Cette page a été archivée.
Information archivée dans le Web à des fins de consultation, de recherche ou de tenue de documents. Cette dernière n’a aucunement été modifiée ni mise à jour depuis sa date de mise en archive. Les pages archivées dans le Web ne sont pas assujetties aux normes qui s’appliquent aux sites Web du gouvernement du Canada. Conformément à la Politique de communication du gouvernement du Canada, vous pouvez demander de recevoir cette information dans tout autre format de rechange à la page « Contactez-nous ».
![L'honorable [Tapez le nom du ministre]](images/minister-ministre.jpg)
J'ai l'honneur de présenter le Rapport ministériel sur le rendement du Tribunal canadien des relations professionnelles artistes-producteurs pour l'exercice se terminant le 31 mars 2010.
Le Tribunal canadien des relations professionnelles artistes-producteurs administre un régime de négociation collective pour les artistes professionnels autonomes et les producteurs relevant de la compétence fédérale. En vertu de la partie II de la Loi sur le statut de l'artiste, le Tribunal définit les secteurs de l'activité culturelle et artistique aux fins des négociations collectives, accrédite les associations pour la représentation des artistes dans ces secteurs et statue sur les plaintes relatives aux pratiques déloyales de travail ainsi que sur les autres affaires dont il est saisi en vertu de la Loi.
La Loi sur le statut des artistes, adoptée par le Parlement en 1992, s'inscrit dans une démarche de reconnaissance et de stimulation de la contribution des artistes à l'enrichissement social, culturel, économique et politique du pays. La Loi reconnaît que le dynamisme de la culture et du patrimoine canadiens passe par des relations professionnelles constructives dans le domaine des arts et de la culture.
Depuis sa création, le Tribunal a défini 26 secteurs d'activité artistique et accrédité 24 associations d'artistes pour les représenter. Ces associations ont ensuite conclu près de 170 accords-cadres avec les producteurs, dont des producteurs d'État et des entreprises de radiodiffusion. Neuf pour cent de ces accords sont les premiers conclus par les parties.
Le Tribunal poursuit un seul résultat stratégique : favoriser des relations professionnelles constructives entre les artistes autonomes et les producteurs qui relèvent de sa compétence. Pour atteindre ce résultat, une bonne partie du travail du Tribunal était jusqu'ici axée sur l'accréditation. La plupart des secteurs sont désormais définis et des associations d'artistes sont accréditées pour les représenter. Le travail du Tribunal est maintenant davantage axé sur les plaintes et les demandes de décision, sur les demandes de changement dans la définition des secteurs et dans la représentation et sur l'aide apportée aux parties pendant le processus de négociation.
En outre, le Tribunal accorde maintenant une plus grande importance à la communication de renseignements à sa clientèle et à la recherche à l'appui de la négociation collective. Le Tribunal doit s'assurer que la Loi est largement connue et bien comprise et que, dans le milieu qu'il dessert, ses services sont compris et connus. Il oriente donc ses activités de manière à informer et à aider pleinement les artistes, les associations et les producteurs au sujet de leurs droits et de leurs obligations découlant de la Loi et des services qu'il peut leur offrir.
Le rôle du Tribunal en matière d'information et les jugements qu'il rend dans les affaires dont il est saisi l'aident à promouvoir des relations professionnelles productives dans le secteur culturel et contribuent à l'essor de la culture canadienne.
L'honorable Elaine Kierans
Présidente et première dirigeante par intérim
Le 31 août 2010
Le Parlement a créé le Tribunal canadien des relations professionnelles artistes-producteurs pour appliquer les dispositions sur les relations de travail de la Loi sur le statut de l'artiste, qui régit les relations professionnelles entre les artistes autonomes et les producteurs relevant de la compétence fédérale. En s'acquittant de son mandat, le Tribunal contribue à l'établissement de relations de travail constructives entre les artistes et les producteurs.
Le Tribunal canadien des relations professionnelles artistes-producteurs est un organisme quasi judiciaire indépendant chargé de l'application des dispositions de la partie II de la Loi sur le statut de l'artiste, qui régit les relations professionnelles entre les artistes autonomes et les producteurs de compétence fédérale. Le Tribunal relève du Parlement par l'intermédiaire du ministre du Travail. La partie II de la Loi attribue également des responsabilités au ministre du Patrimoine canadien.
Le Tribunal est l'un des quatre organismes fédéraux qui régissent les relations du travail. Le Conseil canadien des relations industrielles s'occupe des relations de travail entre les employeurs du secteur privé qui relèvent de la compétence fédérale et leurs employés et la Commission des relations de travail dans la fonction publique, des relations de travail entre les institutions fédérales et leurs employés. Quant au Tribunal de la dotation de la fonction publique, il règle les plaintes liées aux nominations internes et aux mises en disponibilité provenant des employés de la fonction publique fédérale.
La compétence du Tribunal sur les producteurs est prévue par la Loi sur le statut de l'artiste. Cette compétence s'exerce à l'égard d'institutions du gouvernement fédéral, notamment les ministères et la majorité des organismes fédéraux et des sociétés d'État (notamment l'Office national du film et les musées nationaux), ainsi que des entreprises de radiodiffusion qui relèvent du Conseil de la radiodiffusion et des télécommunications canadiennes. Environ 1 200 radiodiffuseurs et 165 institutions fédérales sont assujettis à la Loi.
La compétence du Tribunal sur les artistes autonomes est également prévue par la Loi sur le statut de l'artiste; elle s'exerce à l'égard notamment des artistes assujettis à la Loi sur le droit d'auteur (écrivains, photographes, compositeurs), des interprètes (acteurs, musiciens, chanteurs), des réalisateurs et d'autres professionnels qui participent à la création d'une production par des activités comme la conception de l'image, de l'éclairage ou des costumes. Quelque 100 000 artistes au Canada sont assujettis à la Loi.
Le mandat conféré par la Loi au Tribunal comporte les responsabilités suivantes :
Une association d'artistes accréditée en vertu de la Loi sur le statut de l'artiste à titre d'agent négociateur pour un secteur particulier a le droit exclusif de négocier des accords-cadres avec les producteurs. Un accord-cadre précise les conditions minimales selon lesquelles un producteur retient les services ou commande une œuvre d'un artiste autonome dans un secteur donné, ainsi que d'autres questions connexes. Vingt-quatre associations d'artistes représentant 26 secteurs d'activité culturelle ont été accréditées pour agir comme agents négociateurs en vertu de la Loi.
Le texte de la Loi sur le statut de l'artiste, les règlements, les décisions du Tribunal et les rapports déposés auprès du Parlement et d'organismes centraux se trouvent sur le site Web du Tribunal à l'adresse suivante : www.capprt-tcrpap.gc.ca.
La figure 1 donne un aperçu des attributions et des principaux processus du Tribunal prévus à la partie II de la Loi sur le statut de l'artiste.
Aux termes du paragraphe 10(1) de la Loi sur le statut de l'artiste, le Tribunal est composé d'un président (qui en est également le premier dirigeant), d'un vice-président et de deux à quatre autres membres à temps plein ou partiel. Les membres sont nommés par le gouverneur en conseil. Le poste de président est actuellement vacant et la vice-présidente assure la présidence. Le Tribunal compte actuellement trois autres membres. Selon le paragraphe 13(2) de la Loi, trois membres constituent le quorum pour les réunions et les audiences du Tribunal. La vice-présidente et les autres membres occupent leur poste à temps partiel.
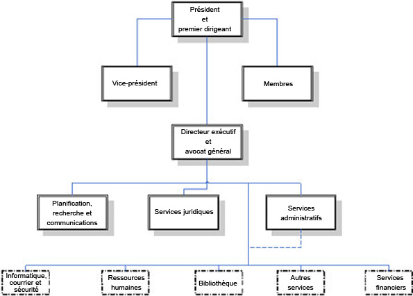
Le directeur exécutif et avocat général dirige le secrétariat du Tribunal et relève du président. Les dix employés du secrétariat (lorsque l'effectif est au complet) exercent les fonctions d'avocat-conseil ou de greffier et accomplissent des tâches de planification, de recherche, de communication et de soutien administratif. Certains services dont le Tribunal n'a pas besoin à temps plein, notamment dans les domaines de l'informatique et des ressources humaines, font l'objet d'une impartition. La figure 2 reproduit l'organigramme du Tribunal.

Services offerts à contrat ou selon d'autres modalités (voir la partie II, Gestion financière et leadership)
Le Tribunal administre les lois suivantes et leurs règlements :
| Loi concernant le statut de l'artiste et régissant les relations professionnelles entre artistes et producteurs au Canada (titre abrégé : Loi sur le statut de l'artiste) | L.C. 1992, ch. 33, et ses modifications |
| Règlement sur les catégories professionnelles (Loi sur le statut de l'artiste) | DORS/99-191 |
| Règlement concernant les procédures du Tribunal canadien des relations professionnelles artistes-producteurs | DORS/2003-343 |
Le tableau ci-dessous illustre les activités de programme du Tribunal qui contribuent à l'atteinte de son unique résultat stratégique.

| Dépenses prévues | Total des autorisations | Dépenses réelles |
|---|---|---|
| 2,0 | 2,1 | 1,1 |
| Ressources prévues | Ressources réelles | Écart |
|---|---|---|
| 10 | 7 | 3 |
Les niveaux de dépenses et de ressources humaines du Tribunal sont relativement stables car ses plans et ses priorités sont généralement stables d'une année à l'autre et ne comprennent pas de nouvelles initiatives importantes. Cela reflète le mandat décisionnel quasi judiciaire du Tribunal énoncé dans la Loi sur le statut de l'artiste.
| Indicateurs de rendement | Objectifs | Rendement de 2009-2010 |
|---|---|---|
Les litiges sont réglés de façon équitable et rapide, en respectant les principes de la justice naturelle et de l'équité dans les mesures administratives.
|
|
|
| Activité de programme | 2008-2009 Dépenses réelles |
2009-101 | Concordance avec les résultats du gouvernement du Canada | |||
|---|---|---|---|---|---|---|
| Budget principal des dépenses | Dépenses prévues |
Total des autorisations |
Dépenses réelles |
|||
| Programme d’accréditation, de plaintes et de décision | 1,2 | 1,2 | 1,2 | 0,7 | Culture et patrimoine canadiens dynamiques | |
| Services internes | 0,8 | 0,8 | 0,9 | 0,4 | ||
| Total | 2,0 | 2,0 | 2,1 | 1,1 | ||
| Priorités opérationnelles | Type | Progrès accomplis | Liens avec le résultat stratégique |
|---|---|---|---|
| Traiter les dossiers soumis au Tribunal au moyen d’un service de haute qualité | Permanente | Accomplie | Le Tribunal, comme tout autre tribunal administratif, doit veiller à ce que les litiges soient réglés de façon équitable et rapide, en respectant pleinement les principes de la justice naturelle et de l’équité dans les mesures administratives. |
| Aider et informer pleinement les partie concernées | Permanente | Presque accomplie | Grâce à ses activités de sensibilisation et de communication, le Tribunal accroît la connaissance des parties concernées en ce qui concerne la Loi sur le statut de l’artiste et leurs droits et responsabilités qui en résultent. |
| Priorités en matière de gestion | Type | Progrès accomplis | Liens avec le résultat stratégique |
|---|---|---|---|
| Améliorer les pratiques de gestion | Permanente | Accomplie | Comme toute autre organistion gouvernementale, le Tribunal s’efforce sans cesse de moderniser et d’améliorer ses pratiques de gestion afin d’appuyer ses capacités administratives et décisionnelles. |
La nature du mandat du Tribunal et de son environnement fait en sorte qu'il est peu enclin à prendre des risques. Le même constat s'applique à toute organisation quasi judiciaire. Aussi, le Tribunal se sert de nombreuses stratégies de gestion en vue d'atténuer les risques potentiels.
Comme tout autre tribunal judiciaire ou administratif, le Tribunal doit être en mesure de composer avec les hauts et les bas de sa charge de travail. Ses services doivent être offerts aux artistes et aux producteurs en fonction de leurs besoins et dès qu'ils en ont besoin. Le Tribunal a accrédité des associations d'artistes représentant la plupart des secteurs relevant de sa compétence, de sorte que son travail d'accréditation est relativement prévisible. Les plaintes déposées en vertu de la Loi et les renvois présentés par les arbitres sont moins prévisibles et peuvent se produire à tout moment.
La crise économique a touché le secteur des arts et de la culture, mais il reste à voir quelles en seront les conséquences générales. Un domaine important qui relève de la compétence du Tribunal, la radiodiffusion, a été particulièrement touché. Si les problèmes économiques se traduisent par la difficulté des parties à respecter leurs obligations ou à conclure des ententes en vertu de la Loi, le Tribunal pourrait constater une demande accrue quant à ses services. Même le travail en matière d'accréditation pourrait s'amplifier si l'économie précaire suscite la remise en question de la représentation.
Le Tribunal a, par le passé, été en mesure de gérer l'imprévisibilité de sa charge de travail grâce à une planification et à un établissement judicieux de son budget dans le cadre des niveaux actuels de crédits accordés pour les ressources humaines et financières. Les années où tous les crédits n'étaient pas utilisés, les fonds étaient retournés au Trésor.
En raison du mandat que la Loi confère au Tribunal, les ressources sont relativement stables d'une année à l'autre. Les dépenses prévues et autorisées ont quelque peu augmenté en raison d'une hausse des salaires et des avantages sociaux découlant des conventions collectives signées par le Conseil du Trésor qui ont eu une incidence sur les salaires des employés du Tribunal. De plus, comme tous les ministères, le budget de fonctionnement du Tribunal reporté (5 p. 100 du budget de base) de 2008-2009 a été ajouté aux autorisations. Le Tribunal prévoit que ses services seront vraisemblablement utilisés au maximum, mais ne peut pas prévoir son volume de travail réel et son niveau d'activité. La Loi permet aux parties de soumettre des questions litigieuses au Tribunal, mais rien ne garantit combien le feront et à quelle fréquence. Le budget du Tribunal a augmenté en raison des règlements salariaux (47 000 $) et de la somme reportée (90 000 $). Les dépenses réelles ont augmenté de 77 000 $, ou 8 p. 100, par rapport à l'exercice précédent, en raison principalement des augmentations salariales et du plus grand nombre de membres nécessaires pour qu'il y ait quorum du Tribunal.
Comme les ministères, le Tribunal retourne ses ressources inutilisées au Trésor.