Cette page a été archivée.
Information archivée dans le Web à  des fins de consultation, de recherche ou de tenue de documents. Cette dernière n’a aucunement été modifiée ni mise à  jour depuis sa date de mise en archive. Les pages archivées dans le Web ne sont pas assujetties aux normes qui s’appliquent aux sites Web du gouvernement du Canada. Conformément à  la Politique de communication du gouvernement du Canada, vous pouvez demander de recevoir cette information dans tout autre format de rechange à  la page « Contactez-nous ».
La version originale a été signée par
L'honorable Peter Van Loan, C.P., député
Ministre de la Sécurité publique
Message du Ministre
Déclaration de la direction
Section I : Survol du Ministère
Architecture d’activités de programmes
Renseignements sommaires
Contexte opérationnel
Rendement du Ministère
Défis et possibilités influant sur le rendement
Section II : Analyse des activités de programmes
Gestion des urgences et sécurité nationale
Police et application de la loi
Sécurité de la population et partenariats
Section III : Analyse des Priorités en matière de gestion
Section IV : Renseignements supplémentaires
Liens entre les résultats du Ministère et ceux du gouvernement du Canada
Tableau 1 : Comparaison des dépenses prévues et des dépenses réelles
Tableau 2 : Crédits votés et postes législatifs
Tableau 3 : Recettes non disponibles
Tableau 4 : Stratégie de développement durable
Tableaux supplémentaires disponibles en versions électroniques
Renseignements détaillés sur le rendement
Section V : Autres sujets d'intérêt
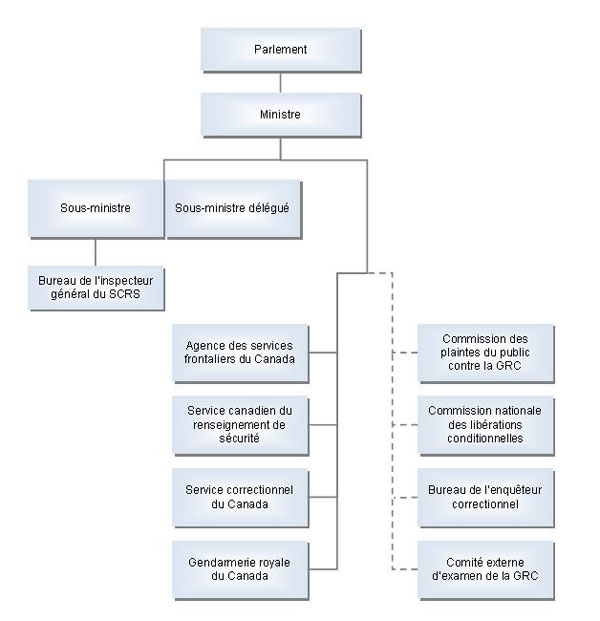
Portefeuille de la Sécurité publique
Renseignements sur l'organisation
Lois appliquées par le Ministère et les organismes du Portefeuille
Personnes à qui s'adresser pour obtenir de plus amples renseignements

En ma qualité de ministre de la Sécurité publique du Canada, je suis heureux de déposer au Parlement le Rapport ministériel sur le rendement de Sécurité publique Canada pour la période se terminant le 31 mars 2008.
Sécurité publique Canada offre des programmes et élabore des politiques qui traitent d’une grande variété de questions liées à la sécurité de la population, y compris la sécurité nationale, la gestion des mesures d’urgence, les services de police et l’application de la loi, les services correctionnels et la mise en liberté sous condition, les services de police autochtones et la prévention du crime. Chaque année, le ministère établit des priorités pour renforcer la sécurité des canadiennes et des canadiens. Il me fait plaisir d’annoncer qu’un nombre important d’accomplissements furent réalisés pendant l’année 2007-2008.
Par exemple, un fonds de recrutement de policiers de 400 millions de dollars fut créé, rencontrant ainsi un engagement de notre gouvernement visant à accroître le nombre de policiers dans nos rues. Sécurité publique Canada a également financé plus de 200 projets de prévention du crime, contribuant ainsi à rendre nos communautés plus sécuritaires.
En outre, le Programme des services de police des Premières nations, dont la prestation est assurée en partenariat avec les provinces, les territoires et les collectivités autochtones afin d’améliorer des services de police provinciaux existants, offrent aux collectivités autochtones et inuites des services de police. Près de 400 collectivités autochtones et inuites sont desservies au titre de ces 163 ententes.
La période visée par ce rapport a également été marquée par l’entrée en vigueur de la nouvelle Loi sur la gestion des urgences. Cette loi met en lumière une approche intégrée des activités de gestion des urgences et assoyant le rôle de leadership à l’échelle nationale de Sécurité publique Canada en matière de gestion des urgences et de protection des infrastructures essentielles. Au cours de l’année 2007-2008, le ministère a continué de répondre aux demandes d’aide des provinces ou territoires pour faire face à des situations d’urgence, comme ce fut le cas lors des inondations qui se sont produites en Colombie-Britannique en 2007.
Ce ne sont là que quelques-unes des multiples réalisations qu’a accompli le Ministère en 2007-2008. Je suis persuadé que Sécurité publique Canada continuera de renforcer la sécurité du Canada dans les années à venir.
Je soumets, aux fins de dépôt au Parlement, le Rapport ministériel sur le rendement (RMR) de 2007-2008 de Sécurité publique Canada.
Le présent document a été préparé conformément aux principes de présentation des rapports énoncés dans le Guide de préparation de la Partie III du Budget des dépenses 2007-2008 : Rapports sur les plans et les priorités et Rapports ministériels sur le rendement :
La présente section du rapport décrit les principaux programmes du Ministère et ses rôles clés, ainsi que les progrès réalisés par rapport aux priorités soulignées. Elle renferme également une description de certains des défis que le Ministère a affrontés et des possibilités qu’il a poursuivies en 2007-2008.
En 2007-2008, Sécurité publique Canada a élaboré un nouveau résultat stratégique et une nouvelle AAP pour la période de rapport 2008-2009. La nouvelle AAP et le cadre de mesure du rendement (CMR) qui l’accompagne éclaireront les décisions sur la pertinence des programmes, leur efficacité et l’optimisation des ressources; constitueront un appui pour la redistribution des dépenses et l’établissement de liens horizontaux entre les programmes et fourniront aux membres du Parlement et aux Canadiens de l’information améliorée sur les dépenses et les résultats. On tiendra compte de la nouvelle AAP dans le RMR de 2008-2009.
Le présent Rapport ministériel sur le rendement est fondé sur le résultat stratégique et l’AAP précédents :

La section II du présent rapport donne un compte rendu sur le rendement de chaque activité de programme, y compris les progrès réalisés par rapport à tous les résultats attendus.
Pour obtenir de plus amples renseignements sur l’AAP de 2008‑2009 révisée, veuillez vous reporter au Rapport sur les plans et priorités de2008‑2009 à l’adresse suivante : http://publiservice.tbs-sct.gc.ca/rpp/2008-2009/inst/psp/psp00-fra.asp.
Sécurité publique Canada (SP)[1] été créé en 2003 pour assurer le leadership et la coordination de l’ensemble des ministères et organismes fédéraux responsables de la sécurité des Canadiens. Sécurité publique travaille à l’intérieur d’un portefeuille composé du Ministère, de cinq organismes et de trois organes de surveillance.[2] Ces entités, le Ministère y compris, sont réunies sous le portefeuille de la Sécurité publique et relèvent du même ministre, ce qui permet d’améliorer l’intégration des organismes fédéraux qui s’occupent de la sécurité publique.
Œuvrant à renforcer la sécurité publique et la protection civile des Canadiens dans une société ouverte, en 2007-2008, Sécurité publique Canada a exécuté des programmes, a élaboré des politiques et a fourni un leadership stratégique sur une vaste gamme de questions de sécurité publique, entre autres : la gestion des urgences, la sécurité nationale, l’application de la loi, les services correctionnels et la prévention du crime. Le Ministère a travaillé également avec les autres ordres de gouvernement, le personnel de gestion des urgences, l’industrie, les organismes du secteur bénévole et ses homologues internationaux pour atteindre ses objectifs.
Le Ministère a administré un éventail de programmes qui visent à promouvoir la sécurité des collectivités, à améliorer la protection civile et à protéger les infrastructures essentielles. Les programmes d’aide en cas de catastrophe et de subventions et contributions, comme la Stratégie nationale pour la prévention du crime, le Programme des services de police des Premières nations, et le Programme conjoint de protection civile comptent pour un important pourcentage (plus de 60 %) du budget du Ministère.
Le Bureau de l’inspecteur général du Service canadien du renseignement de sécurité (IG SCRS), qui se charge des examens indépendants de la conformité du SCRS avec la loi, l’orientation ministérielle et la politique opérationnelle, relève également du Ministère.
Des renseignements supplémentaires sur le Ministère sont accessibles à l’adresse suivante : www.securitepublique.gc.ca.
Comme toujours, des facteurs internes et externes ont eu une incidence sur le travail effectué au sein de Sécurité publique Canada. Afin de protéger les Canadiens et Canadiennes contre les menaces sans cesse changeantes, le Ministère continue de travailler en collaboration avec plus de 30 ministères et organismes concernés par la sécurité publique, ainsi qu’avec les provinces et les territoires, les partenaires internationaux, le secteur privé et les premiers intervenants. Les bonnes relations sont essentielles à l’avancement des politiques et des programmes du Ministère. Les menaces touchant le Canada demeurent au cœur des activités du Ministère, plus particulièrement en ce qui concerne la sécurité nationale.
Les activités et la charge de travail au Ministère sont grandement tributaires de la priorité que continue d’accorder le gouvernement à la criminalité et à la sécurité. Comme l’indique le présent rapport, les activités du Ministère varient beaucoup, visant notamment à améliorer la sécurité des collectivités par l’entremise d’initiatives axées sur la prévention du crime, la réadaptation des délinquants et l’augmentation du nombre de policiers dans les collectivités, ou encore à protéger la sécurité nationale grâce au renforcement du cadre législatif canadien. Le Ministère a également beaucoup fait dans le secteur de la gestion des urgences.
Au cours de la dernière année, le public, les médias et les parlementaires ont continué de s’intéresser de près aux activités du Ministère et du Portefeuille, ce qui est venu compliquer l’environnement opérationnel. Cependant, les Canadiens ont ainsi eu l’occasion de se renseigner sur les activités du Ministère et de mieux comprendre le Portefeuille. L’attention accordée par ces groupes a contribué à faire en sorte que le Ministère demeure redevable envers la population canadienne.
Les priorités ministérielles de 2007-2008 ont soutenu directement l’atteinte du résultat stratégique de Sécurité publique Canada, soit de renforcer la sécurité publique et la protection des Canadiens dans une société ouverte. La partie qui suit du rapport traite des progrès réalisés par rapport au rendement attendu pour chaque priorité. Des détails supplémentaires sur les résultats attendus par activité de programme figurent à la section II.
| Priorité | État du rendement |
|---|---|
| 1. Protéger la sécurité du Canada et des Canadiens | Progrès raisonnables |
| 2. Lutter contre le crime organisé et les crimes graves | Progrès raisonnables |
| 3. Accroître la sécurité des collectivités | Progrès raisonnables |
Pour des renseignements détaillés sur les priorités de gestion du Ministère, se reporter à la Section III du présent rapport.
Le rendement général de Sécurité publique Canada en 2007-2008 est présenté dans les pages suivantes. Le progrès accompli est classifié selon l’une des quatre cotes suivantes :
En vue de l’élaboration des programmes et des politiques qui ont contribué à atténuer les menaces pour le Canada et les Canadiens, les travaux liés à cette priorité étaient axés sur les éléments suivants :
En 2007-2008, Sécurité publique Canada a accompli des progrès raisonnables par rapport à cette priorité. Ce succès s’est matérialisé par l’adoption et l’entrée en vigueur de la Loi sur la gestion des urgences, ainsi que des modifications (portant sur l’émission de certificats de sécurité et la création d’un programme d’avocats spéciaux) à la Loi sur l’immigration et la protection des réfugiés. Le Ministère a également assuré la formation de plus de 5 800 fonctionnaires fédéraux, provinciaux et territoriaux, premiers intervenants et membres du personnel de gestion des urgences et a évalué les plans de continuité des opérations de 50 autres ministères du gouvernement fédéral.
Le Ministère a aussi contribué à l’établissement des priorités du Partenariat pour la sécurité et la prospérité, dont l’annonce a été faite par les dirigeants canadien, américain et mexicain, lors du Sommet des chefs d’État nord-américains de Montebello en 2007. De plus, Sécurité publique Canada a poursuivi ses efforts en vue de renouveler l’Accord de coopération Canada États Unis en matière de gestion des urgences de 1986.
Nous avons aussi fait la promotion d’un certain nombre d’initiatives et de politiques à l’appui de l’application transfrontalière de la loi. En 2007 2008, un financement a été fourni pour la création d’un Centre permanent des opérations de sûreté maritime du réseau Grands Lacs (dans le budget de 2008, 15 millions de dollars sur deux ans ont été consacrés à sa création). En mars 2008, le Ministère a également amorcé des négociations officielles avec les États-Unis sur l’élaboration d’un accord binational qui régira les activités transfrontalières intégrées d’application de la loi en milieu maritime. En outre, le Ministère a tenu le 10e Forum annuel sur la criminalité transfrontalière de niveau ministériel avec les États Unis. Parmi les réalisations attendues clés, mentionnons : l’Évaluation des menaces 2007 des équipes intégrées de la police des frontières canado américaines, le rapport de 2008 sur les tendances en matière de fraude par marketing de masse et l’Évaluation de la menace liée à la drogue à la frontière canado-américaine pour 2007.
Dans le cadre des travaux liés à cette priorité, nous avons mis l’accent sur ce qui suit :
Le Ministère a aussi mis un accent particulier sur les initiatives ci-dessous, même si elles n’étaient pas mentionnées à titre prioritaire dans le Rapport sur les plans et priorités 2007-2008 :
En 2007-2008, Sécurité publique Canada a fait des progrès raisonnables par rapport aux buts fixés pour cette priorité permanente. Le Ministère a continué à assurer la coordination et le leadership dans le cadre d’initiatives d’application de la loi comme la Stratégie nationale pour la protection des enfants contre l’exploitation sexuelle sur Internet et les Équipes intégrées de la police des marchés financiers, ainsi que dans l’élaboration et la mise en œuvre de nouvelles stratégies comme la Stratégie nationale antidrogue. Le Ministère a déployé d’importants efforts pour améliorer son rôle de leadership national dans le cadre de la lutte contre les crimes graves, le crime organisé et les crimes transnationaux grâce à l’élaboration de politiques, l’organisation de tribunes et la coordination et la facilitation des efforts nationaux. Le Ministère a aussi mis en œuvre un plan d’action à court terme visant à renforcer la sécurité publique et le respect de la Loi sur les armes à feu (prolongation d’une année de la dispense des frais et de l’amnistie) et des changements réglementaires afin de permettre le renouvellement des permis de simple possession.
Le Projet pilote sur l’interopérabilité des communications secrètes, un système de communication électronique permettant de transmettre des renseignements classifiés aux partenaires de la sécurité publique fédérale, a été mis au point avant le 31 mars 2008.
Les activités liées à cette priorité visaient à réduire la criminalité et à accroître la sécurité des personnes au moyen d’initiatives visant à :
En 2007-2008, Sécurité publique Canada a fait des progrès raisonnables relativement à l’atteinte des buts fixés pour cette priorité. Le Ministère a commencé la mise en œuvre du Fonds de lutte contre les activités des gangs de jeunes (FLAGJ), et, en 2007-2008, 13 projets de prévention des gangs de jeunes ont reçu un financement pour un montant total de 1,7 million de dollars dans huit villes du Canada. Le Ministère a contribué au Plan d’action en matière de prévention de la Stratégie nationale antidrogue et a mis en œuvre des initiatives non législatives ciblant les délinquants à risque élevé, y compris des améliorations au Système national de repérage des délinquants à risque élevé. Le Ministère a également poursuivi la mise en œuvre de l’Approche correctionnelle judicieuse (en collaboration avec le Service correctionnel du Canada et la Commission nationale des libérations conditionnelles) à l’appui de la gestion sans risque des délinquants admissibles dans la collectivité.
Enfin, le Ministère a géré 163 accords en vertu du Programme des services de police des Premières nations au Canada (y compris des ententes sur les services de police autogérés et des ententes communautaires tripartites) dans 399 collectivités.
| 2007-2008 | ||
|---|---|---|
| Dépenses prévues | Total des autorisations | Dépenses réelles |
| 458 275 | 444 166 | 339 906 |
L’écart de 104 M$ entre les autorisations totales et les dépenses réelles est principalement attribuable aux dépenses moins élevées que prévu sur les subventions et les contributions liées aux Accords d’aide financière en cas de catastrophe, au Centre national de prévention du crime et au Programme pilote de financement des projets d’infrastructure de sécurité pour les collectivités à risque (au total 86 M$), ainsi que de fonds non utilisés du budget de fonctionnement du Ministère (16 M$). Pour de plus amples renseignements, veuillez vous reporter au tableau 1 de la section IV.
Ressources humaines (équivalents temps plein)
| 2007-2008 | ||
|---|---|---|
| Prévues | Réelles | Écart |
| 995 | 827 | 168 |
Le nombre d’équivalents temps plein (ETP) est différent du nombre d’employés du fait que le premier tient compte des emplois à temps partiel, des emplois d’une durée déterminée, des emplois à temps partagé et peut, par exemple, compter deux employés qui travaillent à mi-temps comme un seul ETP.
Résultat stratégique |
Renforcer la sécurité publique et la protection civile des Canadiens dans une société ouverte | |||||
|---|---|---|---|---|---|---|
| Activité de programme | Résultat escompté | État du rendement | (en milliers de dollars) | Contribue à la priorité suivante | ||
| Dépenses prévues | Dépenses réelles | |||||
| Gestion des mesures d’urgence et sécurité nationale | Programmes et politiques visant à protéger le Canada et les Canadiens et à atténuer les menaces à la sécurité | Progrès raisonnables | 232 183 | 153 788 | Protéger la sécurité du Canada et des Canadiens | |
| Police et application de la loi | Capacités accrues de lutter contre le crime organisé et les crimes graves | Progrès raisonnables | 36 946 | 49 092 | Lutter contre le crime organisé et les crimes graves | |
| Sécurité de la population et partenariats | Diminution de la criminalité et augmentation de la sécurité des personnes | Progrès raisonnables | 189 146 | 137 026 | Accroître la sécurité des collectivités | |
| Total | 458 275 | 339 906 | ||||
Le gouvernement accorde une grande importance à la sécurité et à la protection. Le Ministère a donc dû promouvoir un grand nombre d’initiatives stratégiques complexes. Cette situation s’est avérée un défi en raison du grand nombre et de la complexité des initiatives stratégiques qui devaient être mises de l’avant par le Ministère, qui ont augmenté de manière importante. Cependant, c’est aussi devenu une occasion pour le Ministère de prouver sa capacité d’aborder de nouvelles priorités.
En outre, la diversité des partenaires ministériels et des intervenants a pour effet de compliquer le travail de Sécurité publique Canada, puisque du temps et de l’énergie doivent être consacrés pour faire participer ces partenaires et intervenants à des enjeux précis et pour maintenir de solides relations.
Les rapports complexes au sein du Portefeuille ont une incidence sur les travaux de tout le Ministère. Le Ministère a poursuivi ses efforts afin d’assurer un leadership stratégique au sein du Portefeuille et d’établir de bonnes relations avec les partenaires qui font de ce dernier. Le Ministère doit continuer de profiter de toutes les occasions d’améliorer ces relations.
Enfin, au cours de la dernière année, Sécurité publique Canada a élaboré des outils de gestion améliorés afin de lier plus étroitement ses ressources et ses efforts à des résultats clairs. Ces processus ont fourni l’occasion de clarifier les rôles et d’élaborer une approche plus cohérente en matière de gestion du rendement. La nouvelle architecture des activités de programmes mise en œuvre pour 2008 2009 permettra de fournir de meilleurs rapports au Parlement, de mieux communiquer avec les Canadiens, de positionner les travaux du Ministère au sein des organismes du Portefeuille et de mieux planifier, à l’interne, les ressources humaines et les opérations.
La présente section du rapport décrit les progrès du Ministère à l’égard des résultats stratégiques (décrits en détail dans le Rapport sur les plans et les priorités de 2007 2008) et analyse le rôle de chaque activité de programme pour ce qui est des progrès réalisés.
En 2007 2008, les résultats attendus de Sécurité publique Canada étaient associés à son résultat stratégique et ont été organisés en fonction de trois activités de programmes clés, lesquelles avaient à leur tour leurs propres résultats attendus :
En 2007 2008, le Ministère a fait des progrès raisonnables par rapport à l’obtention des résultats attendus décrits pour chaque activité de programme, contribuant ainsi à l’avancement de l’objectif visant à renforcer la sécurité publique et la protection civile des Canadiens et Canadiennes.
L’activité de programme liée à la gestion des urgences et à la sécurité nationale a mené à l’élaboration et à la mise en application de lois et de politiques ainsi qu’à la gestion de programmes qui contribuent à protéger le Canada et les Canadiens et à atténuer les menaces à la sécurité. Notamment, en fournissant le soutien nécessaire à l’adoption réussie de la Loi sur la gestion des urgences et de la Loi modifiant la Loi sur l’immigration et la protection des réfugiés et en aidant les provinces et territoires au chapitre des mesures d’intervention et de rétablissement, par le truchement des Accords d’aide financière en cas de catastrophe.
L’activité de programme liée à la police et à l’application de la loi a mené à l’amélioration des capacités de combattre les crimes graves et le crime organisé grâce à l’élaboration et à la création du Fonds de recrutement de policiers, à la mise en œuvre de la Stratégie nationale antidrogue et au Sommet sur le crime organisé. En outre, le Ministère a élaboré et mis en œuvre des politiques visant à renforcer la gestion et la responsabilisation au sein de la GRC et à veiller à ce que les propriétaires d’armes à feu respectent les exigences de la Loi sur les armes à feu.
Enfin, l’activité de programme liée à la sécurité de la population et aux partenariats a contribué à réduire le crime et à améliorer la sécurité personnelle grâce au Centre national de prévention du crime, au Programme des services de police des Première nations et au Système national de repérage de délinquants à risque élevé.
Les tableaux ci-dessous présentent les ressources financières et humaines associées à la réalisation du résultat stratégique du Ministère et indiquent également les ressources affectées par activité de programme.
Ressources financières par activité de programme (en milliers de dollars)
| 2007-2008 | |||
|---|---|---|---|
| Ressources financières par activité de programme (en milliers de dollars) |
Dépenses prévues | Total des autorisations | Dépenses réelles |
| Gestion des urgences et sécurité nationale | 232 183 | 230 473 | 153 788 |
| Police et application de la loi | 36 946 | 55 118 | 49 092 |
| Sécurité de la population et partenariats | 189 146 | 158 575 | 137 026 |
| Total | 458 275 | 444 166 | 339 906 |
Ressources humaines par activité de programme (en équivalents temps plein)
| 2007-2008 | ||
|---|---|---|
| Activité de programme | Prévues | Réelles |
| Gestion des urgences et sécurité nationale | 580 | 386 |
| Police et application de la loi | 160 | 131 |
| Sécurité de la population et partenariats | 255 | 310 |
| Total | 995 | 827 |
Sécurité publique Canada protège les Canadiens et atténue les menaces à la sécurité grâce à une collaboration avec ses homologues internationaux, les ministères fédéraux, les provinces, les territoires, les premiers intervenants et l'industrie.
L’activité de gestion des urgences permet d’affronter tous les dangers (catastrophes naturelles et causées par l’homme, dangers technologiques) grâce à l’élaboration d’une approche intégrée de gestion des urgences, à des lois et à des stratégies nationales, ainsi qu’à la formation de ceux qui protègent le Canada et les Canadiens et à l’établissement de normes de protection. Grâce à une relation étroite avec les homologues internationaux, les ministères fédéraux, les provinces, les territoires, les premiers intervenants et l’industrie, Sécurité publique Canada soutient la coordination et l’exécution efficaces de politiques et de programmes fondés sur les quatre piliers de la gestion des urgences : prévention/atténuation, préparation, intervention et rétablissement.
Pour réaliser les objectifs nationaux du Canada en matière de sécurité, Sécurité publique Canada a pour but d’élaborer de nouvelles politiques et lois et de coordonner l’examen des politiques et lois existantes. L’approche du Canada en matière de sécurité nationale est stratégique et proactive et appuie les valeurs que sont la démocratie, les droits de la personne, le respect de la règle de droit et le pluralisme. Par conséquent, le Ministère poursuit sa collaboration avec ses partenaires fédéraux, nationaux et internationaux clés. Dans ce contexte, le Ministère a continué de travailler en collaboration avec d’autres ministères et organismes à la mise en œuvre des recommandations formulées dans la première partie du rapport du juge O’Connor. Le Ministère a fait progresser l’analyse des politiques relatives au cadre d’examen des questions de sécurité nationale en réaction aux recommandations découlant de l’examen des politiques entrepris par la Commission d’enquête sur les actions des responsables canadiens relativement à Maher Arar. Le Ministère continue de collaborer avec d’autres organismes du Portefeuille et ministères en vue d’appuyer les commissions d’enquête actuelles sur la sécurité nationale (p. ex. Air India et Iacobucci).
Points saillants en matière de rendement
En 2007-2008, le Ministère a travaillé à l’élaboration de programmes et politiques qui visaient à protéger le Canada et les Canadiens et à atténuer les menaces à leur sécurité.
Pour atteindre cet objectif en 2007-2008, le Ministère a entrepris les initiatives clés suivantes et a fait des progrès raisonnables à leur égard :
Renforcer la capacité en matière de gestion des urgences, la protection des infrastructures essentielles et la capacité d’intervention en cas d’urgence du gouvernement fédéral
Les travaux réalisés dans le cadre de cette initiative comprennent l’adoption de la Loi sur la gestion des urgences, le soutien fédéral en matière d’intervention en cas d’urgence, la protection civile, l’élaboration de la Stratégie nationale d’atténuation des catastrophes, la protection des infrastructures essentielles, le Plan national en cas de pandémie et la cybersécurité.
En août 2007, une nouvelle Loi sur la gestion des urgences est entrée en vigueur, établissant le rôle de chef de file du ministre de la Sécurité publique en matière de gestion des urgences et de protection des infrastructures essentielles pour le compte du gouvernement fédéral. La loi décrit également une approche intégrée à l’égard des activités de gestion des urgences fondées sur quatre piliers. Le rétablissement à la suite d’une situation d’urgence comprend les Accords d’aide financière en cas de catastrophe (AAFCC), dont les lignes directrices ont été modifiées en vue d’élargir l’admissibilité à une indemnisation financière pour les coûts engagés par les gouvernements provinciaux et territoriaux pour les interventions et le rétablissement en cas de catastrophe naturelle, et pour simplifier le processus. Cette modification est entrée en vigueur le 1er janvier 2008.
La sensibilisation à la gestion des mesures d’urgence est une activité importante qui aide à promouvoir et à appuyer l’échange d’information, la planification des mesures d’urgence, la formation et les exercices visant à synchroniser les activités de protection civile à l’échelle nationale entre les partenaires fédéraux et les groupes d’intervention principaux. Des consultations fréquentes, de nouvelles ententes et des initiatives conjointes ont été entreprises en 2007 2008 avec un éventail d’intervenants du gouvernement, d’organismes bénévoles et de premiers intervenants. Des accords ont été officialisés avec l’Ambulance Saint-Jean et la Croix-Rouge canadienne, en 2007, pour intégrer davantage les mesures de préparation et d’intervention liées à la gestion des urgences.
Le Ministère a fourni un soutien en matière d’intervention en cas d’urgence à d’autres ministères fédéraux afin de promouvoir une intervention fédérale intégrée en cas d’urgence durant les événements d’importance nationale, y compris les événements de cybersécurité. En 2007-2008, Sécurité publique Canada a fourni un soutien grâce à une surveillance et à une reddition de comptes continues. Cela comprend les produits fournis à la haute direction et aux ministres; des évaluations de risque, des alertes et des avertissements concernant des produits pour soutenir le milieu des intervenants, des plans d’urgence pour orienter une intervention pangouvernementale intégrée et un soutien logistique.
Le groupe des communications publiques d’urgence du Ministère a travaillé en vue d’accroître la capacité du gouvernement du Canada en matière de coordination des communications publiques du fédéral pendant une situation d’urgence grave ou nationale. Ces activités faisaient partie intégrante du soutien accordé à d’autres activités de planification et de coordination des opérations et incluaient :
Les programmes de protection civile soutiennent la préparation des provinces et territoires grâce à des programmes conjoints (p. ex. : le Programme conjoint de protection civile) qui améliorent la capacité des premiers intervenants et du personnel de gestion des urgences d’intervenir en cas d’urgence et de prendre des mesures de rétablissement. La protection civile contribue également à renforcer la résilience du Canada face aux catastrophes en voyant à ce que des plans appropriés de gestion des urgences sont en place au sein des ministères du gouvernement fédéral, notamment que des plans de continuité des opérations sont élaborés et examinés.
La formation et les exercices sont également des composantes importantes de la protection civile. Le Collège canadien de gestion des urgences a travaillé avec les partenaires fédéraux, provinciaux et territoriaux ainsi qu’avec le personnel de gestion des urgences pour améliorer la formation et la sensibilisation en matière de gestion des urgences. En 2007-2008, le Collège a dispensé une formation à plus de 5 800 fonctionnaires fédéraux, provinciaux et territoriaux et employés responsables de la gestion des urgences. De plus, Sécurité publique Canada a mené l’élaboration d’un Cadre de stratégie intégrée sur les exercices du gouvernement du Canada, y compris un calendrier d’exercices quinquennal, et a mené huit exercices, permettant au Ministère d’examiner et d’évaluer les plans, les processus et les protocoles.
En janvier 2008, les ministres fédéraux, provinciaux et territoriaux responsables de la gestion des urgences ont soutenu la Stratégie nationale d'atténuation des catastrophes (SNAC) et ont convenu de procéder à sa mise en œuvre. La SNAC décrit comment les gouvernements fédéraux, provinciaux et territoriaux collaborent pour mettre de l'avant des initiatives de réduction des risques liés aux catastrophes dans l'ensemble du pays et promouvoir l'atténuation des catastrophes en tant que partie intégrante de la planification des mesures de gestion des urgences.
La protection des infrastructures essentielles est une composante clé de la gestion des urgences. Le Ministère s’engage à élaborer une méthode nationale de renforcement de la résilience des infrastructures essentielles afin de protéger les services essentiels au bien-être des Canadiens. En 2007 2008, le Ministère a élaboré un document provisoire, Aller de l’avant avec la Stratégie nationale et le plan d’action sur les infrastructures essentielles, en collaboration avec ses partenaires provinciaux et territoriaux. La méthode est axée sur les partenariats, l’échange de renseignements et la gestion des risques, afin de favoriser un haut niveau de préparation et une bonne capacité de réagir aux interruptions. L’objectif est d’achever une stratégie et un plan d’action en janvier 2009.
Sécurité publique Canada a entrepris une planification en cas de pandémie à l’échelle nationale, axée sur la détermination et la résolution des lacunes en ce qui concerne les plans en matière de santé et de gestion des urgences. En 2007 2008, le Comité des sous-ministres adjoints sur la planification en cas de grippe aviaire et pandémique a appuyé le Plan de coordination du gouvernement du Canada en cas de grippe aviaire ou de pandémie de grippe; des consultations supplémentaires à l’échelle du gouvernement fédéral seront nécessaires avant qu’on puisse parachever le Plan. Sécurité publique Canada a également élaboré, en collaboration avec les États-Unis et le Mexique, le Plan nord-américain contre l’influenza aviaire et la pandémie d’influenza, qui a été approuvé au Sommet des chefs d’État nord-américains, qui s’est tenu à Montebello, au Québec, en août 2007.
Tout au long de 2007 2008, Sécurité publique Canada a continué d’augmenter sa capacité d’appuyer une intervention fédérale intégrée face aux incidents de cybersécurité, et a facilité l’élaboration de stratégies d’atténuation liées à la cybersécurité appropriées grâce à des produits de qualité destinés aux ministères et organismes gouvernementaux et au secteur des infrastructures essentielles. Le Ministère a coordonné, par l’entremise de son Centre canadien de réponse aux incidents cybernétiques, l’intervention fédérale à 113 cyberévénements et a diffusé plus de 150 avis et rapports aux ministères fédéraux, aux gouvernements provinciaux et au secteur des infrastructures essentielles. Le Ministère a également mis en œuvre un laboratoire d’analyse des maliciels (programmes malveillants) pour fournir des stratégies d’atténuation aux membres du Centre canadien de réponse aux incidents cybernétiques.
Le Ministère a continué de travailler en étroite collaboration avec ses partenaires nationaux et internationaux pour cerner les nouvelles menaces et préparer des interventions connexes efficaces. Sécurité publique Canada a aussi continué de jouer un rôle de chef de file à l’appui des commissions et enquêtes pertinentes liées à la sécurité nationale.
Sécurité publique Canada a dirigé la préparation des modifications de la Loi sur l’immigration et la protection des réfugiés (certificats et avocats spéciaux), qui ont été adoptées par le Parlement et ont reçu la sanction royale le 22 février 2008. Le processus lié au certificat de sécurité, qui fait partie de la Loi sur l’immigration et la protection des réfugiés, est un outil important qui améliore la sécurité du Canada et des Canadiens. La loi a été adaptée à la décision de la Cour suprême en février 2007 (Charkaoui c. Canada), selon laquelle des mesures de protection supplémentaires doivent être intégrées au processus afin de mieux protéger les droits des personnes devant faire l’objet d’un certificat.
Grâce à des initiatives comme la Table ronde transculturelle sur la sécurité (TRTS), le Ministère a poursuivi ses efforts de protection des Canadiens et de facilitation d’une compréhension mutuelle entre le gouvernement du Canada et ses collectivités diverses, par l’entremise d’un dialogue suivie en matière de sécurité nationale. En 2007-2008, le Ministère a adapté la gestion de la TRTS dans quatre domaines clés, y compris la composition de ses membres, le leadership, la sensibilisation et la valeur du budget à l’appui des travaux de la TRTS, et a commencé le processus de renouvellement progressif des membres. De plus, une évaluation ciblée de la TRTS a été entreprise. Les résultats seront analysés au début de l’exercice 2008 2009.
Au cours des dernières années, Sécurité publique Canada a continué de travailler en étroite collaboration avec l’Association des familles des victimes d’Air India et les administrations provinciales et municipales pour donner suite à l’engagement du gouvernement du Canada de construire des monuments commémoratifs permanents pour les 182 victimes d’Air India dans quatre villes canadiennes. Le premier monument a été dévoilé à T oronto, le 23 juin 2007, et le deuxième, à Vancouver, le 26 juillet suivant.
Conformément à la priorité ministérielle consistant à fournir un leadership interministériel en vue d’améliorer l’intégrité des frontières, le Ministère a assuré le leadership sur l’élaboration des politiques, des programmes et des procédures visant à améliorer la sécurité frontalière et la coopération en matière de gestion en cas d’urgence tout en facilitant et en accélérant le commerce et les déplacements légitimes. En collaboration avec ses partenaires fédéraux et provinciaux, le Ministère a tenté d’améliorer davantage la coopération transfrontalière en matière d’application de la loi, particulièrement avec les États-Unis. Sécurité publique Canada a coordonné les initiatives de sécurité du Partenariat nord-américain pour la sécurité et la prospérité (PSP), ce qui a mené à une démarche plus ciblée, axée sur les frontières intelligentes et sécuritaires et sur la gestion des urgences. En collaboration avec d’autres ministères et organismes, y compris Industrie Canada, le Ministère s’est préparé à défendre les intérêts du Canada en préparation pour le Sommet des chefs d’État à Montebello, au Québec, et à celui de la Nouvelle-Orléans, en Louisiane.
En 2007-2008, le Ministère a poursuivi son travail avec l’Agence des services frontaliers du Canada (ASFC) afin de réaliser des progrès relativement à un éventail de politiques et d’initiatives opérationnelles, y compris de voir à la mise en œuvre réussie de l’Initiative relative aux voyages dans l’hémisphère occidental, ainsi qu’aux modifications législatives à la Loi sur les douanes. Le Ministère a également contribué à l’élaboration stratégique de propositions en matière d’immigration, y compris le plan d’immigration annuel 2008, annoncé en novembre 2007. Cela incluait travailler en collaboration avec la GRC, le SCRS et l’ASFC pour cerner les répercussions opérationnelles et stratégiques ainsi que les exigences en matière de financement du Portefeuille.
Le Centre permanent des opérations de sûreté maritime du réseau Grands Lacs est un centre de collecte et d’analyse de renseignements où des représentants des ministères et des organismes clés travaillent ensemble afin de recueillir, d’analyser et de communiquer des renseignements sur de possibles menaces sur les Grands Lacs et la Voie maritime du Saint Laurent à l’appui d’interventions coordonnées entre les ministères et organismes compétents. Le Centre permanent des opérations, qui a été mis sur pied grâce à un financement provisoire en 2005, améliore la sécurité du système de transport maritime et est une initiative clé en matière de sécurité nationale. En 2007-2008, Sécurité publique Canada a dirigé des efforts interministériels qui ont mené à l’octroi de financement pour la création d’un Centre permanent des opérations de sûreté maritime du réseau Grands Lacs, ce qui améliorera beaucoup la capacité du Centre (dans le budget de 2008, 15 millions de dollars sur deux ans ont été consacrés à sa création).
Les travaux réalisés dans le cadre de cette initiative comprenaient la coordination de la participation du Canada à l’exercice TOPOFF IV, le renouvellement de l’Accord de coopération Canada-États-Unis en matière de gestion des urgences (1986), et la coordination des enjeux stratégiques liés à la gestion efficace des frontières que le Canada partage avec les États-Unis.
Sécurité publique Canada a continué de travailler au renouvellement de l’Accord de coopération Canada-États-Unis en matière de gestion des urgences (1986). Des travaux sont en cours pour gérer le déplacement de biens et de personnes d’un côté à l’autre de la frontière canado-américaine durant et après une urgence.
En 2007-2008, le Ministère, en collaboration avec le ministère de la Justice du Canada, a coordonné avec succès le 10e Forum sur la criminalité transfrontalière Canada-États-Unis. Ce forum est un mécanisme clé rassemblant les ministres canadiens de la Sécurité publique et de la Justice, le procureur général des États-Unis et le secrétaire du département de la Sécurité intérieure, ainsi que plus de 120 hauts fonctionnaires gouvernementaux du Canada et des États-Unis afin de se pencher précisément sur la détermination et la résolution des obstacles opérationnels et stratégiques auxquels sont confrontés les responsables de l’application de la loi et de la justice qui travaillent sur les enjeux transfrontaliers. Durant le 10e Forum, les ministres canadiens et américains ont annoncé conjointement la publication d’un certain nombre de documents marquants importants, y compris des évaluations des menaces conjointes Canada-États-Unis sur les activités illégales aux frontières, le trafic de drogue et la fraude par marketing de masse, des pratiques exemplaires sur la préparation et la judiciarisation des dossiers de terrorisme transfrontalier et des avis publics sur la falsification des chèques et des mandats.
De plus, au 10e Forum, le Ministère, en collaboration avec le ministère des Affaires étrangères et du Commerce international et le ministère de la Justice, a amorcé des négociations officielles avec les États-Unis sur l’élaboration d’un accord binational qui régira les activités transfrontalières intégrées d’application de la loi en milieu maritime, connu également sous le nom de « Shiprider ». Cette initiative permet à des agents d’application de la loi spécialement désignés et formés du Canada et des États-Unis de travailler sur les mêmes bateaux et d’appliquer la loi des deux côtés de la frontière. Ensemble, les agents d’application de la loi canadiens et américains peuvent travailler des deux côtés de la frontière afin de s’attaquer à la criminalité transfrontalière dans les voies navigables communes.
À l’appui du Partenariat nord-américain pour la sécurité et la prospérité, le Ministère a contribué à l’élaboration d’une stratégie de communication pangouvernementale visant à offrir aux Canadiens de l’information claire, cohérente et accessible au sujet du partenariat et des avantages qu’il présente pour eux. Un site Web commun sur le partenariat, qui présente les priorités et les activités menées en collaboration avec les États-Unis et le Mexique et tient les Canadiens au courant des initiatives, a été créé.
Pour de plus amples renseignements sur les initiatives à l’appui de cette AP, veuillez vous reporter à l’adresse suivante : http://www.securitepublique.gc.ca/abt/dpr/2007-2008/dit-fra.aspx.
Sécurité publique Canada assure un leadership au sein du milieu canadien de l’application de la loi dans le cadre des interventions stratégiques axées sur l’application de la loi visant à s’attaquer aux nouvelles activités criminelles et aux nouvelles menaces à la sécurité publique en constante évolution. Cela inclut diriger l’élaboration de textes législatifs, de politiques et de stratégies nationales visant à renforcer les efforts des corps policiers pour combattre le crime dans les collectivités canadiennes et y participer, améliorer la sécurité aux frontières et contribuer aux efforts conjoints de répression du crime en collaboration avec les partenaires internationaux.
Par la collaboration avec ses partenaires fédéraux, provinciaux, territoriaux et internationaux, le Ministère élabore des stratégies visant à accroître les capacités du milieu canadien de l’application de la loi en matière de lutte contre le crime organisé et les crimes graves. Dans ce contexte, en 2007-2008, le Ministère a entrepris les activités clés suivantes :
De plus, le Ministère a aussi mis un accent particulier sur les initiatives
suivantes :
Points saillants en matière de rendement
Concentrer les efforts déployés sur la lutte contre le crime organisé, les crimes graves et la criminalité transnational
Renouveler et renforcer les efforts pour combattre les crimes graves et le crime organisé étaient une des priorités clés du Ministère en 2007 2008. À l’appui du Programme national de lutte contre le crime organisé, le Ministère a renforcé ses travaux avec les organismes du Portefeuille et étendu ses efforts de coordination à tous ses partenaires fédéraux, provinciaux et territoriaux afin d’échanger des renseignements et d’élaborer, de renforcer et de mettre en œuvre des politiques et des outils d’application de la loi dans le but d’aider les agents sur le terrain qui luttent contre les crimes graves et le crime organisé.
Durant la dernière année, le Ministère a beaucoup renforcé son rôle d’appui et de leadership au Comité national de coordination (CNC) sur le crime organisé ainsi que dans ses comités de coordination régionaux et provinciaux. Sous l’égide du Ministère, le CNC, qui est composé de hauts fonctionnaires des gouvernements fédéral, provinciaux et territoriaux et d’agents d’expérience chargés de l’application de la loi, se réunit au moins deux fois par année pour discuter des nouveaux enjeux et des priorités stratégiques nationales nécessaires pour faire avancer la lutte contre le crime organisé.
En 2007 2008, avec l’aide du CNC et d’autres partenaires du milieu de l’application de la loi et des gouvernements fédéral, provinciaux et territoriaux, le Ministère a dirigé la tenue du tout premier Forum ministériel sur le crime organisé. Ce forum a fourni une occasion unique aux ministres responsables de la justice et de la sécurité publique à l’échelle fédérale, provinciale et territoriale de rencontrer des hauts fonctionnaires du gouvernement et des agents principaux d’application de la loi du Canada ainsi que des hauts représentants de corps policiers internationaux, afin de se pencher sur des défis particuliers associés au crime organisé. Le succès du Forum a poussé le Ministère à organiser, avec ses partenaires, un sommet fédéral, provincial et territorial sur le crime organisé rassemblant des hauts fonctionnaires du gouvernement et des agents principaux responsables de l’application de la loi. Ce sommet a permis de promouvoir les priorités du Ministère, de cerner de nouvelles priorités et de créer de nouvelles bases en vue de la lutte contre le crime organisé à l’échelle nationale.
En plus des avantages que ses partenaires et lui ont tirés de la coordination et de la promotion d’objectifs généraux liés à la lutte contre le crime organisé en 2007 2008, le Ministère a aussi maintenu et renforcé son leadership dans le cadre d’un certain nombre d’initiatives clés ciblant des aspects précis des crimes graves et du crime organisé. Le Ministère a continué à diriger, élargir et renforcer la Stratégie nationale pour la protection des enfants contre l’exploitation sexuelle sur Internet du Canada. Les buts de cette stratégie sont de renforcer les capacités d’application de la loi, d’appuyer la sensibilisation du public et la divulgation et de créer de nouveaux partenariats avec l’industrie et des organisations non gouvernementales afin de protéger les enfants canadiens.
Le Ministère a joué un rôle important dans l’élaboration et la coordination de politiques liées à la Stratégie nationale antidrogue, particulièrement en ce qui a trait au plan d’application de la loi. La mise en œuvre de la Stratégie contribuera à l’établissement de collectivités plus sûres et plus saines grâce à des efforts coordonnés visant à prévenir la toxicomanie, à traiter la dépendance et à réduire la production et la distribution de drogues illégales.
Le Ministère a aussi continué à assurer un leadership et un soutien stratégiques dans le cadre d’initiatives déjà en cours comme l’Initiative intégrée de contrôle des produits de la criminalité, l’Initiative sur le crime organisé autochtone, les efforts visant à combattre la violation des droits de propriété intellectuelle et la lutte contre la contrebande des cigarettes. Enfin, le Ministère a aussi assuré un important leadership stratégique afin de cerner et de mettre en œuvre les améliorations de l’initiative visant à mettre en place des Équipes intégrées d’application de la loi.
Le Ministère a mis l’accent sur des mesures efficaces de contrôle des armes à feu et de respect des règles à cet égard de façon à favoriser la sécurité du grand public et à éliminer les fardeaux administratifs inutiles. Dans ce contexte, un certain nombre d’initiatives ont été élaborées et promues.
On a mis en place une nouvelle procédure de vérification pour les nouveaux demandeurs de permis d’armes à feu de manière à ce que, annuellement, 20 000 nouveaux demandeurs de permis et leurs deux références soient interviewés par un contrôleur des armes à feu avant de se voir accorder un premier permis de possession d’arme à feu.
En outre, un plan d’action à court terme a été élaboré pour permettre aux particuliers de respecter la Loi sur les armes à feu, en l’occurrence la prolongation de l’amnistie jusqu’en mai 2009, l’abandon des frais d’enregistrement et le renouvellement des permis de simple possession. En assurant davantage la conformité au programme, on fait en sorte que les propriétaires d’armes à feu qui se conforment aux exigences liées aux permis et à l’enregistrement font ensuite l’objet d’une vérification continue de leur admissibilité. Cela permet de garantir que tout comportement à haut risque de la part d’un propriétaire d’arme à feu fait l’objet d’un contrôle et est automatiquement porté à l’attention des responsables de l’application de la loi.
Le Ministère joue un rôle de chef de file dans la promotion de l’échange de renseignements entre les ministères et organismes fédéraux qui participent à la protection de la sécurité publique.
Le Projet pilote sur l’interopérabilité des communications secrètes, qui est un système de communication électronique permettant de transmettre des renseignements classifiés entre les partenaires de la sécurité publique du gouvernement fédéral, a été mis sur pied le 31 mars 2008.
Le Ministère a fait d’importants progrès relativement à des initiatives comme le Système national intégré d’information interorganismes (N-III) et la normalisation des données. Le N III est un système qui permet aux organismes d’application de la loi d’échanger des renseignements essentiels dont ils ont besoin pour s’acquitter de leurs fonctions en matière de sécurité publique et d’application de la loi. On a aussi fait des progrès dans la normalisation des données et, par le truchement du Forum sur la criminalité transfrontalière, on a élaboré des normes communes au Canada et aux États-Unis.
L’interopérabilité des communications vocales est essentielle si nous voulons réagir aux situations d’urgence et assurer la gestion des événements importants. Sécurité publique Canada continue à travailler avec le milieu des premiers intervenants afin d’élaborer une stratégie nationale et de cerner les éléments nécessaires pour faire avancer cet enjeu en vue de présenter une proposition aux représentants des gouvernements fédéral et provinciaux/territoriaux responsables des premiers intervenants et des communications vocales en 2009 2010. Une première étape nécessaire a été réalisée en 2007-2008, quand le milieu des premiers intervenants a créé le Canadian Interoperability Technology Interest Group du Centre canadien de recherches policières. Ces travaux mèneront à l’élaboration d’un plan stratégique qui portera sur l’interopérabilité des communications vocales à l’échelle nationale et internationale et sur l’élaboration d’un modèle de gouvernance qui intégrera les besoins des gouvernements fédéral, provinciaux et territoriaux.
Sécurité publique Canada a élaboré et soutenu la création du Fonds de recrutement de policiers d’une valeur de 400 millions de dollars, qui appuie les efforts des provinces et des territoires pour recruter 2 500 nouveaux agents de police de première ligne ciblant la criminalité locale et visant à rendre les collectivités plus sécuritaires. La structure de ce Fonds donne toute la souplesse nécessaire aux provinces et aux territoires pour qu’ils investissent dans les priorités de sécurité publique qui répondent le mieux à leurs besoins particuliers. Le financement de 400 millions de dollars représente une importante contribution aux coûts des services de l’ordre que devront payer les provinces et les territoires au cours des cinq prochaines années. Au 31 mars 2008, toutes les provinces et tous les territoires avaient confirmé leur engagement à participer au Fonds.
De plus, en 2007 2008, le Ministère a reçu un mandat de négociation du gouvernement et créé une équipe intégrée composée de représentants du ministère de la Sécurité publique et de la GRC à l’appui de nouvelles négociations et du renouvellement des Accords sur les services de police qui régissent les services de police contractuels offerts par la GRC. Ces accords permettent d’offrir des services de police locaux à huit provinces, trois territoires et plus de 180 municipalités canadiennes.
Les accords sur les services de police permettent à la GRC d’œuvrer au niveau provincial et local, en plus d’assumer ses responsabilités nationales, fédérales et internationales. Ces accords favorisent l’intégration des renseignements sur le milieu criminel ainsi que l’intégration des ressources techniques et humaines sur le terrain au niveau régional, national et international. Ces accords sont des outils qui aident la GRC à lutter contre les crimes graves, le crime organisé et la criminalité transnationale.
Le Ministère a appuyé l’enquête indépendante sur les questions liées aux régimes de pension et d’assurance de la GRC annoncée par le ministre de la Sécurité publique. Le rapport de l’enquêteur indépendant a été rendu public le 15 juin 2007.
Le gouvernement a accepté toutes les recommandations présentées dans le rapport de l’enquêteur indépendant et a pris plusieurs mesures en réaction à ce rapport : le ministre de la Sécurité publique a enjoint à la GRC d’améliorer son processus disciplinaire; le commissaire de la GRC a reconnu les déclarations des cinq employés de la GRC qui ont signalé la mauvaise gestion du régime de pension et le Groupe de travail sur la gouvernance et le changement culturel à la GRC a été établi pour examiner les défis que doit relever la GRC et pour formuler des recommandations pour la transformation de la GRC, selon des principes de gouvernance moderne sur le plan de la responsabilisation et de la transparence.
Sécurité publique Canada a également appuyé le Groupe de travail sur la gouvernance et le changement culturel à la GRC et, lorsqu’il a été publié en décembre 2007, il a contribué à la préparation de la réponse gouvernementale au rapport du Groupe de travail. Le Ministère a collaboré avec la GRC afin d’examiner et de mettre en œuvre un large éventail de mesures à court terme visant à renforcer la gestion et la responsabilisation de la GRC. Ces mesures étaient cernées dans le rapport du Groupe de travail.
En outre, le Ministère a élaboré le mandat et a appuyé la création du Conseil de mise en œuvre de la réforme à la GRC, dont le mandat est le suivant : fournir des conseils au ministre de la Sécurité publique sur l’état des réformes approuvées par le gouvernement, fournir des conseils et de l’aide au commissaire sur le plan de mise en œuvre interne de la GRC visant à réagir aux recommandations formulées dans le rapport du Groupe de travail et fournir des rapports régulièrement au ministre de la Sécurité publique sur les progrès réalisés. Les rapports au Conseil seront rendus publics.
En ce qui a trait aux appareils à impulsion, le Ministère a travaillé avec la GRC et d’autres partenaires afin de renforcer les politiques et les procédures liées à leur utilisation. En 2007 2008, le Ministère a collaboré avec la GRC et ses partenaires provinciaux et territoriaux pour dresser une liste exhaustive des politiques et des pratiques actuelles concernant l’utilisation dans le cadre des activités d’application de la loi des appareils à impulsion au Canada. Cela a permis de cerner des enjeux clés comme le besoin de normaliser les modèles de recours à la force et d’améliorer la collecte de données et la responsabilisation liées à l’utilisation des appareils à impulsion que les représentants gouvernementaux doivent examiner davantage. Les résultats de ces travaux ont été présentés aux ministères fédéral/provinciaux et territoriaux responsables de la justice, qui les ont approuvés.
Pour de plus amples renseignements sur les initiatives à l’appui de cette AP, veuillez vous reporter à l’adresse suivante : http://www.securitepublique.gc.ca/abt/dpr/2007-2008/dit-fra.aspx.
Cette activité de programme soutient les activités qui contribuent à l’amélioration de la sécurité des collectivités et vise une baisse de la criminalité et un sentiment de sécurité personnel accru. À l’aide d’une approche ciblée, le Ministère répond aux préoccupations locales, en partenariat avec les provinces, les territoires, les municipalités, les Premières nations, les collectivités inuites et les organismes non gouvernementaux qui se consacrent à la sécurité publique.
En 2007-2008, Sécurité publique Canada a cherché à atteindre son résultat stratégique, soit de réduire le crime et d’augmenter la sécurité personnelle et il a fait des progrès raisonnables à l’égard des initiatives clés suivantes :
Puisque les questions liées à la criminalité ne sont pas nécessairement propres à une collectivité précise, la diffusion de connaissances concernant les pratiques exemplaires en matière de prévention du crime et de services de police et de services correctionnels autochtones est essentielle à l’amélioration continue des interventions efficaces. En 2007-2008, le Ministère a financé 224 projets de prévention du crime, a appuyé l’élaboration de propositions législatives, et a élaboré et mis en œuvre des initiatives non législatives qui renforcent le système de justice pénale. Sécurité publique Canada a également continué d’élaborer et de mettre en œuvre des stratégies visant à soutenir les délinquants autochtones et leurs collectivités. Le Ministère a géré 163 accords du Programme des services de police des Premières nations dans 399 collectivités au Canada et a continué son travail à l’appui du programme pour améliorer efficacement la sécurité du public dans les collectivités des Premières nations et les collectivités inuites.
Points saillants en matière de rendement
En juin 2007, le ministre de la Sécurité publique a annoncé une approche plus ciblée pour son Centre national de prévention du crime (CNPC). Depuis juin 2007, le CNPC se concentre sur quatre priorités précises, qui ont été établies en partenariat avec les intervenants clés. Les priorités sont les suivantes :
En 2007-2008, le Ministère a financé de nouveaux projets harmonisés avec les nouvelles priorités du CNPC. Treize projets de prévention des gangs de jeunes ont reçu un financement dans le cadre du Fonds de lutte contre les activités des gangs de jeunes, pour un montant total de 1,76 million de dollars dans huit villes du Canada — Halifax, Montréal, Hamilton, Oshawa, St. Catharines, Winnipeg, Prince Albert et Regina. Le Ministère a également fourni un soutien aux villes faisant face à des problèmes de gangs de jeunes en diffusant activement des renseignements à jour sur les facteurs de risque et les pratiques prometteuses.
En 2007-2008, 86 nouveaux projets cadrant avec les nouvelles priorités ont reçu un financement dans le cadre du Fonds d’action en prévention du crime et du Fonds pour la recherche et le développement des connaissances. Le Ministère a également contribué au Plan d’action pour la prévention de la Stratégie nationale antidrogue (SNA) grâce à son engagement à rediriger une partie des fonds existants du CNPC afin de fournir une aide aux collectivités touchées par les crimes liés à la drogue. En 2007-2008, on a déterminé que six projets financés par le CNPC répondaient aux critères de la SNA, et 13 propositions de projets supplémentaires ont été reçues aux fins d’examen.
Le CNPC a également élaboré et diffusé des connaissances pratiques pour informer les praticiens et les décideurs stratégiques afin de favoriser des interventions efficaces en matière de prévention du crime. En 2007-2008, le CNPC a produit 29 publications, y compris une série de rapports de recherche sur les gangs de jeunes et la prévention de la récidive et des sommaires des évaluations des projets financés par le CNPC pour servir de base aux efforts ultérieurs de prévention du crime.
En juillet 2007, le Ministère a reçu l’évaluation provisoire de la Stratégie nationale pour la prévention du crime (SNPC). L’évaluation provisoire a révélé que, malgré des difficultés importantes au cours des deux dernières années, la SNPC a réalisé des progrès importants en vue d’atteindre ses objectifs, notamment en finançant une proportion plus élevée de projets grâce à des accords de contribution et en mettant l’accent sur des projets stratégiques et pluriannuels de prévention du crime. L’évaluation provisoire a également confirmé que la nouvelle approche ciblée du CNPC, annoncée en juin 2007, a abouti à plusieurs mesures concrètes visant à résoudre les préoccupations soulevées dans le cadre de cette évaluation.
De plus, le Ministère a créé un programme pilote de deux ans à l’appui des collectivités susceptibles d’être victimes de crimes haineux. Ce programme pilote a fourni du financement, qui n’était pas disponible ailleurs, à des centres communautaires sans but lucratif, à des établissements d’enseignement provinciaux reconnus et à des lieux de culte afin de leur permettre de réaliser des projets d’immobilisations mineures. En 2007-2008, pour s’assurer que les collectivités locales connaissaient le programme pilote, des activités de sensibilisation faisant partie de la première phase de mise en œuvre ont été entreprises à Toronto, Montréal, Vancouver, Winnipeg, Edmonton et Halifax. Les activités de sensibilisation ciblaient diverses collectivités du pays susceptibles d’être la cible de crimes haineux. Le projet pilote a permis d’approuver 11 projets en 2007 2008.
En 2007-2008, Sécurité publique Canada a mené des consultations continues auprès d’un groupe de travail fédéral-provincial-territorial sur les enjeux liés aux délinquants à risque élevé et a mis en œuvre des initiatives non législatives, y compris des améliorations au Système national de repérage des délinquants à risque élevé. Des projets de recherche ont été menés à l’appui des politiques qui améliorent l’identification et la supervision des délinquants à risque élevé.
Le Ministère a poursuivi la mise en œuvre de l’Approche correctionnelle judicieuse, en collaboration avec le Service correctionnel du Canada et la Commission nationale des libérations conditionnelles, pour soutenir la gestion sécuritaire des délinquants admissibles dans la collectivité. Des activités clés soutenant la sensibilisation publique et l’engagement des citoyens ont également été réalisées en 2007-2008, comme le lancement d’une série de conférences sur les services correctionnels et sur la justice pénale, qui a amélioré les liens avec les universités canadiennes et augmenté la sensibilisation à l’égard des questions liées à la justice pénale, la publication et la diffusion de nombreux rapports et sommaires de recherche sur les services correctionnels et l’amélioration des liens gouvernementaux avec la Fédération canadienne des municipalités. Le Ministère s’est également concentré sur les stratégies visant à soutenir les délinquants autochtones et leurs collectivités, notamment par la mise à l’essai et l’évaluation de projets communautaires, la publication et la diffusion de rapports sur les initiatives communautaires efficaces de guérison et de correction pour les Autochtones, la mise à jour de ressources documentaires pour les délinquants autochtones qui retournent dans la collectivité et l’amplification d’un dialogue ouvert avec les collectivités autochtones en ce qui concerne les services correctionnels fédéraux et le processus de réinsertion sociale.
En 2007-2008, le Ministère a géré 163 accords en vertu du Programme des services de police des Premières nations (PSPPN) au Canada (y compris des ententes sur les services de police autogérés et des ententes communautaires tripartites) touchant 399 collectivités ayant une population globale de 317 331 personnes, ce qui représente une augmentation de cinq accords par rapport à l'exercice 2006-2007. Actuellement, il y a 1 212 postes d'agents de police autorisés dans le cadre du PSPPN, soit une augmentation de 35 par rapport à l'exercice précédent.
Pour de plus amples renseignements sur les initiatives à l’appui de cette AP, veuillez vous reporter à l’adresse suivante : http://www.securitepublique.gc.ca/abt/dpr/2007-2008/dit-fra.aspx
La présente section du rapport décrit les progrès du Ministère par rapport à ses priorités en matière de gestion.
Pour soutenir la réalisation de ses trois activités de programmes, le Ministère a cerné deux priorités en matière de gestion :
La présente section décrit le rendement des initiatives clés liées aux priorités en matière de gestion mentionnées ci-dessus. Les ressources associées aux priorités en matière de gestion sont intégrées aux dépenses de planification des trois activités de programmes traitées à la section II du présent rapport.

En 2007-2008, Sécurité publique Canada a fait des progrès raisonnables par rapport aux initiatives suivantes liées à la gestion :
Ces initiatives clés ont soutenu les activités de programmes du Ministère et les résultats prévus, contribuant ainsi au résultat stratégique du Ministère. Les priorités en matière de gestion de 2007-2008 étaient axées sur un leadership efficace du Portefeuille et l’amélioration de la gestion et de la responsabilisation. Les réussites ministérielles comprenaient l’amélioration de la coordination du portefeuille en ce qui a trait aux priorités du Cabinet, l’amélioration des services d’accès à l’information et de protection des renseignements personnels offerts au public, l’élaboration d’un plan intégré des ressources humaines et des activités, la mise en œuvre d’une nouvelle Architecture d’activités de programmes ainsi que l’amélioration de la capacité du Ministère d’offrir des services de soutien à la gestion.
Au cours de la dernière année, le Ministère a augmenté l’efficacité de sa collaboration interministérielle et de la collaboration au sein du Portefeuille grâce à un certain nombre d’activités. En 2007-2008, le Ministère a établi un comité de coordination des collègues des Affaires du Cabinet dans l’ensemble du Portefeuille; il a également renforcé le processus d’examen stratégique de tous les documents du Cabinet et a augmenté la diffusion quotidienne de renseignements entre les bureaux des Affaires du Cabinet dans l’ensemble du Portefeuille. De plus, l’unité de l’Accès à l’information et de la protection des renseignements personnels du Ministère a amélioré les services offerts au public en établissant un processus pour renforcer la collaboration avec les bureaux d’AIPRP dans l’ensemble des organismes du Portefeuille. En 2007-2008, le Ministère a répondu à 310 demandes d’accès, à 14 demandes de protection des renseignements personnels et à 182 demandes de consultation d’autres ministères sur l’accès à l’information et la protection des renseignements personnels, répondant à 90 % des demandes dans les délais d’exécution fixés dans la Loi sur l’accès à l’information. La charge de travail du Ministère a augmenté de façon importante au cours du dernier exercice, puisqu’il a reçu 30% de demandes d’accès à l’information de plus que durant l’exercice précédent.
Au début de 2007, les chefs des communications de Sécurité publique Canada et des organismes du Portefeuille ont commencé à élaborer un cadre de communication qui permettrait au Portefeuille de communiquer avec les Canadiens de manière plus stratégique, cohérente et efficace sur les questions d’intérêt ou les buts communs. À l’automne 2007, un cadre de communication pour le Portefeuille a fait l’objet d’un consensus et on a commencé à travailler à l’élaboration d’un plan d’action à l’appui. Des communautés de pratique ont été formées, notamment pour coordonner les sondages d’opinion et les pratiques exemplaires communes. Même s’il reste du travail à faire, le Portefeuille a augmenté son niveau de coopération à la suite de cette initiative.
L’intégration de la planification des ressources humaines à la planification opérationnelle du Ministère est une composante de la Loi sur la modernisation de la fonction publique et une priorité clé du programme de renouveau de la fonction publique du greffier du Conseil privé. Conformément à cette priorité, le Ministère a élaboré un cadre de planification intégrée pour 2008-2009, dans lequel les ressources humaines cadrent avec les priorités de Sécurité publique Canada.
Les plans opérationnels intégrés à l’échelle des directions générales sont axés sur les résultats et fondés sur l’Architecture d’activités de programmes récemment approuvée. Ils ont été élaborés en 2007-2008 et seront mis en œuvre en 2008 2009. De plus, on a entrepris des travaux pour élaborer un cadre de gestion intégrée du risque, et on prévoit que le cadre de gestion des risques, les politiques et le profil de risques connexe seront parachevés en 2008 2009.
Conformément à la Politique sur la Structure de gestion, des ressources et des résultats (SGRR), le Ministère a élaboré une nouvelle architecture d’activités de programmes en 2007-2008 et poursuit ses efforts en vue d’établir des mesures de rendement et de lier les ressources aux résultats.
Sécurité publique Canada a favorisé la mise en œuvre de politiques de gestion pangouvernementales à l’appui de la réalisation des priorités ministérielles, en investissant dans le recrutement et le maintien en poste dans des domaines précis comme la planification stratégique, les technologies de l’information, la vérification et les ressources humaines.
D’autres améliorations des processus et systèmes opérationnels dans le domaine de la gestion de l’information, des technologies de l’information, de la planification et des ressources humaines ont été mises en œuvre, et d’autres améliorations seront apportées en 2008-2009.
En améliorant sa capacité d’offrir des services de soutien à la gestion, le Ministère favorise également la mise en œuvre d’initiatives pangouvernementales, comme la Politique du gouvernement sur la sécurité, la Politique de vérification interne et la Politique d’évaluation, la Loi sur la modernisation de la fonction publique, la Loi fédérale sur l’imputabilité ainsi que des modifications à la Politique sur les subventions et les contributions et au régime de gestion financière. Le Ministère a également amélioré la façon dont il répond aux demandes d’accès à l’information.
Le Ministère a achevé les initiatives suivantes ou a réalisé des progrès importants à cet égard en 2007-2008 :
Pour de plus amples renseignements sur les initiatives à l’appui de cette AP, veuillez vous reporter à l’adresse suivante : http://www.securitepublique.gc.ca/abt/dpr/2007-2008/dit-fra.aspx.
Cette section décrit comment les activités de programmes du Ministère cadrent avec les résultats du gouvernement du Canada et les rapports sur les progrès réalisés dans le cadre d’initiatives et de politiques précises du gouvernement (comme l’exige le Conseil du Trésor du Canada), et comprend des renseignements supplémentaires sur la structure et le rendement du Ministère en 2007-2008.
Les données de l’ensemble des tableaux suivants ont été arrondies au millier de dollars supérieur ou inférieur. Pour cette raison, il est possible que la somme des données ne corresponde pas au total inscrit. L’activité de programme liée aux services ministériels n’est pas mentionnée séparément; elle a été calculée au prorata par rapport aux autres activités de programmes.
Les données du Budget principal des dépenses sont celles qui figurent dans le Budget principal des dépenses de 2007-2008.
Les données des dépenses prévues sont celles inscrites dans le Rapport sur les plans et les priorités de 2007-2008. Les ressources affectées à une fin particulière dans le cadre fiscal et qui devraient être intégrées aux niveaux de référence du Ministère dans le cadre du Budget supplémentaire des dépenses sont incluses.
Le total des autorisations comprend les fonds du Budget principal des dépenses 2007 2008 et du Budget supplémentaire des dépenses et les virements d’affectation effectués durant l’exercice 2007-2008, ainsi que les modifications des montants obligatoires, les modifications internes et les transferts (total combiné de 16 116,8 k$) mentionnés dans les comptes publics de 2007-2008.
Les chiffres réels représentent les dépenses réelles engagées en 2007-2008 et mentionnées dans les Comptes publics de 2007-2008.
Le résultat stratégique du Ministère correspondant au renforcement de la sécurité publique et de la protection civile des Canadiens dans une société ouverte contribue à l’atteinte des résultats suivants du gouvernement du Canada :
| Activité de programme | Dépenses budgétaires réelles en 2007-2008 (en milliers de dollars |
|||
|---|---|---|---|---|
| Fonctionnement | Subventions | Contributions | Total | |
| Gestion des mesures d’urgence et sécurité nationale | 67 530 | 154 | 86 103 | 153 788 |
| Police et application de la loi | 46 610 | 0 | 2 482 | 49 092 |
| Sécurité de la population et partenariats | 48 432 | 4 996 | 83 598 | 137 026 |
| Total | 162 573 | 5 150 | 172 183 | 339 906 |
| (en milliers de dollars) | 2007-2008 | |||||
|---|---|---|---|---|---|---|
| Activité de programme | Dépenses réelles 2005-2006 | Dépenses réelles 2006-2007 | Budget principal des dépenses | Dépenses prévues | Total des autorisations | Total des dépenses réelles |
| Gestion des mesures d’urgence et sécurité nationale | 184 872 | 108 918 | 206 736 | 232 183 | 230 473 | 153 788 |
| Police et application de la loi | 44 601 | 33 615 |
32 195 | 36 946 | 55 118 | 49 092 |
| Sécurité de la population et partenariats | 140 249 | 157 920 | 189 119 | 189 146 | 158 575 | 137 026 |
| Total | 369 723 | 300 453 | 428 050 | 458 275 | 444 166 | 339 906 |
| Moins : recettes non disponibles1[1] | (8 190) | (11 480) | N/A | N/A | N/A | (5 013) |
| Plus : Coût des services reçus gratuitement[2] | 12 900 | 13 514 | N/A | 13 800 | N/A | 13 422 |
| Total des dépenses ministérielles | 374 434 | 302 487 | 428 050 | 472 075 | 444 166 | 348 315 |
| Équivalents temps plein | 810 | 825 | N/A | 995 | N/A | 827 |
[1 ]Les recettes non disponibles comprennent le produit des montants adjugés par les tribunaux, les gains de change, les demandes d’accès à l’information, le remboursement des frais de stationnement et autres recettes diverses.
[2] Les coûts des services reçus gratuitement comprennent les installations fournies par Travaux publics et Services gouvernementaux Canada (TPSGC), la part de l’employeur des primes d’assurance des employés, les dépenses assumées par le Secrétariat du Conseil du Trésor, le régime d’indemnisation des accidentés du travail fourni par Ressources humaines et Développement social Canada, et les services fournis par le ministère de la Justice.
* L’écart entre le budget principal des dépenses (428 M$) et les dépenses prévues (458 M$) est principalement dû aux fonds affectés dans le cadre fiscal à la capacité de base en matière de gestion des urgences (23 M$) et au Système national intégré d’information interorganismes (4 M$). De plus, la différence de 14 M$ entre les dépenses prévues et les autorisations est principalement due aux 6 M$ d’éléments affectés à des fins précises dans le cadre fiscal et autorisés dans le Budget des dépenses supplémentaires (A), qui n’ont pas été utilisés, ce qui a mené à une réduction des autorisations de 26,5 M$ et à une augmentation nette de 12 M$ en financement provenant du Budget des dépenses supplémentaires (B) et de 6,6 M$ provenant des crédits centraux du SCT.
** Les dépenses réelles (340 M$) sont moins élevées que les autorisations de 104 M$, en raison du fait qu’on a moins dépensé que prévu pour le programme des accords d’aide financière en cas de catastrophe (64 M$), des subventions et contributions du Centre national de prévention du crime en raison de la nouvelle approche préconisée par la stratégie (20 M$), de l’incapacité de dépenser tous les fonds prévus pour le Programme pilote de financement des projets d'infrastructure de sécurité pour les collectivités à risque en raison du court délai de mise en œuvre du programme (2 M$) et de fonds inutilisés dans le budget de fonctionnement du Ministère (16 M$).
*** L'augmentation des dépenses réelles (39 M$ entre 2006-2007 et 2007-2008) est principalement dûe à l'augmentation du nombre de demandes présentées dans le cadre du programme de contributions lié aux Accords d'aide financière en cas de catastrophe, malgré une diminution des dépenses de fonctionnement.
| Services votés et postes législatifs 2007-2008 (en milliers de dollars) |
|||||
|---|---|---|---|---|---|
| Crédits votés ou postes législatifs | Budget principal | Dépenses prévues | Total des autorisations | Total des dépenses réelles | |
| 1 | Dépenses de fonctionnement | 115 432 | 145 657 | 166 857 | 150 977 |
| 5 | Subventions et contributions | 301 315 | 301 315 | 265 715 | 177 333 |
| S | Ministre de Sécurité publique — Traitements et allocations pour automobile | 75 | 75 | 74 | 74 |
| S | Cotisations aux régimes d’avantages sociaux des employés | 11 228 | 11 228 | 11,521 | 11 521 |
| Total | 428 050 | 458 275 | 444 166 | 339 906 | |
Crédit 1 — Dépenses de fonctionnement
L’augmentation de 30 M$ des dépenses prévues par rapport au Budget principal des dépenses est principalement due aux fonds affectés dans le cadre fiscal à la capacité de base en matière de gestion des urgences du Ministère (23 M$) et au Système national intégré d’information interorganismes (4 M$). L’écart de 16 M$ entre le total des autorisations et le total des dépenses réelles représente le montant inscrit dans le budget de fonctionnement qui dépasse le montant maximal admissible du Ministère pouvant être reporté, qui est de 6,1 M$.
Crédit 5 — Subventions et contributions
L’écart (88 M$) entre les autorisations et les dépenses réelles est principalement dû aux demandes provinciales estimées dans le cadre des Accords d’aide financière en cas de catastrophe qui ne se sont pas réalisées (63,6 M$) et aux fonds non utilisés des subventions et contributions du Centre national de prévention du crime découlant de la nouvelle approche préconisée par la stratégie (20 M$).
| (en milliers de dollars) | Dépenses réelles 2005-2006 | Dépenses réelles 2006-2007 | 2007-08 | |||
|---|---|---|---|---|---|---|
| Budget principal | Revenus prévus | Total des autorisations | Revenus réels | |||
| Gestion des urgences et sécurité nationale | ||||||
| Remboursement des dépenses des exercices précédents | 765 | 443 | N/A | 0 | N/A | 68 |
| Modification des sommes à payer des exercices précédents | 1 962 | 2 480 | N/A | 0 | N/A | 2 006 |
| Recettes diverses | 2 | 11 | N/A | 0 | N/A | 32 |
| Police et application de la loi | ||||||
| Remboursement des dépenses des exercices précédents | 765 | 122 | N/A | 0 | N/A | 49 |
| Adjustments to prior year’s payables | 1 962 | 4 960 | N/A | 0 | N/A | 218 |
| Recettes diverses | 3 | 11 | N/A | 0 | N/A | 11 |
| Sécurité de la population et partenariats | ||||||
| Remboursement des dépenses des exercices précédents | 765 | 1 313 | N/A | 0 | N/A | 341 |
| Modifications des sommes à payer des exercices précédents | 1 962 | 2 126 | N/A | 0 | N/A | 2 255 |
| Revenus divers | 3 | 12 | N/A | 0 | N/A | 33 |
| Total | ||||||
| Remboursement total des dépenses des exercices précédents | 2 295 | 1 878 | N/A | 0 | N/A | 458 |
| Modifications totales des sommes à payer des exercices précédents | 5 886 | 9 566 | N/A | 0 | N/A | 4 479 |
| Recettes diverses totales | 8 | 35 | N/A | 0 | N/A | 76 |
| Total des recettes non disponibles | 8 190 | 11 480 | N/A | 0 | N/A | 5 013 |
Les recettes diverses comprennent les postes comme les frais facturés pour les demandes d’accès à l’information, le remboursement des frais de stationnement, les gains associés aux taux de change. Les recettes diverses sont plus élevées cette année principalement en raison des gains associés aux taux de change.
Durant l’exercice 2007-2008, Sécurité publique Canada a élaboré et présenté au Parlement sa Stratégie de développement durable (SDD) pour 2007-2009. Mettant à profit les stratégies précédentes, la SDD cadre parfaitement avec l’approche du gouvernement fédéral puisqu’elle se concentre sur les trois priorités fédérales obligatoires : l’approvisionnement en énergie, les émissions des véhicules et les achats écologiques. De plus, SP a élargi sa Stratégie en y ajoutant une quatrième priorité : contribuer à la durabilité des collectivités canadiennes.
La SDD regroupe les quatre priorités du Ministère sous deux volets généraux : l’écologisation des opérations, qui représente l’orientation durable de SP quant à la gestion des bureaux; et le rôle de Sécurité publique Canada pour ce qui est des collectivités durables, qui permet d’augmenter la durabilité des collectivités canadiennes grâce au travail des employés de chaque programme qui soutient la gestion des urgences et la sécurité publique.
Le Ministère réalise des progrès constants en ce qui touche la mise en œuvre des changements apportés à la culture et aux pratiques qui reflètent une approche pleinement intégrée entre le développement durable et les programmes ministériels.
En bref, durant la première année de la Stratégie, le Ministère a réalisé les tâches suivantes :
La SDD de 2007-2009 et les renseignements sur le rendement pour l’ensemble de la période visée peuvent être consultés à l’adresse suivante : http://www.securitepublique.gc.ca/abt/dpr/sds-fra.aspx.
1. Objectifs de la SDD du Ministère
|
||
2. Objectifs fédéraux en matière de développement durable
|
||
Objectifs fédéraux proposés dans le cadre de la SDD |
||
|
Qualité environnementale | |
|
Gestion du développement durable | |
3. Résultats attendus du Ministère pour 2007-2008 |
4. Mesures de soutien du rendement |
5. Résultats ministériels atteints dans le cadre de la SDD en 2007-2008 |
Établir des données de base — nombre d’imprimantes et d’imprimantes personnelles utilisées à l’AC de SP dont le réglage par défaut est recto-verso. Favoriser les communications entre employés. |
Réduction de l’utilisation du papier servant à l’impression et à la photocopie. Réduction de l’utilisation d’électricité dans les bureaux. |
24 imprimantes recto-verso ont été installées pour remplacer des imprimantes personnelles et des imprimantes recto seulement. Des compteurs d’énergie ont été installés dans les bureaux de l’AC de SP et sont maintenant en mesure de fournir des données sur la consommation mensuelle d’électricité pour l’établissement d’une mesure de base. |
Établir des données de base — nombre de lampes personnelles utilisées à l’AC de SP – et déterminer si ces lampes utilisent des fluorescents compacts ou des ampoules LED. Travailler avec les consultants en biens réels de GWL pour déterminer la consommation d’énergie aux étages de SP. Favoriser les communications entre employés sur la réduction de l’énergie. |
Réduction de la consommation d’électricité dans les bureaux.
|
Des données de base et des données sur le rendement seront établies au moyen de nouveaux compteurs d’énergie installés dans les bureaux de l’AC de SP et grâce à une vérification des lampes personnelles et de l’équipement de bureau utilisés dans la RCN, qui sera menée en 2008-2009. Le Coin vert de l’InfoCentral du Ministère fournit des renseignements concernant les options en matière d’éclairage.
|
Élaborer une stratégie de réduction des gaz à effet de serre. Favoriser les communications entre employés sur la réduction de l’énergie. |
Réalisation de vérifications de l’énergie pour les bureaux de SP situés dans la région de la capitale nationale d’ici 2007-2008. Préparation d’une stratégie de réduction des émissions de gaz à effet de serre pour les bureaux de SP situés dans la région de la capitale nationale d’ici 2007-2008. |
La stratégie de réduction des gaz à effet de serre pour les bureaux de SP dans la RCN est en cours d’élaboration. |
Cerner la quantité et le type d’équipement de bureau utilisé à l’AC de SP. Déterminer la consommation d’énergie proportionnelle. Favoriser les communications entre employés sur la réduction de la consommation d’énergie. |
Réduction de la consommation d’électricité dans les bureaux. |
La majorité de l’équipement de bureau du Ministère est en mode veille par défaut. |
Établir des mécanismes de collecte de données pour déterminer le nombre de locations de voitures écologiques. Fournir des rapports périodiques sur la location de voitures écologiques. Favoriser les communications entre employés pour encourager les pratiques de location de voitures écologiques si possible |
Augmentation du nombre de véhicules écologiques ou écoénergétiques loués par le personnel de SP. |
On a élaboré une enquête auprès des employés concernant la disponibilité des voitures de location écologiques et des pratiques de location écologiques pour lancer la collecte de données et déterminer s’il est possible de louer des véhicules écologiques dans le cadre des activités opérationnelles du Ministère. Des recherches ont également été menées pour que l’on puisse déterminer les répercussions de la location de voitures écologiques sur le budget. |
Établir des mécanismes de collecte de données pour déterminer le nombre d’utilisateurs d’Ecopass. Favoriser les communications entre employés pour promouvoir l’utilisation du programme ECOPASS. |
Augmentation du nombre de nouveaux utilisateurs des services de transport en commun. |
La collecte de données de base a été lancée, et les données recueillies depuis septembre 2007 permettent de croire à une augmentation du nombre d’utilisateurs des services de transport en commun. |
Établir des données de base concernant le nombre d’employés qui font du covoiturage. Favoriser les communications entre employés pour encourager l’utilisation du covoiturage comme moyen de transport. |
Augmentation du nombre de nouveaux utilisateurs du covoiturage. |
On a élaboré une enquête auprès des employés pour recueillir des données volontaires sur le nombre d’employés qui font du covoiturage. L’enquête sera menée en 2008-2009. |
Désigner les membres du personnel ministériel qui recevront en priorité la formation sur l’écoconduite. Élaborer des mécanismes d’établissement de données sur la consommation d’essence et surveiller les répercussions de la formation sur l’écoconduite. Favoriser les communications entre employés pour promouvoir la formation des employés sur l’écoconduite. |
Réduction de l’essence achetée dans le cadre des activités de SP, par kilomètre parcouru. |
Le Ministère a élaboré son propre programme de formation sur l’écoconduite et met en œuvre la formation en ligne pour tous les employés. La formation est obligatoire pour les chauffeurs du Ministère et pour ceux qui conduisent dans le cadre des activités ministérielles, et volontaire pour les autres employés. |
Cerner la quantité et le type d’équipement de bureau utilisé à l’AC de SP. Déterminer la consommation d’énergie. Favoriser les communications entre employés. |
Réduire la consommation d’énergie dans les bureaux. |
97 % de l’équipement de bureau utilisé actuellement à SP a une cote Energy Star. |
Déterminer le personnel désigné devant recevoir une formation sur les achats écologiques. Favoriser les communications entre employés pour augmenter la sensibilisation aux achats écologiques et informer les employés des nouvelles exigences en matière de formation sur les achats écologiques. |
Augmentation du pourcentage de produits écologiques achetés. |
Le personnel à former a été identifié et informé par courriel des attentes et des exigences concernant la formation en ligne. La formation est en cours. |
Le personnel à former a été identifié et informé par courriel des attentes et des exigences concernant la formation en ligne. La formation est en cours. |
Toutes les cartouches de toner utilisées sont remises à neuf ou recyclées. Réduction du nombre de cartouches de toner envoyées au dépotoir (déchets). |
95 % des cartouches de toner achetées par le Ministère sont un produit recyclé. Les cartouches de toner utilisées sont également recyclées. |
Déterminer le volume et la destination de l’équipement de bureau électronique jeté à l’AC de SP pour déterminer le volume qui pourrait être recyclé. |
Augmenter le volume d’équipement informatique ou de bureau envoyé dans un dépôt de déchets électroniques ou retourné au fabricant. |
Des recherches sont menées pour permettre de déterminer le volume et la destination de l’équipement de bureau électronique. |
Cerner le potentiel d’augmentation des types de matériaux recyclés. Déterminer, en consultation avec TPSGC, des mécanismes de collecte de données sur le rendement. Favoriser les communications entre employés pour augmenter la sensibilisation et l’engagement concernant les nouvelles options de recyclage. |
Augmenter le volume de matériaux recyclés destinés aux programmes de recyclage. |
Le Ministère négocie des accords pour la collecte et le recyclage des piles. |
Adoption d’une loi par le Parlement. |
Loi en vigueur. |
Cible atteinte. La nouvelle Loi sur la gestion des urgences est entrée en vigueur le 3 août 2007. Grâce à cette nouvelle loi, le Canada dispose d’une approche plus complète et harmonisée en matière de gestion des urgences, et est davantage en mesure de réagir aux urgences, de faire face aux nouvelles menaces et de protéger ses collectivités. |
Élaborer la Stratégie nationale et le plan d’action pour les infrastructures essentielles |
La Stratégie nationale et le plan d’action pour les Infrastructures essentielles sont en place. |
L’élaboration de la Stratégie nationale et du plan d’action sur les infrastructures essentielles est en cours. |
Fournir une aide en ce qui concerne la collecte de données sur le degré de participation des jeunes. Favoriser les communications avec les employés pour réduire les activités criminelles des gangs de jeunes. |
Nombre de jeunes participant à des activités de prévention des gangs. |
Six projets ont été lancés et ont contribué à la participation de 424 jeunes aux activités de prévention des gangs. |
Fournir une aide relativement à la collecte de données sur les programmes visant à réduire les crimes liés à la drogue. Soutenir les activités de programmes grâce à des activités de communication. |
Nombre de projets visant à réduire les crimes liés à la drogue. |
Six projets visant à réduire les crimes liés à la drogue ont été désignés pour obtenir du financement. |
Fournir une aide relativement à la collecte de donnée sur les programmes pour les familles et les enfants à risque. Soutenir les activités de programmes grâce à des activités de communication. |
Nombre de projets financés pour diminuer les facteurs de risque des familles et des enfants à risque. |
19 projets visant à réduire les facteurs de risque des familles des enfants à risque ont été financés. Le rendement fait l’objet d’une surveillance. |
Élaborer et mettre en œuvre un plan de communication pour la sensibilisation des employés à la SDD et leur engagement envers cette stratégie. |
Sensibilisation et engagement des employés à l’égard de l’atteinte des cibles de la SDD. |
Un plan de communication complet est en cours d’élaboration, qui sera en place au cours de l’exercice 2008-2009. Les activités de communication ponctuelles comprennent le lancement d’un Coin vert sur le site d’information électronique InfoCentral du Ministère. Le Coin vert permet aux employés ministériels d’avoir accès à la SDD du Ministère et d’obtenir des renseignements sous forme de trucs écologiques. De plus, un programme de tasses à café a été lancé, fournissant à chaque employé une tasse de voyage portant le nom du Ministère et encourageant les employés à éviter les déchets inutiles causés par les tasses à café jetables. |
Pour obtenir des renseignements supplémentaires, prière de consulter l’adresse suivante : http://www.tbs-sct.gc.ca/dpr-rmr/st-ts-fra.asp.
La responsabilité de l’intégrité et de l’objectivité des états financiers ci-joints pour l’exercice financier terminé le 31 mars 2008 et de toute l’information figurant dans le présent rapport incombe à la direction du Ministère de la Sécurité publique et de la Protection civile Canada (SPPCC). La direction a préparé les états financiers conformément aux politiques comptables du Conseil du Trésor, lesquelles sont fondées sur les principes comptables généralement reconnus au Canada pour le secteur public.
La direction est responsable de l'intégrité et de l'objectivité de l'information contenue dans ces états financiers. Une partie de cette information est fondée sur les meilleurs jugements et estimations de la direction et elle tient compte, comme il se doit, de l’importance relative. Afin de satisfaire à ses obligations redditionnelles, la direction tient à jour un ensemble de comptes qui garantit l'enregistrement centralisé des opérations financières du Ministère. L'information financière contenue dans le Rapport sur le rendement du ministère de la SPPCC et soumise aux Comptes publics du Canada concorde avec le présent état financier.
SPPCC tient à jour un système de gestion financière et de contrôle interne destiné à garantir, avec une certitude raisonnable, que l'information financière est fiable, que les actifs sont protégés, que les opérations sont exécutées conformément à la Loi sur la gestion des finances publiques, dans le respect de la réglementation en vigueur et dans les limites des autorisations parlementaires, et que ces opérations sont enregistrées comme il convient pour pouvoir rendre compte de l’usage des fonds publics. La direction tente également d'assurer l'objectivité et l'intégrité des données de son état financier en choisissant avec soin un personnel qualifié, en lui offrant la formation et le perfectionnement requis, en négociant des arrangements qui assurent une répartition adéquate des responsabilités, et en adoptant des programmes de communication visant à assurer la compréhension des règlements, des politiques, des normes et des responsabilités de gestion dans tout le ministère.
Les états financiers du ministère de la SPPCC n'ont pas été vérifiés.
![]() |
![]() |
| Sous-ministre | Elisabeth Nadeau |
| Suzanne Hurtubise | Sous-ministre adjointe |
| Ottawa, Canada | Secteur de la gestion ministérielle |
| Agente principale des finances | |
![]() |
![]() |
| Au 31 mars (en dollars) |
2008 | 2007 |
|---|---|---|
| Actif | ||
| Actif financier | ||
| Comptes débiteurs et avances (Note 5) | 1 445 382 | 3 302 783 |
| Actif financier | ||
| Immobilisations corporelles (Note 6) | 15 396 818 | 15 443 604 |
| Total de l'actif | 16 842 200 | 18,746 387 |
| Passif et Avoir du Canada | ||
| Passif | ||
| Créditeurs et frais courus | 93 972 985 | 77 247 783 |
| Projet conjoint de recherche et de développement | 1 370 099 | 2 048 335 |
| Vacances et congés compensatoires | 4 210 964 | 4 195 718 |
| Prestations de départ des employés (Note 7) | 12 174 990 | 11 445 931 |
| Programme des Accords d'aide financière en cas de catastrophe (Note 9) | 510 512 677 | 575 525 839 |
| Total du passif | 622 241 715 | 670 463 606 |
| Avoir du Canada | (605 399 515) | (651 717 219) |
| Total du Passif et de l'Avoir du Canada | 16 842 200 | 18 746 387 |
| Il n'y a pas de passif éventuel ni d'obligation contractuelle à rapporter. | ||
| Les notes font partie intégrante des états financiers. | ||
| Pour l'exercice achevé le 31 mars (en dollars) |
2008 | 2007 |
|---|---|---|
| Avoir du Canada, au début de l'exercice | (651 717 219) | (637 372 208) |
| Coût de fonctionnement net | (284 984 166) | (306 874 502) |
| Crédits de l'exercice utilisés (Note 3) | 339 905 885 | 300 452 729 |
| Revenus non disponibles pour dépenser (Note 3) | (76 170) | (35 332) |
| Remboursements de dépenses des exercices précédents (Note 3) | (458 158) | (1 873 096) |
| Remboursements de dépenses des exercices précédents (Note 3) | (22 286 274) | (19 527 834) |
| Services fournis gratuitement par d'autres ministères (Note 8) | 14 216 587 | 13 513 023 |
| Avoir du Canada, à la fin de l'exercice | (605 399 515) | (651 717 219) |
| Les notes font partie intégrante des états financiers. | ||
| Pour l'exercice achevé le 31 mars (en dollars) |
2008 | 2007 | |||
|---|---|---|---|---|---|
| Sécurité de la population et partenariats | Gestion des urgences et sécurité nationale | Police et application de la loi | |||
| Total | Total | ||||
| Dépenses | |||||
| Paiements de transfert (Note 4) | 86 271 339 | 20 331 970 | 2 365 981 | 108 969 290 | 143 244 475 |
| Charges de fonctionnement | |||||
| Salaires et avantages sociaux | 31 409 256 | 39 940 650 | 14 878 897 | 86 228 803 | 77 988 635 |
| Services professionnels et spéciaux | 8 190 917 | 14 454 289 | 19 607 146 | 42 252 352 | 41 236 519 |
| Installations | 5 608 703 | 5 503 999 | 1 951 343 | 12 064 045 | 10 225 561 |
| Location d'équipement | 705 167 | 871 584 | 9 076 389 | 10 653 140 | 11 388 175 |
| Déplacements et réinstallations | 1 896 859 | 3 442 304 | 757 044 | 6 096 207 | 5 565 122 |
| Équipement | 1 967 716 | 2 725 932 | 701 434 | 5 395 082 | 5 375 042 |
| Information | 2 302 927 | 2 101 924 | 845 256 | 5 250 107 | 4 779 120 |
| Communication | 1 142 791 | 1 586 247 | 384 928 | 3 112 966 | 3 224 814 |
| Services publics, fournitures et approvisionnements | 490 810 | 878 172 | 160 653 | 1 529 635 | 1 546 532 |
| Amortissement | 379 239 | 938 886 | 125 180 | 1 453 305 | 771 535 |
| Réparations | 328 123 | 568 561 | 140 772 | 1 037 466 | 1 564 294 |
| Dépense de mauvaise créance | 16 938 | - | - | 16 938 | - |
| Total des charges de fonctionnement | 54 439 456 | 73 012 548 | 48 639 042 | 176 091 046 | 163 665 359 |
| Total des dépenses | 140 710 795 | 93 344 518 | 51 005 023 | 285 060 336 | 306 909 834 |
| Revenus | |||||
| Revenus | 32 753 | 31 992 | 11 425 | 76 170 | 35 332 |
| Coût de fontionnement net | |||||
| Coût de fontionnement net | 140 678 042 | 93 312 526 | 50 993 598 | 284 984 166 | 306 874 502 |
| Les notes font partie intégrante des états financiers. | |||||
| Pour l'exercice achevé le 31 mars (en dollars) |
2008 | 2007 | ||
|---|---|---|---|---|
| Activités de fonctionnement | ||||
| Coût de fonctionnement net | 284 984 166 | 306 874 502 | ||
| Éléments n'affectant pas l'encaisse: | ||||
| Amortissement des immobilsations corporelles (Note 6) | (1 453 305) | (771 535) | ||
| Services fournis gratuitement par d'autres ministères (Note 8) | (14 216 587) | (13 513 023) | ||
| Variations de l'état de la situation financière : | ||||
| Augmentation (diminution) des comptes débiteurs et avances | (1 857 401) | (438 719) | ||
| Diminution du (augmentation) passif | 48 221 891 | (27 673 086) | ||
| Encaisse utilisée par les activités de fonctionnement | 315 678 764 | 264 478 139 | ||
| Activités d'investissement en immobilisations | ||||
| Acquisition d'immobilisations corporelles (Note 6) | 1 406 519 | 14 538 328 | ||
| Encaisse utilisée par les activités d'investissement en immobilisations | 1 406 519 | 14 538 328 | ||
| Activités de financement | ||||
| Encaisse nette fournie par le gouvernement du Canada | (317 085 283) | (279 016 467) | ||
| Les notes font partie intégrante des états financiers. | ||||
1. Mandat et objectifs
Le ministère de la Sécurité publique et de la Protection civile du Canada (SPPCC) a été créé en 2003 afin d'assurer la coordination de tous les ministères et organismes fédéraux qui ont pour mission de veiller à la sécurité nationale et à la protection des Canadiens et des Canadiennes. La loi habilitante du Ministère est la Loi sur le ministère de la Sécurité publique et de la Protection civile (2005, ch. 10) qui a reçu la sanction royale le 23 mars 2005.
Le Ministère contribue à la sécurité publique des Canadiens en assurant la promotion et le maintien de la paix, de la justice et de la sécurité au Canada. Il a trois activités principales :
2. Principales conventions comptables
Les états financiers ont été préparés conformément aux conventions comptables du Conseil du Trésor, qui sont conformes aux principes comptables généralement reconnus du Canada pour le secteur public.
Les principales conventions comptables sont les suivantes :
(a) Crédits parlementaires — SPPCC est financé par le gouvernement du Canada au moyen de crédits parlementaires. Les crédits consentis au Ministère ne correspondent pas à la présentation des rapports financiers en conformité avec les principes comptables généralement reconnus étant donné que les crédits sont fondés, dans une large mesure, sur les besoins de trésorerie. Par conséquent, les postes comptabilisés dans l'état des résultats et dans l'état de la situation financière ne sont pas nécessairement les mêmes que ceux qui sont prévus par les crédits parlementaires. La note 3 présente un rapprochement général entre les deux méthodes de rapports financiers.
(b) Encaisse nette fournie par le gouvernement
SPPCC fonctionne au moyen du Trésor, qui est administré par le receveur général du Canada. La totalité de l'encaisse reçue par le Ministère est déposée au Trésor, et tous les décaissements faits par le Ministère sont prélevés sur le Trésor. L'encaisse nette fournie par le gouvernement est la différence entre toutes les rentrées de fonds et toutes les sorties de fonds, y compris les opérations entre les ministères au sein du gouvernement fédéral.
(c) Variation de la situation nette du Trésor
La variation de la situation nette du Trésor correspond à la différence entre l'encaisse nette fournie par le gouvernement et les crédits utilisés au cours d'un exercice, à l'exclusion du montant des revenus non disponibles comptabilisés par le Ministère. Elle découle d'écarts temporaires entre le moment où une opération touche un crédit et le moment où elle est traitée par le Trésor.
(d) Revenus
Les revenus sont comptabilisés dans l'exercice où les opérations ou les faits sous-jacents surviennent. Les revenus incluent les frais liés au programme d'accès à l'information (AIPRP), les frais de stationnement payés par les employés, etc.
(e) Dépenses
Les charges sont comptabilisées selon la méthode de la comptabilité d'exercice :
(f) Avantages sociaux futurs
Prestations de retraite: Les employés admissibles participent au Régime de retraite de la fonction publique, un régime multiemployeurs administré par le gouvernement du Canada. Les cotisations du Ministère au régime sont passées en charges dans l'exercice au cours duquel elles sont engagées et elles représentent l'obligation totale du Ministère découlant du régime. En vertu des dispositions législatives en vigueur, le Ministère n'est pas tenu de verser des cotisations au titre de l'insuffisance actuarielle du régime.
Indemnités de départ : Les employés ont droit à des indemnités de départ, prévues dans leurs conventions collectives ou les conditions d'emploi. Le coût de ces indemnités s'accumule à mesure que les employés rendent les services nécessaires pour les gagner. Le coût des avantages sociaux gagnés par les employés est calculé à l'aide de l'information provenant des résultats du passif déterminé sur une base actuarielle pour les prestations de départ pour l'ensemble du gouvernement.
(g) Débiteurs
Les comptes débiteurs sont comptabilisés en fonction des montants que l'on prévoit réaliser. Des provisions sont établies pour les comptes débiteurs dont le recouvrement est incertain.
(h) Immobilisations corporelles
Toutes les immobilisations corporelles et les améliorations locatives dont le coût initial est d'au moins 10 000 $ sont comptabilisées à leur coût d'achat. Le Ministère n'inscrit pas à l'actif les biens incorporels, les œuvres d'art et les trésors historiques ayant une valeur culturelle, esthétique ou historique, les biens situés dans les réserves indiennes et les collections dans les musées.
Les immobilisations corporelles sont amorties selon la méthode linéaire sur la durée de vie utile estimative de l'immobilisation, comme suit :
| Catégorie d'immobilisations | |
|---|---|
| Matériel informatique | 4 ans |
| Logiciels | 3-5 ans |
| Véhicules automobiles | 3 ans |
| Améliorations locatives | La période restante au bail ou la vieutile de l'amélioration |
(i) Incertitude relative à la mesure
La préparation de ces états financiers conformément aux conventions comptables du Conseil du Trésor du Canada, qui sont conformes aux principes comptables généralement reconnus du Canada pour le secteur public, exige de la direction qu'elle fasse des estimations et pose des hypothèses qui influent sur les montants déclarés des actifs, des passifs, des revenus et des charges présentés dans les états financiers. Au moment de la préparation des présents états financiers, la direction considère que les estimations et les hypothèses sont raisonnables. Les principaux éléments pour lesquels des estimations sont faites sont le passif éventuel, les passifs environnementaux, le passif pour les indemnités de départ et le passif relatif aux Accords d'aide financière en cas de catastrophe (AAFCC) et la durée de vie utile des immobilisations corporelles. Les résultats réels pourraient différer des estimations de manière significative. Les estimations de la direction sont examinées périodiquement et à mesure que des rajustements deviennent nécessaires, ces derniers sont constatés dans les états financiers de l'exercice où ils sont connus.
3. Crédits parlementaires
Sécurité publique et Protection civile Canada reçoit la plus grande partie de son financement au moyen de crédits parlementaires annuels. Les éléments comptabilisés dans l'état des résultats et l'état de la situation financière d'un exercice peuvent être financés au moyen de crédits parlementaires qui ont été autorisés dans des exercices précédents, pendant l'exercice en cours ou qui le seront dans des exercices futurs. En conséquence, les résultats de fonctionnement nets du ministère diffèrent selon qu'ils sont présentés selon le financement octroyé par le gouvernement ou selon la méthode de la comptabilité d'exercice. Les différences sont rapprochées dans les tableaux suivants :
(a) Rapprochement du coût de fonctionnement net et des crédits parlementaires de l'exercice en cours :
| (en dollars) | 2008 | 2007 | |
|---|---|---|---|
| Coût de fonctionnement net | 284 984 166 | 306 874 502 | |
| Rajustements pour les postes ayant une incidence sur le coût de fonctionnement net, mais qui n'ont pas d'incidence sur les crédits : | |||
| Ajouter (déduire) : | |||
| Indemnités de départ des employés (Note 7) | (729 059) | (1 115 942) | |
| Services fournis gratuitement par d'autres ministères (Note 8) | (14 216 587) | (13 513 023) | |
| Régularisation pour l'aide financière en cas de catastrophe (Note 9) | 65 013 162 | (16 135 805) | |
| Remboursements de dépenses des exercices précédents | 458 158 | 1 873 096 | |
| Rajustements de créditeurs à la fin de l'exercice des années précédentes | 4 478 751 | 9 560 422 | |
| Vacances et congés compensatoires | (15 246) | (308 580) | |
| Réduction relative à des frais payés à Justice Canada n'affectant pas les Crédits | - | (565 045) | |
| Amortissement des immobilisations corporelles | (1 453 305) | (771 535) | |
| Dépenses pour mauvaises créances | (16 938) | - | |
| Revenu non disponible pour dépenser | 76 170 | 35 332 | |
| Rajustement de débiteurs à la fin de l'exercice des années précédentes | (79,906) | - | |
| 53 515 200 | (20 941 080) | ||
| Rajustements pour les postes sans incidence sur le coût de fonctionnement net, mais ayant une incidence sur les crédits | |||
| Ajouter (déduire) : | |||
| Acquisition d'immobilisations corporelles | 1 406 519 | 14 519 307 | |
| 1 406 519 | 14,519 307 | ||
| Crédits de l'exercice en cours utilisés | 339 905 855 | 300 452729 | |
(b) Crédits fournis et utilisés :
| (en dollars) | 2008 | 2007 |
|---|---|---|
| Dépenses de fonctionnement - Crédit 1 | 166 856 501 | 165 546 330 |
| Subventions et contributions - Crédit 5 | 265 714 745 | 291 680 000 |
| 432 571 246 | 457 226 330 | |
| Moins: | ||
| Crédits annulés | (104 260 548) | (167 077 826) |
| 328 310 698 | 290 148 504 | |
| Ministre -Traitement et indemnité pour automobile | 74 322 | 75 709 |
| Contributions au régime d'avantages des employés | 11 520 865 | 10 228 516 |
| Crédits de l'exercice en cours utilisés | 339 905 885 | 300 452 729 |
(c) Rapprochement de l'encaisse nette fournie par le gouvernement et des crédits de l'exercice en cours utilisés :
| (en dollars) | 2008 | 2007 |
|---|---|---|
| Encaisse nette fournie par le gouvernement | 317 085 283 | 279 016 467 |
| Revenu non disponible pour dépenser | 76 170 | 35 332 |
| Remboursements de dépenses des exercices précédents | 458 158 | 1 873 096 |
| 317 619 611 | 280 924 895 | |
| Variation de la situation nette du Trésor: | ||
| Rajustements de créditeurs à la fin de l'exercice des années précédentes | 4 478 751 | 9 560 422 |
| Dépenses pour mauvaises créances | (16 938) | - |
| Augmentation (Diminution) au titre du projet conjoint de recherche et de développement | (678 236) | (1 194 596) |
| Réduction relative à des frais juridiques payés à Justice Canada n'affectant pas les Crédits | - | (565 045) |
| (Augmentation) Diminution des débiteurs | 1 857 401 | 438 719 |
| Augmentation (Diminution) des créditeurs | 16 725 202 | 11 307 355 |
| Rajustement des débiteurs à la fin de l'exercice des années précédentes | (79 906) | - |
| Rajustement des débiteurs à la fin de l'exercice des années précédentes | - | (19 021) |
| 22 286 274 | 19 527 834 | |
| Crédits de l'exercice en cours utilisés | 339 905 885 | 300 452 729 |
4. Paiements de transfert
Le tableau ci-dessous fournit des détails relatifs aux paiements de transfert:
| (en dollars) | 2008 | 2007 |
|---|---|---|
| Subventions | ||
| Sécurité de la population et partenariats | 4 996 376 | 5 988 450 |
| Gestion des urgences et sécurité nationale | 154 000 | 590 466 |
| Contributions | ||
| Sécurité de la population et partenariats | 81 274 963 | 79 123 667 |
| Gestion des urgences et sécurité nationale | 20 177 970 | 55 707 056 |
| Police et application de la loi | 2 365 981 | 1 834 836 |
| Total | 108 969 290 | 143 244 475 |
5. Débiteurs et avances
Le tableau ci-dessous fournit des détails relatifs aux débiteurs et avances:
| (en dollars) | 2008 | 2007 |
|---|---|---|
| Débiteurs des autres ministères et organismes fédéraux | 1 425 813 | 3 278 031 |
| Avances aux employés | 19 569 | 24 752 |
| Total | 1 445 382 | 3 302 783 |
6. Immobilisations corporelles
| (en dollars) Coût |
Coût | Acquisitions | Dispositions et radiations | Solde de fermeture | ||
|---|---|---|---|---|---|---|
| Matériel informatique | 3 406 602 | 367 483 | - | 3 774 085 | ||
| Logiciels | 147 970 | - | - | 147 970 | ||
| Véhicules | 121 948 | 30 722 | - | 152 670 | ||
| Améliorations locatives | 15 560 196 | 1 008,314 | - | 16 568 510 | ||
| Total des coûts | 19 236 716 | 1 406 519 | - | 20 643 235 | ||
| Amortissement accumulé | Solde d'ouverture | Solde d'ouverture | Solde d'ouverture | Solde de fermeture | 2008 Valeur comptable nette | 2007 Valeur comptable nette |
| Matériel informatique | 2 013 012 | 391 154 | - | 2 404 166 | 1 369 919 | 1 393 590 |
| Logiciels | 111 835 | 15 433 | - | 127 268 | 20 702 | 36 135 |
| Véhicules | 95 975 | 14 548 | - | 110 523 | 42 147 | 25 ,973 |
| Améliorations locatives | 1 572 290 | 1 032 170 | - | 2 604 460 | 13 964 050 | 13 987 906 |
| Total amortissement accumulé | 3 793 112 | 1 453 305 | - | 5 246 417 | 15 396 818 | 15 443 604 |
La dépense de l'amortissement au 31 mars 2008 est de 1 453 305 $ (771 535$ en 2007)
7. Avantages sociaux
(a) Prestations de retraite
Les employés du Ministère participent au Régime de retraite de la fonction publique, qui est parrainé et administré par le gouvernement du Canada. Les prestations de retraite s'accumulent sur une période maximale de 35 ans au taux de 2 % par année de services validables multiplié par la moyenne des gains des cinq meilleures années consécutives. Les prestations sont intégrées aux prestations du Régime de pensions du Canada et du Régime de rentes du Québec et sont indexées à l'inflation.
Tant les employés que le Ministère versent des cotisations couvrant le coût du régime. En 2007-2008 les charges s'élèvent à 8 667 248 $ (7 538 416 $ en 2006-2007). Les charges présentées ci-dessous correspondent à environ 2,1 fois les cotisations des employés.
La responsabilité du Ministère relative au régime de retraite se limite aux cotisations versées. Les excédents ou les déficits actuariels sont constatés dans les états financiers du gouvernement du Canada, en sa qualité de répondant du régime.
(b) Indemnités de départ
Le Ministère verse des indemnités de départ aux employés en fonction de l'admissibilité, des années de service et du salaire final. Ces indemnités ne sont pas capitalisées d'avance. Les prestations seront prélevées sur les crédits futurs. Voici quelles étaient les indemnités de départ au 31 mars :
| (en dollars) | 2008 | 2007 |
|---|---|---|
| Obligation accumulée au titre des indemnités au début de l'exercice | 11 445 931 | 10 329 989 |
| Charge pour l'exercice | 1 628 387 | 1 943 591 |
| Indemnités versées pendant l'exercice | (899 328) | (827 649) |
| Obligation accumulée au titre des indemnités à la fin de l'exercice | 12 174 990 | 11 445 931 |
8. Opérations entre apparentés
En vertu du principe de propriété commune, SPPCC est apparenté à tous les ministères, organismes et sociétés d'État du gouvernement du Canada. Le Ministère conclut des opérations avec ces entités dans le cours normal de ses activités et selon des modalités commerciales normales. De plus, au cours de l'exercice, le Ministère reçoit gratuitement des services d'autres ministères, comme il est indiqué à la partie (a).
(a) Services fournis gratuitement par d'autres ministères
Au cours de l'exercice, le Ministère reçoit gratuitement des services d'autres ministères. Ces services gratuits ont été constatés comme suit dans l'état des résultats du Ministère :
| (en dollars) | 2008 | 2007 |
|---|---|---|
| Installations | 8 376 971 | 7 680 133 |
| Cotisations de l'employeur au régime de soins de santé et au régime de soins dentaires | 4 892 434 | 4 907 479 |
| Services juridiques fournis à titre gratuit par Justice Canada | 939 338 | 917 861 |
| Indemnisation des accidents du travail | 7 844 | 7 550 |
| 14 216 587 | 13 513 023 |
Le gouvernement a structuré certaines de ses activités administratives de manière à optimiser l'efficience et l‘efficacité de sorte qu'un seul ministère mène sans frais certaines activités au nom de tous. Le coût de ces services, qui comprennent les services de paye et d'émission des chèques offerts par Travaux publics et Services gouvernementaux Canada ne sont pas inclus à titre de charge dans l'état des résultats du ministère.
(b) Comptes créditeurs à la fin de l'exercice entre apparentés :
| (en dollars) | 2008 | 2007 |
|---|---|---|
| Créditeurs - Autres ministères et organismes | 11 117 617 | 11 223 722 |
9. Programme des Accords d'aide financière en cas de catastrophe (AAFCC)
Dans l'éventualité de catastrophes survenant au Canada, le gouvernement fédéral offre une aide financière aux gouvernements provinciaux et territoriaux au moyen des Accords d'aide financière en cas de catastrophe (AAFCC), lesquels servent à couvrir une partie des coûts de base associés aux interventions et au rétablissement lorsque ces dépenses dépassent ce que chaque province ou territoire peut raisonnablement assumer de façon individuelle. Le passif non réglé qui se chiffre actuellement à quelque 510 512 677 $ correspond au montant estimatif pour SPPCC relatif aux 41 catastrophes naturelles dont le gouvernement fédéral a accepté de partager les coûts, mais pour lesquelles les paiements finaux n'ont pas encore été versés.
| (en dollars) | 2008 | 2007 |
|---|---|---|
| Solde d'ouverture | 575 525 839 | 559 ,390 034 |
| Sorties d'argent | (76 385 468) | (31 679 253) |
| Charges accumulées pour l'exercise | 11 372 306 | 47 815 058 |
| Solde de clôture | 510 512 677 | 575 525 839 |
10. Information comparative
Des données comparatives ont été réagencées afin de se conformer à la présentation de l'exercice courant.
La présente section du rapport décrit en détail les lois administrées par les ministères et les organismes du Portefeuille, et présente les coordonnées nécessaires pour obtenir plus de renseignements.


| Le ministre de la Sécurité publique assume l’entière responsabilité des lois suivantes au Parlement : | |
|
|
Sécurité publique Canada ou ses organismes appliquent les lois suivantes en totalité ou en partie, ou sont touchés par elles. Certaines contiennent des fonctions précises du ministre que celui-ci remplit exclusivement ou de concert avec d’autres ministres : |
|
Ministère de la Sécurité publique Canada
Service canadien du renseignement de sécurité
Service canadien du renseignement de sécurité
|
Commission nationale des libérations conditionnelles
Service correctionnel du Canada
|
Agence des services frontaliers du Canada
|
Agence des services frontaliers du Canada (suite)
|
Autre |
|
|
|
Pour de plus amples renseignements sur le Rapport ministériel sur le rendement (RMR), vous pouvez communiquer avec les personnes suivantes du Ministère :
| Nom | Titre | Téléphone |
|---|---|---|
| Suzanne Hurtubise | Sous-ministre de la Sécurité publique | (613) 991-2895 |
| Myles Kirvan | Sous-ministre délégué de la Sécurité publique | (613) 949-0322 |
| Chantal Bernier | Sous-ministre adjointe, Sécurité de la population et partenariats | (613) 993-4325 |
| Lynda Clairmont | Sous-ministre adjointe, Sécurité de la population et partenariats | (613) 990-4976 |
| Stéphanie Durand | Directrice générale intérimaire, Communications | (613) 991-2799 |
| Daniel Lavoie | Sous-ministre adjoint délégué intérimaire, Gestion des mesures d'urgence et sécurité nationale | (613) 990-2743 |
| Elisabeth Nadeau | Sous-ministre adjointe, Gestion ministérielle | (613) 990-2615 |
| Kristina Namiesniowski | Sous-ministre adjointe, Politiques stratégiques | (613) 949-6435 |
| Eva Plunkett | Inspectrice générale du SCRS | (613) 949-0675 |
| Richard Wex | Sous-ministre adjoint, Police et application de la loi | (613) 990-2703 |
Pour de plus amples renseignements sur Sécurité publique Canada, veuillez consulter notre site Web à www.securitepublique.gc.ca.
[1] Sécurité publique Canada est le titre désigné du Ministère de la Sécurité publique et de la Protection civile.
[2] Le portefeuille de la Sécurité publique est constitué de Sécurité publique Canada (SP), de l'Agence des services frontaliers du Canada, du Service canadien du renseignement de sécurité (SCRS), du Service correctionnel du Canada (SCC), de la Commission nationale des libérations conditionnelles, de la Gendarmerie royale du Canada (CNLC), du Comité externe d'examen de la GRC (CEE), de la Commission des plaintes du public contre la GRC et du Bureau de l'enquêteur correctionnel (BEC). Le Rapport ministériel sur le rendement de ces organismes, à l’exception de celui du SCRS, est disponible sur le site Web de chacun de ces organismes.