Cette page a été archivée.
Information archivée dans le Web à des fins de consultation, de recherche ou de tenue de documents. Cette dernière n’a aucunement été modifiée ni mise à jour depuis sa date de mise en archive. Les pages archivées dans le Web ne sont pas assujetties aux normes qui s’appliquent aux sites Web du gouvernement du Canada. Conformément à la Politique de communication du gouvernement du Canada, vous pouvez demander de recevoir cette information dans tout autre format de rechange à la page « Contactez-nous ».
Le Centre canadien d’hygiène et de sécurité au travail (CCHST) a été créé afin de fournir des renseignements utiles et fiables en matière de santé et de sécurité au travail qui pourrait aider les employeurs et les travailleurs Canadiens à demeurer à la fois productifs, en santé et en sécurité dans leur milieu de travail. Depuis plus de trente ans, le CCHST s’est donné pour mandat d’éliminer les accidents, les maladies et les décès en milieu de travail. En joignant nos efforts à ceux de nos partenaires, nous préconisons une démarche globale en vue d’améliorer la santé et la sécurité au travail afin que les maladies et les blessures soient reconnues et évitées grâce à la mise en application de méthodes de prévention appropriées.
À titre de ministre du Travail, je suis fière de présenter le Rapport sur les plans et les priorités du Centre canadien d'hygiène et de sécurité au travail pour l’exercice 2011-2012. Le CCHST est un chef de file en ce qui concerne l’utilisation de démarches attestées par des documents crédibles en vue de déterminer les pratiques exemplaires qui amélioreront la santé et la sécurité professionnelles sur les lieux de travail. Le domaine de la santé et de la sécurité au travail ne cesse de s’étendre pour englober une gamme plus étendue d’enjeux humains, notamment la santé physique et mentale ainsi que le mieux-être global. En font également partie l’ergonomie, la prévention de la violence et le mieux-être au travail.
Le CCHST concentrera ses efforts sur la fourniture d’une vaste gamme de renseignements, de ressources et de services de formation pratiques, pertinents et nécessaires qui aident les Canadiens à améliorer leur santé et leur sécurité. Nous travaillerons avec les Canadiens et les partenaires mondiaux pour mettre au point les outils et les ressources qui favoriseront la santé et la sécurité de chacun, et qui contribueront à rendre les lieux de travail du Canada plus sûrs et plus productifs.
La vision du CCHST n’a pas changé : éliminer les blessures, les maladies et les décès en milieu de travail, et s’assurer que les Canadiens rentrent à la maison sains et saufs à la fin de chaque journée de travail.
En travaillant ensemble, nous pouvons apporter des changements importants pour améliorer la santé et la sécurité au travail. En qualité de ressource nationale du Canada en matière de santé et de sécurité au travail, le CCHST veille à ce que le droit fondamental de tous les Canadiens à un milieu de travail sain et sans danger soit respecté.
L’honorable Lisa Raitt, P. C., députée
Ministre du Travail
Le Centre canadien d’hygiène et de sécurité au travail a été créé en vertu d’une loi du Parlement en 1978 avec le mandat de promouvoir la santé et la sécurité en milieu de travail, et d’améliorer la santé physique et mentale des travailleurs.
Le Centre canadien d’hygiène et de sécurité au travail (CCHST) est régi par la Loi sur le Centre canadien d’hygiène et de sécurité au travail (L.R.C. 1977-1978, chap. 29), qui a été adoptée à l’unanimité par le Parlement du Canada. Cette loi vise à promouvoir le droit fondamental des Canadiens à un environnement de travail sain et sécuritaire, par la création d’un institut national – le CCHST – dont la mission est de mener des recherches sur la santé et la sécurité au travail, d’en encourager l’application et de les faire progresser par une démarche collaborative.
Le CCHST est la ressource nationale en matière de santé et de sécurité au travail qui se consacre à l’amélioration de la performance en santé et sécurité au travail en fournissant des services essentiels, notamment le transfert de l’information et du savoir, la formation et l’éducation, des outils rentables permettant d’améliorer les résultats en santé et en sécurité au travail, des systèmes de gestion appuyant les programmes de santé et de sécurité, des initiatives visant la prévention des blessures et des maladies ainsi que la promotion du mieux-être global – santé physique, psychologique et mentale – des travailleurs. L’objectif du CCHST est d’assurer une orientation commune et de coordonner la transmission des renseignements sur la santé et la sécurité au travail.
Le CCHST est, aux termes de l’Annexe II de la Loi sur la gestion des finances publiques, un établissement public indépendant qui relève du Parlement par l’entremise du ministre du Travail. Son financement provient d’une combinaison de crédits budgétaires, de mesures de recouvrement des coûts et d’ententes de collaboration avec les provinces. La moitié du budget devrait provenir du recouvrement des coûts grâce à la création, à la production et à la vente dans le monde entier de services payants, et de revenus générés par les services et les produits de santé et de sécurité au travail.
Le CCHST est un chef de file reconnu dans la prestation de programmes, de produits et de services efficaces, qui reposent sur son corpus de connaissances, sa collection de documents d’information en santé et sécurité au travail, et la mise en application des technologies de gestion de l’information.
Le CCHST est géré par un conseil tripartite représentant les gouvernements (fédéral, provinciaux et territoriaux), les employeurs et les travailleurs. Le Conseil des gouverneurs participe à la coordination d’un cadre stratégique favorisant la prestation de services fiables et complets de santé et de sécurité au travail, et il veille à ce que l’information diffusée par le CCHST soit impartiale. Nos partenaires clés participent directement à l’élaboration des politiques, à la gouvernance et à la planification stratégique de l'organisme. Ils contribuent également à l'examen des programmes et des services afin de garantir l'impartialité et la pertinence de nos renseignements. Notre service de demandes de renseignements est aussi appuyé et financé par des contributions provenant des gouvernements provinciaux et territoriaux.
Le CCHST a conclu de nombreuses ententes de collaboration avec des organismes de santé et de sécurité au Canada et à l'étranger, notamment l’Organisation internationale du Travail (OIT), l’Organisation panaméricaine de la santé (OPS), l’Organisation mondiale de la Santé (OMS), les responsables de la Semaine nord-américaine de la sécurité et de la santé au travail (SNASST), l’Agence européenne pour la sécurité et la santé au travail (European Agency for Safety and Health at Work), les responsables du Mois national de la santé au travail (MNST) et l’Agence canadienne de développement international (ACDI). On peut trouver d’autres renseignements sur nos nombreux partenariats à l’adresse http://www.cchst.ca/ccohs/partner.html et dans notre rapport annuel.
Les projets de collaboration permettent au CCHST de réaliser bon nombre de ses objectifs. Ils lui offrent de nombreuses occasions d’enrichir ses ressources documentaires et son corpus de renseignements, de générer des revenus et de travailler avec des partenaires dans le monde entier. Cette collaboration entre les pays favorise l’échange d’information et de connaissances pour les programmes socio-économiques liés à la santé et à la sécurité au travail afin de réduire les blessures et les maladies, et d’améliorer les conditions des travailleurs. Ces projets contribuent également à renforcer le rôle du Canada dans le monde et lui permettent d’utiliser la mine de renseignements sur la SST recueillis à l’échelle mondiale par le CCHST pour améliorer la santé et la sécurité des Canadiens.

Le CCHST est un établissement public du gouvernement fédéral du Canada régi par un Conseil des gouverneurs tripartite indépendant composé de représentants d’associations syndicales, de représentants d’entreprises et de représentants des gouvernements fédéral, provinciaux et territoriaux du Canada. Cette structure permet au CCHST de demeurer bien informé, et de constituer une source de renseignements impartiale et digne de foi pour les employeurs, les travailleurs et les gouvernements.
Les services internes ont été conçus de manière à accorder des ressources aux différents secteurs des services et des programmes afin que chacun d’eux puisse compter sur les spécialistes techniques, les experts et les professionnels en marketing nécessaires à l'élaboration et à la prestation des programmes et des services en question. Le Service chargé des systèmes maintient l'infrastructure nécessaire pour offrir les produits et appuyer l'élaboration de nouveaux produits et services, y compris le site Web de l'organisme. Le Service de demandes de renseignements offre aussi aux Canadiens un service gratuit et direct de première ligne par téléphone, télécopieur, courrier et Internet ainsi qu’un service à la clientèle pour les produits offerts en recouvrement des coûts. Le Service des communications continuera de promouvoir une plus grande sensibilisation aux questions de santé et de sécurité au travail (SST), l’utilisation des produits et des services du CCHST, la communication auprès des Canadiens et diverses activités de commercialisation. L’équipe de la Directrice des finances offre un appui aux autres services, soit les finances, le soutien opérationnel, la gestion des installations et les systèmes informatiques internes. Le Service des ressources humaines donne son appui à tous les services internes.
Dans le but d'exécuter son mandat avec efficacité, le CCHST vise à atteindre les résultats stratégiques suivants :
Obtention de meilleures conditions de travail et de meilleures pratiques en milieu de travail qui permettent d’améliorer la santé, la sécurité et le mieux-être des travailleurs canadiens.
Activité de programme 1 : Préparation de l’information sur la santé et la sécurité au travail, services de transmission de ces renseignements et collaboration tripartite.
Ce programme a pour objet de dispenser des renseignements gratuits sur la santé et la sécurité au travail afin d’aider les Canadiens dans leurs efforts en vue d’améliorer la santé et la sécurité dans leur milieu de travail. Les citoyens reçoivent de l’information au moyen d’un service personnalisé gratuit et impartial dispensé par téléphone, par courriel, par télécopieur, par courrier postal ou en personne. Ils ont aussi accès à une vaste gamme de ressources électroniques et de documents imprimés pour répondre à leurs besoins en matière de santé et de sécurité. Il se peut que certains de ces produits et services soient offerts sur une base de recouvrement des coûts, et ces activités sont appuyées par des contributions financières de divers intervenants.
Par l'élaboration de renseignements sur la santé et la sécurité, le CCHST recueille, traite, analyse, évalue, crée et publie des ressources d'information qui font autorité en matière de santé et de sécurité au travail pour le bénéfice de toute la population active du Canada. Cette information est utilisée pour l'éducation et la formation, la recherche, l'élaboration de politiques et de pratiques exemplaires, l'amélioration des programmes de santé et de sécurité au travail, la conformité aux lois et règlements ainsi que l'usage personnel. Lorsque le service ou le produit fourni par le CCHST apporte à des bénéficiaires externes identifiables des avantages supérieurs à ceux que reçoit le contribuable moyen, le CCHST exige un droit d'utilisation.
Le CCHST promeut et favorise la consultation et la collaboration entre les gouvernements fédéral, provinciaux et territoriaux ainsi que la participation des associations syndicales, des employeurs et d'autres partenaires à l'établissement et au maintien de normes élevées et d'initiatives relatives à la santé et à la sécurité au travail dans le contexte canadien. Le partage des ressources conduit à l'élaboration coordonnée et mutuellement bénéfique de programmes, de produits et de services uniques. Les projets entrepris en collaboration sont habituellement soutenus par une combinaison d'aide financière et d'appui non financier des programmes provenant de partenaires et d'intervenants, et assurent l'avancement d'initiatives relatives à la santé et à la sécurité.
Activité de programme 2 : Services internes
Les Services internes désignent des groupes d'activités et de ressources associées qui sont administrés en appui aux besoins des programmes et d'autres obligations internes des organismes. Ces groupes sont les suivants : Gestion et surveillance : Communications; Services juridiques; Gestion des ressources humaines; Gestion financière; Gestion de l’information; Technologie de l’information; Biens immobiliers; Matériel; Acquisition; Voyage et autres services administratifs. Les Services internes comprennent seulement les activités et les ressources qui s’appliquent à un organisme dans son ensemble et non à celles qui se rapportent à un programme précis.
| 2011-12 | 2012-13 | 2013-14 |
|---|---|---|
| 5,010 $ | 5,010 $ | 5,010 $ |
Le tableau des ressources financières ci-dessus présente un sommaire du total des dépenses prévues par le CCHST au cours des trois prochains exercices financiers.
| 2011-12 | 2012-13 | 2013-14 |
|---|---|---|
| 96 | 96 | 96 |
Le tableau des ressources humaines ci-dessus présente un sommaire du total des ressources humaines prévues par le CCHST au cours des trois prochains exercices financiers.
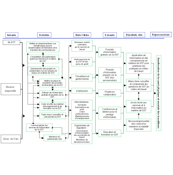
La présentation des résultats attendus a été remaniée pour mettre l’accent sur les principaux résultats attendus en rapport avec le résultat stratégique spécifié. Les programmes du CCHST sont harmonisés pour atteindre ces principaux résultats interdépendants. Le modèle logique présenté à l’Annexe 1 montre le lien entre nos programmes et activités, et la réalisation des principaux résultats. Le modèle révèle l’existence d’une interrelation entre les activités et extrants, d’une part, et les principaux résultats, d’autre part. Puisque le CCHST est un organisme axé sur l'information qui génère également des revenus à partir de ses activités de diffusion d'information, ces interrelations représentent une facette importante qui permet d'utiliser les ressources humaines et financières avec efficacité. La production de revenus provenant du recouvrement des coûts est nécessaire, puisque les affectations ne permettent de financer qu’une partie de nos programmes.
| Indicateurs du rendement | Objectifs |
|---|---|
| Assurer la satisfaction quant à la facilité d’accès et de recherche d’information en matière de santé et de sécurité au travail à partir du Service de demandes de renseignements, de l’accès Web et d’autres ressources comme les portails Web, les articles et les présentations. | Taux de satisfaction générale de 80 % pour le Service de demandes de renseignements et de 85 % pour l’utilisation du Web, combinés à une hausse de 10 % de l’utilisation. |
| Meilleure connaissance et compréhension accrue des questions liées à la santé et à la sécurité en milieu de travail. | Hausse de 10 % de la diffusion des renseignements contribuant à la sensibilisation et de l’utilisation de ces renseignements. |
| Application des renseignements en matière de santé et de sécurité au travail en milieu de travail. | Proportion de 72 % des clients qui utilisent les renseignements transmis pour apporter des changements en milieu de travail. |
| Cotes d’évaluation : | Taux de satisfaction positifs pour les objectifs susmentionnés et entrevues avec des informateurs clés. Atteinte générale des objectifs du mandat. |
| Activité de programme 1 | Dépenses projetées 2010-11 |
Dépenses prévues (en milliers de dollars) |
Concordance avec les résultats du gouvernement du Canada | ||
|---|---|---|---|---|---|
| 2011-12 | 2012-13 | 2013-14 | |||
| Activité de programme 1 : Préparation de l’information sur la santé et la sécurité au travail, services de transmission de ces renseignements et collaboration tripartite. | 2,578 $ | 2,310 $ | 2,310 $ | 2,310 $ | Canadiens en santé 2 |
| Activité de programme 2 : Services internes | 3,026 $ | 2,700 $ | 2,700 $ | 2,700 $ | |
| Total des dépenses prévues | 5,604 $ | 5,010 $ | 5,010 $ | 5,010 $ | |
| Services offerts gratuitement | 1,302 $ | 1,175 $ | 1,175 $ | 1,175 $ | |
1Pour obtenir une description des activités des programmes, visitez le site du Budget principal des dépenses dont l’adresse est la suivante :
http://www.tbs-sct.gc.ca/est-pre/index-fra.asp
2Pour voir les secteurs de résultats du gouvernement du Canada, visitez le site Web dont l’adresse est la suivante :
http://www.tbs-sct.gc.ca/reports-rapports/cp-rc/2009-2010/cp-rctb-fra.asp

| Priorités opérationnelles | Type | Liens avec les résultats stratégiques | Description |
|---|---|---|---|
| Prestation de services de gestion des fiches signalétiques (FS) pour appuyer le respect des exigences réglementaires et aider les travailleurs à utiliser les matières dangereuses de manière plus efficace et plus sécuritaire. | En cours | RS1 | Permet aux utilisateurs de créer et de tenir à jour une collection personnalisée de fiches signalétiques (FS) qu’ils utilisent dans leur milieu de travail. Ce service permet d'appuyer l'objectif consistant à aider les travailleurs à utiliser les matières dangereuses de manière plus efficace et plus sécuritaire. |
| Formation et éducation dispensées par le biais de séances de formation électroniques et de cours offerts en salle de classe. | En cours | RS1 | La formation et l’éducation demeurent parmi les meilleurs moyens d’améliorer les conditions de travail et les pratiques qui permettent de préserver la santé et d’assurer la sécurité des travailleurs. Ce service peut influencer positivement leur comportement et leurs décisions lors de situations potentiellement dangereuses dans le but d’améliorer la santé et la sécurité en milieu de travail. Nous visons à fournir un service fiable et de haute qualité qui réponde aux besoins en matière de formation et d’éducation sur la santé et la sécurité des participants des milieux de travail canadiens, et à les sensibiliser aux nombreux aspects de la santé et de la sécurité au travail. |
| Élaboration d’un service de gestion de la santé et de la sécurité au travail qui puisse être adapté aux besoins en SST précis sur les lieux de travail des entreprises canadiennes. | En cours | RS1 | Ce système aide les organismes à maintenir et à améliorer leurs programmes ainsi qu’à appliquer leurs connaissances directement au milieu de travail d’une manière qui respecte les normes nationales en matière de santé et de sécurité au travail. |
| Prestation d’un service de demandes de renseignements qui réponde aux questions des travailleurs en matière de santé et de sécurité. | En cours | RS1 | Ce service permet à tous les Canadiens d’avoir accès à des renseignements pratiques pertinents sur la santé et la sécurité, qui répondent à leurs besoins précis. Ce service confidentiel est la pierre angulaire d’un accès juste et équitable à ces renseignements pour tous les Canadiens en vue d’améliorer leurs conditions de travail. Tous les Canadiens disposent du droit fondamental à un environnement de travail sain et sécuritaire. |
Le plus grand défi que doit affronter le CCHST est de maintenir les revenus à un niveau suffisant pour financer 50 % de son budget de fonctionnement. De nouveaux produits et services sont créés pour compenser la diminution des revenus provenant de sources traditionnelles telles que les bases de données. Il est devenu évident, il y a plusieurs années, qu'à moins d'apporter des changements draconiens, le CCHST ne demeurerait pas financièrement viable sans sources de revenu de remplacement. Il a donc été nécessaire d’élaborer de nouveaux produits et services pour compenser la perte de revenus. Le développement continu de nouveaux produits doit être financé à même le budget de fonctionnement, ce qui prolonge le temps séparant le développement des produits et leur arrivée sur le marché. Ce n’est pas une mince tâche de générer des recettes de 4,3 millions de dollars, étant donné nos ressources humaines limitées, l’absence d’un fonds de roulement et les frais administratifs supplémentaires associés au fonctionnement d’un organisme gouvernemental.
De plus, le CCHST est assujetti à l'évolution du marché, notamment la fluctuation des taux de change, les changements technologiques, le cycle de vie des produits et l'accès à de l'information gratuite sur le Web. Il est donc difficile de remplacer le manque à gagner. Le délai entre l’élaboration d’un nouveau produit, son lancement et finalement sa mise en marché pose problème, car il ne coïncide généralement pas avec la fin de l’exercice et qu’il n’y a aucune occasion de financement de ces initiatives. Les coûts sont imputés à l’exercice au cours duquel ils sont engagés et très peu de fonds sont attribués à la promotion des produits et des services.
Il est difficile pour un organisme gouvernemental de générer des revenus tout en se conformant aux politiques administratives et financières de l’État. En qualité de ministère cité dans l’Annexe II de la Loi sur la gestion des finances publiques, le CCHST assume des responsabilités administratives qui ne sont pas propices à la production de revenus. Citons, à titre d’exemple, le plafond financier en matière de publicité, les embargos sur la publicité en raison de changements stratégiques, les limites des dépenses relatives aux frais de représentation et de déplacements même quand ces dernières sont remboursées par le client, et le manque de financement pour la conception de nouveaux produits. En outre, le CCHST ne dispose pas des fonds de roulement nécessaires pour financer les comptes débiteurs ou les stocks portés à son bilan. Ces restrictions créent, pour le CCHST, un désavantage concurrentiel qui ne l’aide aucunement à recouvrer ses coûts. De plus, le CCHST ne peut pas reporter de fonds, ce qui rend difficiles la planification pluriannuelle et la conception de nouveaux produits.
Il est essentiel d’offrir aux clients des renseignements fiables et à jour, ce qui est très exigeant du point de vue de la main-d’œuvre. L’infrastructure (le matériel et les logiciels) et le contenu des bases de données doivent être continuellement mis à jour en vue de fournir avec efficacité une information complète aux Canadiens. Le CCHST s’est efforcé d’offrir des produits d’information ayant une valeur ajoutée et propose maintenant des services de gestion tels que le logiciel de gestion des FS et le logiciel de gestion des programmes de santé et de sécurité au travail. L’accessibilité de renseignements gratuits sur le Web a réduit la demande concernant les bases de données au cours des dernières années.
Bien que l’accès au Web ait eu une incidence certaine sur nos revenus, il a aussi créé de nouvelles occasions d’étendre la portée du CCHST et il a permis de trouver des méthodes différentes de joindre les citoyens et les clients éventuels. Le CCHST a élargi sa gamme de ressources en ligne en y ajoutant d’autres portails Web spécialisés, des programmes d’apprentissage en ligne, des webinaires, des balados, des pages Facebook et Twitter ainsi que l’accès à des groupes de discussion en ligne.
Alors que le CCHST déploie d’importants efforts dans divers partenariats et ententes de collaboration, tout changement de partenaires peut avoir un impact direct sur nos revenus et notre capacité à dispenser des services. Le soutien de nos partenaires est essentiel au succès continu du CCHST. Par conséquent, les changements dans les priorités des autres gouvernements et des autres organismes pourraient se répercuter directement sur la collaboration de ceux-ci avec le CCHST. De plus, ces organismes font face eux aussi à une diminution de leur financement, ce qui réduit l’importance de leurs collaborations extérieures. Récemment, le financement volontaire accordé au CCHST par les gouvernements provinciaux et territoriaux est devenu plus incertain en raison de la diminution des revenus gouvernementaux subie au cours du dernier exercice, ce qui incite les administrations publiques à remettre en question et à réduire leur contribution financière aux activités du CCHST. Certaines réductions concernant le financement volontaire ont déjà été observées au cours des dernières années.
Comme c’est le cas pour nombre d’autres organismes, nous prévoyons qu’une proportion importante de nos employés seront bientôt admissibles à la retraite. Il s’agit d’une préoccupation sérieuse puisque nous perdrons leurs connaissances techniques, scientifiques et commerciales, connaissances qui seront difficiles à remplacer. Dans le but de nous préparer à ces départs à la retraite, nous avons réorganisé nos effectifs en groupes de travail et en équipes. Ces changements encouragent un plus grand transfert des connaissances en prévision des départs à la retraite afin que d’autres personnes soient formées et disponibles pour succéder aux employés clés.
Tendance en matière de dépenses ministérielles

Pour les exercices de 2008-2009 à 2010-2011, le total des dépenses comprend tous les crédits parlementaires et toutes les sources de revenus : Budget principal des dépenses; Budget supplémentaire des dépenses; crédits 10, 15 et 23 du Conseil du Trésor; et revenus disponibles. Ce total englobe aussi les reports et les ajustements. Pour les exercices 2011-2012 à 2013-2014, le total des dépenses correspond aux dépenses et aux revenus prévus, en ne tenant pas compte des éventuels montants supplémentaires, reports et ajustements, puisqu’ils ne sont pas encore connus.
Le financement du CCHST demeure le même d’un exercice à un autre, à l’exception des augmentations de la rémunération. Les fluctuations des sources de financement sont principalement attribuables aux montants reportés et au déficit au chapitre de la rémunération. Les dépenses sont tributaires de la capacité de tirer des revenus pour défrayer les postes non financés inscrits dans le budget. Cette année, le financement a été réduit du montant des augmentations salariales à titre de mesure de restriction budgétaire. Cette réduction du financement a été appliquée et les dépenses prévues en rendent compte.
Pour obtenir plus de renseignements sur nos crédits organisationnels et/ou dépenses législatives, veuillez consulter le Budget principal des dépenses 2011 2012. Vous trouverez une version électronique du Budget principal des dépenses sur le site http://www.tbs-sct.gc.ca/est-pre/20112012/Be-bpd/toc-tdm-fra.asp