Cette page a été archivée.
Information archivée dans le Web à des fins de consultation, de recherche ou de tenue de documents. Cette dernière n’a aucunement été modifiée ni mise à jour depuis sa date de mise en archive. Les pages archivées dans le Web ne sont pas assujetties aux normes qui s’appliquent aux sites Web du gouvernement du Canada. Conformément à la Politique de communication du gouvernement du Canada, vous pouvez demander de recevoir cette information dans tout autre format de rechange à la page « Contactez-nous ».
L'honorable Peter G. Mackay
Ministre des Affaires étrangères
Partie I Ministère des Affaires étrangères et du Commerce international
Partie II Au sein du Ministère réunifié
Partie III Ministère – Volet des Affaires étrangères
Partie IV Ministère – Volet du Commerce international
En février 2006, avec l'élection du nouveau gouvernement, les deux composantes du ministère des Affaires étrangères et du Commerce international ont été réunifiées. L'objectif était de s'assurer d'une démarse cohérente en matière d'affaires étrangères et de commerce international et d'une meilleure coordination de la prestation des services aux Canadiens, au et à l'étranger.
Dans le Ministère nouvellement réunifié, les ministres des Affaires étrangères et du Commerce international bénéficient de l'appui de leurs directions respectives.
Les deux composantes du Ministère s'acquittent de rôles distincts, mais complémentaires. Le volet des Affaires étrangères prépare et met en oeuvre des stratégies visant à faire progresser le programme mondial du gouvernement du Canada, tout en faisant la promotion des valeurs, de la culture et des compétences canadiennes partout dans le monde. Le volet du Commerce international positionne le Canada en tant que chef de file du commerce international, en aidant les entreprises canadiennes à s'étendre et à réussir sur la scène mondiale, en faisant la promotion du Canada en tant qu'endroit dynamique pour faire des affaires et en négociant et en administrant les accords commerciaux. Le lecteur trouvera à la Partie II, section 2.1.3, des renseignements détaillés sur les structures de gouvernance et de responsabilisation du Ministère réunifié.
Conformément à la réunification du Ministère, le présent Rapport sur les plans et les priorités porte sur les deux composantes du Ministère, soit les affaires étrangères et le commerce international, dans un même document. L'information y est présentée de façon logique et conviviale.
Tout d'abord, les deux ministres offrent dans leur message un aperçu global de l'orientation et des priorités du Ministère pour l'année à venir. Vient ensuite la Déclaration conjointe de la direction, signée par les deux sous-ministres, conformément aux exigences du Secrétariat du Conseil du Trésor du Canada. Ensuite, nous dégageons les principaux éléments de la gouvernance, de la structure et des mécanismes du Ministère, en présentant ce dernier aux lecteurs qui ne connaissent peut-être pas bien son fonctionnement, tout en actualisant l'information à l'intention de ceux qui en connaissent mieux les activités. Cette partie du document est, cette année, d'une importance particulière, compte tenu de la réunification récente du Ministère.
Dans la suite du rapport, le lecteur trouvera plus de précisions sur les plans et les priorités particulières de chacune des deux composantes. L'information est présentée en deux sections distinctes (Partie III, Affaires étrangères, et Partie IV, Commerce international). L'objet de cette démarse est de permettre aux lecteurs de repérer directement les initiatives et les enjeux particuliers qui les intéressent. Ainsi, les Parties III et IV du présent rapport contiennent les renseignements qui suivent en ce qu'ils touchent la composante visée :
À la fin du rapport (Partie V), le lecteur trouvera les coordonnées des personnes-ressources, un glossaire des sigles et acronymes courants et un index. Le présent Rapport sur les plans et les priorités reflète la nouvelle structure, les processus et la culture organisationnelle du Ministère. Dans sa préparation, le Ministère a veillé à témoigner de son engagement envers les principes du Conseil du Trésor en matière de rapports efficaces aux Canadiens (voir http://www.tbs-sct.gc.ca/est-pre/20062007/p304-fra.asp). Par conséquent, le Ministère a la certitude que le présent rapport transmet des renseignements crédibles sur ses plans et ses systèmes de mesure du rendement, conformément à l'AAP-SGRR, tout en témoignant d'une optimisation des ressources et d'une saine gestion et en offrant les bases d'un dialogue entre le gouvernement et les Canadiens.
![]() L'honorable David Emerson Ministre du Commerce international |
![]() L'honorable Peter G. MacKay Ministre des Affaires étrangères |
En notre qualité de ministres des deux volets récemment réunifiés du ministère des Affaires étrangères et du Commerce international, c'est avec un plaisir et un enthousiasme particuliers que nous avons l'honneur de présenter le Rapport sur les plans et les priorités 2006-2007.
La réunification des deux composantes du Ministère (Affaires étrangères et Commerce international) officialise une relation qui a toujours été marquée par une excellente collaboration. Cela nous permet également de tirer pleinement parti des synergies découlant de l'exécution de nos rôles distincts, mais hautement complémentaires. En fonctionnant aussi efficacement que possible, le Ministère offrira une meilleure capacité de leadership à l'échelle du gouvernement dans l'élaboration et la coordination des politiques internationales du Canada et dans les sphères politiques et économiques.
Le ministère des Affaires étrangères et du Commerce international exécute le programme international du Canada en s'acquittant de quatre fonctions clés : diriger et coordonner l'élaboration de la politique internationale du gouvernement du Canada; faire valoir les intérêts, les valeurs et les compétences du Canada à l'étranger; aider les entreprises et le public canadiens en fournissant des services en matière de commerce, d'investissement, d'affaires consulaires et de passeports, et en établissant, hors du Canada, la plateforme matérielle facilitant les activités mondiales de l'ensemble du gouvernement fédéral et des provinces. Le Ministère offre ses services à 299 endroits de par le monde.
En fait, l'orientation principale du Ministère a toujours été et demeurera la suivante : offrir des services et des avantages dont les Canadiens ont besoin, au niveau de qualité auquel ils s'attendent. À titre de membres productifs de la communauté internationale, les Canadiens se soucient de ce qui se passe à l'extérieur des frontières du pays et veulent que le gouvernement fédéral contribue à imprimer des changements positifs sur la scène mondiale. Les Canadiens sont également conscients que le commerce international est essentiel pour maintenir la prospérité et le dynamisme économiques du pays. Le Ministère est également un instrument en ce sens puisqu'il aide les entreprises canadiennes à soutenir la concurrence dans le cadre de règles du jeu égales et à réussir dans des marchés plus concurrentiels que jamais, partout dans le monde.
Nous avons pleinement tenu compte de ces réalités en dégageant les enjeux qui suivent et sur lesquels le Ministère se concentrera au cours de la période de planification.
Affaires étrangères
Ainsi qu'il le rappelait en avril 2006 dans le discours du Trône, le gouvernement est résolu à faire ressortir le leadership canadien sur la scène internationale, à faire progresser nos valeurs de par le monde et à maintenir avec fierté les antécédents de chef de file du Canada dans la lutte contre la tyrannie et l'injustice. À cette fin, le Canada continuera à oeuvrer avec ses amis et alliés de par le monde afin de promouvoir la démocratie, les droits de la personne et la libéralisation accrue du commerce.
À titre d'organisme gouvernemental responsable au premier chef de l'élaboration et de la coordination de la politique internationale, le Ministère sera au centre de ces efforts.
Le Ministère travaillera dans le sens de la politique étrangère et des intérêts commerciaux essentiels du Canada avec les États-Unis. Il élargira la coopération avec les partenaires de l'Amérique du Nord, tout en réaffirmant les intérêts canadiens dans les Caraïbes et dans tout l'hémisphère.
Sur le plan de la sécurité, il s'emploiera à progresser dans la lutte contre le terrorisme et les menaces de prolifération nucléaire, en collaboration avec ses partenaires mondiaux dans les organisations multilatérales clés comme le G8 (qui se compose des États-Unis, de la France, du Royaume-Uni, de l'Allemagne, du Japon, de l'Italie, de la Russie et du Canada, de même que de l'Union européenne).
Le Ministère continuera d'appuyer l'impulsion dans le sens de la réforme des Nations Unies (ONU) pour rendre l'organisme plus efficace et plus responsable dans ses réponses aux enjeux et aux problèmes mondiaux. Il établira des partenariats solides avec les nouvelles puissances économiques, comme le Brésil, la Russie, l'Inde et la Chine, et insufflera un nouveau dynamisme dans ses relations avec les économies établies, comme le Japon et l'Union européenne (UE), de façon à augmenter les perspectives économiques pour les Canadiens. Il continuera de plus à appuyer le développement de l'Afrique, une paix durable au Soudan et au Moyen-Orient, et la reconstruction et la démocratisation en Afghanistan et à Haïti.
Commerce international
On n'insistera jamais trop sur l'importance du commerce international pour la prospérité du Canada. Pour nous assurer un niveau constant de prospérité qui puisse nous permettre de satisfaire pleinement nos besoins économiques et sociaux futurs, le Ministère mettra au point une stratégie commerciale globale d'exploitation maximale du potentiel qu'offre la mondialisation. Cette stratégie à volets multiples définira le rôle de soutien que jouera le gouvernement pour aider les entreprises canadiennes à réussir sur les marchés internationaux. Elle tiendra compte des facteurs concurrentiels, aux quatre coins du globe, auxquels le Canada est confronté et proposera des instruments et des outils d'intervention stratégique pour faire en sorte que les entreprises canadiennes obtiennent l'appui dont elles ont besoin pour affronter la concurrence à armes égales. Élargir et mieux asseoir notre accès aux marchés étrangers, faire valoir nos capacités concurrentielles uniques – y compris notre formidable atout comme endroit idéal où investir – et collaborer de près avec le secteur des affaires seront des moyens privilégiés pour assurer notre prospérité.
Sans un accès solide aux marchés étrangers, tout effort de promotion du commerce international serait vain. C'est pourquoi le Ministère veillera à ce que les Canadiens aient un meilleur accès aux marchés mondiaux en continuant de travailler à la négociation et à la mise en oeuvre d'accords commerciaux, par exemple l'accord de libre-échange avec la Corée du Sud et d'autres accords le libre-échange avec des marchés clés en Asie et ailleurs. Il poursuivra en outre la négociation d'accords visant la protection et la promotion de l'investissement étranger (APIE) avec la Chine, l'Inde et le Pérou et d'accords aériens bilatéraux, là où cela s'impose, pour faciliter le commerce international.
Pour tirer parti des possibilités nouvelles qui s'offriront à nos entreprises grâce à un accès amélioré aux marchés étrangers, il sera essentiel de faire valoir les forces et les atouts uniques de notre pays. Notre approche sera dynamique et audacieuse, tout en demeurant pragmatique. Elle mettra en évidence nos forces sectorielles, notamment nos capacités en matière de recherche et développement, et elle cherchera à faire en sorte que nos efforts de commercialisation des technologies canadiennes débouchent sur de meilleurs résultats. Sur le plan de l'investissement étranger, le Ministère intensifiera ses efforts pour mieux faire connaître les caractéristiques que recherchent les investisseurs étrangers actuels et potentiels. Notre habileté à représenter le Canada comme destination intéressante et comme pays où il est avantageux de conclure des partenariats dans les domaines de l'investissement international, de l'innovation et de la production à valeur ajoutée est d'importance capitale pour créer des emplois et assurer notre prospérité.
Dans le but d'aider les entreprises canadiennes à soutenir avec succès la concurrence sur tous les marchés internationaux, le Ministère accroîtra l'aide qu'il leur offre par l'entremise de son Service des délégués commerciaux. De concert avec ses clients, les parties intéressées et ses partenaires, il se servira de ses bureaux régionaux, de ses systèmes d'information et de renseignement sur les marchés, et de ses agents dans les missions à l'étranger pour informer de plus en plus d'entreprises canadiennes des débouchés qui s'offrent à elles sur les marchés mondiaux, en veillant à ce que celles qui s'attaquent à ces marchés soient compétitives. Il s'efforcera également de sensibiliser davantage ses propres intervenants à propos des débouchés et des défis que recèle le commerce mondial.
Le Ministère a continué de tout mettre en oeuvre pour résoudre notre différend de longue date avec les États-Unis concernant le bois d'oeuvre résineux. L'approche générale que nous avons privilégiée est demeurée celle de tenter de parvenir à un règlement négocié tout en poursuivant nos procédures en contestation devant l'Organisation mondiale du commerce, les groupes spéciaux de l'ALENA et les tribunaux des États-Unis. Nos négociations du début de 2006 ont abouti, le 27 avril 2006, à la conclusion d'une entente de principe entre le Canada et les États-Unis en vue de résoudre notre différend et de procurer à l'industrie canadienne un environnement stable et prévisible dans lequel elle pourra évoluer et investir. De nouvelles négociations ont été menées par la suite pour élaborer le contenu du texte juridique. Le 1er juillet 2006, le ministre Emerson et la représentante américaine au Commerce, Mme Susan Schwab, ont paraphé l'accord sur le bois d'oeuvre. Le 22 août 2006, le premier ministre Harper a confirmé qu'étant donné qu'une majorité claire de membres de l'industrie du bois d'oeuvre et des principales provinces productrices ont donné leur appui à l'accord, le gouvernement déposera au Parlement un projet de loi visant à faire en sorte que l'accord entre en vigueur dans le courant de l'automne 2006. Tout au long du processus de mise en oeuvre de l'accord, les représentants du gouvernement du Canada continueront à consulter régulièrement les représentants des provinces et de l'industrie.
À l'échelle du Ministère
À l'interne, le Ministère, dont les activités étaient d'abord axées sur la politique, poursuivra son évolution pour participer davantage à la conception des programmes et des projets. Il insistera en outre davantage sur l'efficacité opérationnelle et sur le perfectionnement des compétences des employés, ce qui devrait accroître sa capacité d'atteindre ses autres objectifs.
Dans l'exécution de ce travail, le Ministère participe à l'atteinte d'un certain nombre d'objectifs pangouvernementaux. Tout d'abord, il contribue à faire en sorte que la politique étrangère du Canada reflète les valeurs authentiquement canadiennes et préserve les intérêts nationaux du Canada. De plus, il s'efforce de raffermir les ententes commerciales fondées sur des règles et de parvenir à un accès accru, libre et équitable aux échelons bilatéral, régional et mondial. Enfin, il travaille avec toute une gamme de partenaires, tant au gouvernement qu'à l'extérieur, pour améliorer les perspectives économiques et la sécurité du Canada et des Canadiens, au pays et à l'étranger.
En présentant notre programme global pour la période de planification, nous sommes pleinement conscients que les réalisations passées et les succès futurs du Ministère sont rendus possibles par le sentiment aigu des buts à atteindre que manifestent quotidiennement ses employés. Nous saisissons l'occasion pour souligner leur apport considérable au service de la politique étrangère et des intérêts économiques du Canada dans ce contexte international marqué par les défis, la complexité et la concurrence. Nous donnons dans les pages qui suivent la preuve des avantages qu'ils offrent aux Canadiens.
Le lecteur est également invité à consulter le site Web du Ministère (http://www.dfait-maeci.gc.ca/) fpour obtenir des renseignements supplémentaires sur les faits nouveaux à l'échelle internationale et sur les activités du Ministère.
![]() Le sous-ministre du Commerce international Marie-Lucie Morin |
![]() Le sous-ministre des Affaires étrangères V. Peter Harder |
Nous soumettons, aux fins de dépôt au Parlement, le Rapport sur les plans et les priorités 2006-2007 du ministère des Affaires étrangères et du Commerce international. Le présent document a été préparé conformément aux principes de présentation des rapports énoncés dans leGuide de préparation de la Partie III du Budget des dépenses 2006-2007 : Rapports sur les plans et les priorités et Rapports ministériels sur le rendement, publié par le Secrétariat du Conseil du Trésor du Canada :

Le mandat du Ministère relatif aux affaires étrangères consiste à :
Le mandat du Ministère relatif au commerce international consiste à favoriser les intérêts économiques du Canada à l'étranger grâce à diverses activités :
En ce qui concerne la gestion des missions du Canada à l'étranger, il importe de reconnaître l'étendue et la complexité de cette responsabilité. Le Canada a une présence officielle dans 159 des 192 États indépendants de la planète. Il y a 299 endroits à l'étranger où il est possible d'avoir accès aux services du gouvernement fédéral. Le nombre de points de service dans chaque pays ou autre entité dépend de l'ampleur des relations bilatérales avec le Canada. Ainsi, il y a plus de points de service aux États-Unis que dans tout autre pays, étant donné l'importance des relations entre le Canada et les États-Unis.
Le Ministère est également au service de la communauté diplomatique étrangère accréditée auprès du Canada (173 missions diplomatiques, soit 126 à Ottawa et 47 autres à Nouveau York ou à Washington, D.C., 525 missions consulaires à l'étranger et près de 20 organisations internationales et autres bureaux). On trouve actuellement près de 8 000 représentants étrangers et membres de leur famille accrédités au Canada.
Le Ministère offre aux Canadiens bon nombre de services à valeur ajoutée relatifs aux affaires étrangères et au commerce international.
Affaires étrangères : Premièrement, le Ministère dirige et coordonne une approche pangouvernementale dans la poursuite des priorités mondiales du Canada tout en se faisant le reflet des valeurs et de la culture canadiennes aux yeux du monde entier. Deuxièmement, il analyse les tendances nationales et internationales pour les Canadiens, et fournit des renseignements opportuns et pratiques sur les enjeux mondiaux et les voyages. Troisièmement, il gère le réseau de missions du Canada à l'étranger et dispense des services efficaces et économiques, y compris en matière d'infrastructure, de façon à ce que le gouvernement du Canada et d'autres partenaires qui ont des bureaux dans ces missions puissent y exécuter leurs activités internationales (voir Partie II, section 2.1.3.4 et Partie III, sections 3.2.1.4 et 3.2.2, pour plus de renseignements sur les missions du Canada). Enfin, il offre des services de passeport et des services consulaires aux Canadiens, afin qu'ils puissent participer à la communauté internationale.
Commerce international : Une grande partie des activités du Ministère relatives au commerce international consistent à offrir une foule de services aux entreprises canadiennes. Ces services visent notamment à ouvrir et à élargir les marchés au moyen d'accords négociés et à faciliter les exportations et l'investissement. Les entreprises canadiennes et, par ricochet, l'ensemble de la société canadienne, profitent des retombées de ces activités.
L'essor du commerce mondial, y compris le commerce et l'investissement bilatéral, crée des emplois et des débouchés d'affaires pour les Canadiens au pays et à l'étranger. Une économie canadienne plus forte, fondée sur la libre circulation des produits et des services, de l'investissement et de la technologie, permet aux gouvernements fédéral et provinciaux d'offrir aux Canadiens les programmes sociaux et autres qu'ils souhaitent. En outre, la libéralisation du commerce contribue grandement au programme d'innovation du gouvernement du Canada. L'ouverture de nouveaux marchés pour les entreprises canadiennes stimule l'investissement, qui peut accroître la productivité et faire naître de nouvelles idées et technologies, tandis que l'investissement étranger au Canada favorise le transfert de la technologie et du savoir-faire aux Canadiens.
Ces avantages que le Ministère procure aux Canadiens sont intégrés dans sa Structure de gestion des ressources et des résultats - Architecture des activités de programme (SGRR-AAP) (voir Partie II, section 2.1.3.9 pour plus de détails sur la SGRR-AAP).
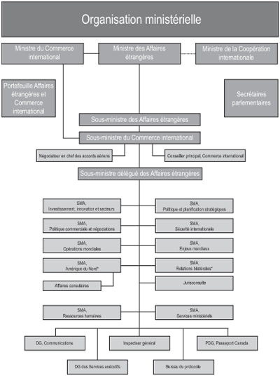
Le ministre des Affaires étrangères, M. Peter MacKay, et le ministre du Commerce international, M. David Emerson, sont responsables devant le Parlement de la gestion et de la supervision du Ministère.
M. MacKay est appuyé par Mme Josée Verner, ministre de la Coopération internationale, de la Francophonie et des Langues officielles, responsable de l'Agence canadienne de développement international (ACDI). M. MacKay a pour secrétaires parlementaires M. Deepak Obhrai et M. Peter Van Loan. Le ministre des Affaires étrangères préside le comité du Cabinet chargé des affaires étrangères et de la sécurité nationale. Il est également membre du Comité du Cabinet chargé des priorités et de la planification. M. Emerson a pour secrétaire parlementaire Mme Helena Guergis. Il est viceprésident du Comité du Cabinet chargé des affaires économiques.
Les sous-ministres des Affaires étrangères et du Commerce international secondent les ministres dans l'orientation générale du Ministère. Les sous-ministres et le sous-ministre délégué sont responsables des objectifs stratégiques du Ministère et des programmes connexes.
Au sein du volet des Affaires étrangères, deux secteurs, soit les Communications et les Services exécutifs, relèvent directement du sous-ministre des Affaires étrangères, tandis que le Bureau de l'inspecteur général et Passeport Canada relèvent du sous-ministre délégué.
En dessous des niveaux de sous-ministre et de sous-ministre délégué, la filière Affaires étrangères compte un jurisconsulte et sept sous-ministres adjoints (SMA). Ces SMA élaborent des politiques et des initiatives pour atteindre les objectifs mondiaux du Ministère. À ce titre, ils sont responsables des principaux programmes du Ministère ainsi que du rendement de leurs secteurs respectifs.
Au sein du volet du Commerce international, un conseiller principal relève directement du sous-ministre. Relevant également du sous-ministre du Commerce international, trois SMA dirigent chacun un secteur particulier (Opérations mondiales; Investissement, innovation et secteurs; et Politique commerciale et négotiations). Le négociateur en chef des accords aériens dirige les négociations vitales pour les transporteurs aériens canadiens, les aéroports, les touristes, les voyageurs d'affaires, les investisseurs et les expéditeurs. Il relève des sous-ministres du Commerce international et des Transports.
Les responsabilités sous le niveau de SMA sont régies par la Structure de gestion des ressources et des résultats - Architecture des activités de programmes. Par conséquent, tous les secteurs du Ministère contribuent à l'atteinte des résultats stratégiques suivants, décrits dans la SGRR-AAP :
Conformément à la réunification du Ministère, les fonctions centrales suivantes relèvent des deux sous-ministres : Services ministériels, Ressources humaines, Politique et planification stratégiques, et le Bureau du protocole. Les Services ministériels et les Ressources humaines fournissent une infrastructure essentielle à l'ensemble du Ministère. Les fonctions essentielles des deux secteurs, qui comprennent les finances, la technologie de l'information, la gestion des biens, l'administration et les ressources humaines, appuient tous les résultats stratégiques du Ministère. À titre d'acteur mondial, le Ministère a besoin d'une infrastructure technologique très robuste et très sûre ainsi que du soutien connexe pour pouvoir offrir les services et atteindre les résultats auxquels s'attendent les Canadiens. Le Ministère continue également de diriger les améliorations au portail international (http://canadainternational.gc.ca/ci/main_menu-fr.aspx) sur le site Web principal du gouvernement du Canada.
Le Secteur de la politique et de la planification stratégiques veille à ce que la dimension économique internationale soit bien reflétée dans la politique étrangère du Canada. Il effectue des recherches et des analyses sur des questions internationales aux facettes multiples, y compris les grandes questions économiques qui ont des répercussions sur la politique étrangère du Canada. Par l'entremise du Comité des politiques du Ministère, le secteur fixe les priorités stratégiques annuelles afin de guider la planification ministérielle et l'alignement de l'affectation des ressources. Il cerne également les lacunes dans les politiques internationales du Canada et élabore des politiques pour corriger la situation. Enfin, il explore les implications des nouvelles tendances et questions mondiales avec d'autres ministères des Affaires étrangères, afin de trouver des moyens par lesquels le Canada peut collaborer avec d'autres pays pour résoudre des questions stratégiques émergentes, y compris celles qui ont une importance économique.
Les deux secteurs géographiques - Amérique du Nord, qui se concentre sur les États-Unis et le Mexique, et Relations bilatérales, qui couvre le reste du monde - gèrent et coordonnent les relations entre le Canada et leur région désignée, fournissant des ressources et des conseils aux missions du Canada au sujet de tous les aspects de la politique étrangère, du commerce international et des services consulaires. Ils donnent des conseils stratégiques aux ministres et aux missions à l'étranger et gèrent toutes les activités de programme du Ministère ainsi que les initiatives des autres ministères et organismes fédéraux qui ont des bureaux dans les missions.
Le jurisconsulte est la principale source de services et de conseils juridiques du gouvernement du Canada pour ce qui est des questions internationales.
Le Bureau de l'inspecteur général joue un rôle essentiel pour réaliser l'engagement du Ministère de fournir aux contribuables canadiens des services et des avantages ayant une valeur réelle en :
Toutes les vérifications des programmes à l'administration centrale et dans les missions sont réalisées en utilisant les méthodes axées sur l'évaluation des risques.
Il existe deux organismes de services spéciaux au sein du Ministère : Passeport Canada et la Direction générale des biens. Passeport Canada fonctionne en grande partie comme une entreprise du secteur privé. Il finance entièrement ses activités à partir des frais prélevés pour la délivrance de passeports et autres documents de voyage. Il fonctionne également en vertu d'un fonds renouvelable qui lui permet de reporter les excédents et les déficits. La Direction générale des biens est responsable de l'achat, de la gestion, de l'aménagement et de l'élimination rentables des biens immobiliers et du matériel requis pour appuyer le service extérieur dans l'exécution de ses programmes à l'étranger. Le Ministère gère plus de 2 000 propriétés à l'étranger (chancelleries, résidences officielles et logements du personnel), d'une valeur d'environ 2 milliards de dollars.
Les comités et les groupes suivants orientent la prise de décision au sein du Ministère (c'est-à-dire pour les deux composantes Affaires étrangères et Commerce international) :
Ces comités forment la structure officielle de prise de décision du Ministère. Toutefois, il arrive que certaines questions ne puissent pas être traitées en fonction du calendrier de cette structure. En conséquence, le Ministère, comme d'autres organisations, a recours à des réseaux informels de gouvernance. Il faut des mécanismes décisionnels formels et informels pour être capables de faire face à la complexité et à l'instabilité de l'environnement international dans lequel le Ministère fonctionne. Ce mode de prise de décision permet au Ministère d'accroître sa souplesse organisationnelle et de faire face à des questions imprévues ou à des situations qui évoluent rapidement comme le tsunami qui s'est produit dans l'océan Indien en décembre 2004.
Le Comité d'orientations stratégiques fournit une analyse critique des initiatives en matière de politiques et de programmes de la composante Commerce international du Ministère, avant que le Comité exécutif ne les examine. Présidé par le DG, Politique et consultations, le comité se compose de tous les DG de la composante Commerce international ainsi que d'autres DG concernés, et des représentants d'Exportation et développement Canada et de la Corporation commerciale canadienne (voir Partie II, section 2.1.3.5 pour de détails sur ces deux organismes).
Il y a trois catégories d'employés au service extérieur du Ministère : les agents politiques et économiques, les agents de la gestion et des affaires consulaires, et les délégués commerciaux. Il s'agit d'employés permutants qui alternent fréquemment entre l'administration centrale et les missions à l'étranger. Les délégués commerciaux sont aussi affectés dans les bureaux régionaux au Canada.
Les agents politiques et économiques se consacrent à la formulation des politiques du Canada sur des questions très variées, par exemple, les droits de la personne à l'échelle internationale, l'environnement, le désarmement et le processus de paix au Moyen-Orient. En général, ces agents consacrent un temps considérable à travailler avec leurs homologues internationaux. Une partie du travail du Ministère en matière de politique étrangère est effectuée par des agents spécialistes non permutants.
Les agents des affaires consulaires aident et conseillent les Canadiens qui sont confrontés à des problèmes à l'étranger : incarcération, décès, enlèvement d'enfants, évacuation dans les situations politiques dangereuses ou de catastrophes naturelles. De plus, ces agents coordonnent les services fournis à tous les ministères et organismes du gouvernement du Canada qui oeuvrent à l'étranger, notamment en ce qui concerne la passation de marchés, l'approvisionnement et la gestion des ressources humaines. À l'administration centrale, les agents de la gestion et des affaires consulaires participent aux décisions en matière de budget et de ressources humaines.
Les délégués commerciaux forment le Service des délégués commerciaux (SDC), un réseau mondial de quelque 1 000 professionnels disposant d'un accès privilégié à des contacts d'affaires internationaux, dont 650 employés recrutés sur place dans 149 missions partout dans le monde. Ils jouent un rôle clé dans la promotion des intérêts économiques du Canada sur le marché international. Les principaux groupes de clients du SDC sont les entreprises canadiennes qui s'intéressent au commerce et à l'investissement à l'étranger, et les provinces et les municipalités qui s'intéressent à l'investissement de l'étranger. L'objectif principal du SDC est de créer un secteur privé concurrentiel au niveau international et d'aider les entreprises à réussir sur les marchés étrangers en exerçant les activités principales suivantes : aider les entrepreneurs canadiens à réussir sur les marchés étrangers en développant des marchés d'exportation et en les aidant à y accéder; établir des contacts d'affaires internationaux; déterminer les obstacles au commerce; repérer des occasions d'affaires et des alliances stratégiques à l'étranger; promouvoir les investissements bilatéraux et la création de coentreprises; faciliter les liens en matière de licences, de franchises et de capital de risque de même que l'acquisition et la diffusion de technologies et de renseignements connexes; promouvoir la collaboration en R-D et sa commercialisation; promouvoir la responsabilité sociale des entreprises et défendre les intérêts commerciaux canadiens. Les délégués commerciaux s'occupent aussi des questions de politique commerciale qui se posent dans le territoire d'accréditation de leur mission et complètent le travail qu'effectuent des spécialistes des politiques commerciales dans des missions comme celles à Genève et à Bruxelles.
Le Canada est présent officiellement dans 159 des 192 États indépendants du monde. À l'extérieur du Canada, il y a 299 points de services du gouvernement fédéral. Le nombre de points de services dans un pays donné ou au sein d'autres entités est tributaire de l'importance de la relation bilatérale. Par exemple, il y a plus de points de services aux États-Unis qu'ailleurs dans le monde, ce qui souligne l'importance des relations du Canada avec ce pays.
Les services du gouvernement fédéral sont disponibles partout dans le monde :
En outre, il y a 16 autres points de services où seulement des services consulaires sont fournis en vertu d'ententes avec l'Australie et la Suède.
Le rôle des missions à l'étranger est de représenter le gouvernement du Canada et de promouvoir les intérêts canadiens (fédéraux, provinciaux, territoriaux et municipaux) dans des organisations multilatérales, des régions et des pays désignés en exécutant une ou plusieurs des fonctions suivantes :
Les missions jouent un rôle de plus en plus important à l'appui des programmes et des activités du Canada. Pour accomplir ces fonctions, elles veillent à l'intégration et à la coordination de tous les programmes et de toutes les activités du gouvernement fédéral à l'étranger. Le chef de mission (CDM) agit au nom du gouvernement du Canada dans son ensemble, et non seulement au nom du ministère des Affaires étrangères et du Commerce international. Les gestionnaires de programme dans les missions rendent compte au CDM ainsi qu'aux autorités de programme concernées dans leurs ministères ou organismes d'attache.
Chaque mission possède un Comité de gestion de la mission, qui est généralement présidé par le CDM. Ses membres sont constitués des gestionnaires de programme de la mission. Le comité se réunit toutes les semaines, coordonne les politiques et les programmes de la mission, et supervise sa gestion. Bien que les décisions soient habituellement atteintes par consensus, le CDM possède le pouvoir final de décision. Tous les employés fédéraux dans les missions à l'étranger, indépendamment de leur ministère ou organisme d'attache, agissent en tant que membre d'une équipe gouvernementale unie.
Le Ministère fournit des biens, des services et de l'immobilier à d'autres ministères et organismes du gouvernement fédéral qui partagent les bureaux des missions à l'étranger, dans les buts suivants :
Dans le cadre du programme de transformation du Ministère, les missions à l'étranger seront classées dans des nouvelles catégories afin de mieux les aligner sur les priorités internationales du Canada et sur les ressources, les activités et les résultats des programmes du Ministère, et de mieux faire comprendre le rôle des missions et les résultats escomptés à l'intérieur et à l'extérieur du Ministère.
Les organismes suivants, qui relèvent du ministre du Commerce international, fonctionnent en toute autonomie à l'extérieur de la structure de gouvernance directe du Ministère et constituent son portefeuille :
L'Agence canadienne de développement international (ACDI) appuie le développement durable dans les pays en développement afin de réduire la pauvreté et contribue à rendre le monde plus sûr, plus équitable et plus prospère. L'Agence rend compte au Parlement par l'entremise du ministre de la Coopération internationale. Les pouvoirs de l'ACDI sont énoncés dans la Loi sur le ministère des Affaires étrangères et du Commerce international, les lois annuelles de crédits ainsi que la Loi d'aide au développement international (institutions financières). L'ACDI figure actuellement dans l'annexe 1.1 de la Loi sur la gestion des finances publiques. L'adresse du site Web de l'ACDI est http://www.acdi-cida.gc.ca/index-f.htm.
Le Centre de recherches pour le développement international (CRDI) est une société d'État créée par le Parlement en 1970 pour aider les pays en développement à se servir de la science et de la technologie pour trouver des solutions viables aux problèmes sociaux, économiques et environnementaux auxquels ils font face. L'appui du CRDI sert en particulier à consolider les capacités de recherche locales afin d'appuyer les politiques et les technologies susceptibles de contribuer à l'édification, dans les pays en développement, de sociétés en meilleure santé, plus équitables et plus prospères. L'adresse du site Web du CRDI est http://www.idrc.ca/fr/ev-1-201-1-DO_TOPIC.html.
Exportation et développement Canada (http://www.edc.ca/) est également une société d'État mère en vertu de l'annexe III de la Loi sur la gestion des finances publiques. C'est une institution financière qui offre aux exportateurs et aux investisseurs canadiens des services financiers et des assurances axées sur le commerce.
La Corporation commerciale canadienne ((http://www.ccc.ca/index.html) est une société d'État mère en vertu de l'annexe III de la Loi sur la gestion des finances publiques. C'est un organisme de vente à l'exportation dont le travail consiste à développer les échanges commerciaux du Canada à l'international, plus particulièrement en participant à des projets de mise en oeuvre de marchés publics ou d'infrastructures à l'étranger.
Le Secrétariat de l'Accord de libre-échange nord-américain (ALENA) (Section canadienne) (http://www.nafta-secalena. org/canada/index-fra.aspx) est un organisme du gouvernement fédéral en vertu de l'annexe 1.1 de la Loi sur la gestion des finances publiques publiques. Le Secrétariat permet de gérer les conditions de règlement des différends dans le cadre de l'Accord de libre-échange nord-américain.
Droits et Démocratie (le Centre international des droits de la personne et du développement démocratique) est une organisation non partisane créée par le Parlement en 1988 pour encourager et appuyer les valeurs universelles des droits de la personne et promouvoir les institutions et les pratiques démocratiques partout dans le monde. Cette organisation reçoit la majeure partie de son financement du budget d'aide publique au développement du Canada par l'entremise du Ministère. Chaque année, Droits et Démocratie soumet un rapport sur ses activités au ministre des Affaires étrangères, qui le présente au Parlement. On trouvera plus d'information à l'adresse : http://www.ichrdd.ca/site/home/index.php?lang=fr.
Le Commission mixte internationale est une organisation binationale (Canada et États-Unis) indépendante établie par le Traité des eaux limitrophes de 1909. Elle a pour objet d'aider à prévenir et à résoudre les différends sur l'utilisation et la qualité des eaux limitrophes et de formuler des conseils sur des questions connexes. Le site Web de la Commission mixte internationale est à l'adresse : http://www.ijc.org/fr/main_accueil.htm.
La Commission du Parc International Roosevelt de Campobello est responsable d'administrer, en mémoire du président Franklin D. Roosevelt, le Parc international Roosevelt de Campobello, situé dans la baie de Fundy. Cette Commission a été créée par un traité international signé en 1964, qui précise que les deux pays partagent à égalité les frais d'aménagement, de fonctionnement et d'entretien du parc. L'approbation du budget canadien incombe au Ministère. On trouvera plus d'information dans le site Web du parc à l'adresse : http://www.fdr.net/french/index.html.
Le Ministère travaille en collaboration étroite avec un vaste éventail de partenaires au pays et à l'étranger, notamment :
Sa clientèle comprend les parlementaires, les ministères et les organismes fédéraux qui mènent des activités internationales, les administrations provinciales et d'autres entités coinstallées dans les missions à l'étranger et les Canadiens, en particulier ceux qui s'intéressent à la politique étrangère et au commerce mondial ou qui voyagent ou étudient à l'étranger.
Depuis janvier 2005, le Ministère transforme sa structure afin de clarifier son rôle à l'égard de l'exécution des politiques internationales du Canada.
Le plan de transformation a été conçu de manière à prendre en compte certaines réalités influant sur le contexte opérationnel du volet Affaires étrangères du Ministère, notamment l'importance grandissante de la diplomatie menée par les dirigeants mondiaux; le rôle de plus en plus grand d'autres intervenants des secteurs public et privé sur la scène internationale; et l'évolution du Ministère, qui est passé d'une organisation axée sur les politiques à une organisation se consacrant largement à la conception, à la gestion et à l'exécution de programmes et de projets, en particulier en matière de sécurité. Compte tenu de ces facteurs, le Ministère a reconnu le besoin urgent de redéfinir son rôle au sein du gouvernement du Canada et de moderniser son organisation et sa structure de manière à représenter mieux le Canada et à protéger les intérêts canadiens dans un monde en évolution constante.
En janvier 2005, le volet Commerce du Ministère a commencé à mettre en oeuvre un programme en vue de moderniser sa structure, ses processus et sa culture en réaction à la mondialisation du commerce international et à l'importance grandissante qu'elle revêt pour l'économie canadienne. Le Secteur des opérations mondiales (à l'origine, le Secteur des marchés extérieurs) a servi de nouveau point de coordination au Ministère pour relever les défis liés au commerce mondial du XXIe siècle. Le Secteur a dirigé l'élaboration de stratégies globales dans certains marchés prioritaires (p. ex. le Brésil, l'Inde et la Chine). Ces stratégies incorporent l'ensemble des politiques, des programmes et des initiatives en matière de commerce en cours dans les missions à l'étranger avec le soutien de l'administration centrale, des bureaux régionaux et d'intervenants clés des administrations fédérales, provinciales et municipales.
Le graphique ci-dessous donne une vue d'ensemble de la structure de gouvernance et de responsabilisation du Ministère dans son ensemble et de ses liens directs avec ses résultats stratégiques et ses priorités établies pour la période de planification. Les sections qui suivent fourniront plus de détails sur cette relation et sur le processus de planification du Ministère en général. Comme on peut le voir dans le graphique, la gouvernance et la responsabilisation comportent quatre éléments : l'orientation stratégique; les fonctions; les structures; et les processus de gestion.

Comme la réintégration du Ministère est survenue vers la fin de l'exercice 2005-2006, le Ministère n'a pu préparer une nouvelle structure de gestion, des ressources et des résultats – architecture des activités de programme fusionnée à temps pour produire le présent rapport. Ce document reflète plutôt la combinaison de deux AAP distinctes, c'est-à-dire celles qui avaient été mises au point pour les anciens ministères (Affaires étrangères Canada et Commerce international Canada). Le diagramme ci-dessous réunit ces deux AAP, énumérant les quatre résultats stratégiques du Ministère intégrés : trois qui concernent les affaires étrangères et un qui concerne le commerce1.
1 La Partie III (Affaires étrangères) et la Partie IV (Commerce international) renferment des descriptions complètes des résultats stratégiques et des activités de programme connexes. Ailleurs dans le document, les résultats stratégiques ne sont désignés que par leurs thèmes principaux (p. ex. Promouvoir les intérêts du Canada sur la scène internationale).

Entre-temps, le Ministère travaille à une AAP fusionnée plus complète. Premièrement, il a terminé récemment l'élaboration d'une AAP provisoire que le Secrétariat du Conseil du Trésor du Canada a approuvée. Ensuite, il s'emploie à mettre au point une AAP détaillée et pleinement intégrée.
La SGRR-AAP comporte quatre éléments essentiels :
La SGRR-APP est essentiellement une structure verticale dans laquelle le Cadre de planification stratégique du Ministère s'insère de façon horizontale. Autrement dit, les priorités pour la période de planification, décrites dans le cadre, recoupent les neuf activités de programme du Ministère énumérées dans la SGRR-APP. Le cadre mis en place en 2002 donne l'orientation nécessaire en vue de réaliser les priorités du Ministère pour la période de planification. Il définit les résultats escomptés sur une période de un à trois ans, de même que les responsabilités et des indicateurs de rendement au moyen desquels le Ministère évaluera son rendement.
À titre de matrice, la SGRR-APP et le cadre de planification stratégique décrivent clairement le régime de responsabilisation global du Ministère. La SGRR-APP précise lesquels des SMA et des DG sont responsables des activités de programme du Ministère. Les mêmes SMA ont également des comptes à rendre à l'égard des résultats escomptés décrits dans le cadre.
Pour évaluer le rendement des membres de sa haute direction (des SMA aux directeurs), le Ministère se guide sur les ententes relatives à la gestion du rendement. Ces ententes permettent aux cadres supérieurs :
De plus, dans le cadre du plan de transformation continu du Ministère, tous les employés recevront une appréciation de leur rendement. Avec leur supérieur immédiat, ils évalueront annuellement leurs réalisations en fonction des attentes à cet égard. Ces outils auront pour avantage de combler les dernières lacunes en matière de responsabilisation au sein du Ministère.
Le tableau pro forma ci-dessous résume les crédits approuvés et les dépenses législatives combinés des deux anciens ministères avant leur réunification. Les lecteurs trouveront les chiffres exacts pour Affaires étrangères et Commerce international dans les tableaux financiers à la fin des Parties III et IV, respectivement.
| Ministère des Affaires étrangères et du Commerce international -- Sommaire des crédits approuvés et des postes législatifs 2006-2007 | |
|---|---|
| Crédits / postes législatifs | Budget principal des dépenses actuel (en millions de $) |
| Crédit 1 : Dépenses de fonctionnement | 1 025,8 |
| Crédit 5 : Dépenses en capital | 115,7 |
| Crédit 10 : Subventions et contributions | 718,7 |
| Crédit 15 : Dépenses de fonctionnement | 156,0 |
| Crédit 20 : Subventions et contributions | 10,9 |
| Poste législatif : Traitement et allocations pour automobile des ministres | 0,2 |
| Poste législatif : Paiements en vertu de la Loi sur la pension spéciale du service diplomatique. Il s'agit d'une loi prévoyant des prestations de pension pour les hauts fonctionnaires du ministère des Affaires étrangères et du Commerce international en fonction à l'étranger. | 0,3 |
| Poste législatif : Contributions au régime d'avantages sociaux des employés | 99,1 |
| Poste législatif : Paiements à Exportation et développement Canada pour faciliter et promouvoir le commerce entre le Canada et d'autres pays en vertu de la Loi sur le développement des exportations (budgétaires). (Ces montants représentent la contribution au Compte du Canada et ils ne sont pas disponibles pour couvrir les besoins opérationnels du Ministère.) | 18,3 |
| Poste législatif : Paiements à Exportation et développement Canada pour faciliter et promouvoir le commerce entre le Canada et d'autres pays en vertu de la Loi sur le développement des exportations (non budgétaires). (Ces montants représentent la contribution au Compte du Canada et ils ne sont pas disponibles pour couvrir les besoins opérationnels du Ministère.) | 209,0 |
Au cours des dernières années, le Conseil du Trésor a approuvé des modifications à la SGRR-APP du Ministère découlant de son plan de transformation. Par conséquent, l'activité de programme Politique mondiale et de la sécurité a été divisée en deux activités de programme distinctes : Sécurité internationale et Enjeux mondiaux. La création de l'activité de programme autonome Sécurité internationale reconnaît l'importance de gérer efficacement le programme de sécurité internationale complexe qui évolue rapidement dans le sillage du 11 septembre. La création d'une activité de programme distincte pour les Enjeux mondiaux réunit le savoir-faire du Ministère sur les questions économiques, sociales, politiques et environnementales afin de renforcer sa capacité en matière de politiques et de mieux cibler le rôle du Ministère dans des dossiers qui recoupent les mandats et les programmes d'autres ministères et organismes fédéraux.
En même temps, le Programme du protocole du Ministère a été créé en tant qu'activité de programme distincte. Cette activité était auparavant incluse dans la SGRR-APP à l'appui de toutes les activités de programme.
Un changement important touchant le volet Commerce international du Ministère a été la fusion de deux résultats stratégiques en un seul, en plus de la création d'une activité de soutien – Politique stratégique, planification des activités et communications – pour contribuer aux quatre activités de programme du Ministère en matière de commerce.
Le tableau ci-dessous donne un instantané des priorités globales du Ministère pour l'année à venir. Les sections pertinentes du présent rapport, ci-dessous (c.-à-d. celles qui ont trait aux Affaires étrangères dans la Partie III et celles qui ont trait au Commerce international dans la Partie IV) renferment plus de détails sur ces priorités.
| PRIORITÉS STRATÉGIQUES | SITUATION |
Volet des Affaires étrangères |
|
| 1. Une collaboration accrue avec les États-Unis et une plus grande coopération avec tous les partenaires de l'hémisphère | En cours |
| 2. Un monde plus sécuritaire pour le Canada et les Canadiens, plus à l'abri des menaces que posent les États en déroute ou fragiles, le terrorisme, le crime transnational et les armes de destruction massive | En cours |
| 3. Un multilatéralisme revivifié, répondant aux nouveaux défis de la mondialisation et donnant la priorité aux résultats plutôt qu'aux processus | En cours |
| 4. Un engagement accru avec des partenaires du G8 de même optique ainsi qu'avec des pays émergents comme le Brésil, la Russie, l'Inde et la Chine | Nouveau |
| 5. Des services consulaires et de passeport renforcés, capables de réagir avec rapidité et flexibilité | En cours |
Volet du Commerce international |
|
| 6. Sensibiliser davantage les Canadiens aux défis et aux possibilités que présente le commerce international | En cours |
| 7. Renforcer l'accès sécuritaire des entreprises canadiennes aux marchés mondiaux grâce à la négociation et à la mise en oeuvre d'accords commerciaux | En cours |
| 8. Aider les entreprises canadiennes à relever les défis de la concurrence pour profiter des débouchés mondiaux | En cours |
| 9. Promouvoir le Canada comme pays et partenaire concurrentiel en matière d'investissement, d'innovation et de production à valeur ajoutée | En cours |
Domaine opérationnel |
|
| 10. Un ministère des Affaires étrangères reconnu pour sa modernité et sa souplesse | En cours |
Cette partie du rapport traite exclusivement du volet des Affaires étrangères du Ministère.
D'ici à la fin de ce Rapport sur les plans et les priorités,l'information concernant le volet des Affaires étrangères et celle concernant le volet du Commerce international du Ministère sera présentée séparément. Cette présentation simplifiera le document et permettra au lecteur de trouver plus facilement l'information qui l'intéresse.
Voici les trois résultats stratégiques du Ministère touchant le volet des Affaires étrangères (en caractères gras ci-dessous) :
La SGRR-AAP permet une gestion plus efficace axée sur les résultats des activités du Ministère en regroupant les instruments de politique et les programmes qui correspondent logiquement à chaque résultat stratégique, soit :
| Résultat stratégique : Promouvoir les intérêts du Canada sur la scène internationale : En partenariat avec les Canadiens, promouvoir le Canada et ses valeurs dans le monde, défendre les intérêts canadiens à l'étranger et permettre aux Canadiens de mieux comprendre le contexte international. |
| Activités de programme : |
| Politique stratégique et diplomatie ouverte : Diriger l'élaboration de la politique
internationale globale du Canada et la mise au point interministérielle des stratégies pangouvernementales, y compris la diplomatie ouverte. Sécurité internationale : Promouvoir les intérêts du Canada en matière de sécurité internationale et de programmes relatifs à la sécurité humaine, sur les plans bilatéral et multilatéral, de même que gérer les responsabilités du Ministère concernant la sécurité et le renseignement. Enjeux mondiaux : Promouvoir un système multilatéral plus fort et plus efficace, capable de défendre les intérêts du Canada dans les enjeux mondiaux, notamment les relations internationales économiques et le développement économique, l'environnement et le développement durable, les droits de la personne et la sécurité humaine. Relations bilatérales : Orienter et promouvoir les relations diplomatiques bilatérales du Canada au pays et à l'étranger (deux volets : l'Amérique du Nord et le reste du monde). Protocole : Administrer et faciliter la présence de diplomates étrangers au Canada ainsi que planifier et gérer les visites officielles de la gouverneure-générale, du premier ministre, des ministres du portefeuille, ainsi que tous les événements diplomatiques officiels. |
| Résultat stratégique : Servir le gouvernement à l'étranger : Le gouvernement exécute ses programmes et atteint les résultats escomptés dans un environnement sûr au moyen de la prestation de services d'infrastructures efficaces et économiques dans les missions du Canada à l'étranger. |
| Activité de programme : |
| Services communs et infrastructure – Soutien de l'administration centrale et des missions à
l'étranger : Administrer et fournir les services communs dispensés par l'administration centrale et les missions aux programmes
gouvernementaux et aux ministères partenaires qui exercent des activités à l'étranger. |
| Résultat stratégique : Servir les Canadiens à l'étranger : Fournir aux Canadiens qui voyagent et vivent à l'étranger une aide efficace, des conseils judicieux et des services sur leurs documents de voyage et leurs besoins consulaires. |
| Activité de programme : |
| Affaires consulaires : Administrer et fournir des services consulaires aux Canadiens. |
| Services de passeport : Administrer et fournir des services de passeport aux Canadiens (par l'entremise du Fonds
renouvelable de Passeport Canada). |
Les priorités du Ministère concordent avec les engagements pris dans le discours du Trône d'avril 2006, qui montrent l'intention du gouvernement de renforcer « notre rôle dans le monde » :
Les résultats stratégiques et les activités de programme du Ministère concordent avec les résultats du gouvernement du Canada définis dans, Le Rendement du Canada, un rapport annuel au Parlement sur le rendement du gouvernement fédéral préparé par le Conseil du Trésor. Voici les résultats énumérés dans ce rapport à la rubrique « La place du Canada dans le monde » :
Il pourrait être utile d'expliquer brièvement ici les étapes du cycle de planification pour le bénéfice des personnes qui n'en connaissent pas tous les rouages.
Chaque année, le processus commence au début de l'été quand les comités officiels de prise de décision du Ministère définissent de concert les grandes priorités de l'année à venir et les résultats escomptés pour toute la période de référence (trois ans). Les comités s'assurent que ces priorités respectent – et complètent – les priorités pangouvernementales définies dans le dernier discours du Trône et dans le Rapport annuel au Premier ministre sur la fonction publique du Canada du greffier du Conseil privé. De plus, le Ministère s'assure que ses plans tiennent compte :
Toujours au début de l'été, les gestionnaires supérieurs du Ministère s'assurent que les priorités définies pour l'année à venir appuient les résultats stratégiques à long terme et concordent avec les ressources prévues dans la SGRR-AAP. Les activités de programme du Ministère découlent de façon directe et logique de ses résultats stratégiques, tandis que ses résultats à court et à moyen terme découlent des priorités cernées. Pour permettre une évaluation exacte et fiable du rendement du Ministère pour la période de planification, on définit des indicateurs de rendement précis, que l'on présente sous forme matricielle, en les faisant correspondre à chacun des résultats escomptés du Ministère (voir le modèle logique à la fin de la Partie III, section 3.1.5).
À la fin de l'automne ou au début de l'hiver, le Ministère amorce la planification de ses activités, conformément aux priorités énoncées dans son Cadre de planification stratégique. Ce cadre guide la préparation des plans des secteurs et des directions générales du Ministère, ainsi que ses stratégies par pays (les anciens « plans de mission »). Les stratégies par pays sont élaborées dans une perspective pangouvernementale, afin de :
Ces stratégies sont passées en revue par les partenaires fédéraux du Ministère qui partagent les locaux dans les missions à l'étranger. Leur rétroaction est intégrée dans les stratégies par pays.
Lorsque tous les plans du Ministère sont parachevés, ils sont examinés par les cadres supérieurs; les ressources nécessaires à la mise en oeuvre des plans approuvés sont ensuite distribuées. Entre avril et juin, le Ministère s'appuie sur les plans et les stratégies approuvés pour préparer les lettres de mandat et les ententes de gestion du rendement des chefs de mission et des cadres supérieurs. Par la suite, partout au Ministère, les gestionnaires élaborent des ententes de rendement pour tous leurs subalternes en s'inspirant du Programme de gestion du rendement, un élément clé de la stratégie ministérielle de surveillance du rendement. Essentiellement, ce programme établit des liens entre la responsabilisation individuelle et les stratégies et priorités à l'échelle du Ministère et de l'administration fédérale, et énonce clairement les attentes en matière de rendement et les priorités liées à la planification et au leadership. À la fin du cycle du rendement, on évalue les employés en fonction des résultats obtenus, lesquels sont mesurés selon les indicateurs de rendement établis.
Les plans et les stratégies approuvés par le Ministère sont également la matière première de son Rapport sur les plans et les priorités. Ce rapport, qui regroupe et explique les plans d'activités annuels du Ministère, fait officiellement partie du processus de prévisions budgétaires. Comme son pendant, le Rapport ministériel sur le rendement, il est présenté au Parlement et mis à la disposition de tous les Canadiens et d'autres personnes qui s'intéressent à la politique étrangère du Canada.
La complexité et l'instabilité de la communauté internationale, au sein de laquelle fonctionne le Ministère, posent un certain nombre de difficultés et de risques, tant stratégiques qu'opérationnels, qu'il faut cerner et examiner dans le cycle de planification annuel.
Les principales difficultés internes sont :
Le Ministère participe à d'importants dossiers horizontaux. Il est chargé de l'Initiative de représentation accrue ((http://www.tbs-sct.gc.ca/rma/eppi-ibdrp/hrdb-rhbd/eri-ireu/description-fra.asp)asp), qui a permit d'accroître la représentation du Canada aux États-Unis grâce à un partenariat entre sept ministères et organismes fédéraux. Cette initiative offre une approche coordonnée et intégrée pour gérer et promouvoir les intérêts du Canada aux États-Unis dans les domaines du commerce, de l'expansion des affaires, des sciences et de la technologie, ainsi que de l'investissement.
Le Ministère joue également un rôle dans d'autres dossiers horizontaux, dont :
Sept grandes difficultés externes ont actuellement une incidence sur la politique étrangère canadienne :
Il est aussi important de souligner que les Canadiens sont plus nombreux à voyager à l'étranger et qu'ils s'intéressent de plus près à la politique étrangère, notamment aux efforts de secours internationaux, à l'aide étrangère (en particulier celle du G8) et au traitement des Canadiens à l'étranger (surtout à l'enquête sur l'affaire Maher Arar et à la mort de la photojournaliste Zahra Kazemi en Iran). Les partenaires et les clients du Ministère, ainsi que le public canadien, ont donc de plus en plus recours aux services du Ministère.
Tout au long de 2006, le Ministère coordonnera plusieurs grands événements au Canada, y compris la Conférence ministérielle sur la prévention des conflits et la sécurité humaine de la Francophonie, à Saint-Boniface, au Manitoba, en mai, l'Assemblée parlementaire de l'Organisation du Traité de l'Atlantique Nord (OTAN), à Québec, en novembre, et la visite d'État du roi et de la reine de Suède en octobre. De plus, le Ministère coordonnera la participation du Canada à de nombreuses assemblées internationales d'envergure, comme le Forum économique mondial, à Davos, en janvier, le sommet du G8, à Saint-Pétersbourg, en juillet, le sommet de l'OTAN, à Riga, en Lettonie, en novembre, l'Assemblée générale des Nations Unies, à New York, en septembre, le sommet de l'Association des Nations de l'Asie du Sud-Est (ANASE) aux Philippines, en décembre, la Conférence de Londres sur l'Afghanistan, en janvier-février, et le sommet de la Coopération économique Asie-Pacifique (APEC), au Vietnam, en novembre.
Le Ministère recense et surveille toujours étroitement les risques associés à son mandat. Ce travail est fondé sur le Cadre de gestion intégrée des risques du Conseil du Trésor (http://www.tbs-sct.gc.ca/pubs_pol/dcgpubs/RiskManagement/rmf-cgr01-1-fra.asp), qui aide les ministères à cerner, à gérer et à faire connaître les risques qui se posent à l'échelle d'une organisation. La gestion des risques fait partie intégrante du Cadre de planification stratégique du Ministère.
À l'heure actuelle, le Ministère a déjà mis en place de nombreuses stratégies d'atténuation des risques pour des programmes particuliers et ses activités globales. Il reste néanmoins du travail à faire à cet égard, car certains éléments du Ministère utilisent encore des méthodes officieuses d'évaluation et de gestion des risques. En renforçant ses capacités de formulation de politiques et de programmes, le Ministère continue à améliorer ses méthodes d'évaluation, de gestion et de communication des risques.
En ce moment, les principaux risques stratégiques auxquels le Ministère est confronté sont :
Principales publications qui intéressent le Ministère
Au cours de la dernière année, les publications suivantes ont traité des orientations futures de la politique étrangère canadienne, de la réforme des Nations Unies, de l'atteinte des Objectifs du Millénaire pour le développement et de la sécurité humaine :
Une autre étude digne d'intérêt, bien qu'elle ne soit pas reliée à la politique étrangère, est le septième rapport annuel mondial d'Accenture sur la prestation de services gouvernementaux ((http://www.accenture.com/xdoc/ca/locations/canada/acn_2006_govt_report_FINAL_sm.pdf)). (en anglais seulement). Ce rapport contient des entrevues réalisées avec des cadres supérieurs des gouvernements de 11 États, y compris le Canada, qui se sont toujours bien classés dans les sondages annuels de l'entreprise sur le cyber-gouvernement. En fait, le Canada est l'un des deux seuls pays à être classés par ce rapport comme un chef de file des tendances dans ce domaine.
Activités des comités parlementaires
Le Comité permanent des affaires étrangères et du commerce international de la Chambre des communes (CPLEI) a publié des rapports sur des questions très diverses au cours de la dernière année, dont la crise humanitaire au Darfour, l'aide internationale et la participation d'Israël aux Nations Unies. Ce comité a aussi examiné les projets de loi C-25 (Loi régissant l'exploitation des systèmes de télédétection spatiale) et S-36 (Loi modifiant la Loi sur l'exportation et l'importation des diamants bruts), et a présenté ses conclusions à la Chambre des communes.
Le gouvernement a réagi aux aspects des rapports du CPLEI ayant trait aux relations du Canada avec les pays du monde musulman, à la responsabilité sociale des entreprises et à l'exploitation minière dans les pays en développement.
En novembre 2005, le Comité permanent des comptes publics a présenté au Parlement le rapport du CPLEI intitulé Bureau des passeports - - Les services de passeport, portant sur la vérification de Passeport Canada menée en avril 2005 par la vérificatrice générale. Le Parlement ayant été dissous le 29 novembre 2005, le gouvernement n'a pas répondu à ce rapport.
Le Comité sénatorial permanent des affaires étrangères a poursuivi son étude spéciale sur l'Afrique, qui porte sur les problèmes de développement et de sécurité, la réaction de la communauté internationale, la politique du Canada à l'égard de l'Afrique et l'activité canadienne sur ce continent. Le comité sénatorial s'est également penché sur les projets de loi C-25 et S-36.
Recherches sur l'opinion publique qui intéressent le Ministère
Un récent sondage de la BBC mené dans 33 pays par la firme GlobeScan et le Program on International Policy Attitudes de l'Université du Maryland a évalué l'influence internationale de diverses nations et régions. Selon la majorité des répondants (70 % aux États-Unis, 75 % en France, 70 % en Chine, 58 % au Nigeria et 54 % au Brésil), le Canada exerce essentiellement une influence positive dans le monde. En fait, le Canada se classe troisième (derrière le Japon et l'Europe) des 10 pays et régions considérés comme des puissances bénéfiques dans la communauté internationale. Ce sondage réalisé auprès de 39 435 personnes a été mené entre octobre 2005 et janvier 2006. Étant donné que dans certains pays il n'a été réalisé que dans des zones urbaines, les résultats regroupés ne sont sans doute pas représentatifs des populations nationales. On ne peut donc pas calculer de marge d'erreur. On trouvera plus de détails sur les résultats globaux du sondage sur le site : http://www.globescan.com/news_archives/bbcpoll06-3.html (en anglais seulement.
Les relations nord-américaines ont fait l'objet d'un récent sondage EKOS qui s'inscrit dans le projet « Rethinking North American Integration » (dans le cadre duquel on a interviewé 2 005 Canadiens et 1 505 Américains en octobre 2005, avec des marges d'erreur de +/-2,2 % et de +/-2,5 % respectivement). Alors que 52 % des Américains décrivent les relations de leur pays avec le Canada comme étant bonnes, 29 % des Canadiens seulement sont du même avis. En comparaison avec un sondage semblable mené quatre mois auparavant, ces résultats montrent une légère baisse dans les attitudes favorables de part et d'autre de la frontière. En juin 2005, 55 % des Américains et 34 % des Canadiens qualifiaient leurs relations bilatérales de « bonnes ».
Anholt-GMI a publié en août 2006 son deuxième baromètre trimestriel des marques nationales, le Nation Brands Index, qui classe 35 pays selon leur image de marque dans le monde ((http://www.nationbrandindex.com/press.phtml). Le Canada s'est classé au troisième rang (derrière l'Union européenne et le Royaume-Uni). Dans d'autres catégories, le Canada s'est classé premier en ce qui concerne les personnes, deuxième en ce qui concerne l'investissement (le meilleur endroit où étudier, vivre ou travailler pour une longue période), troisième pour ce qui est de la gouvernance et huitième pour ce qui est des exportations (la contribution du pays aux innovations et à la science). En tout, 25 093 personnes de 35 pays ont répondu au sondage en ligne entre le 18 mai et le 4 juin 2006.
Selon le sondage sur la politique étrangère mené par l'Université d'Ottawa en octobre 2005 (échantillon de 1 000 Canadiens, marge d'erreur de +/-3,1 %, 19 fois sur 20) :
L'opinion du public sur le rendement du Ministère a fait l'objet de sondages annuels au cours des quatre dernières années. En 2005, les deux tiers (66 %) des Canadiens ont accordé une cote élevée aux diplomates du Ministère qui représentent le Canada à l'étranger. Soixante-neuf pour cent ont déclaré que le Ministère avait bien fait la promotion des droits de la personne dans le monde, 64 % ont approuvé sa façon de promouvoir la paix et la sécurité mondiales et 61 % ont approuvé la façon dont le Ministère aide les Canadiens qui voyagent à l'étranger. Toutefois, le public s'est montré un peu moins optimiste (53 %) pour ce qui est des efforts déployés par le Ministère pour s'attaquer à la pauvreté dans les pays en développement (tiré du sondage des Communications du ministère des Affaires étrangères et du Commerce international mené en 2005, dont la marge d'erreur se situait à +/-2,2 %, 19 fois sur 20).
En septembre-octobre 2005, le Ministère a demandé à la firme Environics Research Group de réaliser 2 024 entrevues téléphoniques auprès de Canadiens adultes. Ce sondage comporte une marge d'erreur de +/-2,2 %, 19 fois sur 20). Parmi ses conclusions, notons que :
Au cours des trois prochaines années, le Ministère s'est engagé à accroître ses capacités d'exécution de politiques et de programmes, tout en assurant la cohérence de la politique étrangère à l'échelle du gouvernement fédéral. Simultanément, le Ministère veut rehausser sa pertinence aux yeux du gouvernement et des Canadiens, rendre la diplomatie canadienne plus efficace et repositionner le service extérieur comme un organisme stratégique qui relie les Canadiens au reste du monde.
En fixant ses six priorités stratégiques pour la période de planification, le Ministère ouvre un chemin logique, réalisable et précis pour la politique étrangère canadienne. Premièrement, il affirme que la base géopolitique du Canada est en Amérique du Nord, d'où l'importance primordiale d'accroître notre collaboration avec les États-Unis ainsi qu'avec nos partenaires de tout l'hémisphère. Deuxièmement, il répond au besoin constant d'assurer la protection et la sécurité du Canada et des Canadiens au pays et à l'étranger, tout en contribuant activement aux efforts mondiaux visant à assurer la paix et la sécurité mondiales, comme la lutte contre le terrorisme et en s'attaquant aux raisons qui sont à la source du terrorisme grâce à une augmentation de la liberté, de la démocratie, de la primauté du droit et des droits de la personne. De façon plus particulière, la diplomatie canadienne demeurera active en Afghanistan et dans le monde musulman. Troisièmement, le Ministère fait appel à une perspective canadienne pour aider à redynamiser le système multilatéral afin d'en accroître son efficacité. Quatrièmement, il reconnaît que le Canada doit mobiliser davantage ses partenaires de même optique au sein du G8, ainsi que les pays émergents comme le Brésil, la Russie, l'Inde et la Chine, dont l'influence et la participation aux affaires mondiales augmentent constamment. Cinquièmement, il continue à renforcer ses services consulaires et de passeport, essentiels pour les Canadiens. La sixième priorité du Ministère a trait à son programme de transformation en cours, grâce auquel on veut se doter d'une efficacité et d'une souplesse opérationnelle accrues pour permettre au Canada d'exercer plus d'influence sur la scène mondiale. Les six priorités stratégiques pour la période de planification sont les suivantes :
Le tableau suivant présente, pour chacune de ces priorités, les résultats prévus d'ici les trois prochaines années.
| Ministère – Volet des Affaires étrangères | |
Priorités stratégiques |
Résultats prévus d'ici les trois prochaines années |
| 1. Une collaboration accrue avec les États-Unis et une plus grande coopération avec tous les partenaires de l'hémisphère |
|
|
|
|
| 2. Un monde plus sécuritaire pour le Canada et les Canadiens |
|
|
|
|
| 3. Un multilatéralisme revivifié, répondant aux nouveaux défis de la mondialisation et donnant la priorité aux résultats plutôt qu'aux processus |
|
|
|
|
| 4. Un engagement accru avec des partenaires du G8 de même optique ainsi qu'avec des pays émergents comme le Brésil, la Russie, l'Inde et la Chine |
|
|
|
|
| 5. Des services consulaires et de passeport renforcés, capables de réagir avec rapidité et flexibilité |
|
|
|
|
| 6. Un ministère des Affaires étrangères reconnu pour sa modernité et sa souplesse |
|
Ressources financières (en millions de dollars) |
|||
Exercice |
2006-2007 | 2007-2008 | 2008-2009 |
Total des dépenses prévues |
2 020,1 | 1 898,0 | 1 860,4 |
|
|
|||
Comme le montre le tableau ci-dessus, les dépenses prévues allouées au volet des Affaires étrangères pour l'exercice 2006-2007 seront de 2 020,1 millions de dollars, soit 78,9 millions de plus que la somme établie dans le Budget principal des dépenses de 2005-2006, soit 1 941,2 millions de dollars. Cette hausse vise à couvrir :
Ces coûts plus élevés seront compensés par des baisses résultant :
Le Ministère dispose de trois crédits approuvés (liés aux dépenses de fonctionnement, aux dépenses en capital et aux subventions et contributions) et de trois autorisations législatives. En 2006-2007, le budget sera affecté comme suit : près de 53 % ira aux dépenses de fonctionnement, 6 %, aux dépenses en capital et 37 %, aux subventions et contributions. Environ 80 % des subventions et contributions sont des contributions obligatoires. Les dépenses législatives représentent le reste du budget.
Les dépenses en ressources humaines, sauf les 80 millions de dollars qui financent les régimes d'avantages sociaux des employés, représentent environ 36 % du budget. Dans l'ensemble, les dépenses en ressources humaines, sauf celles de Passeport Canada, sont financées par les crédits approuvés; cependant, les régimes d'avantages sociaux des employés sont des paiements législatifs. Toutes les dépenses liées à Passeport Canada sont des paiements législatifs approuvés par le Parlement.
On trouvera une ventilation détaillée des dépenses prévues par le volet Affaires étrangères du Ministère à la Partie III, section 3.1.4 du présent rapport. Voici la répartition des ressources financières entre les neuf activités de programme :
Les dépenses prévues pour 2006-2007 tiennent compte des restrictions budgétaires planifiées de 19,78 millions de dollars – 13 millions dans les initiatives propres au Ministère et 6,78 millions pour la réforme de l'approvisionnement (qui s'inscrit dans un processus dirigé par Travaux publics et Services gouvernementaux Canada [TPSGC]). Bien que ces restrictions soient déjà intégrées dans ses plans d'activités, le Ministère continue à collaborer étroitement avec le Conseil du Trésor, TPSGC et d'autres ministères touchés à la mise en oeuvre des réformes de l'approvisionnement et des réductions connexes, surtout en ce qui a trait à leur incidence prévue sur les activités dans les années à venir.
Le Ministère demeure résolu à se doter d'un effectif bilingue, innovateur, diversifié culturellement, équilibré pour ce qui est du nombre de femmes et d'hommes, et qui reflète plus fidèlement la société canadienne dans son ensemble. De plus,le Ministère s'affaire à combler les lacunes dans les ressources pour un certain nombre de groupes professionnels clés.
Ressources humaines (ETP) |
|||
Exercice |
2006-2007 | 2007-2008 | 2008-2009 |
| ETP |
10 144 | 10 298 | 10 596 |
|
|
|||
Les ETP désignent les équivalents temps plein, c'est-à-dire les ressources humaines nécessaires pour soutenir un niveau moyen d'emploi sur une période de 12 mois selon une semaine de travail de 37,5 heures. Le chiffre ci-dessus correspond au nombre approximatif d'ETP utilisés par le Ministère au cours du dernier exercice.
L'effectif du Ministère se compose de trois groupes distincts : d'abord, le personnel permutant basé à Ottawa, composé principalement des agents du service extérieur, des agents de gestion et des agents des services consulaires, des employés de soutien administratif et des spécialistes des technologies de l'information. Ces employés sont mutés périodiquement entre l'administration centrale et les missions du Canada à l'étranger. Deuxièmement, le personnel non permutant qui travaille principalement à l'administration centrale à Ottawa. Enfin, les employés recrutés sur place qui travaillent dans les missions à l'étranger. Environ 46 % des ETP du Ministère sont des employés canadiens, tandis que 54 % sont recrutés sur place. Parmi les agents canadiens, environ 49 % sont permutants.
Les ressources humaines sont réparties comme suit entre les neuf activités de programme :
L'efficacité de toute organisation repose entièrement sur ses employés. C'est particulièrement vrai au Ministère, qui a besoin d'un assortiment très précis de personnes hautement qualifiées. Le Ministère poursuit la modernisation de sa gestion des ressources humaines. Plusieurs projets de changement importants sont encore en cours : certains donnent suite à des modifications législatives pangouvernementales (p. ex. la mise en oeuvre de la Loi sur la modernisation de la fonction publique) et d'autres sont liés au programme de transformation et aux priorités de gestion du Ministère, y compris la mise en oeuvre du Programme de gestion du rendement, la restructuration du service extérieur et l'établissement d'un plan en matière de ressources humaines pour les groupes d'agents de gestion et d'agents des affaires consulaires.
Le Ministère s'efforce continuellement d'améliorer la transparence et la responsabilisation pour toutes ses activités dans une optique de gestion axée sur les résultats. Pour ce faire, il recueille davantage de données sur le rendement et commence à définir et à appliquer des indicateurs de rendement plus rigoureux et plus informatifs.
Étant donné la vaste portée de son mandat et de ses activités, le Ministère doit utiliser à la fois des indicateurs quantitatifs et qualitatifs. La raison en est simple : le travail qui consiste à servir le gouvernement et les Canadiens à l'étranger se prête aux analyses chiffrées et statistiques, mais les efforts pour faire progresser les intérêts du Canada sur la scène internationale doivent, dans une large mesure, être évalués de manière beaucoup plus qualitative. Par exemple, si les sondages auprès des clients et les renseignements sur les états de service sont des outils efficaces et éclairants pour déterminer la qualité des services de passeport, ils ne sont pas aussi utiles lorsqu'on veut évaluer l'apport du Ministère à la réduction de la menace internationale et à la lutte contre le terrorisme.
Indicateurs quantitatifs : Pour évaluer le travail lié au service du gouvernement et des Canadiens à l'étranger, le Ministère a adopté, ou est en train d'adopter, une approche systématique. Voici quatre exemples clés de ce type de travail :
Pour évaluer la gestion de ses ressources humaines et cerner les problèmes éventuels, le Ministère se sert des résultats des sondages auprès des employés, tant ceux de la fonction publique que ceux du Ministère, des vérifications et des évaluations internes, du rapport annuel de l'Institut canadien du service extérieur, de l'édition annuelle du Organizational Health Report et des profils périodiques des ressources humaines dans chaque secteur de l'organisation. L'entente sur la gestion du rendement est aussi un outil efficace pour évaluer les compétences des cadres supérieurs du Ministère.
Indicateurs quantitatifs et qualitatifs : Pour mesurer ses efforts visant à faire progresser les intérêts du Canada sur la scène internationale, le Ministère se sert des indicateurs de rendement suivants :
continuellement ses outils de contrôle du rendement pour s'assurer de rester crédible et efficace. Des indicateurs de rendement plus précis, associés à certaines activités de programme, sont fournis dans la Partie III, section 3.2 du présent rapport. Soulignons aussi qu'en raison de l'envergure et de la diversité des fonctions du Ministère, ses indicateurs de rendement sont souvent propres à chaque priorité et à chaque résultat escompté plutôt que de s'appliquer à toutes les activités à la fois.
Chaque année, le Ministère mène une série de vérifications et d'évaluations ciblées de ses activités pour fournir à ses hauts fonctionnaires des données sur le rendement (voir Partie III, section 3.3, tableau 15 pour plus de détails).
Le présent rapport précise les indicateurs de rendement propres à chacune des priorités stratégiques et de gestion du Ministère. Ces indicateurs serviront à évaluer le rendement du Ministère par rapport aux plans mentionnés dans les présentes, lesquels seront discutés en détails dans le Rapport ministériel sur le rendement 2006-2007.
INDICATEURS DE RENDEMENT |
Priorité stratégique 1 : Une collaboration accrue avec les États-Unis et une plus grande coopération avec tous les partenaires de l'hémisphère |
| Indicateurs clés : Jalons franchis marquant la progression des négociations; coopération accrue sur toute une gamme d'activités gouvernementales afin de faire progresser les intérêts du Canada et de promouvoir une meilleure compréhension des relations du Canada avec les États-Unis et le Mexique; davantage d'ententes et moins de différends; plus grand nombre d'employés affectés dans les missions et de réseaux de collaboration |
Priorité stratégique 2 : Un monde plus sécuritaire pour le Canada et les Canadiens |
| Indicateurs clés : Plus grande reconnaissance internationale de l'aide canadienne en matière de sécurité; élimination tangible des armes de destruction massive et des matières connexes; capacité accrue de planifier et d'exécuter les réponses pangouvernementales aux crises internationales; connaissances et capacité accrues des pays en développement de prendre des mesures pour lutter contre le terrorisme, la corruption et la criminalité transnationale |
Priorité stratégique 3 : Un multilatéralisme revivifié, répondant aux nouveaux défis de la mondialisation et donnant la priorité aux résultats plutôt qu'aux processus |
| Indicateurs clés : Rythme des réformes aux Nations Unies; niveau d'acceptation internationale du programme canadien à l'égard des enjeux mondiaux et de la sécurité humaine; mesure dans laquelle on aura réussi à créer une plateforme pangouvernementale pour promouvoir le programme des enjeux mondiaux et de la sécurité humaine |
Priorité stratégique 4 : Un engagement accru avec des partenaires du G8 de même optique ainsi qu'avec des pays émergents comme le Brésil, la Russie, l'Inde et la Chine |
| Indicateurs clés : Jalons franchis marquant la progression des négociations |
Priorité stratégique 5 : Des services consulaires et de passeport renforcés, capables de réagir avec rapidité et flexibilité |
| Indicateurs clés : Taux de satisfaction de la clientèle; la mesure dans laquelle les demandes des citoyens sont examinées et acheminées au Registre de la citoyenneté à l'intérieur des 10 jours composant les normes de service; la mesure dans laquelle le contact avec les personnes détenues respecte les normes de service; la mesure dans laquelle les normes de service sont respectées en ce qui a trait aux services de passeport; les résultats des groupes de discussions et du sondage national conçus pour mieux comprendre les besoins des clients en matière de services consulaires; et les résultats des sondages auprès des employés sur la nouvelle stratégie en matière de services consulaires |
|
|
Priorité stratégique 6 : Un ministère des Affaires étrangères reconnu pour sa modernité et sa souplesse |
| Indicateurs clés : Évaluation du Cadre de responsabilisation de gestion du Secrétariat du Conseil du Trésor; reconnaissance d'un leadership du Ministère en matière d'administration et de gestion; progrès en vue du renouvellement des programmes et des politiques; niveau d'intégration des systèmes ministériels dans les processus décisionnels; augmentation du nombre d'agents des affaires politiques, économiques et publiques à l'étranger; entente entre les partenaires fédéraux sur la notion d'organisme de service spécial |
|
|
Tous ces indicateurs de rendement sont repris dans les pages suivantes. Nous avons aussi indiqué les nombreux sites Web dans lesquels le lecteur pourra vérifier les renseignements fournis et trouver d'autres détails sur pratiquement toutes les facettes du Ministère et de ses activités.
Le diagramme suivant présente le modèle logique du Ministère en un coup d'oeil; on y précise :
La présente section explique comment chaque activité de programme (ou programme ou service) appuie la réalisation des plans, des priorités et des résultats escomptés du volet des Affaires étrangères du Ministère définis à la Partie III, section 3.1. Le graphique suivant expose l'architecture des activités de programme du Ministère.
Activité de programme : Diriger la formulation de la politique étrangère et de la stratégie commerciale globales du Canada et élaborer des stratégies interministérielles pangouvernementales, notamment en matière de diplomatie ouverte.
Dans le cadre de cette activité, le Ministère :
Cette activité contribue à l'atteinte des objectifs du Ministère, soit de défendre les intérêts canadiens sur la scène internationale en centralisant l'élaboration de la politique stratégique et la définition des priorités du Ministère, en élaborant et en coordonnant ses activités de diplomatie ouverte afin de favoriser l'émergence d'une situation internationale favorable aux valeurs et aux intérêts canadiens, et en faisant mieux comprendre les enjeux mondiaux et la politique étrangère aux Canadiens.
L'activité susmentionnée apporte en outre les avantages réels suivants aux Canadiens :
Contexte de planification : Les facteurs suivants influent sur les fonctions de planification stratégique et de diplomatie ouverte du Ministère :
Le Ministère gère d'importants programmes de subventions et de contributions liés à ses programmes de politique stratégique et de diplomatie ouverte, qui comprennent des subventions à l'appui des relations universitaires et culturelles. La plupart de ces programmes contribuent à mieux faire connaître le caractère distinct et la culture du Canada sur la scène internationale tout en aidant à formuler des attitudes et des positions canadiennes dans les médias et les milieux universitaires, culturels et d'affaires étrangers. Ils aident en outre les jeunes Canadiens à voyager et à travailler à l'étranger, ce qui non seulement enrichit leur propre expérience mais encore profite aux pays d'accueil. En 2006-2007, le Ministère dépensera un peu plus de 22 millions de dollars au titre de ces programmes de subventions et de contributions.
Les priorités sont les suivantes :
Chacune des priorités stratégiques de cette activité de programme est appuyée par un ou plusieurs résultats à atteindre d'ici un à trois ans. Le Ministère prendra les mesures suivantes, énumérées par priorité stratégique, en vue de parvenir à ces résultats.
Une collaboration accrue avec les États-Unis et une plus grande coopération avec tous les partenaires de l'hémisphère, menant à un accroissement de la sécurité et de la prospérité
Mises en ensemble, ces initiatives aideront à promouvoir un dialogue et une compréhension accrus entre les Canadiens, les Américains et les Mexicains.
Un multilatéralisme revivifié, répondant aux nouveaux défis de la mondialisation et donnant la priorité aux résultats plutôt qu'aux processus
Un engagement accru avec des partenaires du G8 de même optique ainsi qu'avec des pays émergents comme le Brésil, la Russie, l'Inde et la Chine
Un ministère des Affaires étrangères reconnu pour sa modernité et sa souplesse
Les initiatives suivantes permettront aux Canadiens d'être mieux informés au sujet de la politique internationale et d'y participer davantage :
Les initiatives suivantes permettront d'améliorer l'intégration et la gestion des ressources allouées à la diplomatie ouverte :
Dans le cadre du programme de transformation globale, l'activité du Programme de la politique stratégique et de la diplomatie ouverte :
Ressources financières (en millions de dollars) |
|||
Exercice |
2006-2007 | 2007-2008 | 2008-2009 |
Total des dépenses prévues |
46,4 | 41,7 | 41,6 |
|
|
|||
Ressources humaines (ETP) |
|||
Exercice |
2006-2007 | 2007-2008 | 2008-2009 |
ETP |
162 | 162 | 162 |
|
|
|||
Le Ministère continue de lier ses ressources humaines et sa planification dans toutes ses activités. Il a élaboré un plan qui prend en compte les besoins en ressources humaines et répond aux préoccupations exprimées dans les sondages auprès des employés. Ce plan met l'accent sur quatre domaines clés : leadership novateur; organisation alignée; maind'oeuvre qualifiée; milieu de travail habilitant. Le Ministère a en outre produit un nouveau modèle de planification des ressources humaines à utiliser dans le prochain cycle de planification des activités. Ce modèle relie les besoins de ressources humaines prévus et les problèmes et risques recensés pour chaque activité de programme à l'orientation stratégique d'ensemble du Ministère. Pour éviter la répétition, les éléments contenus dans le présent paragraphe ne seront pas repris dans la description de chacune des activités de programme du Ministère.
Priorité stratégique 1 : Une collaboration accrue avec les États-Unis et une plus grande coopération avec tous les partenaires de l'hémisphère |
|
Indicateurs clés : Jalons franchis marquant la progression des négociations; coopération accrue sur toute une gamme d'activités gouvernementales afin de faire progresser les intérêts du Canada et de promouvoir une meilleure compréhension des relations du Canada avec les États-Unis et le Mexique; davantage d'ententes et moins de différends; plus grand nombre d'employés affectés dans les missions et de réseaux de collaboration |
|
Résultats prévus pour un à trois ans |
Attestation |
|
|
Priorité stratégique 3 : Un multilatéralisme revivifié, répondant aux nouveaux défis de la mondialisation et donnant la priorité aux résultats plutôt qu'aux processus |
|
Indicateurs clés : Mesure dans laquelle on aura réussi à créer une plateforme pangouvernementale pour promouvoir le programme des enjeux mondiaux et de la sécurité humaine. |
|
Résultats prévus pour un à trois ans |
Attestation |
|
|
Priorité stratégique 4 : Un engagement accru avec des partenaires du G8 de même optique ainsi qu'avec des pays émergents comme le Brésil, la Russie, l'Inde et la Chine |
|
Indicateurs clés : Jalons franchis marquant la progression des négociations |
|
Résultats prévus pour un à trois ans |
Attestation |
|
|
Priorité stratégique 6 : Un ministère des Affaires étrangères reconnu pour sa modernité et sa souplesse |
|
Indicateurs clés : Évaluation du Cadre de responsabilisation de gestion du Secrétariat du Conseil du Trésor; reconnaissance d'un leadership du Ministère en matière d'administration et de gestion; progrès en vue du renouvellement des programmes et des politiques; niveau d'intégration des systèmes ministériels dans les processus décisionnels; augmentation du nombre d'agents des affaires politiques, économiques et publiques à l'étranger; entente entre les partenaires fédéraux sur la notion d'organisme de service spécial |
|
Résultats prévus pour un à trois ans |
Attestation |
|
|
|
|
|
|
|
|
|
|
|
|
|
|
|
|
|
|
|
|
Activité de programme : Promouvoir les intérêts canadiens en matière de sécurité internationale et de programmes de sécurité humaine aux niveaux bilatéral et multilatéral, et gérer les responsabilités du Ministère en matière de sécurité et de renseignements.
Dans le cadre de cette activité, le Ministère :
Le gouvernement a alloué au Ministère de nouvelles ressources de l'année en cours au titre de nouvelles mesures de renforcement de la sécurité à l'étranger ainsi que des initiatives de paix et de sécurité mondiales, dont le Groupe de travail sur la stabilisation et la reconstruction (GTSR). Le GTSR fournira des réponses pangouvernementales opportunes et coordonnées aux crises internationales (catastrophes naturelles et crises causées par l'homme).
Dans la poursuite du programme de sécurité internationale du Canada, le Ministère utilise toute la gamme des outils et des atouts diplomatiques, notamment son réseau de missions, qui comprend la représentation du pays auprès de l'OTAN, à Bruxelles, de l'ONU, à Vienne, et de l'Organisation pour la sécurité et la coopération en Europe (OSCE), à Vienne également.
S'agissant des questions de sécurité, le Ministère collabore en outre avec un grand nombre de partenaires fédéraux, dont le ministère de la Défense nationale, Sécurité publique et Protection civile Canada, le Service canadien du renseignement de sécurité (SCRS) et la Gendarmerie royale canadienne (GRC), ainsi qu'avec les autres ordres de gouvernement de tout le pays et des membres de la société civile. Il travaille en outre à des affaires de sécurité avec des pays de même optique, des organismes multilatéraux et d'autres organisations internationales.
Contexte de planification : La collectivité internationale est confrontée à un certain nombre de problèmes de sécurité importants, dont les suivants :
Ces menaces ont nettement accru l'incidence possible de conflits éloignés sur le Canada et les Canadiens.
Parmi les autres facteurs influant sur les efforts du Canada en matière de sécurité internationale figurent l'influence considérable des États-Unis sur les affaires mondiales et leurs préoccupations touchant la sécurité depuis les événements du 11 septembre 2001; le rôle de puissances montantes comme la Chine, l'Inde, le Brésil et la Russie; l'intensité croissante et les répercussions des catastrophes naturelles; et le débat en cours sur l'efficacité d'organisations multilatérales comme l'ONU pour s'occuper de la sécurité internationale.
Le Ministère gère des programmes de subventions et de contributions liés à la sécurité, d'un montant de près de 175 millions de dollars, qui comprennent :
Les priorités sont les suivantes :
Chacune des priorités stratégiques de cette activité de programme est appuyée par un ou plusieurs objectifs à atteindre d'ici un à trois ans. Le Ministère prendra les mesures suivantes, énumérées par priorité stratégique, en vue de parvenir à ces résultats.
Une collaboration accrue avec les États-Unis et une plus grande coopération avec tous les partenaires de l'hémisphère, menant à un accroissement de la sécurité et de la prospérité
Les initiatives prévues dans le cadre de cette priorité stratégique aideront à renforcer la coopération avec les États-Unis touchant les questions frontalières, transfrontalières et de sécurité.
Un monde plus sécuritaire et mieux protégé contre les menaces que présentent les États en déroute et fragiles, le terrorisme, le crime transnational et les armes de destruction massive
Un certain nombre d'activités menées dans le cadre de cette priorité aideront à améliorer la stabilité politique et économique des États en déroute et fragiles, comme suit :
Un certain nombre d'initiatives prévues dans le cadre de l'activité du Programme de la sécurité internationale visent à réduire les possibilités de prolifération des armes de destruction massive et des matières connexes, comme suit :
De plus, le Ministère a annoncé en avril 2006 que le Canada versera une somme supplémentaire de 8 millions de dollars pour aider à terminer l'abri de béton qui couvrira le réacteur endommagé de la centrale nucléaire de Tchernobyl, en Ukraine. Cet abri devrait réduire le niveau de radiation dans la région.
Un multilatéralisme revivifié, répondant aux nouveaux défis de la mondialisation et donnant la priorité aux résultats plutôt qu'aux processus
In addition, the department announced in April 2006 that Canada is contributing an additional $8 million to help complete the concrete shelter covering the damaged reactor at the Chernobyl nuclear power plant in Ukraine. The shelter is expected to reduce radiation levels in the region.
Un ministère des Affaires étrangères reconnu pour sa modernité et sa souplesse
Ressources financières (en millions de dollars) |
|||
Exercice |
2006-2007 | 2007-2008 | 2008-2009 |
Total des dépenses prévues |
361,0 | 315,8 | 344,5 |
|
|
|||
Ressources humaines (ETP) |
|||
Year |
2006-2007 | 2007-2008 | 2008-2009 |
ETP |
411 | 411 | 411 |
|
|
|||
Priorité stratégique 1 : Une collaboration accrue avec les États-Unis et une plus grande coopération avec tous les partenaires de l'hémisphère |
|
Indicateurs clés : Jalons franchis marquant la progression des négociations |
|
Résultats prévus pour un à trois ans |
Attestation |
|
|
|
|
|
|
|
Priorité stratégique 2 : Un monde plus sécuritaire pour le Canada et les Canadiens |
|
Indicateurs clés : Plus grande reconnaissance internationale de l'aide canadienne en matière de sécurité; élimination tangible des armes de destruction massive et des matières connexes; capacité accrue de planifier et d'exécuter les réponses pangouvernementales aux crises internationales; connaissances et capacité accrues des pays en développement de prendre des mesures pour lutter contre le terrorisme, la corruption et la criminalité transnationale |
|
Résultats prévus pour un à trois ans |
Attestation |
|
|
|
|
|
|
|
|
|
|
|
|
|
|
|
|
|
Priorité stratégique 3 : Un multilatéralisme revivifié, répondant aux nouveaux défis de la mondialisation et donnant la priorité aux résultats plutôt qu'aux processus |
|
Indicateurs clés : Rythme des réformes aux Nations Unies |
|
Résultats prévus pour un à trois ans |
Attestation |
|
|
Priorité stratégique 4 : Un engagement accru avec des partenaires du G8 de même optique ainsi qu'avec des pays émergents comme le Brésil, la Russie, l'Inde et la Chine |
|
Indicateurs clés : Jalons franchis marquant la progression des négociations |
|
Résultats prévus pour un à trois ans |
Attestation |
|
|
Priorité stratégique 6 : Un ministère des Affaires étrangères reconnu pour sa modernité et sa souplesse |
|
Indicateurs clés : Évaluation du Cadre de responsabilisation de gestion du Secrétariat du Conseil du Trésor; reconnaissance d'un leadership du Ministère en matière d'administration et de gestion; progrès en vue du renouvellement des programmes et des politiques; niveau d'intégration des systèmes ministériels dans les processus décisionnels |
|
Résultats prévus pour un à trois ans |
Attestation |
|
|
|
|
|
Activité de programme : Promouvoir un système multilatéral plus fort et plus efficace, capable de promouvoir les intérêts du Canada dans les dossiers mondiaux, particulièrement sur les relations économiques et le développement, l'environnement et le développement durable, ainsi que les droits de la personne et la sécurité humaine.
Dans le cadre de cette activité, le Ministère :
Dans l'exercice de ses activités liées aux enjeux mondiaux, le Ministère travaille étroitement avec les missions du Canada à l'ONU, à New York et à Genève, ainsi qu'avec ses missions auprès de l'Organisation des Nations Unies pour l'éducation, la science et la culture (UNESCO) et de l'Organisation de coopération et de développement économiques (OCDE), qui ont toutes deux leur siège à Paris.
Contexte de planification : La prospérité et la sécurité du Canada sont plus directement touchées que jamais auparavant par les tendances et les événements internationaux. La collectivité internationale est confrontée à des problèmes sérieux, dont les incidences des migrations, la propagation transnationale des maladies infectieuses, la sécurité énergétique à long terme, la nécessité d'une réforme des organisations multilatérales pour suivre l'évolution du contexte mondial, et le nombre croissant d'acteurs intéressés par les enjeux mondiaux au pays et à l'étranger.
Dans ce contexte, l'accomplissement de progrès vers l'atteinte des objectifs clés du Canada peut paraître désespérément lent. Par conséquent, le Canada demeure concentré sur des objectifs et des solutions à moyen et à long terme, tout en restant assez souple pour gérer les enjeux immédiats et à court terme.
Il est essentiel pour le Ministère de collaborer largement avec un ensemble complet de partenaires, dont les autres ministères et organismes fédéraux, les autres niveaux de gouvernement de tout le pays, le secteur privé, les organisations non gouvernementales, la collectivité universitaire et les groupes de réflexion. À l'échelle internationale, le Ministère collabore aux dossiers mondiaux entre autres avec les organismes de l'ONU, le G8, le Commonwealth, la Francophonie, l'OCDE et le Forum de coopération économique Asie-Pacifique (APEC), et les secrétariats des Accords environnementaux multilatéraux (AEM).
Les priorités sont les suivantes :
Chacune des priorités stratégiques de cette activité de programme est appuyée par un ou plusieurs objectifs à atteindre d'ici un à trois ans. Le Ministère prendra les mesures suivantes, énumérées par priorité stratégique, en vue de parvenir à ces résultats.
Un monde plus sécuritaire et mieux protégé contre les menaces que présentent les États en déroute et fragiles, le terrorisme, le crime transnational et les armes de destruction massive
Un multilatéralisme revivifié, répondant aux nouveaux défis de la mondialisation et donnant la priorité aux résultats plutôt qu'aux processus
Un certain nombre d'initiatives liées à cette activité de programme visent l'élaboration et la mise en oeuvre d'un programme pangouvernemental sur les enjeux mondiaux qui favorisera les objectifs canadiens dans des domaines comme les migrations, la santé, la sécurité énergétique, les villes et l'environnement. Voici certaines des initiatives clés prévues pour la prochaine période de planification :
Un ministère des Affaires étrangères reconnu pour sa modernité et sa souplesse
L'activité du Programme des enjeux mondiaux joue un rôle dans le programme de transformation du Ministère. Les initiatives suivantes l'aideront à assurer un leadership et une cohérence plus efficaces touchant les enjeux et la stratégie de la politique internationale, à mieux informer les Canadiens sur celle-ci et à les y faire participer. Elles assureront aussi des capacités accrues en matière d'analyse des programmes, des politiques et de l'économie tant à l'administration centrale qu'à l'étranger.
Ressources financières (en millions de dollars) |
|||
Exercice |
2006-2007 | 2007-2008 | 2008-2009 |
Total des dépenses prévues |
513,0 | 542,3 | 529,9 |
|
|
|||
Ressources humaines (ETP) |
|||
Year |
2006-2007 | 2007-2008 | 2008-2009 |
ETP |
470 | 470 | 470 |
|
|
|||
Priorité stratégique 2 : Un monde plus sécuritaire pour le Canada et les Canadiens |
|
Indicateurs clés : Plus grande reconnaissance internationale de l'aide canadienne en matière de sécurité; élimination tangible des armes de destruction massive et des matières connexes; capacité accrue de planifier et d'exécuter les réponses pangouvernementales aux crises internationales; connaissances et capacité accrues des pays en développement de prendre des mesures pour lutter contre le terrorisme, la corruption et la criminalité transnationale |
|
Résultats prévus pour un à trois ans |
Attestation |
|
|
Priorité stratégique 3 : Un multilatéralisme revivifié, répondant aux nouveaux défis de la mondialisation et donnant la priorité aux résultats plutôt qu'aux processus |
|
Indicateurs clés : Rythme des réformes aux Nations Unies; niveau d'acceptation internationale du programme canadien à l'égard des enjeux mondiaux et de la sécurité humaine; mesure dans laquelle on aura réussi à créer une plateforme pangouvernementale pour promouvoir le programme des enjeux mondiaux et de la sécurité humaine |
|
Résultats prévus pour un à trois ans |
Attestation |
|
|
|
|
|
|
|
|
|
|
|
|
Priorité stratégique 6 : Un ministère des Affaires étrangères reconnu pour sa modernité et sa souplesse |
|
Indicateurs clés : Évaluation du Cadre de responsabilisation de gestion du Secrétariat du Conseil du Trésor; reconnaissance d'un leadership du Ministère en matière d'administration et de gestion; progrès en vue du renouvellement des programmes et des politiques; niveau d'intégration des systèmes ministériels dans les processus décisionnels |
|
Résultats prévus pour un à trois ans |
Attestation |
|
|
|
|
|
|
|
|
|
|
|
|
|
|
|
|
|
|
|
|
|
|
|
|
|
Activité de programme : Mener et promouvoir les relations diplomatiques bilatérales du Canada au Canada et à l'étranger2. Cette activité comporte deux volets : Amérique du Nord et Relations bilatérales (le reste du monde).
Dans le cadre du volet Relations en Amérique du Nord de cette activité, le Ministère :
L'Initiative de représentation accrue (IRA) du Ministère regroupe sept ministères et organismes qui travaillent en partenariat afin d'augmenter les activités de promotion et d'expansion des affaires aux États-Unis. Dans le cadre de cette initiative lancée en 2003, le Canada a ouvert de nouvelles missions, relevé le niveau d'autres, créé un réseau de consuls honoraires et alloué des ressources supplémentaires aux programmes menés dans ce pays. Par cette initiative, le Ministère encourage une approche stratégique pangouvernementale des relations du Canada avec les États-Unis.
Les missions du Canada aux États-Unis et au Mexique sont chargées de l'exécution des programmes à une échelle nationale et régionale. Elles mettent en oeuvre des stratégies de promotion des intérêts définies par le Ministère en collaboration avec les partenaires fédéraux concernés ainsi qu'avec les provinces et les territoires. Font partie de ces partenaires le Bureau du Conseil privé, Sécurité publique et Protection civile Canada, l'Agence des services frontaliers du Canada, Pêches et Océans Canada, Citoyenneté et Immigration Canada, Transports Canada et Environnement Canada.
Le Secrétariat de représentation à Washington D.C., qui se trouve à l'ambassade du Canada dans la capitale américaine, est un autre élément clé des efforts déployés par le gouvernement pour défendre les intérêts canadiens aux États-Unis de manière plus stratégique. Le secrétariat comprend deux unités, l'une appuyant les activités du Parlement et l'autre accroissant la représentation provinciale aux États-Unis par des mesures comme comme la colocation de bureaux à l'ambassage. L'Alberta est représentée au Secrétariat depuis 2005.
Dans son Advocacy Report Card hebdomadaire, le Ministère communique aux ministères et organismes partenaires des renseignements sur des événements à venir aux États-Unis et rend compte d'initiatives récentes. De plus, le Ministère distribue une brochure trimestrielle intitulée Messages clés consacrée aux grandes priorités bilatérales et destinée aux partenaires fédéraux ainsi qu'à tout un éventail d'intervenants canadiens, y compris les gouvernements provinciaux et territoriaux et le secteur privé.
Contexte de planification : On ne saurait exagérer l'importance des relations du Canada avec les États-Unis. La politique étrangère canadienne reconnaît l'influence considérable des États-Unis dans les affaires mondiales ainsi que l'interdépendance économique du Canada avec ce pays.
En raison de l'ampleur et de la complexité des relations entre le Canada et les États-Unis, la plupart des ministères fédéraux, ainsi que toutes les provinces et territoires et de nombreuses municipalités traitent directement avec les États- Unis. Parallèlement, les relations entre le Canada et le Mexique prennent de l'importance, tout comme l'impulsion donnée à des initiatives trilatérales en Amérique du Nord. Ces facteurs exigent une étroite coopération et coordination entre le Ministère et tous ses partenaires.
Les considérations relatives à la sécurité de l'après 11 septembre, la lutte contre le terrorisme et la guerre en Iraq continuent de dominer l'ordre du jour américain. Par conséquent, il devient de plus en plus difficile de concentrer l'attention sur les intérêts et les enjeux canadiens aux États-Unis et de les défendre.
Le Mexique est un partenaire bilatéral et régional stratégique dans la politique étrangère canadienne. Dans le cadre de l'Accord de libre-échange nord-américain (ALENA), le Mexique est passé au cinquième rang de nos marchés d'exportations et est devenu notre troisième source d'importations (statistiques de 2005). Le gouvernement mexicain qualifie le Canada de partenaire stratégique, notamment en ce qui concerne la modernisation de la gouvernance, de même qu'en tant que modèle pour l'application de réformes. De plus, le Mexique est devenu une puissance moyenne multilatérale plus engagée et plus dynamique avec qui le Canada peut coopérer.
Le Canada, les États-Unis et le Mexique s'engagent maintenant dans un Partenariat nord-américain pour la sécurité et la prospérité, effort trilatéral destiné à accroître la sécurité et la prospérité ainsi qu'à améliorer la qualité de vie des Nord- Américains. Ce Partenariat offre un cadre souple pour la coopération bilatérale et trilatérale en Amérique du Nord..
2L'autre volet de cette activité de programme – Relations bilatérales (le reste du monde) – est traité à la sous-section suivante (Partie II, section 3.4.2). Des détails sur les ressources humaines et financières combinées, utilisées par les deux volets de cette activité de programme sont présentés à la section 3.1.4.2.3 de la Partie II.
La priorité est un partenariat nord-américain renforcé, source de sécurité et de prospérité accrues.
La priorité stratégique pour cette activité de programme est appuyée par un ou plusieurs résultats, répartis sur un à trois ans. Le Ministère soutiendra la réalisation de ces résultats en prenant les mesures suivantes, énumérées ci-dessous.
Une collaboration accrue avec les États-Unis et une plus grande coopération avec tous les partenaires de l'hémisphère
Le Ministère :
Une coopération renforcée avec les États-Unis sur les questions frontalières, transfrontalières et de sécurité
Le Ministère :
Le sommet trilatéral de mars 2006 a aussi permis de mettre en oeuvre, au cours des deux prochaines années, plusieurs mesures visant à augmenter la coopération matière d'application des lois et à réduire les attentes à la frontière qui influent sur les activités commerciales légitimes.
En avril 2006, le ministre McKay a rencontré la secrétaire d'État des États-Unis, Mme Condoleeza Rice à Washington, D.C. Les discussions ont porté sur un grand nombre de questions bilatérales, y compris l'Initiative relative aux voyages dans l'hémisphère occidental, aussi bien que sur d'autres sujets d'ordre hémisphérique ou mondial, comme les élections parlementaires à Haïti et l'actuel conflit au Darfour.
Des relations bilatérales renforcées avec les États-Unis et le Mexique dans plusieurs domaines clés
Le Ministère :
Un dialogue accru et une meilleure entente entre Canadiens, Américains et Mexicains
Le Ministère :
Une collaboration trilatérale accrue dans des dossiers économiques et politiques clés intéressant les Canadiens
Le Ministère :
Cette information se trouve intégrée à la sous-activité de programmes des relations bilatérales à la section 3.2.1.4.2.3.
Priorité stratégique 1 : Une collaboration accrue avec les États-Unis et une plus grande coopération avec tous les partenaires de l'hémisphère |
|
Indicateurs clés : Jalons franchis marquant la progression des négociations; coopération accrue sur toute une gamme d'activités gouvernementales afin de faire progresser les intérêts du Canada et de promouvoir une meilleure compréhension des relations du Canada avec les États-Unis et le Mexique; davantage d'ententes et moins de différends; plus grand nombre d'employés affectés dans les missions et de réseaux de collaboration |
|
Résultats prévus pour un à trois ans |
Attestation |
|
|
|
|
|
|
|
|
|
|
|
|
|
|
|
|
|
Activité de programme : Mener et promouvoir les relations diplomatiques bilatérales du Canada au Canada et à l'étranger.
Dans le cadre du volet Relations avec le reste du monde de cette activité, le Ministère :
Les stratégies par pays dont il est question ci-dessus sont passées en revue par les partenaires fédéraux du Ministère qui partagent les bureaux dans les missions à l'étranger (voir la liste complète à la Partie III, section 3.1.1.3). On tient compte de leurs commentaires, et par l'intermédiaire du Comité interministériel sur la représentation à l'étranger, on détermine les ressources qui devront être réallouées pour assurer la mise en oeuvre réussie des stratégies. (Une description plus détaillée de ce processus se trouve également à la Partie III, section 3.1.1.3.)
Le Ministère réaffirme le rôle des ambassadeurs et des autres chefs de mission en tant que voix officielle du Canada dans les pays désignés et dans les tribunes multilatérales. Les chefs de mission appliqueront les nouvelles stratégies nationales et régionales pangouvernementales, et ils joueront un plus grand rôle dans la transmission des messages de politique étrangère dans notre pays et à l'étranger, avec l'aide du Programme de diplomatie ouverte renforcé.
Le Ministère continue de renforcer la sécurité des missions à l'étranger afin de contrer les risques permanents que posent actuellement les activités terroristes, la cybercriminalité et l'espionnage. Il s'occupe aussi d'autres problèmes essentiels qui touchent la communauté internationale, y compris la propagation transnationale de maladies, les catastrophes naturelles telles que les séismes qui ont frappé le Pakistan à la fin de 2005 et au milieu de 2006, la dégradation de l'environnement et le nombre croissant d'États en déroute ou fragiles dans le monde.
Le Canada doit approfondir ses relations avec des puissances montantes telles que le Brésil, la Russie, l'Inde et la Chine, proportionnellement à leur influence dans le monde, sur une base bilatérale et dans les instances régionales et multilatérales (ce qui est particulièrement important dans le cas de la Russie qui préside le G8 en 2006). Ce processus doit être guidé par des stratégies pangouvernementales tenant compte de tout l'éventail des intérêts canadiens.
Contexte de planification : La politique étrangère canadienne doit continuer de s'adapter à l'évolution rapide de la situation internationale, ce qui comprend :
Les priorités sont :
Chacune des priorités stratégiques de cette activité de programme est appuyée par un ou plusieurs résultats sur un à trois ans. Le Ministère soutiendra la réalisation de ces résultats en prenant les mesures suivantes, énumérées ci-dessous par priorité stratégique.
Une collaboration accrue avec les États-Unis et une plus grande coopération avec tous les partenaires de l'hémisphère
Un monde plus sécuritaire et mieux protégé contre les menaces que présentent les États en déroute et fragiles, le terrorisme, le crime transnational et les armes de destruction massive
Plus grande stabilité économique et politique d'États en déroute ou fragiles (Afghanistan, Haïti, Soudan, États du Moyen- Orient)
Capacité accrue des pays en développement de lutter contre le terrorisme, la corruption et le crime transnational
Une réaction pangouvernementale mieux coordonnée et en temps plus opportun en cas de crise internationale
Un multilatéralisme revivifié, répondant aux nouveaux défis de la mondialisation et donnant la priorité aux résultats plutôt qu'aux processus
Un multilatéralisme renouvelé
Des contributions canadiennes plus ciblées et mieux coordonnées au développement démocratique à l'échelle internationale
Un engagement accru avec des partenaires du G8 de même optique ainsi qu'avec des pays émergents comme le Brésil, la Russie, l'Inde et la Chine
Des relations renforcées avec des puissances montantes (Brésil, Russie, Inde et Chine)
Des relations renforcées avec les partenaires du G8 (France, Allemagne, Italie, Japon, Russie, Royaume-Uni) et avec l'Union européenne
Des relations renforcées avec d'autres groupes régionaux
Un ministère des Affaires étrangères reconnu pour sa modernité et sa souplesse
Un leadership plus efficace et une plus grande cohérence dans les questions de politique et les stratégies internationales
Une intégration et une gestion améliorées des ressources du Ministère consacrées à la diplomatie ouverte
Ressources financières (en millions de dollars) |
|||
Exercice |
2006-2007 | 2007-2008 | 2008-2009 |
Total des dépenses prévues |
165,7 | 148,9 | 126,8 |
|
|
|||
Ressources humaines (ETP) |
|||
Year |
2006-2007 | 2007-2008 | 2008-2009 |
ETP |
1 009 | 1 009 | 1 009 |
|
|
|||
Priorité stratégique 1 : Une collaboration accrue avec les États-Unis et une plus grande coopération avec tous les partenaires de l'hémisphère |
|
Indicateurs clés : Jalons franchis marquant la progression des négociations; davantage d'ententes et moins de différends |
|
Résultats prévus pour un à trois ans |
Attestation |
|
|
Priorité stratégique 2 : Un monde plus sécuritaire pour le Canada et les Canadiens |
|
Indicateurs clés : Plus grande reconnaissance internationale de l'aide canadienne en matière de sécurité; élimination tangible des armes de destruction massive et des matières connexes; capacité accrue de planifier et d'exécuter les réponses pangouvernementales aux crises internationales; connaissances et capacité accrues des pays en développement de prendre des mesures pour lutter contre le terrorisme, la corruption et la criminalité transnationale |
|
Résultats prévus pour un à trois ans |
Attestation |
|
|
|
|
|
|
|
|
|
|
|
|
Priorité stratégique 4 : Un engagement accru avec des partenaires du G8 de même optique ainsi qu'avec des pays émergents comme le Brésil, la Russie, l'Inde et la Chine |
|
Indicateurs clés : Jalons franchis marquant la progression des négociations; progrès dans la constitution de nouveaux réseaux |
|
Résultats prévus pour un à trois ans |
Attestation |
|
|
|
|
|
|
|
Priorité stratégique 6 : Un ministère des Affaires étrangères reconnu pour sa modernité et sa souplesse |
|
Indicateurs clés : Évaluation du Cadre de responsabilisation de gestion du Secrétariat du Conseil du Trésor; reconnaissance d'un leadership du Ministère en matière d'administration et de gestion; progrès en vue du renouvellement des programmes et des politiques; niveau d'intégration des systèmes ministériels dans les processus décisionnels; augmentation du nombre d'agents des affaires politiques, économiques et publiques à l'étranger; entente entre les partenaires fédéraux sur la notion d'organisme de service spécial |
|
Résultats prévus pour un à trois ans |
Attestation |
|
|
|
|
|
|
|
|
|
|
|
|
|
|
|
|
|
|
|
|
Activité de programme : Gérer et faciliter la présence de diplomates étrangers au Canada, ainsi que planifier et diriger les déplacements officiels de la gouverneure-générale, du premier ministre et des ministres du portefeuille, de même que tous les événements diplomatiques officiels.
Dans le cadre de cette activité, le Ministère :
Le Ministère concentre l'attention des milieux diplomatiques étrangers dans ce pays sur les possibilités de coopération politique élargie et de liens économiques plus importants entre le Canada et d'autres pays ainsi qu'entre le Canada et ses partenaires des organisations multilatérales. Bon an, mal an, entre 7 500 et 8 000 diplomates étrangers, leurs conjoints et les personnes à leur charge sont accrédités auprès du Canada et résident dans ce pays. Ils représentent 125 États indépendants. Tous les mois, environ 200 représentants étrangers arrivent au Canada pour y occuper des postes diplomatiques ou consulaires ou autres affaires bilatérales ou multilatérales. Parallèlement, l'affectation de 200 autres dans ce pays prend fin. Une liste régulièrement mise à jour des représentants étrangers actuellement en poste au Canada ainsi que l'adresse de leurs bureaux se trouvent à : http://www.international.gc.ca/Protocol/menu-fr.asp.
Il est à noter que 48 États entretiennent des relations diplomatiques avec le Canada sans y avoir de représentant résident. Leur personnel diplomatique se trouve à Washington ou à New York. Six autres États indépendants (Bahreïn, la République centrafricaine, le Tchad, les Comores, le Swaziland et le Turkménistan) entretiennent des relations diplomatiques avec le Canada, mais ont choisi de ne pas y avoir de personnel accrédité pour le moment.
Contexte de planification : Alors qu'il n'y a jamais eu autant de représentants étrangers dans ce pays, le Ministère reste limité dans ses ressources pour fournir des services de qualité à sa clientèle nombreuse et très en vue.
Les Canadiens ont de plus en plus conscience des problèmes de sécurité et de la nécessité de suivre de près tout écart de conduite présumé de représentants étrangers. À l'heure actuelle, le Ministère modernise ses processus, en mettant tout particulièrement l'accent sur la sécurité du processus d'accréditation des représentants étrangers. De plus, il est nécessaire d'entretenir des relations, de les renforcer encore plus et de former des agents des services de police, de l'Agence des services frontaliers du Canada, de l'Administration canadienne de la sûreté du transport aérien, de Citoyenneté et Immigration Canada, de l'Agence du revenu du Canada et d'autres groupes, afin de s'assurer que le Canada remplit ses obligations aux termes des Conventions de Vienne en ce qui concerne les privilèges et les immunités dont bénéficient les diplomates accrédités dans ce pays.
Les priorités sont :
Chacune des priorités stratégiques de cette activité de programme est appuyée par un ou plusieurs résultats sur un à trois ans. Le Ministère soutiendra la réalisation de ces résultats en prenant les mesures suivantes, énumérées ci-dessous par priorité stratégique.
Un engagement accru avec des partenaires du G8 de même optique ainsi qu'avec des pays émergents comme le Brésil, la Russie, l'Inde et la Chine
Le Ministère :
Un ministère des Affaires étrangères reconnu pour sa modernité et sa souplesse
Le Ministère :
Ressources financières (en millions de dollars) |
|||
Exercice |
2006-2007 | 2007-2008 | 2008-2009 |
Total des dépenses prévues |
38,7 | 38 | 38 |
|
|
|||
Ressources humaines (ETP) |
|||
Year |
2006-2007 | 2007-2008 | 2008-2009 |
ETP |
59 | 59 | 59 |
|
|
|||
Priorité stratégique 4 : Un engagement accru avec des partenaires du G8 de même opinion de même qu'avec les pays émergents comme le Brésil, la Russie, l'Inde et la Chine |
|
Indicateurs clés : Progrès dans la constitution de nouveaux réseaux |
|
Résultats prévus pour un à trois ans |
Attestation |
|
|
|
|
|
|
|
Priorité stratégique 6 : Un ministère des Affaires étrangères reconnu pour sa modernité et sa souplesse |
|
Indicateurs clés : Reconnaissance d'un leadership du Ministère en matière d'administration et de gestion |
|
Résultats prévus pour un à trois ans |
Attestation |
|
|
|
|
|
Activité de programme : Administrer et fournir les services communs dispensés par l'administration centrale et les missions aux programmes gouvernementaux et aux ministères partenaires qui exercent des activités à l'étranger3
Dans le cadre de cette activité, le Ministère :
Les ressources matérielles et les services connexes que fournit le Ministère à l'étranger comprennent les logements dans les chancelleries et les résidences officielles, les logements des employés appartenant à l'État, la gestion des biens et du matériel, l'entretien des biens, ainsi que les conseils et l'élaboration des politiques relatives aux biens et au matériel.
Les missions du Canada à l'étranger fournissent également un appui à l'Australie et à la Suède aux termes d'ententes particulières concernant la prestation de services.
Le Ministère suit une approche pangouvernementale concertée de la prestation des services communs afin :
La représentation du Canada à l'étranger se compose à présent d'employés du Ministère et de 23 autres ministères et organismes fédéraux ainsi que de trois provinces (Alberta, Ontario et Québec), tous suivant des politiques et exécutant des programmes pour servir les intérêts canadiens. Les partenaires fédéraux les plus actifs à l'étranger sont Citoyenneté et Immigration Canada, l'Agence canadienne de développement international, le ministère de la Défense nationale et la Gendarmerie royale du Canada. Exportation et développement Canada figure parmi les autres partenaires présents dans les missions à l'étranger.
Contexte de planification : Le Ministère doit relever de nombreux défis dans la gestion de ses biens à l'étranger. Il continue de répondre aux demandes croissantes de prestation de service électronique et de services intégrés axés sur les clients formulées par les Canadiens, qui réclament aussi des liens accrus avec des contacts extérieurs dans d'autres ministères, avec d'autres ordres de gouvernement et avec des organisations extérieures. Parallèlement, il veille à s'occuper des implications de l'échange d'information et de celles liées à la sécurité.
Voici d'autres problèmes auxquels est confronté le Ministère dans la prestation de services communs à l'étranger :
3 Comme le montre l'APP du Ministère, la prestation des services communs et celle des services d'infrastructure sont deux activités de programme distinctes, une concernant l'administration centrale et l'autre les missions à l'étranger. Étant donné la nature complémentaire de ces deux fonctions, elles sont traitées conjointement dans le présent rapport.
La priorité est un ministère des Affaires étrangères reconnu pour sa modernité et sa souplesse.
La priorité stratégique pour cette activité de programme est appuyée par un ou plusieurs résultats sur un à trois ans. Le Ministère soutiendra la réalisation de ces résultats en prenant les mesures suivantes, énumérées ci-dessous.
Un ministère des Affaires étrangères reconnu pour sa modernité et sa souplesse
Le Ministère :
Le Ministère continuera de fournir les services suivants pour les services communs et l'infrastructure :
Ressources financières (en millions de dollars) |
|||
Exercice |
2006-2007 | 2007-2008 | 2008-2009 |
Total des dépenses prévues |
843,5 | 764,2 | 732,9 |
|
|
|||
Ressources humaines (ETP) |
|||
Year |
2006-2007 | 2007-2008 | 2008-2009 |
ETP |
5 713 | 5 713 | 5 709 |
|
|
|||
Priorité stratégique 6 : Un ministère des Affaires étrangères reconnu pour sa modernité et sa souplesse |
|
Indicateurs clés : Évaluation du Cadre de responsabilisation de gestion du Secrétariat du Conseil du Trésor; reconnaissance d'un leadership du Ministère en matière d'administration et de gestion; progrès en vue du renouvellement des programmes et des politiques; niveau d'intégration des systèmes ministériels dans les processus décisionnels; augmentation du nombre d'agents des affaires politiques, économiques et publiques à l'étranger; entente entre les partenaires fédéraux sur la notion d'organisme de service spécial |
|
Résultats prévus pour un à trois ans |
Attestation |
|
|
|
|
|
|
|
|
|
|
|
|
|
|
|
|
|
|
|
|
|
|
|
|
|
|
|
|
|
|
|
|
|
|
|
|
|
|
|
|
|
|
|
|
|
|
|
|
|
|
Deux activités contribuent à ce résultat stratégique : les affaires consulaires et les services de passeport.
Activité de programme : Administrer et fournir des services consulaires aux Canadiens.
Dans le cadre de cette activité de programme, le Ministère :
Sur les 299 points de service à l'étranger, le Programme des services consulaires offre des services dans 265 locations à l'extérieure, c'est-à-dire dans 152 missions (ambassades, hauts-commissariats, missions permanentes, consulats généraux, consulats, bureaux de représentation); 98 consulats dirigés par des consuls honoraires; 16 endroits où les services sont fournis par les gouvernements australien et suédois, conformément à des accords de services consulaires partagés conclus entre le Canada et ces pays.
Dans les missions à l'étranger, le personnel consulaire gère les cas consulaires individuels, prépare des plans d'urgence consulaire et assure la prestation d'autres services, tels la délivrance de passeports, une aide juridique et notariée, et les moyens de voter aux élections canadiennes, en consultation avec l'administration centrale.
Le Ministère administre aussi le Programme des consuls honoraires à l'étranger. Les consuls honoraires apportent une aide consulaire d'urgence de première ligne et s'occupent de certains services consulaires courants. Ils jouent souvent un rôle important dans l'établissement de relations économiques et commerciales, les affaires publiques, le travail de représentation et d'autres activités liées aux intérêts canadiens à l'étranger. L'expérience prouve qu'ils fournissent, à un coût raisonnable, un service exceptionnel aux Canadiens.
La plupart des Canadiens ne se heurtent pas à des problèmes à l'étranger, mais l'aide consulaire peut se révéler vitale pour les autres. Cette aide peut prendre de nombreuses formes. Cependant, toutes les interventions consulaires visent deux objectifs fondamentaux et extrêmement importants : protection et assistance. Les cas consulaires graves, qui attirent généralement l'attention des médias et du public, peuvent poser des problèmes de politique étrangère bilatéraux ou multilatéraux.
Les services consulaires sont financés par divers frais payés par les voyageurs. Il s'agit notamment d'une part (25 $) des droits perçus pour la délivrance de passeports et d'autres documents de voyage et les droits perçus pour des services spécialisés notariés, juridiques ou autres (voir http://www.voyage.gc.ca/main/about/consular_fees-fr.asp). Tous les droits perçus sont utilisés pour maintenir et améliorer les services consulaires canadiens dans le monde. Ces frais de service ont rapporté l'an dernier les montants suivants : 58 millions de dollars pour les droits de passeport et autres documents et 2,9 millions de dollars pour les services notariés, juridiques ou autres.
Contexte de planification : Les Canadiens sont de plus en plus engagés dans la communauté internationale. Ils sont environ 2,5 millions qui vivent en dehors du Canada et, tous les ans, les Canadiens font plus de 40 millions de voyages à l'étranger. En 2005, le Ministère a reçu plus de 1,2 million de demandes de services et d'information de Canadiens à l'étranger. De plus, le site Web consulaire a attiré 4 millions de visiteurs.
Plusieurs facteurs continuent d'influer sur le Programme des services consulaires du Ministère, dont les suivants :
Des services de passeport renforcés, capables de réagir avec rapidité et flexibilité est une priorité du Ministère et un des principaux axes de l'activité de programme des affaires consulaires.
La priorité stratégique pour cette activité de programme est appuyée par un ou plusieurs résultats sur un à trois ans. Le Ministère soutiendra la réalisation de ces résultats en prenant les mesures suivantes, énumérées ci-dessous.
Ressources financières (en millions de dollars) |
|||
Exercice |
2006-2007 | 2007-2008 | 2008-2009 |
Total des dépenses prévues |
51,7 | 46,7 | 46,7 |
|
|
|||
Ressources humaines (ETP) |
|||
Year |
2006-2007 | 2007-2008 | 2008-2009 |
ETP |
405 | 405 | 405 |
|
|
|||
Priorité stratégique 5 : Des services consulaires renforcés |
|
Indicateurs clés : Taux de satisfaction de la clientèle; la mesure dans laquelle les demandes des citoyens sont examinées et acheminées au Registre de la citoyenneté à l'intérieur des 10 jours composant les normes de service; la mesure dans laquelle le contact avec les personnes détenues respecte les normes de service; la mesure dans laquelle les normes de service sont respectées en ce qui a trait aux services de passeport; les résultats des groupes de discussions et du sondage national conçus pour mieux comprendre les besoins des clients en matière de services consulaires; et les résultats des sondages auprès des employés sur la nouvelle stratégie en matière de services consulaires |
|
Résultats prévus pour un à trois ans |
Attestation |
|
|
|
|
|
|
|
|
|
|
Activité de programme : Administrer et fournir des services de passeport aux Canadiens (au moyen du Fonds renouvelable de Passeport Canada).
Passeport Canada est chargé de délivrer, de révoquer, de refuser, de recoevrer et d'utiliser les passeports canadiens. Il conseille les missions du Ministère au sujet de la délivrance de passeports à l'étranger et supervise toutes les questions relatives aux documents de voyage canadiens. Passeport Canada fournit des documents de voyage dotés des meilleures protections antifraude, tout en maintenant un niveau de service à la clientèle élevé.
Le financement des activités de Passeport Canada, organisme de service spécial du Ministère, provient des droits facturés pour ses services. À cet égard, il ressemble à une entreprise du secteur privé.
Passeport Canada propose des services au comptoir dans ses 33 bureaux de délivrance répartis dans tout le pays et dans des points de vente désignés de Postes Canada, de Ressources humaines et Développement des compétences Canada et de Service Canada, qui servent d'agents réceptionnaires (liste des lieux à http://www.pptc.gc.ca/service/index.aspx). Un service par courrier est également offert. Des formulaires de passeport en direct sont proposés à http://www.pptc.gc.ca/can/pol_on-line_form.aspx?lang=f. En dehors du pays, les services de Passeport Canada sont offerts dans les missions du gouvernement du Canada.
Passeport Canada travaille en étroite collaboration avec :
La collaboration avec les autorités étrangères chargées des passeports permet à Passeport Canada d'assimiler leurs pratiques exemplaires et, par conséquent, d'améliorer ses stratégies de planification et de gestion.
Le cadre stratégique dans lequel Passeport Canada fonctionne a considérablement changé. À l'accent mis sur les normes de prestation des services s'ajoute maintenant l'importance accordée à la sécurité, conformément à la Politique de sécurité nationale du gouvernement.Contexte de planification : Le cadre stratégique dans lequel Passeport Canada fonctionne a considérablement changé. À l'accent mis sur les normes de prestation des services s'ajoute maintenant l'importance accordée à la sécurité, conformément à la Politique de sécurité nationale du gouvernement.
Afin de contrer les risques accrus de terrorisme et d'usurpation d'identité, Passeport Canada continue de travailler à la mise en oeuvre d'une nouvelle génération de mesures, de systèmes et de contrôles visant à assurer la sécurité des passeports. Il s'efforce également de respecter les normes mondiales de l'OACI en matière de passeports. Ces normes, adoptées en mai 2003, prévoient des documents de voyage lisibles à la machine et des passeports équipés de puces électroniques contenant des données d'identification biométrique confirmant l'identité du voyageur.
Les Canadiens sont toujours plus nombreux à demander des passeports et d'autres documents de voyage. En fait, la demande devrait presque doubler entre 2003-2004 et 2008-2009, ce qui mettra à l'épreuve la capacité de Passeport Canada de relever à la fois les défis de la sécurité et du service. De nouveaux fournisseurs de services, comme les comptoirs de Service Canada, aideront à gérer le volume, mais des solutions à plus long terme sont également nécessaires. Des horaires prolongés et de nouveaux bureaux aideront à soulager en partie la pression en période de pointe.
Afin de répondre aux exigences accrues en matière de sécurité et à la demande nettement plus importante de service, Passeport Canada a connu une expansion de près de 150 % au cours des cinq dernières années, et cette croissance devrait se poursuivre, mais pas nécessairement au même rythme. Une expansion de cette ampleur a exercé des pressions financières sur l'organisme et exigé plus d'orientation et de formation des employés ainsi que l'aménagement de plus de bureaux et de plus de matériel.
Les priorités sont :
Chaque priorité stratégique pour cette activité de programme est appuyée par un ou plusieurs résultats sur un à trois ans. Passeport Canada soutiendra la réalisation de ces résultats en prenant les mesures suivantes, énumérées ci-dessous.
Un monde plus sécuritaire pour le Canada et les Canadiens, plus à l'abri des menaces que posent les États en déroute ou fragiles, le terrorisme, le crime transnational et les armes de destruction massive
Passeport Canada veillera à ce que le passeport canadien continue d'être respecté à l'échelle internationale en tant que document de voyage sûr et fiable, et ce, en renforçant ses activités comme suit :
Des services de passeport renforcés, capables de réagir avec rapidité et flexibilité
Passeport Canada offrira un accès simplifié aux services de passeport :
Ressources financières (en millions de dollars) |
|||
Exercice |
2006-2007 | 2007-2008 | 2008-2009 |
Total des dépenses prévues |
0 | 0 | 0 |
|
|
|||
Ressources humaines (ETP) |
|||
Year |
2006-2007 | 2007-2008 | 2008-2009 |
ETP |
1 915 | 2 069 | 2 372 |
|
|
|||
Priorité stratégique 2 : Un monde plus sécuritaire pour le Canada et les Canadiens |
|
Indicateurs clés : Procédures de contrôle de la sécurité renforcées |
|
Résultats prévus pour un à trois ans |
Attestation |
|
|
Priorité stratégique 5 : Des services de passeport renforcés |
|
Indicateurs clés : Taux de satisfaction des clients |
|
Résultats prévus pour un à trois ans |
Attestation |
|
|
|
|
|
Activité de soutien (Services ministériels) : Fournir des services financiers et de planification, des services de gestion de l'information et de technologie de l'information, des services de locaux et de sécurité à l'administration centrale ainsi que des services exécutifs, de vérification et de communication qui permettent au Ministère de mener ses activités de programme.
Activité de soutien (Ressources humaines) : Fournir des services de ressources humaines qui permettent au Ministère de mener ses activités de programme.
Les Services ministériels et les Ressources humaines fournissent au Ministère une infrastructure habilitante essentielle. Les deux directions générales sont chargées de ce qui suit :
En bref, les Services ministériels et les Ressources humaines veillent à ce que les bonnes personnes se trouvent aux bons endroits dans tout le Ministère et à ce que les employés soient pleinement appuyés par la formation, le matériel, les locaux, les systèmes et l'administration voulus.
Contexte de planification : Les facteurs suivants influent sur ce travail :
La priorité est un ministère des Affaires étrangères reconnu pour sa modernité et sa souplesse.
La priorité stratégique pour cette activité de programme est appuyée par un ou plusieurs résultats sur un à trois ans. Le Ministère soutiendra la réalisation de ces résultats en prenant les mesures suivantes, énumérées ci-dessous.
Un ministère des Affaires étrangères reconnu pour sa modernité et sa souplesse
Le Ministère :
Les ressources financières des Services ministériels et des Ressources humaines sont affectées à toutes les activités de programme.
Priorité stratégique 6 : Un ministère des Affaires étrangères moderne |
|
Indicateurs clés : Évaluation du Cadre de responsabilisation de gestion du Secrétariat du Conseil du Trésor; reconnaissance d'un leadership du Ministère en matière d'administration et de gestion; progrès en vue du renouvellement des programmes et des politiques; niveau d'intégration des systèmes ministériels dans les processus décisionnels; augmentation du nombre d'agents des affaires politiques, économiques et publiques à l'étranger; entente entre les partenaires fédéraux sur la notion d'organisme de service spécial |
|
Résultats prévus pour un à trois ans |
Attestation |
|
|
|
|
|
|
|
|
|
|
|
|
|
|
|
|
|
|
|
|
|
|
|
|
|
Prestation d'autres services essentiels qui s'appliquent horizontalement à toutes les activités de programme :
|
|
|
|
|
Tableau 3.1 : Dépenses prévues du Ministère et équivalents temps plein (ETP)
Tableau 3.2 : Besoins en ressources par activité de programme
Tableau 3.3 : Postes votés et législatifs indiqués dans le Budget principal des dépenses
Tableau 3.4 : Services reçus à titre gracieux
Tableau 3.5 : Sommaire des dépenses d'immobilisations, par activité de programme
Tableau 3.6 : Sources des revenus disponibles et non disponibles
Tableau 3.7 : Fonds renouvelable de Passeport Canada
B : État de l'évolution de la situation financière
C : Utilisation prévue des autorisations
Tableau 3.8 : Besoins en ressources par secteur
Tableau 3.9 : Frais d'utilisation
Tableau 3.10 : Principales initiatives réglementaires
Tableau 3.11 : Renseignements sur les dépenses de projets
Tableau 3.12 : Renseignements sur les programmes de paiements de transfert
Tableau 3.13 : Initiative horizontale
Tableau 3.14 : Stratégie de développement durable
Tableau 3.15 : Vérifications et évaluations internes
| Tableau 3.1 : Dépenses prévues du Ministère et équivalents temps plein (ETP) (en millions de dollars) | ||||
|---|---|---|---|---|
| Prévision des dépenses 2005-2006 |
Dépenses prévues 2006-2007 |
Dépenses prévues 2007-2008 |
Dépenses prévues 2008-2009 |
|
| Sécurité internationale | 0,0 | 358,7 | 233,4 | 142,4 |
|
|
||||
| Enjeux mondiaux | 738,7 | 505,7 | 542,0 | 529,8 |
|
|
||||
| Relations bilatérales | 127,3 | 134,0 | 120,3 | 98,8 |
|
|
||||
| Politique stratégique et diplomatie ouverte | 41,2 | 47,5 | 44,2 | 44,2 |
|
|
||||
| Protocole | 0,0 | 38,6 | 38,0 | 38,0 |
|
|
||||
| Services communs et infrastructure (Soutien de l'administration centrale) |
193,4 | 205,7 | 164,5 | 164,5 |
|
|
||||
| Services communs et infrastructure (Missions à l'étranger) | 688,4 | 650,7 | 612,9 | 609,5 |
|
|
||||
| Affaires consulaires | 51,8 | 52,8 | 49,6 | 49,6 |
|
|
||||
| Services de passeport | 181,4 | 198,1 | 198,1 | 198,1 |
|
|
||||
| Paiements de transfert non formellement affectés | 10,1 | 0,0 | 0,0 | 0,0 |
|
|
||||
| Budgétaire du Budget principal des dépenses (brut) | 2 032,3 | 2 191,7 | 2 003,0 | 1 874,9 |
|
|
||||
| Non budgétaire du Budget principal des dépenses (brut) | 0,0 | 0,0 | 0,0 | 0,0 |
|
|
||||
| Moins : Revenus disponibles | 233,7 | 250,5 | 250,6 | 250,6 |
Total du Budget principal des dépenses |
1 798,6 | 1 941,1 | 1 752,4 | 1 624,3 |
| Rajustements | ||||
|
|
||||
| Report du budget d'opération de 2004-2005 | 50,7 | 0,0 | 0,0 | 0,0 |
|
|
||||
| Financement pour promouvoir la paix et la stabilité dans les États fragiles ou en déroute, comme l'Afghanistan, Haïti et le Soudan (Fonds pour la paix et la sécurité mondiales) | 14,4 | 0,0 | 0,0 | 0,0 |
|
|
||||
| Financement pour appuyer la destruction d'armes chimiques à l'usine de destruction d'armes chimiques de Shchuch'ye, en Russie | 26,0 | 0,0 | 0,0 | 0,0 |
|
|
||||
| Initiatives de sécurité publique (Politique sur la sécurité nationale) | 1,6 | 0,0 | 0,0 | 0,0 |
|
|
||||
| Financement pour appuyer les activités liées à la protection des civils, aux opérations de maintien de la paix, à la prévention des conflits et à la sécurité humaine (Programme de la sécurité humaine) | 8,6 | 0,0 | 0,0 | 0,0 |
|
|
||||
| Financement pour accroître la sécurité dans les missions canadiennes à l'étranger | 7,3 | 0,0 | 0,0 | 0,0 |
|
|
||||
| Financement pour appuyer les subventions visant à rehausser le profil du Canada à l'étranger et à informer les Canadiens sur la place du Canada dans le monde (Programme de diplomatie ouverte) | 1,7 | 0,0 | 0,0 | 0,0 |
|
|
||||
| Financement pour l'acquisition et la mise en place de la technologie numérique de reconnaissance faciale (Stratégie de sécurité du passeport) | 3,3 | 0,6 | 0,0 | 0,0 |
|
|
||||
| Financement pour améliorer les mesures de sécurité liées aux services de passeport et optimiser la capacité de gestion au sein de Passeport Canada | 2,7 | 0,0 | 0,0 | 0,0 |
|
|
||||
| Initiative pour appuyer la mise en place d'une infrastructure électronique commune et d'une stratégie de prestation des services à accès multi-voies (Gouvernement en direct) | 1,8 | 0,0 | 0,0 | 0,0 |
|
|
||||
| Financement destiné à un projet pilote afin de produire des passeports à sécurité accrue (Initiative du passeport électronique) | 2,2 | 0,6 | 0,0 | 0,0 |
|
|
||||
| Fonds supplémentaires pour augmenter le personnel et les activités d'identité judiciaire relativement aux secours aux sinistrés du tsunami | 1,4 | 0,0 | 0,0 | 0,0 |
|
|
||||
| Financement pour moderniser la gestion des ressources humaines dans la fonction publique fédérale ( Loi sur la modernisation de la fonction publique) | 0,9 | 0,0 | 0,0 | 0,0 |
|
|
||||
| Fiancement pour appuyer les activités visant à contrer la pêche excessive des pays étrangers dans le nord-ouest de l'océan Atlantique | 0,2 | 0,0 | 0,0 | 0,0 |
|
|
||||
| Financement pour appuyer les activités associées à la Commission d'enquête sur les actions des responsables canadiens relativement à Maher Arar | 1,1 | 0,0 | 0,0 | 0,0 |
|
|
||||
| Financement pour l'administration de la subvention conditionnelle de 2004-2005 au Forum de fédérations | 0,1 | 0,0 | 0,0 | 0,0 |
|
|
||||
| ERP, Congés de maternité et indemnités | 4,5 | 0,0 | 0,0 | 0,0 |
|
|
||||
| CBS, Congés de maternité et indemnités | 4,9 | 0,0 | 0,0 | 0,0 |
|
|
||||
| Convention collective | 20,9 | 0,0 | 0,0 | 0,0 |
|
|
||||
| Report proposé pour le Partenariat mondial | (36,8) | 0,0 | 0,0 | 0,0 |
|
|
||||
| Report proposé du capital | (4,7) | 0,0 | 0,0 | 0,0 |
|
|
||||
| Programme concerté de réduction des menaces | 0,0 | 0,0 | 0,0 | 33,0 |
|
|
||||
| Fonds pour la paix et la sécurité mondiales | 0,0 | 0,0 | 82,0 | 82,0 |
|
|
||||
| Convention des Nations Unies contre la corruption | 0,0 | 0,1 | 0,1 | 0,1 |
|
|
||||
| Fonds pour supporter les opérations de paix | 0,0 | 0,0 | 8,0 | 8,0 |
|
|
||||
| Opérations des Affaires étrangères à l'étranger | 0,0 | 7,0 | 10,0 | 10,0 |
|
|
||||
| Programme de partenariat mondial incluant Dispositif Plutonium 13M$ 08/09-12/13 | 0,0 | 0,0 | 0,0 | 67,0 |
|
|
||||
| Cueillette de reseignements étrangers | 0,0 | 0,6 | 1,0 | 1,5 |
|
|
||||
| Programme de sécurité humaine (Fonds pour la paix et la sécurité mondiales) | 0,0 | 0,0 | 10,0 | 10,0 |
|
|
||||
| Bassin de développement - Fonds du Canada pour les initiatives locales | 0,0 | 18,0 | 18,0 | 18,0 |
|
|
||||
| Fondation pour l'Institut Shastri | 0,0 | 1,3 | 0,0 | 0,0 |
|
|
||||
| Chancellerie à Moscou | 0,0 | 5,0 | 29,7 | 5,3 |
|
|
||||
| Logement à long-terme | 0,0 | 17,7 | 5,6 | 0,6 |
|
|
||||
| Produits de la vente de biens immobiliers | 0,0 | 18,0 | 0,0 | 0,0 |
|
|
||||
| Programme de partenariat mondial - Réacheminement d'anciens scientifiques de l'ármement | 0,0 | 0,0 | 0,0 | 7,0 |
|
|
||||
| Programme de partenariat mondial - Sécurité nucléaire et radiologique | 0,0 | 0,0 | 0,0 | 5,4 |
|
|
||||
| Programme de partenariat mondial | 0,0 | (7,0) | (7,0) | 0,0 |
|
|
||||
| Programme de partenariat mondial - Destruction des armes chimiques | 0,0 | 15,0 | 0,0 | 0,0 |
|
|
||||
| Programme de partenariat mondial - démantèlement des sous-marins nucléaires | 0,0 | 4,6 | 0,0 | 0,0 |
|
|
||||
| Assistance pour l'ouragan Katrina en Nouvelle- Orléans | 0,0 | 4,8 | 0,0 | 0,0 |
|
|
||||
| Report de capital | 0,0 | 4,7 | 0,0 | 0,0 |
|
|
||||
| Réduction de coûts du nouveau ministère - plus petit cabinet | 0,0 | (0,2) | (0,2) | (0,2) |
|
|
||||
| Réduction de coûts du nouveau ministère - responsabilités régionnales | 0,0 | 0,3 | 0,3 | 0,3 |
|
|
||||
| Maintien de la paix internationale et opérations de paix | 0,0 | (11,9) | (11,9) | (11,9) |
|
|
||||
| Stratégie intérimaire sur le changement climatique existant | 0,0 | 3,4 | 0,0 | 0,0 |
|
|
||||
| Conférence des parties | 0,0 | 3,1 | 0,0 | 0,0 |
|
|
||||
| Comité d'examen des dépenses | (4,0) | 0,0 | 0,0 | 0,0 |
|
|
||||
| Comité d'examen des dépenses - économies d'approvisionnement | (2,3) | (6,8) | 0,0 | 0,0 |
|
|
||||
| Budget fédéral 2005 | 113,0 | 0,0 | 0,0 | 0,0 |
|
|
||||
| Total des rajustements | 219,7 | 78,9 | 145,6 | 236,1 |
Total des dépenses prévues |
2 018,3 | 2 020,1 | 1 898,0 | 1 860,4 |
| Total des dépenses prévues | 2 018,3 | 2 020,1 | 1 898,0 | 1 860,4 |
|
|
||||
| Moins : Revenus non disponibles | 102,7 | 100,9 | 108,0 | 122,9 |
|
|
||||
| Plus : Coût des services reçus à titre gracieux | 61,6 | 69,0 | 68,1 | 68,6 |
Coût net du Ministère |
1 977,2 | 1 988,2 | 1 858,1 | 1 806,1 |
Équivalents temps plein (ETP) |
9 886 | 10 144 | 10 298 | 10 596 |
| Remarques : Les chiffres étant arrondis, ils peuvent ne pas correspondre au total indiqué. Les dépenses prévues pour 2006-2007 ont été rejustées par rapport aux chiffres du Budget principal des dépenses afin de refléter la nouvelle affectation concernant les services ministériels. Les dépenses prévues pour 2007-2008 et 2008-2009 n'ont pas été rejustées en raison de la réunification des deux ministères. |
||||
| Tableau 3.2 : Besoins en ressources par activité de programme (en millions de dollars) | |||||||||||
|---|---|---|---|---|---|---|---|---|---|---|---|
| 2006-2007 | |||||||||||
| Budgétaires | Non Budgétaires |
Total pour le Budget principal |
Rajustements (dépenses prévues non indiquées dans le Budget principal) |
Total des dépenses prévues |
|||||||
| Activité de programme | Fonctionnement | Immobilisations | Subventions | Contributions et autres paiements de transfert |
Dépenses brutes |
Revenus disponibles |
Nets | Prêts, investissements et avances |
|||
| Sécurité internationale | 105,1 | 6,0 | 3,0 | 244,6 | 358,7 | 0,0 | 358,7 | 0,0 | 358,7 | 2,3 | 361,0 |
|
|
|||||||||||
| Enjeux mondiaux | 66,8 | 2,9 | 7,5 | 428,5 | 505,7 | 0,0 | 505,7 | 0,0 | 505,7 | 7,3 | 513,0 |
|
|
|||||||||||
| Relations bilatérales | 126,5 | 7,5 | 0,0 | 0,0 | 134,0 | 0,0 | 134,0 | 0,0 | 134,0 | 31,7 | 165,7 |
|
|
|||||||||||
| Politique stratégique et diplomatie ouverte | 22,3 | 0,7 | 21,3 | 3,1 | 47,4 | (2,6) | 44,8 | 0,0 | 44,8 | 1,6 | 46,4 |
|
|
|||||||||||
| Protocole | 27,6 | 0,4 | 10,6 | 0,0 | 38,6 | 0,0 | 38,6 | 0,0 | 38,6 | 0,1 | 38,7 |
|
|
|||||||||||
| Services communs et infrastructure (Soutien de l'administration centrale) | 145,8 | 59,6 | 0,3 | 0,0 | 205,7 | (17,8) | 187,9 | 0,0 | 187,9 | 24,9 | 212,8 |
|
|
|||||||||||
| Services communs et infrastructures (Missions à l'étranger) | 615,0 | 35,7 | 0,0 | 0,0 | 650,7 | (29,1) | 621,6 | 0,0 | 621,6 | 9,1 | 630,7 |
|
|
|||||||||||
| Affaires consulaires | 49,8 | 2,9 | 0,0 | 0,0 | 52,7 | (3,0) | 49,7 | 0,0 | 49,7 | 2,0 | 51,7 |
|
|
|||||||||||
| Services de passeport | 198,1 | 0,0 | 0,0 | 0,0 | 198,1 | (198,1) | 0,0 | 0,0 | 0,0 | 2,0 | 0,0 |
Total |
1 357,0 | 115,7 | 42,7 | 676,2 | 2 191,7 | (250,6) | 1 941,1 | 0,0 | 1 941,1 | 79,0 | 2 020,1 |
| Remarque : Les chiffres étant arrondis, ils peuvent ne pas correspondre au total indiqué. | |||||||||||
| Tableau 3.3 : Postes votés et législatifs indiqués dans le Budget principal des dépenses (en millions de dollars) | |||
|---|---|---|---|
| Poste voté ou législatif |
Budget principal des dépenses 2006-2007 |
Budget principal des dépenses 2005-2006 |
|
| 1 | Dépenses de fonctionnement | 1 025,8 | 990,9 |
| 5 | Dépenses d'immobilisations | 115,7 | 105,0 |
| 10 | Subventions et contributions | 718,7 | 642,9 |
| (S) | Ministre des Affaires étrangères - Traitement et allocation pour automobile | 0,1 | 0,1 |
| (S) | Paiements en vertu de la Loi sur la pension spéciale du service diplomatique | 0,3 | 0,3 |
| (S) | Contributions aux régimes d'avantages sociaux des employés | 80,5 | 59,5 |
Total pour le Ministère |
1 941,1 | 1 798,7 | |
| Remarque : Les chiffres étant arrondis, ils peuvent ne pas correspondre au total indiqué. | |||
| Tableau 3.4 : Services reçus à titre gracieux (en millions de dollars) | |
|---|---|
| 2006-2007 | Total |
| Locaux fournis par Travaux publics et Services gouvernementaux Canada (TPSGC) | 21,4 |
|
|
|
| Contributions de l'employeur aux primes du régime d'assurance des employés et dépenses payées par le Secrétariat du Conseil du Trésor (sauf les fonds renouvelables) | 45,6 |
|
|
|
| Indemnisation des victimes d'accidents du travail assurées par Ressources humaines et Développement des compétences Canada | 0,2 |
|
|
|
| Traitements et dépenses connexes liés aux services juridiques fournis par Justice Canada | 1,8 |
|
|
|
| Autres | 0,0 |
Total des services reçus à titre gracieux en 2006-2007 |
69,0 |
| Remarque : Les chiffres étant arrondis, ils peuvent ne pas correspondre au total indiqué. | |
| Tableau 3.5 : Sommaire des dépenses d'immobilisations, par activité de programme (en millions de dollars) | ||||
|---|---|---|---|---|
| Activité de programme | Prévision des dépenses 2005-2006 |
Dépenses prévues 2006-2007 |
Dépenses prévues 2007-2008 |
Dépenses prévues 2008-2009 |
| Sécurité internationale | 0,0 | 6,0 | 5,8 | 5,7 |
|
|
||||
| Enjeux mondiaux | 4,2 | 2,9 | 2,1 | 1,8 |
|
|
||||
| Relations bilatérales | 7,6 | 7,5 | 6,8 | 6,8 |
|
|
||||
| Politique stratégique et diplomatie ouverte | 0,7 | 0,7 | 0,6 | 0,6 |
|
|
||||
| Protocole | 0,0 | 0,4 | 0,4 | 0,4 |
|
|
||||
| Services communs et infrastructure (Soutien de l'administration centrale) |
51,8 | 82,6 | 61,6 | 37,2 |
|
|
||||
| Services communs et infrastructure (Missions à l'étranger) | 38,0 | 35,7 | 34,1 | 34,0 |
|
|
||||
| Affaires consulaires | 2,7 | 4,1 | 2,7 | 2,7 |
|
|
||||
| Services de passeport | 0,0 | 0,0 | 0,0 | 0,0 |
Total |
105,0 | 139,9 | 114,1 | 89,2 |
| Remarque : Les chiffres étant arrondis, ils peuvent ne pas correspondre au total indiqué. | ||||
| Tableau 3.6 : Sources des revenus disponibles et non disponibles (en millions de dollars) | ||||
|---|---|---|---|---|
| Revenus disponibles | Prévision des Revenus 2005-2006 |
Revenus prévus 2006-2007 |
Revenus prévus 2007-2008 |
Revenus prévus 2008-2009 |
| Politique stratégique et diplomatie ouverte | ||||
|
|
||||
| Programme d'échanges internationaux pour les jeunes | 1,5 | 1,5 | 1,5 | 1,5 |
|
|
||||
| Centres d'éducation canadiens | 1,1 | 1,1 | 1,1 | 1,1 |
| 2,6 | 2,8 | 2,6 | 2,6 | |
| Services communs et infrastructure (Soutien de l'administration centrale) | ||||
|
|
||||
| Services d'immobilier à l'étranger | 9,3 | 9,3 | 9,3 | 9,3 |
|
|
||||
| Services de télécommunications | 1,4 | 1,2 | 1,2 | 1,2 |
|
|
||||
| Services de formation | 1,0 | 1,0 | 1,0 | 1,0 |
|
|
||||
| Services partagés avec le ministère des Affaires étrangères et du Commerce international (Commerce international) | 6,1 | 6,4 | 0,0 | 0,0 |
| 17,8 | 17,9 | 11,5 | 11,5 | |
| Services communs et infrastructure (Missions à l'étranger) | ||||
|
|
||||
| Services de formation | 4,0 | 4,0 | 4,0 | 4,0 |
|
|
||||
| Services de télécommunications | 0,7 | 0,9 | 0,9 | 0,9 |
|
|
||||
| Services partagés avec Commerce international | 24,4 | 24,4 | 0,0 | 0,0 |
| 29,1 | 29,3 | 4,9 | 4,9 | |
| Affaires consulaires | ||||
|
|
||||
| Services consulaires spécialisés | 2,8 | 2,9 | 3,1 | 3,1 |
| 2,8 | 2,9 | 3,1 | 3,1 | |
| Passeport Canada | ||||
|
|
||||
| Droits de passeport | 181,4 | 198,1 | 198,1 | 198,1 |
| 181,4 | 198,1 | 198,1 | 198,1 | |
| Total des revenus disponible | 233,7 | 250,8 | 220,2 | 220,2 |
| Revenus disponibles | Prévision des Revenus 2005-2006 |
Revenus prévus 2006-2007 |
Revenus prévus 2007-2008 |
Revenus prévus 2008-2009 |
| Services communs et infrastructure (Soutien de l'administration centrale) | ||||
|
|
||||
| Redressement de dépenses des années antérieures | 0,6 | 0,6 | 0,6 | 0,6 |
|
|
||||
| Autres | 0,2 | 0,2 | 0,2 | 0,2 |
| 0,8 | 0,8 | 0,8 | 0,8 | |
| Services communs et infrastructure (Missions à l'étranger) | ||||
|
|
||||
| Ventes de propriétés et autres biens | 16,1 | 13,8 | 14,7 | 10,0 |
|
|
||||
| Revenus locatifs des employés | 12,2 | 12,2 | 12,2 | 12,2 |
|
|
||||
| Prestation de services à Passeport Canada | 4,4 | 4,4 | 4,4 | 4,4 |
|
|
||||
| Redressement de dépenses des années antérieures | 2,4 | 2,4 | 2,4 | 2,4 |
|
|
||||
| Autres | 0,8 | 0,8 | 0,8 | 0,8 |
| 35,9 | 33,6 | 34,5 | 29,8 | |
| Affaires consulaires | ||||
|
|
||||
| Droits consulaires | 66,0 | 66,5 | 72,7 | 92,3 |
| 66,0 | 66,5 | 72,7 | 92,3 | |
| Total des revenus non disponibles | 102,7 | 100,9 | 108,0 | 122,9 |
| Total des revenus disponibles et non disponibles | 351,4 | 350,7 | 376,0 | 451,9 |
| Remarque : Les chiffres étant arrondis, ils peuvent ne pas correspondre au total indiqué. | ||||
| Tableau 3.8 : Besoins en ressources par secteur (en millions de dollars) | |||||||||
|---|---|---|---|---|---|---|---|---|---|
| Activité de programme | |||||||||
| Secteur | Sécurité internationale |
Enjeux mondiaux |
Relations bilatérales |
Politique stratégique et diplomatie ouverte |
Protocole | Services communs et infrastructure (Soutien de l'administration centrale) |
Services communs et infrastructure (Missions à l'étranger) |
Affaires consulaires |
Total des dépenses prévues |
| Cabinets du ministre et du sous-ministre | 0,3 | 0,2 | 0,6 | 0,1 | 0,4 | 0,6 | 1,4 | 0,8 | 4,3 |
|
|
|||||||||
| Directions générales relevant directement du sous-ministre | 1,2 | 0,8 | 3,1 | 0,5 | 32,6 | 2,3 | 11,3 | 1,0 | 52,7 |
|
|
|||||||||
| Sécurité internationale | 320,0 | 0,0 | 0,0 | 0,0 | 0,0 | 0,0 | 0,0 | 0,0 | 320,0 |
|
|
|||||||||
| Enjeux mondiaux | 0,0 | 478,2 | 0,0 | 0,0 | 0,0 | 0,0 | 17,2 | 0,0 | 495,4 |
|
|
|||||||||
| Relations bilatérales | 0,7 | 15,2 | 99,6 | 0,0 | 0,0 | 0,0 | 452,4 | 28,8 | 596,7 |
|
|
|||||||||
| Amérique du Nord | 0,0 | 0,0 | 26,9 | 0,0 | 0,0 | 0,0 | 106,2 | 11,8 | 144,9 |
|
|
|||||||||
| Politique stratégique et diplomatie ouverte | 0,0 | 0,0 | 0,0 | 40,1 | 0,0 | 0,0 | 0,0 | 0,0 | 40,1 |
|
|
|||||||||
| Jurisconsulte | 9,0 | 4,0 | 0,6 | 0,0 | 0,0 | 0,0 | 0,0 | 0,6 | 14,2 |
|
|
|||||||||
| Services ministériels | 22,2 | 9,7 | 23,3 | 4,0 | 4,2 | 171,1 | 30,2 | 5,1 | 269,8 |
|
|
|||||||||
| Ressources humaines | 7,7 | 4,9 | 11,6 | 1,7 | 1,5 | 38,8 | 12,0 | 3,6 | 81,8 |
|
|
|||||||||
| Passeport Canada | 0,0 | 0,0 | 0,0 | 0,0 | 0,0 | 0,0 | 0,0 | 0,0 | 0,0 |
| Total | 361,0 | 513,0 | 165,7 | 46,4 | 38,7 | 212,8 | 630,7 | 51,7 | 2 020,0 |
| Remarque : Les chiffres étant arrondis, ils peuvent ne pas correspondre au total indiqué. | |||||||||
| Tableau 3.9 : Frais d'utilisation |
|---|
| Nom de l'activité d'imposition de frais : Location et sous-location de biens immobiliers. |
|
|
| Type de frais : (a) Autre - Recouvrement des coûts (Location de biens publics) |
|
|
| Pouvoir d'établissement des frais : : Loi sur le ministère des Affaires étrangères et du Commerce international, Loi sur la gestion des finances publiques, Politique du Conseil du Trésor sur le recouvrement des coûts et la tarification, décision du CT de 1997 sur les crédits nets, Politique du Conseil du Trésor sur les recettes tirées des biens immobiliers. |
|
|
| Raison de l'imposition ou de la modification des frais : Les frais sont modifiés en fonction de chaque entente afin de rendre compte de la valeur du marché. |
|
|
| Date d'entrée en vigueur du changement prévu : Selon les conditions des ententes. |
|
|
| Processus de consultation et d'examen prévu : Les frais sont négociés dans le cadre d'une entente particulière conclue avec chaque preneur ou sous-preneur et selon chaque bien, pour une période de temps précise. À l'échéance de chaque entente, les conditions et les frais sont renégociés afin de rendre compte de la valeur du marché. |
| Tableau 3.10 : Principales initiatives réglementaires |
|---|
| Réglementation : Mise en vigueur de la Loi sur les systèmes de télédétection spatiale et des règlements connexes. |
| Résultats prévus : La promulgation des règlements et la mise en vigueur de la Loi sur les systèmes de télédétection spatiale permettront au Canada de respecter les engagements qu'il a pris aux termes d'un accord avec les États-Unis concernant la réglementation des systèmes commerciaux de télédétection par satellite (Recueil des traités du Canada 2000/14, Washington D.C., juin 2000). La Loi établira un régime de licences pour l'exploitation de tels systèmes au Canada. |
| Tableau 3.11 : Renseignements sur les dépenses de projets |
|---|
| Au cours des trois prochaines années, les projets suivants ont excédé ou excéderont leur pouvoir d'approbation déléguée : |
| 2006-2007 |
|
| 2007-2008 |
|
| 2008-2009 |
|
|
|
| Pour plus d'information, voir http://www.tbs-sct.gc.ca/est-pre/estimF.asp. |
| Tableau 3.12 : Renseignements sur les programmes de paiements de transfert |
|---|
| Au cours des trois prochaines années, le ministère des Affaires étrangères et du Commerce international administrera les programmes de paiements de transfert suivants qui excèdent 5 millions de dollars : |
| 2006-2007 |
|
Activité de programme : Sécurité internationale
|
| 2007-2008 |
|
Activité de programme : Sécurité internationale
|
| 2008-2009 |
|
Activité de programme : Sécurité internationale
|
|
|
| Pour plus d'information sur les paiements de transfert ci-dessus, voir http://www.tbs-sct.gc.ca/est-pre/estimF.asp |
| Tableau 3.13A : Initiative horizontale |
|---|
| Nom de l'initiative horizontale : Secrétariat de l'Initiative de répresentation accrue aux États-Unis (IRA) |
| Ministère responsable : Ministère des Affaires étrangères et du Commerce international |
Date de début :17 septembre, 2003 |
Date de clôture : 31 mars 2008 |
Total du financement fédéral : 118,2 millions de dollars |
Description de l'initiative : L'IRA est un partenariat composé de huit ministères et organismes fédéraux. L'IRA offre une approche et une orientation coordonnées et intégrées pour gérer et promouvoir les intérêts du Canada aux États-Unis dans les domaines de la défense des intérêts, du commerce, de l'expansion des affaires, de la science et de la technologie et de l'investissement. Cette initiative est menée en collaboration avec les partenaires de l'IRA et en consultation avec d'autres ministères fédéraux, provinciaux et territoriaux ainsi qu'avec d'autres intervenants. Une fois qu'elle sera pleinement mise en oeuvre, les partenaires de l'IRA superviseront un réseau de 43 points de contact aux États-Unis par l'intermédiaire de consulats généraux, de consulats, de bureaux commerciaux et des consuls honoraires. |
|
Résultats partagés : Les résultats reflètent l'ensemble des efforts du gouvernement du Canada en ce qui a trait à la défense des intérêts et à la promotion du commerce aux États-Unis qui s'inscrivent dans le contexte économique mondial. Des résultats précis sont définis dans le Cadre de gestion et de responsabilisation axé sur les résultats (CGRR) de l'IRA. Résultats à court terme :
|
Structure de gouvernance : : Le partenariat de l'Initiative de représentation accrue aux États-Unis est géré par une structure de gouvernance officielle, formée d'un comité directeur des sous-ministres, d'un comité des politiques des sous-ministres adjoints, d'un comité des opérations des directeurs généraux et de trois comités permanents constitués de fonctionnaires de l'échelon de directeur : promotion des intérêts du Canada et expansion des affaires, communications, et ressources humaines. Les affaires courantes sont gérées par le secrétariat de l'Initiative - qui relève du partenariat selon la structure de gouvernance - à qui incombent la planification, la mise en oeuvre et l'évaluation du plan d'action annuel de l'Initiative de représentation accrue aux États-Unis. D'un point de vue administratif, le secrétariat de l'Initiative est relié au ministère d'accueil, le ministère des Affaires étrangères et du Commerce international, qui lui fournit - comme à toutes les missions - des ressources financières, humaines et matérielles, et des services. |
|
|
| Pour plus d'information sur les paiements de transfert ci-dessus, voir http://www.tbs-sct.gc.ca/est-pre/estimF.asp. |
| Tableau 3.13A : Initiative horizontale | |||||
|---|---|---|---|---|---|
| Nom de l'initiative horizontale : Secrétariat de l'Initiative de répresentation accrue aux États-Unis (IRA) | |||||
| Partenaires fédéraux participant à chacun des programmes |
Nom des programmes | Allocation totale (en millions de dollars) |
Dépenses prévues 2006-2007 (en millions de dollars) |
Résultats prévus pour 2006–2007 |
|
| 1. | Agence de promotion économique du Canada atlantique | a. Représentation | 78 070.0 | 20 269.0 | Effectif complet |
| 2. | Agriculture et Agroalimentaire Canada |
|
|||
| 3. | Développement économique Canada pour les régions du Québec | b. Défense des intérêts et expansion des affaires | 24 837.0 | 7 450.0 | « Approche pangouvernementale » |
| 4. | Ministère des Affaires étrangères et du Commerce international |
|
|||
| 5. | Industrie Canada | c. Ministère / gouvernance | 8 248.0 | 2 047.0 | Évaluation formative - Terminer et mettre en oeuvre les recommandations |
| 6. | Conseil national de recherches Canada |
|
|||
| 7. | Diversification de l'économie de l'Ouest Canada | d. Réservé / non alloué* | 7 045.0 | 11 687.0 | |
| Total | 118 200.0 | 41 453.0 | |||
|
Personne-ressource : Wolf Nowak Gestionnaire Planification stratégique et analyse, Secrétariat de l'Initiative de représentation accrue aux États-Unis Ministère des Affaires étrangères et du Commerc international Téléphone : 1-613-944-2715 *devant être alloué aux programmes d'ici le 31 mars 2006 |
|||||
| Tableau 3.14 : Stratégie de développement durable |
|---|
|
1. Comment votre ministère a-t-il l'intention d'intégrer les principes et les valeurs du développement durable dans sa mission, sa
vision, ses politiques et ses activités quotidiennes? Réalisations du Ministère |
|
2. Quels sont les buts, les objectifs et les cibles de votre stratégie la plus récente en matière de développement durable et sur lesquels vous mettrez l'accent au cours de l'année à venir? De quelle manière mesurerez-vous votre succès? Les buts, les objectifs et les cibles d'Action 2006 qui concernent tout particulièrement les Affaires étrangères pour les mois restants de 2006 sont énumérés ci-dessous. Les buts, les objectifs et les cibles pour 2007 à 2009 seront traités dans une stratégie de développement durable mise à jour, qui sera déposée au Parlement en décembre 2006.
|
|
3. Indiquer les outils de développement durable, comme l'Évaluation environnementale stratégique et le Système de gestion environnementale, qui continueront de s'appliquer au cours de l'année à venir. Le Ministère a mis en place diverses initiatives sur le développement durable qui continueront de s'appliquer au cours de l'année à venir. Parmi celles-ci, notons : l'Évaluation environnementale stratégique de politiques, de plans et de programmes, l'Évaluation environnementale des projets, l'Évaluation environnementale stratégique des subventions et contributions ainsi que le Système de gestion environnementale. |
| Pour plus d'information sur ces initiatives, veuillez consulter le site Web du Ministère sur le développement durable à http://www.dfait-maeci.gc.ca/sustain/menu-fr.asp. |
| Tableau 3.15 : Vérifications et évaluations internes | ||||
|---|---|---|---|---|
| Plan de vérification 2005-2007 du MAECI - Modifié pour inclusion dans le Rapport sur les plans et les priorités | ||||
| Vérification de l'administration centrale | ||||
| Projet | Description ou objectif | 2005-2006 | 2006-2007 | Trimestre |
| Vérification de l'Initiative de gestion intégrée des ressources immobilières (IGIRI)) Mission d'assurance |
Évaluer dans quelle mesure les objectifs du fonds de redistribution de l'IGIRI ont été atteints. | X | 3e - 4e termes | |
|
|
||||
| Vérification des dépenses du Service extérieur - DES | Phase un : Examen préliminaire et évaluation des risques. | X | 3e - 4e termes | |
|
|
||||
| Phase deux : Exécution du plan. | X | À déterminer | ||
|
|
||||
| Direction générale des services aux employés recrutés sur place Mission d'assurance |
Évaluer l'efficacité du cadre de contrôle de gestion. | X | À déterminer | |
|
|
||||
| Évaluation des facteurs relatifs à la vie privée (EFVP) Mission d'assurance |
Déterminer si les Affaires étrangères ont mis en oeuvre la Politique d'évaluation des facteurs relatifs à la vie privée en donnant à l'efficacité l'importance qui lui revient et si on effectue des EFVP conformément à la Politique. | X | À déterminer | |
| Vérification financière/b> | ||||
| Projet | Description ou objectif | 2005-2006 | 2006-2007 | Trimestre |
| Suivi des vérifications d'attestation de la qualité Mission d'assurance |
Déterminer dans quelle mesure les recommandations formulées à la suite de six vérifications financières effectuées ces dernières années ont été mises en application. Les six vérifications portaient sur le Bureau du caissier, les avances à justifier, les comptes débiteurs, les comptes à fins déterminées, les immobilisations et les charges payées d'avance. | X | 3e terme | |
|
|
||||
| Vérification des créditeurs et des charges à payer Mission d'assurance |
Déterminer si les créditeurs et les charges à payer sont comptabilisés conformément aux principes comptables généralement reconnus (PCGR) et si des contrôles internes sont en place et fonctionnent. efficacement. | X | 4e terme | |
| Vérification des coûts récupérables et des créditeurs Mission d'assurance |
Déterminer si, dans les missions, le traitement des transactions des autres ministères est exact et uniforme et comment ces montants sont recouvrés auprès de nos ministères partenaires ou payés par l'entremise de l'AC. | X | 1er terme | |
|
|
||||
| Vérification des fonctions financières des Affaires étrangères dans les missions et à l'AC Mission d'assurance |
Déterminer si les compétences en matière financière sont suffisantes dans les missions et à l'AC. La vérification inclura un examen des titres de compétence associés aux postes, des méthodes de recrutement et du programme de formation. | X | 2e terme | |
|
|
||||
| Vérification d'Opérations à l'étranger et services bancaires internationaux | Déterminer dans quelle mesure la Direction des opérations à l'étranger et des services bancaires internationaux : | X | 3e - 4e termes | |
|
|
||||
| Mission d'assurance |
|
|||
| Vérification de la gestion de l'information | ||||
| Projet | Description ou objectif | 2005-2006 | 2006-2007 | Trimestre |
| Vérification de la sécurité du « contenu » du réseau Mission d'assurance |
L'objectif général de cette vérification est de fournir une assurance quant à l'intégrité de l'information qui se trouve dans les
réseaux informatiques internes. Plus précisément, cela permettra :
|
X | 3e - 4e termes | |
|
|
||||
| Gestion de la sécurité des TI | Cette vérification porte sur un élément de la vérification de la sécurité des TI exigé aux termes des initiatives du SCT
mises en oeuvre par l'entremise de la gestion de la sécurité des TI. Cette vérification serait menée pour répondre aux exigences du SCT et du Bureau du vérificateur général et comporterait une coordination des critères et des méthodes des deux organismes. |
X | 3e terme | |
|
|
||||
| Vérification a posteriori de la mise en place d'InfoBanque Mission d'assurance |
Évaluer les besoins des utilisateurs, la fonctionnalité du système et le succès du projet pour le compte de la direction du Ministère. | X | 1er terme | |
| Subventions et contributions Vérifications des programmes | ||||
| Projet | Description ou objectif | 2005-2006 | 2006-2007 | Trimestre |
| Commission interaméricaine de lutte contre l'abus des drogues | X | 3e - 4e termes | ||
|
|
||||
| Fondation canadienne pour les Amériques | X | 3e - 4e termes | ||
|
|
||||
| Fonds Canada | X | 3e terme | ||
|
|
||||
| Intérêts canadiens à l'étranger | X | 3e - 4e termes | ||
|
|
||||
| Lutte contre le terrorisme | X | X | À déterminer | |
|
|
||||
| Programme de partenariat mondial | Fournir l'assurance que la gestion et l'administration des subventions et des contributions du Ministère sont adéquates | X | 3e terme | |
|
|
||||
| Mission d'assurances | X | 2e terme | ||
|
|
||||
| Programme des Nations Unies pour l'environnement | X | 3e - 4e termes | ||
|
|
||||
| Relations universitaires | X | 3e - 4e termes | ||
|
|
||||
| Stratégie internationale antidrogue | X | 3e - 4e termes | ||
|
|
||||
| Subventions tenant lieu d'impôt | X | 3e - 4e termes | ||
| Subventions et contributions - Vérifications des bénéficiaires | ||||
| Projet | Description ou objectif | 2005-2006 | 2006-2007 | Trimestre |
| Bureau canadien du mécanisme pour un développement propre et de l'application conjointe Fondation Asie-Pacifique du Canada |
X | X |
1er - 4e termes 1er - 4e termes |
|
| fondation asie-pacifique du canada | 3e - 4e termes | |||
| X | - | |||
|
|
||||
| Fonds Canada | X | À déterminer | ||
|
|
||||
| Fonds John Holmes | X | X |
3e terme 1er - 4e termes |
|
| Jeunes professionnels à l'international | X | X | 1er - 4e termes | |
| Vérification de la gestion de l'information | ||||
| Projet | Description ou objectif | 2005-2006 | 2006-2007 | Trimestre |
| Lutte contre le terrorisme | X | À déterminer | ||
|
|
||||
| Maison des étudiants canadiens | X | 3e - 4e termes | ||
|
|
||||
| Programme de la sécurité humaine | X | X | 1re - 4e termes | |
|
|
||||
| Programme de partenariat mondial | X | X | 1re - 4e termes | |
|
|
||||
| Programme de la sécurité humaine | X | X | 1re - 4e termes | |
|
|
||||
| Programme international sur l'environnement | X | X | 1re - 4e termes | |
|
|
||||
| Volet nordique de la politique étrangère du Canada | X | X | 1re - 4e termes | |
| Inspections des missions | ||||
| Projet | Description ou objectif | 2005-2006 | 2006-2007 | Trimestre |
| Inspections des missions Missions de conseil |
Fournir à la direction une évaluation des activités des missions et des contrôles de gestion. Ces inspections procurent des conseils aux
missions et permettent d'analyser la conformité aux politiques et à la réglementation ainsi que de trouver des moyens d'améliorer le
rendement. Au moyen de plusieurs inspections de missions, des travaux cibleront, en fonction du risque, certains processus horizontaux, sujets, problèmes et questions. Les résultats seront accumulés et analysés pour permettre l'élaboration d'énoncés d'assurance sur les sujets horizontaux choisis. |
|||
|
|
||||
| Tournées d'inspection | Accra, Londres, Madrid, Barcelone, Athènes | X | 1re - 2e termes | |
|
|
||||
| Bandar Seri Begawan, Bangkok, Djakarta, Abou Dhabi, Dubaï | X | 3e terme | ||
|
|
||||
| Riga, Tallinn, Vilnius | X | 4e terme | ||
|
|
||||
| Bucarest, Tel Aviv, Ramallah, Tunis, Tripoli | X | 4e terme | ||
|
|
||||
| Séoul, Taipei, Colombo | X | 4e terme | ||
|
|
||||
| Koweït, Riyad, Kuala Lumpur | X | 1er terme | ||
|
|
||||
| Washington, Washington-OEA, Philadelphie | X | 1er terme | ||
|
|
||||
| Moscou, Saint-Pétersbourg, Almaty | X | 2e terme | ||
|
|
||||
| Brasília, São Paulo, Río de Janeiro, Belo Horizonte, Buffalo | X | 3e terme | ||
|
|
||||
| Dakar, Yaoundé, Genève | X | 3e terme | ||
|
|
||||
| Minneapolis, Seattle | X | 4e terme | ||
|
|
||||
| Helsinki, Varsovie, Prague, Bratislava | X | 4e terme | ||
|
|
||||
| La Havane, Port of Spain, Bogotá | X | 4e terme | ||
|
|
||||
| Politiques et procédures sur l'admissibilité et cadre de contrôle Mission d'assurance |
Déterminer la pertinence des politiques et des procédures relatives à l'admissibilité de même que l'efficacité du cadre de contrôle connexe. | X | À déterminer | |
|
|
||||
| Gestion de la sécurité des TI Mission d'assurance |
Cette vérification porte sur un élément de la vérification de la sécurité des TI exigé aux termes des initiatives du SCT
mises en oeuvre par l'entremise de la gestion de la sécurité des TI. Cette vérification interne serait exécutée pour répondre aux exigences du SCT et du Bureau du vérificateur général et comporterait une coordination des critères et des méthodes dans les deux organismes. |
X | 3e terme | |
|
|
||||
| Passport Audits | ||||
| Projet | Description ou objectif | 2005-2006 | 2006-2007 | Trimestre |
| Services de passeport dans les missions et cadre de l'AC Mission d'assurance |
Évaluer le degré de conformité aux politiques et aux procédures dans les missions à l'étranger de même que l'efficacité
du cadre de contrôle de gestion. La vérification sera menée à Passeport Canada et aux Affaires consulaires des Affaires étrangères. |
X | 3e - 4e termes | |
| Évaluations internes Affaires étrangères - Évaluations prévues pour 2006-2007 |
|||||
| Nom de l'évaluation | Description | 2005-2006 | 2006-2007 | Début | Fin |
| Protocole d'entente avec Postes Canada | Cette évaluation examinera la pertinence et l'efficacité du protocole d'entente entre Passeport Canada et Postes Canada pour la livraison des passeports et d'autres services. | X | septembre 2006 |
décembre 2006 |
|
|
|
|||||
| Institut canadien du service extérieur (ICSE) | Cette évaluation permet d'effectuer un examen en profondeur de la pertinence, de l'efficacité et des résultats atteints de l'ICSE, après 15 années de service. Les recommandations viseront à guider les gestionnaires dans la revitalisation du mandat de l'institut, afin de relever les défis du nouveau contexte mondial. | X | août 2005 |
mai 2006 |
|
|
|
|||||
| Politique de communications | Cette évaluation examinera la façon dont le Ministère a mis en oeuvre la Politique de communications du gouvernement du Canada. | X | septembre 2006 |
mars 2007 |
|
|
|
|||||
| Lutte contre le terrorisme | Diagnostic des capacités de programmation et de rapport en vue d'évaluer la capacité du programme de lutte contre le terrorisme à
planifier, à coordonner, à gérer ainsi qu'à atteindre et à présenter des résultats conformes aux stratégies et aux
priorités du Ministère. |
X | mai 2006 |
juillet 2006 |
|
|
|
|||||
| Évaluation du programme de lutte contre le terrorisme pour revoir la planification, la programmation et la mise en oeuvre du CGRR. | X | janvier 2007 |
juillet 2007 |
||
|
|
|||||
| Études de pays | Conception et validation d'une méthode de réalisation d'études de pays. Les études de pays appuieront l'approche pangouvernementale grâce à des examens approfondis de nos activités au sein de pays sélectionnés, tant du point de vue des missions que de l'AC. Elles auront pour but de montrer comment divers programmes contribuent à atteindre nos objectifs. | X | mai 2006 |
janvier 2007 |
|
|
|
|||||
| La direction de l'évaluation mettra en place un projet pilote pour évaluer la méthode et les outils élaborés, en effectuant une étude de pays dans un pays où le processus de planification a été établi. | X | janvier 2007 |
juillet 2007 |
||
| Initiative de représentation accrue aux États-Unis | Cette évaluation portera sur la conception et la qualité de la mise en oeuvre de l'initiative et évaluera également l'efficacité de l'IRA en tant qu'initiative horizontale (gouvernance et coordination). | X | juillet 2005 |
mai 2006 |
|
|
|
|||||
| Besoins du MAECI (Affaires étrangères) en ressources humaines | Cette étude examinera quelles sont les compétences et l'expérience nécessaires pour satisfaire aux besoins futurs du Ministère. | X | septembre 2006 |
mars 2007 |
|
|
|
|||||
| Programme de partenariat mondial | Évaluation de l'ensemble du Programme de partenariat mondial, tout en mettant l'accent sur la planification, la programmation et la mise en oeuvre du CGRR. | X | décembre 2005 |
avril 2006 |
|
|
|
|||||
| Mise à jour du CGRR et du CVAR pour le Programme de partenariat mondial. | X | avril 2006 |
mai 2006 |
||
|
|
|||||
| Évaluation du programme des anciens scientifiques de l'armement pour évaluer l'efficacité et l'atteinte des résultats du Centre international des sciences et de la technologie. | X | avril 2006 |
juillet 2006 |
||
|
|
|||||
| Évaluation du programme de destruction des armes chimiques (édifice principal de destruction) et des travaux en collaboration avec le ministère de la Défense du Royaume-Uni. | X | août 2006 |
décembre 2006 |
||
|
|
|||||
| Évaluation du volet du Programme de partenariat mondial relatif à la sécurité nucléaire et à l'Agence internationale de l'énergie atomique. | X | juin 2006 |
octobre 2006 |
||
|
|
|||||
| Missions et satellites | L'objectif de cet examen est d'évaluer l'efficacité des modèles actuels de prestations des services dans différentes régions et de cerner les facteurs qui favorisent le succès de l'approche des missions et des satellites (c'est-à-dire la relation entre les missions et leurs bureaux satellites). | X | septembre 2006 |
mars 2007 |
|
|
|
|||||
| Gestion du savoir | À la suite de l'analyse des besoins en matière de gestion de l'information/technologie de l'information (GI-TI), cette étude examinera la façon dont le Ministère acquiert, organise, emmagasine et diffuse les connaissances, dans le but de formuler des recommandations sur la façon d'améliorer la gestion du savoir. | X | avril 2006 |
décembre 2006 |
|
|
|
|||||
| Mines terrestres | L'évaluation sommative du Fonds canadien contre les mines terrestres sera dirigée par l'ACDI et couvrira les contributions des Affaires étrangères, de l'ACDI et du ministère de la Défense nationale. Une étude d'évaluation sera menée en 2005-2006, suivie d'une évaluation sommative en 2006- 2007. | X | X | mai 2005 |
avril 2007 |
|
|
|||||
| Ombudsman de Passeport Canada | Cette évaluation analysera les diverses options pour exécuter la fonction d'ombudsman ainsi que les autres services relatifs aux valeurs et à l'éthique à Passeport Canada, en particulier le renouvellement de la capacité organisationnelle et la durabilité. | X | avril 2006 |
novembre 2006 |
|
|
|
|||||
| Direction générale de la sécurité de Passeport Canada | Cette évaluation servira à mesurer la pertinence, l'efficacité et les résultats obtenus par la Direction générale de la sécurité et permettra d'envisager d'autres moyens de fournir un service efficace aux Canadiens tout en maintenant une sécurité adéquate. | X | juin 2006 |
décembre 2006 |
|
|
|
|||||
| Élaboration de politiques | Conseil et soutien : l'étude consistera à évaluer le processus ministériel d'élaboration des politiques et la mesure dans laquelle les politiques se matérialisent en programmes adéquats. | X | septembre 2006 |
mars 2007 |
|
|
|
|||||
| Diplomatie ouverte | La diplomatie ouverte est maintenant un secteur d'activités qui englobe divers programmes visant à renforcer les activités de défense des intérêts. Le but de l'évaluation est d'évaluer les progrès accomplis dans l'adoption d'une approche plus cohérente et de déterminer les écarts entre la capacité d'exécution du programme et les objectifs de diplomatie ouverte. | X | mai 2006 |
mars 2007 |
|
|
|
|||||
| Sécurité publique et antiterrorisme | Évaluation formative du programme sur la sécurité publique et l'antiterrorisme qui couvrira les éléments suivants : la sécurité du personnel dans les missions, la représentation à l'étranger et l'unité de lutte contre le terrorisme international. | X | mai 2005 |
juin 2006 |
|
|
|
|||||
| Jeunes professionnels à l'international | Évaluation sommative du programme Jeunes professionnels à l'international. | X | septembre 2005 |
avril 2006 |
|
Cette partie du rapport traite exclusivement du volet du Commerce international du Ministère.
Le Ministère entretient une collaboration importante avec des partenaires de l'intérieur comme de l'extérieur du gouvernement afin de favoriser la cohérence dans les politiques et les programmes commerciaux du Canada et d'accroître la prospérité des Canadiens. Le tableau qui suit présente le résultat stratégique et les activités de programme axés sur le commerce international.
| Résultat stratégique : Promouvoir les intérêts commerciaux du Canada sur la scène internationale en collaboration avec les entreprises canadiennes et d'autres intervenants, tant au Canada qu'à l'étranger. | |||||
| Activité de programme : |
Politique commerciale et négociations – Analyser, négocier, promouvoir et représenter les intérêts économiques et commerciaux du Canada à l'échelle internationale, au Canada et à l'étranger, en consultation avec les intervenants.
Marchés mondiaux et Relations commerciales – Intégrer les intérêts du Canada en matière d'économie, de commerce, d'investissement et de science et technologie, à l'échelle régionale et bilatérale, et administrer les relations commerciales bilatérales.
Développement du commerce international – Administrer et offrir aux Canadiens des services liés au commerce international.
Promotion de l'investissement étranger direct et coopération en science et en technologie – Attirer et conserver les investissements étrangers directs au Canada, accroître les investissements canadiens à l'étranger et encourager la collaboration internationale en science et en technologie.
Les fonctions des Services ministériels et des Ressources humaines appuient également ce résultat stratégique.
Les priorités du Ministère sont fidèles au discours du Trône d'avril 2006 :
Le résultat stratégique et les activités de programme du Ministère concordent avec les résultats du gouvernement du Canada définis dans le rapport annuel du gouvernement fédéral au Parlement, intitulé Le Rendement du Canada et rédigé par le Conseil du Trésor. Le résultat « Un Canada prospère au moyen du commerce mondial » est particulièrement pertinent.
Au niveau ministériel, le processus de planification des activités commence au cours d'une journée de réflexion que le Comité exécutif tient à l'automne pour définir un ensemble clair de priorités et d'objectifs stratégiques qui font ensuite l'objet d'un message et d'instructions diffusés à tous les membres de la direction du Ministère à l'administration centrale et dans les missions à l'étranger. Les stratégies par pays du Ministère fournissent le contexte général dans lequel s'inscrivent les programmes commerciaux du volet du commerce international à l'étranger.
Les gestionnaires de programme à l'administration centrale et dans les missions reçoivent un cadre de planification des activités comprenant des indicateurs de rendement précis sur lequel fonder leurs plans d'activités. Les plans définissent l'utilisation des ressources, le contexte économique dans le territoire visé, les activités connexes et les résultats escomptés. Ils sont la base d'un dialogue avec les ministères partenaires au sujet des priorités stratégiques et des besoins de ressources.
Ces trois dernières années, le Ministère a utilisé des modèles diffusés dans Internet pour soumettre ses plans d'activités, ce qui a sensiblement accru l'efficacité et a fourni une base beaucoup plus solide pour comparer les plans des diverses régions. Le Ministère assure la cohérence et l'intégralité de tous les plans d'activités ainsi que la corrélation avec les priorités ministérielles et les résultats clés.
Le Ministère intensifie sa collaboration avec d'autres ministères afin de concevoir des indicateurs de rendement crédibles, principalement au moyen de son système électronique de gestion des relations avec les clients, TRIO, et en reliant ce système à la plateforme Web du Délégué commercial virtuel. TRIO offre des solutions intégrées aux agents de commerce pour améliorer le déroulement, l'exécution et le contrôle des interactions avec les clients. Le système produit des indicateurs de rendement comme le délai moyen de réponse aux demandes de service, le volume des services assurés et le nombre de débouchés d'affaires proposés.
Le Ministère utilise ses plans et ses stratégies approuvés comme source principale de renseignements pour rédiger son Rapport sur les plans et les priorités. Ce rapport, qui regroupe et explique les plans annuels d'activités du Ministère, est un élément officiel du processus du Budget des dépenses. Tout comme le document avec lequel il va de pair, le Rapport ministériel sur le rendement , il est déposé au Parlement et mis à la disposition de tous les Canadiens et de quiconque s'intéresse à la politique commerciale du Canada.
Le contexte international volatile et complexe dans lequel doit fonctionner le Ministère pose un certain nombre d'enjeux et de risques, tant stratégiques qu'opérationnels, qui doivent être cernés et examinés dans le cycle annuel de planification.
Les enjeux auxquels est confronté le Ministère sont entre autres :
À l'heure actuelle, les principaux risques stratégiques définis par le Ministère sont les suivants :
Principales publications touchant le commerce international
Au cours de l'année écoulée, un certain nombre de publications ont porté sur l'orientation à venir de la politique économique du Canada :
Grands dossiers horizontaux qui intéressent le Ministère
Outre les nombreux dossiers de politique commerciale qui font régulièrement intervenir une série d'autres ministères fédéraux, le Ministère s'occupe des dossiers horizontaux particuliers que voici :
Le Ministère élabore actuellement une stratégie du commerce mondial pour pénétrer des marchés prioritaires, ce qui englobe la politique commerciale, l'expansion des exportations, le mouvement des investissements, les liens en science et en technologie et la commercialisation des technologies canadiennes. Cette stratégie traduira les priorités suivantes, qui s'appliquent à toutes les activités du Ministère, chacune de ces priorités ayant un poids différent selon les conditions particulières des marchés à l'étranger et la nature fonctionnelle du travail à l'administration centrale et dans les bureaux régionaux :
| Ressources financières (en millions de dollars) | |||
| Exercice | 2006-2007 | 2007-2008 | 2008-2009 |
| Total des dépenses prévues | 414,5 | 546,0 | 518,5 |
Le budget du Ministère est formé du Budget principal des dépenses et du Budget supplémentaire des dépenses approuvés par le Parlement. Compte tenu du moment où les élections fédérales ont eu lieu cette année, le financement a été assuré de façon exceptionnelle – grâce au Budget principal des dépenses combiné à un mandat spécial du gouverneur général (l'instrument établi pour obtenir des fonds lorsque le Parlement est dissout aux fins d'une élection générale).
Comme l'indique le tableau ci-dessus, les dépenses du volet Commerce international prévues pour 2006-2007 s'élèveront à 414,5 millions de dollars, une diminution comparativement au montant alloué dans le Budget principal des dépenses. Cette diminution est attribuable aux facteurs suivants :
La diminution au chapitre des coûts sera compensée par des augmentations attribuables aux facteurs suivants :
Le Ministère a deux crédits votés (l'un pour les dépenses de fonctionnement et l'autre pour les subventions et contributions) et quatre autorisations législatives. En 2006-2007, le budget du Ministère sera ainsi alloué : environ 38 % des fonds seront attribués aux dépenses de fonctionnement et 3 % aux subventions et contributions.
Les dépenses au titre des ressources humaines, sauf les 19 millions de dollars destinés aux régimes d'avantages sociaux des employés, représentent environ 48 % du budget du Ministère. En règle générale, les dépenses des ressources humaines sont imputées au crédit voté, mais les régimes d'avantages sociaux des employés sont des paiements législatifs.
Une ventilation détaillée des dépenses prévues du Ministère est fournie dans la Partie III, section 3.1.4, du présent rapport. Les ressources financières sont ainsi réparties entre les quatre activités de programme :
Les dépenses prévues au titre des activités de programme s'élèvent à 414,5 millions de dollars et comprennent les compressions de 700 000 $ imposées par le Comité de gestion des dépenses. Il convient de signaler que les compressions de 5 % exigées à la suite de l'examen de la gestion des dépenses en 2005-2006 ont été appliquées à tous les budgets de fonctionnement et, en conséquence, ont touché les déplacements et le fonctionnement général. Aucune initiative ni aucun programme particulier n'était ciblé.
Le Ministère distribuera plus de 10 millions de dollars en subventions et contributions cette année, surtout par l'entremise des activités de programme de Développement du commerce international et de la Promotion de l'investissement étranger direct et de la coopération en S-T. Les principaux programmes de subventions et contributions sont le Programme de développement des marchés d'exportation – Associations commerciales, le Programme de partenariats internationaux en science et technologie, le programme Horizon le monde et le Programme d'appui à l'investissement dans les communautés.
| Ressources humaines (ETP) | |||
| Exercice | 2006-2007 | 2007-2008 | 2008-2009 |
| Équivalents temps | 1 369 | 1 369 | 1 369 |
Le Ministère demeure déterminé à constituer un effectif bilingue, culturellement diversifié et innovateur, qui reflète fidèlement la société canadienne dans son ensemble. Par ailleurs, il s'efforce d'établir des relations plus productives et plus innovatrices avec les syndicats et les associations d'employés. Le Ministère s'emploie également à combler les écarts qui existent dans les ressources pour un certain nombre de groupes professionnels clés.
Les ETP sont des équivalents temps plein, une mesure des ressources humaines nécessaires pour maintenir un niveau d'emploi moyen sur 12 mois, basée sur une semaine de 37,5 heures de travail. Le tableau ci-dessus indique le nombre approximatif d'ETP que le Ministère a utilisés l'an dernier. Les ressources humaines sont réparties ainsi entre les quatre activités de programme :
L'efficacité de toute organisation repose entièrement sur ses employés. C'est particulièrement vrai au Ministère, qui a besoin d'un assortiment très précis de personnes hautement qualifiées. Le Ministère poursuit la modernisation de sa gestion des ressources humaines. Plusieurs projets de changement importants sont encore en cours : certains donnent suite à des modifications législatives pangouvernementales (p. ex. la mise en oeuvre de la Loi sur la modernisation de la fonction publique) et d'autres sont liés au programme de transformation et aux priorités de gestion du Ministère, y compris la mise en oeuvre du Programme de gestion du rendement et la restructuration du service extérieur.
En 2005-2006, le Ministère a intensifié la collecte de données significatives et il a défini et appliqué des indicateurs de rendement plus stricts et plus utiles. En 2006-2007, il mettra au point un système intégré d'information sur le rendement lié aux ressources, aux processus internes, à la prestation des services et aux données économiques. Il prévoit également implanter ce système en 2006-2007. Par ailleurs, le Ministère suit et mesure le rendement grâce à l'ensemble suivant d'indicateurs (voir le tableau) se rapportant aux résultats stratégiques, aux priorités et aux résultats clés inscrits dans son cadre de planification des activités. Ce cadre fournit la base nécessaire pour renforcer la gestion axée sur les résultats et fixer des objectifs personnels dans le contexte du Programme de gestion du rendement et des ententes sur le rendement conclues avec les cadres. L'architecture axée sur la collecte des données et les transactions de l'ensemble de service DCV-TRIO sera l'élément central de ce cadre.
Le Ministère continuera de faire une série de vérifications et d'évaluations ciblées dans toutes ses activités pour fournir aux cadres supérieurs de l'information sur le rendement (pour plus de détails, voir Partie IV, section 4.3, tableau 4.10).
Les indicateurs de rendement précis du tableau suivant sont reliés à chacune des priorités du Ministère en matière de politique et de gestion. Ces indicateurs serviront à évaluer le rendement du Ministère par rapport aux plans décrits dans le présent rapport et qui seront discutés à fond dans le Rapport ministériel sur le rendement 2006-2007.
| 1.Sensibiliser davantage les Canadiens aux défis et aux possibilités que présente le commerce international | |
Résultats prévus |
Attestation : |
|
|
|
|
|
|
| 2. Renforcer l'accès sécuritaire des entreprises canadiennes aux marchés mondiaux grâce à la négociation et à la mise en oeuvre d'accords commerciaux | |
Résultats prévus |
Attestation : |
|
|
|
|
|
|
|
|
| 3. Aider les entreprises canadiennes à relever les défis de la concurrence pour profiter des débouchés mondiaux | |
Résultats prévus |
Attestation : |
|
|
|
|
|
|
| 4. Promouvoir le Canada comme pays et partenaire concurrentiel en matière d'investissement, d'innovation et de production à valeur ajoutée | |
Résultats prévus |
Attestation : |
|
|
|
|
|
|
|
|
| 5. Un ministère des Affaires étrangères reconnu pour sa modernité et sa souplesse | |
Résultats prévus |
Attestation : |
|
|
|
|
La présente section founit des renseignements détaillés sur les résultats stratégiques du Ministère reliés au commerce ainsi que sur les quatre activités de programme et de soutien qui figurent dans l'Architecture des activités de programme.
Les quatre activités de programme et l'activité de soutien suivantes contribuent à l'atteinte de ce résultat stratégique.

Activité de programme : Analyser, négocier, promouvoir et représenter les intérêts économiques et commerciaux du Canada à l'échelle internationale, au Canada et à l'étranger, en consultation avec les intervenants.
Dans le cadre de cette activité, le Ministère :
Les incidences de l'activité de programme sont influencées directement et indirectement par les éléments suivants :
Cette activité de programme s'adresse directement aux exportateurs, importateurs, producteurs et investisseurs des industries des biens et des services qui bénéficient de nouvelles occasions d'accès aux marchés, de fournitures moins coûteuses et de meilleure qualité, ainsi que de milieux plus prévisibles et plus justes pour mener leurs activités. Elle vise indirectement tous les Canadiens, qui profitent ainsi d'une plus grande variété de produits et de services et d'une économie plus solide soutenue par un système d'échanges et d'investissement ouvert et fondé sur des règles. Ce dernier favorise les occasions d'innovation et la création d'emplois grâce à l'ouverture des marchés, à de saines pratiques en matière de réglementation et à d'autres outils qui tiennent compte des priorités absolues sur les plans social, environnemental et économique.
Contexte de planification : Les facteurs qui suivent ont une incidence sur les activités d'élaboration de politiques et de négociations commerciales du Ministère :
Cette activité de programme permettra au Ministère de contribuer principalement à la priorité clé suivante :
La priorité stratégique de cette activité de programme est appuyée par un ou plusieurs objectifs à atteindre d'ici un à trois ans. Le Ministère prendra les mesures suivantes, énumérées par priorité stratégique, en vue de parvenir à ces résultats.
Renforcer l'accès sécuritaire des entreprises canadiennes aux marchés mondiaux grâce à la négociation et à la mise en oeuvre d'accords commerciaux
| Ressources financières (en millions de dollars) | |||
| Exercice | 2006-2007 | 2007-2008 | 2008-2009 |
| Total des dépenses prévues | 51,7 | 60,7 | 45,7 |
| Ressources humaines (ETP) | |||
| Exercice | 2006-2007 | 2007-2008 | 2008-2009 |
| ETP | 369 | 369 | 369 |
| Renforcer l'accès sécuritaire des entreprises canadiennes aux marchés mondiaux grâce à la négociation et à la mise en oeuvre d'accords commerciaux | |
Résultats prévus |
Attestation : |
|
|
|
|
|
|
|
|
Activité de programme : Intégrer les intérêts du Canada en matière d'économie, de commerce, d'investissement et de science et technologie, à l'échelle régionale et bilatérale, et administrer les relations commerciales bilatérales.
Dans le cadre de cette activité, le Ministère offre des services de base aux missions à l'étranger, y compris le repérage de débouchés stratégiques. Pour ce faire, une collaboration continue est nécessaire avec nos partenaires de l'intérieur et de l'extérieur du gouvernement. Des stratégies englobant tous les aspects du commerce international sont élaborées pour un groupe central de marchés prioritaires, dont les États Unis, le Mexique, la Chine, l'Inde, le Brésil, la Russie, le Japon, la Corée du Sud, l'Association des nations de l'Asie du Sud-Est (ANASE), le Conseil de coopération du Golfe et l'Union européenne. Cette activité de programme et la nature changeante des activités commerciales à l'échelle mondiale - importance grandissante du niveau régional, chaînes de valeur mondiales et accent sur le commerce et l'investissement bilatéral - reflètent la nouvelle orientation des activités du Ministère à l'étranger.
Contexte de planification : Les facteurs suivants ont une incidence sur le rôle du Ministère en ce qui concerne les marchés mondiaux :
Dans le cadre de cette activité de programme, le Ministère contribuera aux priorités clés suivantes en :
Chacune des priorités stratégiques de cette activité de programme est appuyée par un ou plusieurs objectifs à atteindre d'ici un à trois ans. Le Ministère prendra les mesures suivantes, énumérées par priorité stratégique, en vue de parvenir à ces résultats.
Sensibiliser davantage les Canadiens aux défis et aux possibilités que présente le commerce international
Aider les entreprises canadiennes à relever les défis de la concurrence pour profiter des débouchés mondiaux
Un ministère des Affaires étrangères reconnu pour sa modernité et sa souplesse
| Ressources financières (en millions de dollars) | |||
| Exercice | 2006-2007 | 2007-2008 | 2008-2009 |
| Total des dépenses prévues | 41,2 | 50,7 | 50,7 |
| Ressources humaines (ETP) | |||
| Exercice | 2006-2007 | 2007-2008 | 2008-2009 |
| ETP | 512 | 512 | 512 |
| Sensibiliser davantage les Canadiens aux défis et aux possibilités que présente le commerce international | |
Résultats prévus |
Attestation : |
|
|
|
|
|
|
| Assisting Canadian business in competing successfully for global opportunities | |
Résultats prévus |
Attestation : |
|
|
| A department that is recognized as modern and agile | |
Résultats prévus |
Attestation : |
|
|
Activité de programme : Administrer et offrir aux Canadiens des services liés au commerce international.
Dans le cadre de cette activité, le Ministère aide les entreprises canadiennes à se positionner pour pouvoir profiter pleinement des débouchés commerciaux qui s'offrent sur le marché mondial et, ainsi, à contribuer directement à la prospérité et à la création d'emplois, au moyen des programmes et des services suivants :
En outre, le Ministère aide les entreprises canadiennes à profiter des projets de marché public et d'investissement financés par des institutions financières internationales comme la Banque mondiale et la Banque asiatique de développement ainsi que par les organismes bilatéraux et multilatéraux de développement et de secours. De son côté, le Centre des études de marché fournit à ses clients d'affaires canadiens des renseignements sur divers marchés dans un large éventail de secteurs. Il produit en gros chaque année une centaine d'études de marché et une centaine de profils sectoriels de pays.
Contexte de planification : Les facteurs suivants ont une incidence sur le rôle du Ministère en ce qui concerne le développement du commerce international :
Dans le cadre de cette activité de programme, le Ministère contribuera aux priorités clés suivantes en :
Chacune des priorités stratégiques de cette activité de programme est appuyée par un ou plusieurs objectifs à atteindre d'ici un à trois ans. Le Ministère prendra les mesures suivantes, énumérées par priorité stratégique, en vue de parvenir à ces résultats.
Sensibiliser davantage les Canadiens aux défis et aux possibilités que présente le commerce international
Aider les entreprises canadiennes à relever les défis de la concurrence pour profiter des débouchés et mondiaux
Un ministère des Affaires étrangères reconnu pour sa modernité et sa souplesse
| Ressources financières (en millions de dollars) | |||
| Exercice | 2006-2007 | 2007-2008 | 2008-2009 |
| Total des dépenses prévues | 309,5 | 418,8 | 405,8 |
| Ressources humaines (ETP) | |||
| Exercice | 2006-2007 | 2007-2008 | 2008-2009 |
| ETP | 417 | 417 | 417 |
| Sensibiliser davantage les Canadiens aux défis et aux possibilités que présente le commerce international | |
Résultats prévus |
Attestation : |
|
|
| Aider les entreprises canadiennes à relever les défis de la concurrence pour profiter des débouchés mondiaux | |
Résultats prévus |
Attestation : |
|
|
|
|
| Un ministère des Affaires étrangères reconnu pour sa modernité et sa souplesse | |
Résultats prévus |
Attestation : |
|
|
Activité de programme : Attirer et conserver les investissements étrangers directs au Canada, accroître les investissements canadiens à l'étranger et encourager la collaboration internationale en science et en technologie.
Dans le cadre de cette activité, le Ministère s'emploie à attirer l'investissement étranger au Canada, à définir une politique de promotion de l'investissement canadien à l'étranger et à favoriser la coopération internationale en matière de science et de technologie. Cette activité de programme contribue à la compétitivité et à la prospérité économiques du Canada.
L'investissement étranger direct (IED) est un facteur clé de croissance économique et de productivité. Des études ont montré que l'IED procure bien davantage que du capital financier. Il stimule l'innovation, favorise la formation du capital humain, contribue à l'injection de capitaux pour financer des achats de machinerie et des équipements qui sont des moteurs de productivité, accroît l'intégration économique à l'échelle internationale, aide à créer un climat d'affaires plus compétitif, procure aux entreprises locales des gains de productivité et accélère le développement d'entreprises. C'est dire l'importance que revêt l'IED pour le maintien et l'amélioration du niveau de vie des Canadiens.
Pour attirer des investissements majeurs dans les secteurs prioritaires de l'économie canadienne, le Ministère travaille en étroite collaboration avec les ministères et services à vocation économique des divers ordres de gouvernement pour :
Pour favoriser la collaboration internationale en matière de science et de technologie (S-T), le Ministère maintient un réseau de conseillers et de délégués commerciaux spécialisés en S-T oeuvrant dans des marchés clés qui offrent d'excellentes possibilités de collaboration en matière de science, d'innovation et de technologie et s'emploie aux activités suivantes :
Contexte de planification : Les facteurs suivants ont une incidence sur les fonctions du Ministère en matière d'investissement et de coopération en S-T :
L'IED a connu une croissance spectaculaire dans le monde entier ces 20 dernières années, et la concurrence s'intensifie pour l'obtention des investissements mondiaux. Devant la réussite croissante des marchés émergents d'attirer les formes traditionnelles d'investissement en raison de faibles coûts de production, le Canada, à l'instar d'autres pays industrialisés, se positionne dans les secteurs à forte valeur ajoutée, dans ceux où il a un avantage concurrentiel certain (par exemple dans les industries du savoir, de l'énergie et des ressources naturelles) ainsi que dans les industries de services où la proximité du marché est requise.
Dans le cadre de cette activité de programme, le Ministère contribuera à la poursuite des objectifs prioritaires suivants en :
La priorité stratégique de cette activité de programme est appuyée par un ou plusieurs objectifs à atteindre d'ici un à trois ans. Le Ministère prendra les mesures suivantes, énumérées par priorité stratégique, en vue de parvenir à ces résultats.
Renforcer l'accès sécuritaire des entreprises canadiennes aux marchés mondiaux grâce à la négociation et à la mise en oeuvre d'accords commerciaux
Aider les entreprises canadiennes à relever les défis de la concurrence pour profiter des débouchés mondiaux
Promouvoir le Canada comme pays et partenaire concurrentiel en matière d'investissement, d'innovation et de production à valeur ajoutée
Un ministère des Affaires étrangères reconnu pour sa modernité et sa souplesse
| Ressources financières (en millions de dollars) | |||
| Exercice | 2006-2007 | 2007-2008 | 2008-2009 |
| Total des dépenses prévues | 12,2 | 14,1 | 14,1 |
| Ressources humaines (ETP) | |||
| Exercice | 2006-2007 | 2007-2008 | 2008-2009 |
| ETP | 71 | 71 | 71 |
| Aider les entreprises canadiennes à relever les défis de la concurrence pour profiter des débouchés mondiaux | |
Résultats prévus |
Attestation : |
|
|
|
|
|
|
| Promouvoir le Canada comme pays et partenaire concurrentiel en matière d'investissement, d'innovation et de production à valeur ajoutée | |
Résultats prévus |
Attestation : |
|
|
|
|
|
|
|
|
| Un ministère des Affaires étrangères reconnu pour sa modernité et sa souplesse | |
Résultats prévus |
Attestation : |
|
|
|
|
Activité de soutien : Intégrer les aspects du mandat du Ministère concernant les échanges, le commerce et l'investissement, de façon à fournir des conseils éclairés au ministre et au sous-ministre sur l'élaboration de la politique par rapport aux priorités globales du gouvernement du Canada, tout en intégrant les fonctions de liaison et de consultation avec nos partenaires à l'intérieur et à l'extérieur du gouvernement.
Une des fonctions essentielles de l'activité de soutien Politique et planification stratégiques est de garantir une intégration globale des diverses activités de programme à l'échelle du gouvernement.
Le Bureau de l'économiste en chef, qui figure dans cette activité, fournit au Ministère la capacité de recherche économique et le soutien analytique nécessaires pour nos diverses activités de programme. C'est également le point de concentration de l'ensemble des activités d'appui statistique concernant les échanges, le commerce et l'investissement.
Dans le cadre de cette activité de programme, le Ministère contribuera à la poursuite des objectifs prioritaires suivants en :
Chacune des priorités stratégiques de cette activité de programme est appuyée par un ou plusieurs objectifs à atteindre d'ici un à trois ans. Le Ministère prendra les mesures suivantes, énumérées par priorité stratégique, en vue de parvenir à ces résultats.
Sensibiliser davantage les Canadiens aux défis et aux possibilités que présente le commerce international
Un ministère des Affaires étrangères reconnu pour sa modernité et sa souplesse
Cette information est intégrée aux activités de programme du volet Commerce international du Ministère.
| Sensibiliser davantage les Canadiens aux défis et aux possibilités que présente le commerce international | |
Résultats prévus |
Attestation : |
|
|
| Un ministère des Affaires étrangères reconnu pour sa modernité et sa souplesse | |
Résultats prévus |
Attestation : |
|
|
|
|
4.1 Tableau: Dépenses prévues du Ministère et équivalents temps plein
4.2 Tableau: Besoins en ressources par activité de programme
4.3 Tableau: Postes votés et législatifs indiqués dans le Budget principal des dépenses
4.4 Tableau: Services reçus à titre gracieux
4.5 Tableau: Sommaire des dépenses d'immobilisations, par activité de programme
4.6 Tableau: Sources des revenus disponibles et non disponibles
4.7 Tableau: Besoins en ressources par secteur
4.8 Tableau: Initiative horizontale
4.9 Tableau: Stratégie de développement durable
4.10 Tableau: Vérifications et évaluations internes
| Tableau 4.1 : Dépenses prévues du Ministère et équivalents temps plein (en millions de dollars) | ||||
|---|---|---|---|---|
| Prévision des dépenses 2005-2006 |
Dépenses prévues 2006-20077 |
Dépenses prévues 2007-2008 |
Dépenses prévues 2008-2009 |
|
| Politique commerciale et négociations | 45,8 | 51,7 | 60,7 | 45,7 |
| Marchés mondiaux/relations commerciales | 0,0 | 41,2 | 50,7 | 50,7 |
| Développement du commerce international | 82,1 | 103,6 | 75,9 | 75,9 |
| Promotion de l'investissement étranger direct et coopération en science et technologie | 11,3 | 10,6 | 12,5 | 12,5 |
| Relations bilatérales | 54,2 | 0,0 | 0,0 | 0,0 |
| Budgétaire du Budget principal des dépenses (brut) | 193,4 | 207,0 | 199,8 | 184,8 |
| Développement du commerce international | 653,0 | 209,0 | 346,0 | 333,0 |
| Dépenses non budgétaires du Budget principal des dépenses (brutes) | 653,0 | 209,0 | 346,0 | 333,0 |
| Moins : Revenus disponibles | 3,1 | 3,1 | 3,1 | 3,1 |
Total du Budget principal des dépenses |
843,3 | 412,9 | 542,7 | 514,7 |
| Rajustements | ||||
| Assistance financière aux associations de l'indutrie du bois d'oeuvre pour les aider à compenser les frais juridiques occasionnés par le différend commercial sur le bois d'ouvre avec les États-Unis | 18,3 | 0,0 | 0,0 | 0,0 |
| Financement pour les frais de litige reliés au différend commercial sur le bois d'oeuvre avec les États-Unis | 12,9 | 0,0 | 0,0 | 0,0 |
| Financement devant être fourni aux bénéficiaires admissibles pour les frais de recherche et de développement reliés aux nouvelles entreprises de technologie (Programme de partenariats internationaux en science et technologie) | 0,2 | 2,3 | 3,3 | 3,8 |
| Initiative pour appuyer la mise en place d'une infrastructure électronique commune et d'une stratégie de prestation de services multi-canaux (Gouvernement en direct) | 1,0 | 0,0 | 0,0 | 0,0 |
| Congés de maternité et indemnités | 0,4 | 0,0 | 0,0 | 0,0 |
| Convention collective | 3,3 | 0,0 | 0,0 | 0,0 |
| Comité d'examen des dépenses - Économies d'approvisionnement | (0,2) | (0,7) | 0,0 | 0,0 |
| Comité d'examen des dépenses | (1,4) | 0,0 | 0,0 | 0,0 |
| Budget fédéral 2005 | 4,0 | 0,0 | 0,0 | 0,0 |
| Total des rajustements | 38,5 | 1,6 | 3,3 | 3,8 |
Dépenses nettes prévues |
881,8 | 414,5 | 546,0 | 518,5 |
| Dépenses nettes prévues | 881,8 | 414,5 | 546,0 | 518,5 |
| Moins : Revenus non disponibles | 18,2 | 16,8 | 16,7 | 16,7 |
| Plus : Coût des services reçus à titre gracieux | 14,0 | 15,1 | 15,3 | 15,1 |
Coût net pour le Ministère |
877,6 | 412,8 | 544,6 | 516,9 |
Ressources humaines : Équivalents temps plein |
1 316 | 1 369 | 1 369 | 1 369 |
| Remarques :IDéveloppement du commerce international comprend des paiements législatifs budgétaires à Exportation et développement Canada (EDC) d'un montant
de 18,9 millions de dollars pour 2005-2006, de 18,3 millions de dollars pour 2006-2007, de 17,5 millions de dollars pour 2007-2008 et de 17,5 millions de
dollars pour 2008-2009, ainsi que des montants non budgétaires de 653 millions de dollars pour 2005-2006, de 209 millions de dollars pour 2006-2007, de
346 millions de dollars pour 2007-2008 et de 333 millions de dollars pour 2008-2009, Ces montants servent à couvrir le Compte du Canada, et le Ministère
ne peut les utiliser à des fins opérationnelles. Le montant alloué pour les activités de programme des Services ministériels sera différent du montant alloué dans le Budget principal des dépenses puisque la méthode d'affectation des fonds a été révisée. Dans le Budget principal des dépenses, les portions des montants budgétaires et non budgétaires pour EDC ont été comprises dans le calcul des pourcentages par activité de programme. La méthode a été modifiée de façon à exclure EDC étant donné que le MAECI ne fournit pas de services à cet organisme. Les chiffres étant arrondis, ils peuvent ne pas correspondre au total indiqué. |
||||
| Tableau 4.2 : Besoins en ressources par activité de programme (en millions de dollars) | |||||||||||
|---|---|---|---|---|---|---|---|---|---|---|---|
| 2006-2007 | |||||||||||
| Budgétaires | Non budgétaires |
Total pour le Budget principal |
Rajustements (dépenses prévues non indiquées dans le Budget principal) |
Total des dépenses prévues |
|||||||
| Activité de programme | Fonctionnement | Immobilisations | Subventions | Contributions et autres paiements de transfert |
Dépenses brutes |
Revenus disponibles |
Nets | Prêts, investissements et avances |
|||
| Politique commerciale et négociations | 51,1 | 0,6 | 0,0 | 0,0 | 51,7 | 0,0 | 51,7 | 0,0 | 51,7 | 0,0 | 51,7 |
| Marchés mondiaux / relations commerciales | 41,1 | 0,0 | 0,0 | 0,0 | 41,1 | 0,0 | 41,1 | 0,0 | 41,1 | 0,0 | 41,1 |
| Développement du commerce international | 96,5 | 0,8 | 2,0 | 4,3 | 103,6 | 3,1 | 100,5 | 209,0 | 309,5 | 0,0 | 309,5 |
| Promotion de l'investissement étranger direct et coopération en science et technologie | 6,0 | 0,0 | 0,0 | 4,5 | 10,5 | 0,0 | 10,5 | 0,0 | 10,5 | 1,6 | 12,2 |
Total |
194,7 | 1,4 | 2,0 | 8,8 | 206,9 | 3,1 | 203,8 | 209,0 | 412,8 | 1,6 | 414,5 |
|
Remarques : Les chiffres étant arrondis, ils peuvent ne pas correspondre au total indiqué. La somme de 309,5 millions de dollars comprend le montant budgétaire de 18,3 millions de dollars et le montant non budgétaire de 209,0 millions de dollars our EDC. |
|||||||||||
| Tableau 4.3 : Postes votés et législatifs indiqués dans le Budget principal des dépenses (en millions de dollars) | |||
|---|---|---|---|
| Poste voté ou législatif |
Libellé tronqué du poste voté ou législatif | 2006-2007 Budget principal des dépenses |
2005-2006 Budget principal des dépenses |
| 15 | Dépenses de fonctionnement | 156,0 | 141,4 |
| 20 | Subventions et contributions | 10,9 | 10,9 |
| (S) | Ministre du Commerce international - Traitement et allocation pour automobile | 0,1 | 0,1 |
| (S) | Contributions aux régimes d'avantages sociaux des employés (RASE) | 18,6 | 18,9 |
| (S) | Versements à Exportation et développement Canada afin de faciliter et d'accroître le commerce entre le Canada et d'autres pays en vertu de la d'accroître le commerce entre le Canada et d'autres pays en vertu de la Loi sur l'expansion des exportations (budgétaire) | 18,3 | 18,9 |
| (S) | Versements à Exportation et développement Canada afin de faciliter et d'accroître le commerce entre le Canada et d'autres pays en vertu de la Loi sur l'expansion des exportations (non budgétaire) | 209,0 | 653,0 |
Total pour le Ministère |
412,9 | 843,2 | |
| Remarque : Les chiffres étant arrondis, ils peuvent ne pas correspondre au total indiqué. | |||
| Tableau 4.4 : Services reçus à titre gracieux (en millions de dollars) | |
|---|---|
| 2006-2007 | Total |
| Locaux fournis par Travaux publics et Services gouvernementaux Canada (TPSGC) | 7,1 |
| Contributions de l'employeur aux primes du régime d'assurance des employés et dépenses payées par le Secrétariat du Conseil du Trésor (sauf les fonds renouvelables) | 7,3 |
| Indemnisation des victimes d'accidents du travail assurées par Ressources humaines et Développement des compétences Canada | 0,1 |
| Traitements et dépenses connexes liés aux services juridiques fournis par Justice Canada | 0,6 |
| Autres | |
Total des services reçus à titre gracieux en 2006-2007 |
15,1 |
| Remarque : Les chiffres étant arrondis, ils peuvent ne pas correspondre au total indiqué. | |
| Tableau 4.5 : Sommaire des dépenses d'immobilisations, par activité de programme (en millions de dollars) | ||||
|---|---|---|---|---|
| Activité de programme | Prévision des dépenses 2005-2006 |
Dépenses prévues 2006-2007 |
Dépenses prévues 2007-2008 |
Dépenses prévues 2008-2009 |
| Politique commerciale et négociations | 0,5 | 0,6 | 0,6 | 0,6 |
| Marchés mondiaux/relations commerciales | 0,0 | 0,0 | 0,0 | 0,0 |
| Développement du commerce international | 0,86 | 0,8 | 0,8 | 0,8 |
| Promotion de l'investissement étranger direct et coopération en science et technologie | 0,0 | 0,0 | 0,0 | 0,0 |
Total |
1,3 | 1,4 | 1,4 | 1,4 |
|
Remarque : Les chiffres étant arrondis, ils peuvent ne pas correspondre au total indiqué. Notes explicatives : Les dépenses prévues sont celles qu'un ministère peut engager dans l'avenir, mais qu'il n'a pas nécessairement engagé jusqu'à présent, et qui ont été autorisées d'une manière ou d'une autre (Cabinet, présentation au CT). En règle générale, ces montants se trouvent dans la colonne « Rajustements » du Budget des dépenses et dans les colonnes des exercices ultérieurs du tableau des dépenses prévues du RPP. On entend par prévision des dépenses les dépenses que le Ministère a déjà engagées ou celles qu'il a l'intention d'engager. Généralement, le montant au Budget supplémentaire des dépenses figurant dans la colonne « Prévision » du RPP pour l'exercice en cours appartient à cette catégorie. Il est évident que les deux se recoupent, étant donné que les montants dans les prévisions des dépenses constituent une partie des dépenses prévues. La différence entre les deux est le degré de certitude. |
||||
| Tableau 4.6 : Sources des revenus disponibles et non disponibles (en millions de dollars) | ||||
|---|---|---|---|---|
| Revenus disponibles | Prévision des dépenses 2005-2006 |
Dépenses Revenue 2006-2007 |
Dépenses Revenue 2007-2008 |
Dépenses Revenue 2008-2009 |
| Développement du commerce international | ||||
| Foires commerciales et missions commerciales, d'investissement ou de science et technologie | 3,1 | 3,1 | 3,1 | 3,1 |
| Total des revenus disponibles | 3,1 | 3,1 | 3,1 | 3,1 |
| Revenus non disponibles | Prévision des dépenses 2005-2006 |
Dépenses Revenue 2006-2007 |
Dépenses Revenue 2007-2008 |
Dépenses Revenue 2008-2009 |
| Politique commerciale et négociations | ||||
| Cotisation de permis d'exportation et d'importation | 8,0 | 8,0 | 8,0 | 8,0 |
| Développement du commerce international | ||||
| Contributions repayées en vertu du Programme de développement des marchés d'exportation | 3,4 | 2,0 | 1,9 | 1,9 |
| Politique stratégique, planification opérationnelle et communications | ||||
| Quote-part du loyer des employés | 5,8 | 5,8 | 5,8 | 5,8 |
| Ajustement aux dépenses des années antérieures | 1,0 | 1,0 | 1,0 | 1,0 |
| 6,8 | 6,8 | 6,8 | 6,8 | |
| Total des revenus non disponibles | 18,2 | 16,8 | 16,7 | 16,7 |
| Total des revenus disponibles et non disponibles | 21,3 | 19,9 | 19,8 | 19,8 |
| Remarque : Les chiffres étant arrondis, ils peuvent ne pas correspondre au total indiqué. | ||||
| Tableau 4.7 : Besoins en ressources par secteur (en millions de dollars) | |||||
|---|---|---|---|---|---|
| Activité de programme | |||||
| Secteur | Politique commerciale et négociations |
Marchés mondiaux/ relations commerciales |
Développement du commerce international |
Promotion de l'investissement étranger direct et coopération en science et technologie |
Total des dépenses prévues |
| Cabinets du ministre et du sous-ministre | 1,0 | 1,0 | 1,8 | 0,2 | 3,8 |
| Politique commerciale et négociations | 48,6 | 0,0 | 0,0 | 0,0 | 48,6 |
| Marchés mondiaux | 0,0 | 37,9 | 0,0 | 0,0 | 37,9 |
| Développement des affaires et Délégué commercial en chef | 0,0 | 0,0 | 46,4 | 0,0 | 46,4 |
| Investissement en science et technologie | 0,0 | 0,0 | 0,0 | 11,5 | 11,5 |
| Communications, politique stratégique et planification opérationnelle | 2,1 | 2,5 | 34,0 | 0,5 | 39,1 |
| Exportation et développement Canada | 0,0 | 0,0 | 227,3 | 0,0 | 227,3 |
| Total | 51,7 | 41,2 | 309,5 | 12,2 | 414,5 |
| Remarque : Les chiffres étant arrondis, ils peuvent ne pas correspondre au total indiqué. | |||||
| Tableau 4.8 : Initiative horizontale |
|---|
| Nom de l'initiative horizontale : Équipe Canada inc |
| Ministères responsables : MAECI, Agriculture et Agroalimentaire Canada, Patrimoine canadien, Industrie Canada et Ressources naturelles Canada (membres exécutifs) ainsi que d'autres ministères et organismes fédéraux. |
Date de début :1997 |
Date de clôture : Continue |
Total du financement fédéral : Le budget annuel de l'initiative était de 1,3 million de dollars. Les partenaires fédéraux membres d'Équipe Canada inc versent 50 000 $ par année chacun et les membres exécutifs mentionnés ci-dessus font un apport de 150 000 $ chacun. Les autres partenaires fournissent une vaste gamme de produits et de services qui répondent aux besoins divers des exportateurs canadiens. |
Description de l'initiative : Équipe Canada inc (ECI) est un réseau de ministères et d'organismes fédéraux qui collaborent avec les provinces, les territoires et d'autres partenaires afin d'aider les entreprises canadiennes à réussir dans les marchés étrangers. ECI a pour but de fournir aux entreprises canadiennes un accès centralisé à des services entièrement intégrés, afin d'accroître leur capacité et leur degré de préparation à l'exportation et à l'exploitation des marchés internationaux. Les priorités du gouvernement du Canada visées par ECI sont, entre autres, les suivantes :
|
Résultats partagés : D'après le cadre de mesure du rendement général défini par ECI, les résultats communs ou partagés, immédiats ou intermédiaires, sont les suivants : Résultats immédiats :
Les dépenses prévues pour 2006-2007, de 1,3 million de dollars, serviront à appuyer les résultats partagés mentionnés cidessus. Étant donné la nature des résultats (c.-à-d. puisque plusieurs activités, réalisées collectivement par plusieurs partenaires, contribuent à un résultat donné), il est impossible d'affecter des fonds précis à chacun d'entre eux. Vous pouvez commander le rapport annuel d'Équipe Canada inc pour l'année se terminant le 31 mars 2005 en téléphonant au 1-888-811-1119. |
Structure de gouvernance : Un conseil de gestion, actuellement présidé par Commerce international, est chargé de planifier, de diriger, de gérer et de mettre en oeuvre ce programme horizontal. Les affaires courantes d'ECI sont gérées par sa propre Direction, composée de cinq employés à plein temps qui relèvent de la structure de gestion du ministère d'accueil, actuellement Commerce international. La Direction d'ECI est responsable de la direction et de la gestion de ses propres ressources humaines et financières et de la mise en oeuvre du plan d'action annuel d'Équipe Canada inc. Le conseil de gestion est composé d'un fonctionnaire au niveau de directeur général, ou l'équivalent, pour chacun des organismes membres d'ECI. Il existe également un comité exécutif qui réunit les cinq représentants du Conseil de gestion au niveau de directeur général des cinq principaux membres d'ECI, c'est-à-dire Agriculture et Agroalimentaire Canada, Patrimoine canadien, Commerce international, Industrie Canada et Ressources naturelles Canada. Chaque partenaire d'ECI fournit des produits et des services particuliers, selon son mandat, qui peuvent mettre l'accent sur une fonction (p. ex. assurance des exportations), un secteur industriel (p. ex. ressources naturelles) ou une région géographique (p. ex. l'Alberta). |
| Partenaires fédéraux | Nom du programme | Total des allocations ($) |
Dépenses prévues 2006-2007($)7 |
Résultats prévus pour 2006-2007 |
| Tous les 16 membres d'ECI contribuent à tous les programmes, et les contributions forment un consortium. | Online Export Portal | 450 000 $ | 450 000 $ | Portail en direct sur les exportations |
| Service de renseignements sur les exportations 1 888 | 350 000 $ | 350 000 $ | ||
| Produits d'information | 230 000 $ | 230 000 $ | ||
| Réseaux commerciaux régionaux | 270 000 $ | 270 000 $ | ||
| Total | 1 300 000 $ | 1 300 000 $ | ||
| Remarque : Les chiffres étant arrondis, ils peuvent ne pas correspondre au total indiqué. Personne-ressource : Michael Calvert, directeur, Équipe Canada inc Téléphone : (613) 952-7396 Courriel : calvert.michael@exportsource.ca |
||||
| Tableau 4.9 : Stratégie de développement durable
1. Comment votre ministère ou organisme a-t-il l'intention d'intégrer les principes et les valeurs du développement durable dans sa mission, sa vision, ses politiques et ses activités quotidiennes?
|
|
2. Quels sont les buts, les objectifs et les cibles dans votre stratégie la plus récente en matière de développement
durable et sur lesquels vous mettrez l'accent au cours de l'année à venir? De quelle manière mesurerez-vous
votre succès? Les buts, les objectifs et les cibles d'Action 2006 qui concernent tout particulièrement Commerce international Canada pour les mois restants de 2006 sont énumérés ci-dessous. But 1 : Assurer une meilleure intégration du développement durable dans les politiques, les programmes et les activités du Ministère. Objectif 2 Meilleure intégration du développement durable dans les politiques et un soutien accru à l'égard du développement durable dans tout le Ministère. Cible : Nommer un champion du développement durable au niveau des sous-ministres adjoints ou des sous-ministres, ainsi qu'un porte-parole pour chaque direction générale. Objectif 3 : De meilleures communications à l'interne sur le développement durable. Cible: Élaborer des produits de communication qui fassent la promotion des capacités du Canada dans le domaine du développement durable auprès des acheteurs étrangers. But 2: Assurer une meilleure intégration des considérations de développement durable dans nos relations bilatérales, régionales et multilatérales. Objectif 2: Meilleure intégration des considérations environnementales dans la promotion et le financement du commerce. Cible: Appuyer la mise au point et la commercialisation de technologies novatrices de réduction de la pollution. But 4: Donner suite aux engagements prioritaires des deux ministères liés au Sommet mondial sur le développement durable : Johannesburg, 2002. Objectif 4 : Conformément à la Déclaration de Doha, renforcement des capacités et réformes structurelles au sein de l'OMC afin que les pays en développement profitent des retombées à long terme que peut produire une libéralisation ambitieuse du commerce. Cible : Poursuivre les efforts pour trouver des solutions appropriées afin de répondre en priorité aux questions en suspens concernant les mandats que les ministres ont définis au paragraphe 12 de la Déclaration ministérielle de Doha de l'Organisation mondiale du commerce (OMC) et dans la Décision de Doha sur les questions et préoccupations liées à la mise en oeuvre. Il s'agit précisément de questions au sujet desquelles les ministres ont donné un mandat de négociation précis (lequel est cité à l'alinéa 12 (a) de la Déclaration ministérielle de Doha). En outre, ces efforts doivent aussi inclure toutes les questions de mise en oeuvre en suspens au titre du paragraphe 12 b) de la Déclaration, y compris les questions relatives à l'application à d'autres produits que les vins et les spiritueux de la protection des indications géographiques prévue à l'article 23 de l'Accord sur les ADPIC et celles qui concernent les rapports entre l'Accord sur les ADPIC et la Convention sur la diversité biologique. Le succès obtenu par rapport aux engagements inscrits dans la stratégie de développement durable est mesuré de diverses façons. Les progrès annuels réalisés par rapport aux cibles inscrites dans Action 2006 sont résumés dans les Rapports sur le rendement du Ministère pour les années 2004-2005 et 2005-2006. Pour des renseignements détaillés, voir les Rapports d'étape 2004-2005 et 2005-2006 dans le site Web du Ministère àhttp://www.international.gc.ca/trade/sd-dd/menu-fr.asp. Ces rapports sont présentés au Commissaire à l'environnement et au développement durable (CEDD). Une analyse des progrès réalisés par rapport aux résultats est actuellement en cours. Enfin, en prévision de la prochaine stratégie de développement durable, le Ministère a constitué un comité directeur de la stratégie, afin de discuter des moyens que peuvent prendre les directions pour surveiller et mesurer les résultats obtenus par rapport aux engagements inscrits dans la stratégie. |
|
3. Indiquer les outils de développement durable, comme l'Évaluation environnementale stratégique et le Système
de gestion environnementale, qui continueront de s'appliquer au cours de l'année à venir. Le Ministère prévoit appliquer les outils de développement durable suivants au cours de la prochaine année : Approches volontaires : Promotion, auprès des intéressés canadiens, des codes de conduite volontaires en ce qui concerne la responsabilité sociale des entreprises. Information et sensibilisation : Point de contact national pour la mise en oeuvre des Principes directeurs de l'OCDE sur la responsabilité sociale des entreprises à l'intention des entreprises multinationales, ce qui comporte des activités de promotion auprès des intéressés et du public. Commandement et contrôle : Évaluations environnementales stratégiques des propositions de politiques, de plans et de programmes, conformément à la Directive du Cabinet, y compris les accords sur le commerce et l'investissement et les mémoires au Cabinet. |
| Tableau 4.10 : Vérifications et évaluations internes | ||||
|---|---|---|---|---|
| Plans de vérification de Commerce international pour 2005-2007 - Modifié pour inclusion dans le Rapport sur les plans et les priorités 2006-2007 | ||||
| Vérifications financières | ||||
| Projet | Description ou objectif | 2005-2006 | 2006-2007 | Trimestre |
| Vérification des créditeurs et des
charges à payer Mission d'assurance |
Déterminer si les créditeurs et les charges à payer sont comptabilisés conformément aux principes comptables généralement reconnus (PCGR) et si des contrôles internes sont en place et fonctionnent efficacement. | X | 4e terme | |
| Vérification des fonctions
financières dans les missions et à
l'AC Mission d'assurance |
Déterminer si les compétences du Ministère en matière financière sont suffisantes dans les missions et à l'AC. La vérification inclura un examen des titres de compétence associés aux postes, des méthodes de recrutement et du programme de formation. | X | 2e terme | |
| Vérification d'Opérations à l'étranger
et services bancaires internationaux Mission d'assurance |
Déterminer dans quelle mesure la
Direction des opérations à l'étranger et
des services bancaires internationaux :
|
X | 3e - 4e termes | |
| Vérification des coûts récupérables
et des créditeurs Mission d'assurance |
Déterminer si le traitement dans les missions des transactions avec les autres ministères est exact et uniforme et déterminer comment ces montants sont recouvrés auprès de nos ministères partenaires ou payés par l'entremise de l'AC. | X | 1er terme | |
| Suivi des vérifications d'attestation
de la qualité Mission d'assurance |
Déterminer dans quelle mesure les
recommandations formulées à la suite
de six vérifications financières effectuées
ces dernières années ont été mises en
application. Les six vérifications ont
porté sur :
|
X | 3e terme | |
| 11 Une fois que seront définies les responsabilités de gestion financières de Commerce internatoinal, elles feront partie des élèments vérifié dont it est question ci-dessus, et le Ministère sera informé des résultats et des recommandations qui en découlerent. | ||||
| Vérification de la gestion de l'information | ||||
| Projet | Description ou objectif | 2005-2006 | 2006-2007 | Trimestre |
| Vérification de la sécurité du
« contenu » du réseau Mission d'assurance |
L'objectif général de cette vérification est
de fournir une assurance quant à
l'intégrité de l'information qui se trouve
dans les réseaux informatiques internes.
Plus précisément, l'objectif de la
vérification est :
|
X | 3e - 4e termes | |
| Subventions et contributions-vérifications des programmes | ||||
| Projet | Description ou objectif | 2005-2006 | 2006-2007 | Trimestre |
| Assistance technique aux pays en développement relativement aux négociations commerciales | Garantir la saine gestion des subventions et des contributions ministérielles. Mission d'assurance | X | 3e - 4e termes | |
| Assistance à l'association de l'industrie du bois d'oeuvre résineux | X | À déterminer | ||
| Vérifications des bénéficiaires | ||||
| Projet | Description ou objectif | 2005-2006 | 2006-2007 | Trimestre |
| Programme d'appui à l'investissement dans les communautés | X | 1er - 4e termes | ||
| X | 1er - 4e termes | |||
| Association des produits forestiers du Canada (APFC) | X | 3e terme | ||
| Horizon le monde - Sciences et technologie | Déterminer la mesure dans laquelle les bénéficiaires se conforment aux conditions de l'entente et veiller à ce que les rapports financiers rendent dûment compte de l'utilisation des fonds, démontrent qu'ils ont été utilisés pour les fins visées et qu'ils ont rapporté quelque chose. | X | 1er - 4e termes | |
| Mission d'assurances. | X | 1er - 4e | ||
| Inspections des missions | ||||
| Projet | Description ou objectif | 2005-2006 | 2006-2007 | Trimestre |
| Inspections des missions Missions de conseil |
Fournir à la direction une évaluation
des activités des missions et des
contrôles de gestion. Ces missions
procurent des conseils aux missions et
permettent d'analyser la conformité aux
politiques et à la réglementation ainsi
que de trouver des moyens d'améliorer
le rendement. Au moyen de plusieurs inspections successives de missions, des travaux cibleront, en fonction du risque, certains processus horizontaux, sujets et problèmes ainsi que certaines questions. Les résultats des inspections seront accumulés et analysés pour permettre la mise au point d'énoncés d'assurance sur les sujets horizontaux choisis. |
Préparation Travail sur place Rapport | ||
| Tournées d'inspection | Accra, Londres, Madrid, Barcelone, Athènes | X | 1re - 2e termes | |
| Bandar Seri Begawan, Bangkok, Djakarta, Abou Dhabi, Dubaï | X | 3e terme | ||
| Riga, Tallinn, Vilnius | X | 4e terme | ||
| Bucarest, Tel Aviv, Ramallah, Tunis, Tripoli | X | 4e terme | ||
| Séoul, Taipei, Colombo | X | 4e terme | ||
| Koweït, Riyad, Kuala Lumpur | X | 1er terme | ||
| Washington, Washington-OEA, Philadelphie | X | 1er terme | ||
| Moscou, Saint-Pétersbourg, Almaty | X | 2e terme | ||
| Brasília, São Paulo, Río de Janeiro, Belo Horizonte, Buffalo | X | 3e terme | ||
| Dakar, Yaoundé, Genève | X | 3e terme | ||
| Minneapolis, Seattle | X | 4e terme | ||
| Helsinki, Varsovie, Prague, Bratislava | X | 4e terme | ||
| La Havane, Port of Spain, Bogotá | X | 4e terme | ||
| Évaluations prévues pour 2006-2007 | |||||
| Nom de l'évaluation | Description | 2005-2006 | 2006-2007 | Début | Fin |
| Institut canadien du service extérieur (ICSE) | Cette évaluation permet d'effectuer un examen en profondeur de la pertinence, de l'efficacité et des résultats atteints de l'ICSE, après 15 années de service. Les recommandations viseront à guider les gestionnaires dans la revitalisation du mandat de l'institut, afin de relever les défis du nouveau contexte mondial. | X | août 2005 |
mai 2006 |
|
| Études de pays | Conception et validation d'une méthode de réalisation d'études de pays. Les études de pays appuieront l'approche pangouvernementale grâce à des examens approfondis de nos activités au sein de pays sélectionnés, tant du point de vue des missions que de l'AC. Elles auront pour but de montrer comment divers programmes contribuent à atteindre nos objectifs. | X | mai 2006 |
janvier 2007 |
|
| La direction de l'évaluation mettra en place un projet pilote pour évaluer la méthode et les outils élaborés, en effectuant une étude de pays dans un pays où le processus de planification a été établi. | X | janvier 2007 |
juillet 2007 |
||
| Gestion des conflits commerciaux | Cette évaluation portera sur la pertinence et l'efficacité de l'entente entre le Canada et les États-Unis, de même que sur les leçons apprises. Thème choisi : le blé. | X | mai 2006 |
octobre 2006 |
|
| Initiative de représentation accrue aux États-Unis | Cette évaluation portera sur la conception et la qualité de la mise en oeuvre de l'initiative et évaluera également l'efficacité de l'IRA en tant qu'initiative horizontale.. | X | juillet | mai 2006 |
|
| Missions et satellites | L'objectif de cet examen est d'évaluer l'efficacité des modèles actuels de prestation des services dans différentes régions et de cerner les facteurs qui favorisent le succès de l'approche des missions et des satellites (c'est-àdire la relation entre les missions et leurs bureaux satellites).. | X | septembre 2006 |
mars 2007 |
|
| DCI Allemagne | Évaluation du programme de Développement du commerce international (DCI) en Allemagne afin d'évaluer la pertinence des mécanismes de prestation et l'harmonisation des ressources avec les priorités de Commerce international et de ses partenaires. | X | mars 2006 |
septembre 2006 |
|
| Gestion du savoir | À la suite de l'analyse des besoins en matière de gestion de l'information/technologie de l'information (GI-TI), cette étude examinera la façon dont le Ministère acquiert, organise, emmagasine et diffuse les connaissances, dans le but de formuler des recommandations sur la façon d'améliorer la prestation du service Internet au client grâce à une meilleure gestion du savoir. | X | avril 2006 |
décembre 2006 |
|
| Commerce et développement | Cet examen portera sur la pertinence de la politique. | X | janvier 2006 |
mai 2007 |
|
| Bureaux commerciaux régionaux | Évaluation de la pertinence des bureaux commerciaux régionaux et de la valeur ajoutée que le réseau apporte à l'ensemble des activités de développement des entreprises. | X | septembre 2006 |
février 2007 |
|
Le Ministère offre une mine de renseignements, de ressources et d'outils de référence. Pour obtenir de plus amples renseignements sur la politique étrangère du Canada et les relations internationales ou encore sur le Ministère, prière d'utiliser les coordonnées qui suivent :
| Téléphone : | 1 800-267-8376 sans frais au Canada ou 613-944-4000 dans la région de la capitale nationale et à l'étranger |
| ATS : | 1-613-944-9136 |
| Télécopieur : | 1-613-996-9709 |
| Courriel : | enqserv@international.gc.ca |
| Adresse postale : | Enquiries Services (SXCI) Department of Foreign Affairs and International Trade 125 Sussex Drive, Ottawa, ON K1A 0G2 |
| Site Web : | http://www.international.gc.ca |
| Médias : | 1-613-995-1874 ou Télécopieur 1-613-995-1405 |
| Accord de libre-échange nord-américain | |
| Adresse postale : | 2(ALENA) – Section canadienne, 90, rue Sparks, bureau 705, Ottawa (Ontario) K1P 5B4 |
| Téléphone : | 613-992-9388 |
| Télécopieur : | 613-992-9392 |
| Web : | http://www.nafta?sec?alena.org |
| Agence canadienne de développement international | |
| Adresse postale : | 200 promenade du Portage Gatineau (Québec) K1A 0G4 |
| Téléphone : | 1-800-230-6349, sans frais au Canada, ou 819-997-5006 dans la région de la capitale nationale et à l'étranger |
| Télécopieur : | 819-953-6088 |
| Web : | http://www.acdi-cida.gc.ca |
| Centre de recherches pour le développement international | |
| Adresse postale : | 250, rue Albert 18e étage Boîte postale 8500 Ottawa (Ontario) K1G 3H9 |
| Téléphone : | 613-236-6163 |
| Télécopieur : | 613-238-7230 |
| Web : | http://www.idrc.ca |
| Commission mixte internationale | |
| Adresse postale : | Section canadienne 234, avenue Laurier Ouest 22e étage Ottawa (Ontario) K1P 6K6 |
| Téléphone : | 613-995-0088 |
| Télécopieur : | 613-993-5583 |
| Web : | http://www.ijc.org |
| Corporation commerciale canadienne | |
| Adresse postale : | 1100-50, rue O'Connor, Ottawa (Ontario) K1A 0S6 |
| Téléphone : | 1-800-748-8191 sans frais au Canada, ou 613-996-0034 dans la région de la capitale nationale et à l'étranger |
| Télécopieur : | 613-995-2121 |
| Web : | http://www.ccc.ca |
| Droits et Démocratie : Centre international des droits de la personne et du développement démocratique | |
| Adresse postale : | 1001, boulevard de Maisonneuve Est, bureau 1100, Montréal (Québec) H2L 4P9 |
| Téléphone : | 514-283-6073 |
| Télécopieur : | 514-283-3792 |
| Web : | http://www.ichrdd.ca |
| Exportation et développement Canada | |
| Adresse postale : | 151, rue O'Connor, Ottawa (Ontario) K1A 1K3 |
| Téléphone : | 613-598-2500 |
| Télécopieur : | 613-237-2690 |
| ATS | 1-866-574-0451 |
| Web : | http://www.edc.ca |
| Passeport Canada | |
| Adresse postale : | Ministère des Affaires étrangères et du Commerce international (Affaires étrangères) Gatineau (Québec) K1A 0G3 |
| Téléphone : | 1-800-567-6868, sans frais au Canada, ou 819-994-3500 dans la région de la capitale nationale et à l'étranger |
| ATS : | 819-994-3560 ou 1-866 255-7655 |
| ATS : | 1 866 255-7655 |
| Web : | http://www.ppt.gc.ca |
| ACDI | Agence canadienne de développement international |
| ALE | Accord de libre-échange |
| ALENA | Accord de libre-échange nord-américain |
| ANASE | Association des Nations de l'Asie du Sud-Est |
| APEC | Coopération économique de la zone Asie-Pacifique |
| APIE | Accord de promotion et de protection de l'investissement étranger |
| APP | Architecture activités de programme |
| CGRR | Cadre de gestion et de responsabilisation axé sur les résultats |
| CM | Chef de mission |
| CRG | Cadre de responsabilisation de gestion |
| CVAR | Cadre de vérification axé sur les risques |
| DG | Directeur général |
| ETP | Équivalent temps plein |
| FRA | Forum régional de l'APEC G8 Sept principaux pays industrialisés (Allemagne, Canada, États-Unis, France, Italie, Japon, Royaume-Uni) ainsi que la Russie |
| GATS | Accord général sur le commerce des services |
| GATT | Accord général sur les tarifs douaniers et le commerce |
| GI/TI | Gestion de l'information/technologie de l'information |
| GRC | Gendarmerie royale du Canada |
| IRA | Initiative de représentation accrue |
| MAECI | Ministère des Affaires étrangères et du Commerce international |
| MAEP | Mécanisme africain d'examen par les pairs |
| NEPAD | Nouveau Partenariat pour le développement de l'Afrique |
| NORAD | Défense aérospatiale de l'Amérique du Nord |
| OACI | Organisation de l'aviation civile internationale |
| OCDE | Organisation de coopération et de développement économique |
| OEA | Organisation des États américains |
| OMC | Organisation mondiale du commerce |
| ONU | Organisation des Nations Unies |
| OSCE | Organisation pour la sécurité et la coopération en Europe |
| OTAN | Organisation du Traité de l'Atlantique Nord |
| PC | Personel canadien à l'étranger |
| PME | Petites et moyennes entreprises |
| R-D | Recherche et développement |
| RH | Ressources humaines |
| SCT | Secrétariat du Conseil du Trésor |
| SDC | Service des délégués commerciaux |
| SMA | Sous-ministre adjoint |
| SRRG | Structure des ressources et des résultats de gestion |
| S-T | Science et technologie |
| UE | Union européenne |
| UNESCO | Organisation des Nations Unies pour l'éducation, la science et la culture |
| VIH/sida | Virus de l'immunodéficience humaine/syndrome d'immunodéficience acquisele |
|
|
|
|
Prévisions |
|
|
|
Besoins |
|
Ankara, Turquie Construction de la chancellerie |
AEP |
12.4 |
12.4 |
0.0 |
0.0 |
0.0 |
0.0 |
|
Berlin, Allemagne Construction de la chancellerie |
AEP |
101.2 |
100.8 |
0.0 |
0.0 |
0.0 |
0.0 |
|
Dhaka, Bangladesh Construction d'un complexe diplomatique |
APP |
24.3 |
18.4 |
4.9 |
0.0 |
0.0 |
0.0 |
|
Moscou, Russie Rénovation de la nouvelle chancellerie et des locaux d'habitation |
APL |
40.0 |
0.9 |
4.1 |
30.0 |
5.0 |
0.0 |
|
Rome, Italie Aquisition et rénovation de la chancellerie |
AEP |
46.1 |
37.3 |
3.9 |
0.0 |
0.0 |
0.0 |
|
Séoul, Corée |
|
|
|
|
|
|
|
|
Construction de la chancellerie et de 7 logements du personnel |
AEP |
69.0 |
32.8 |
12.1 |
7.0 |
5.1 |
0.0 |
|
InfoBanque |
|
|
|
|
|
|
|
|
Système de gestion de l'information |
AEP |
|
|
|
|
|
|
Total des dépenses des projets 293.0 202.6 25.1 37.0 10.1
Remarque :Les chiffres étant arrondis, ils peuvent ne pas correspondre au total indiqué.
Remarques :
AEP indique que le projet a obtenu l'approbation finale et qu'il est mis en œuvre.
APL indique que le projet de location a obtenu l'approbation du Conseil du Trésor. Seule la portion rénovation est capitalisée. Le projet est en cours.
APP indique que le projet a obtenu l'approbation préliminaire du Conseil du Trésor et qu'il est en cours.
Moscou, Russie - Rénovation de la nouvelle chancellerie et de locaux d'habitation : déménagement de la chancellerie en raison de questions liées à la santé et à la sécurité et du manque d'espace; le projet doit être achevé à l'été 2008.
Rome, Italie -Achat et rénovation de la chancellerie en raison de problèmes structuraux dans le bâtiment existant; le projet doit être achevé en mars 2006.
Séoul, Corée - Construction de la chancellerie et de 7 logements du personnel en raison du manque d'espace dans les locaux existants; le projet doit être achevé en juillet 2007.
Autres projets
La Haye, Pays-Bas - Construction d'une addition à la chancellerie en raison du manque d'espace dans la chancellerie existante; le projet doit être achevé en septembre 2007.
Kuala Lumpur, Malaisie - Construction de la résidence officielle et de 6 logements du personnel en raison de questions liées à la santé et à la sécurité et de la nécessité de maximiser le potentiel de développement d'une propriété existante; le projet doit être achevé en août 2008.
Autre projets de chancellerie à l'étape de la planification ou de la conception
Abuja, Amman, addition à la chancellerie de Beijing, addition à la chancellerie de Brasilia, Georgetown, La Havane, addition à la chancellerie de Islamabad, Lima, Madrid, addition à la chancellerie de New Delhi, Rabat, addition à la chancellerie de Riyad et rénovation de la chancellerie de Paris.
Le déménagement des chancelleries louées dans des locaux plus appropriés est prévu pour 2006 à Milan, à Guadalajara et à Monterrey; dans les deux prochaines années dans les villes suivantes : Duba, Dublin, Moscou, Mumbai, Quito, Rio de Janeiro, San Francisco, Seattle, Singapore et Tunis. Des aggrandissements sont prévus pour 2006 dans les villes suivantes : Guangzhou, Kaboul, Ramallah, Sao Paulo, Shanghai. Le déménagement de résidences officielles est prévu pour Alger, Beyrouth et Prague. L'ouverture d'une nouvelle mission à Bagdad est prévue pour 2006.
Autres initiatives
Activité de programme : Sécurité internationale
|
1 |
Nom du programme de paiement de transfert : Programme de partenariat mondial - Initiatives relatives à la destruction, à l'élimination et à la sécurisation des armes de destruction massive (CT 830799, CT 831536, CT 831449) |
||||
|
Date de début : 12 août 2003 |
Date de clôture : mars 2013 |
||||
|
Description : Mettre en œuvre les engagements du Canada liés au Partenariat mondial du G8 contre la prolifération des armes de destruction massive (ADM), soit la destruction des armes chimiques, le démantèlement des sous-marins nucléaires, l'emploi d'anciens scientifiques de l'armement et le renforcement de la sécurité nucléaire et radiologique. Le Canada a engagé un montant de 1 milliard de dollars sur 10 ans à compter de 2003 pour réaliser les objectifs du Partenariat mondial. Le Partenariat mondial a été établi en raison d'une évaluation suivie qui indiquait les menaces pesant sur la sécurité des Canadiens à la suite des attentats terroristes de septembre 2001. Les évaluations exhaustives réalisées au niveau du G8 ont conduit les dirigeants, dans le cadre du Sommet de Kananaskis, à la conclusion qu'on ne pouvait combattre des menaces aussi graves qu'en adoptant une démarche coopérative appuyée par d'importantes ressources. |
|||||
|
Objectifs : Le Programme de partenariat mondial, approuvé par le Cabinet en 2002, vise à protéger les Canadiens des menaces émanant du terrorisme, des États défaillants ou en voie de l'être, des risques posés par la prolifération des armes de destruction massive et des pandémies. La réalisation de ces objectifs passe par :
|
|||||
|
Objectif stratégique : FAIRE PROGRESSER LES INTÉRÊTS DU CANADA SUR LA SCÈNE INTERNATIONALE - En partenariat avec les Canadiens, le Ministère se fait le reflet du Canada et de ses valeurs aux yeux du monde entier, aide les Canadiens à mieux interpréter le monde et œuvre pour les intérêts du Canada à l'étranger. |
|||||
|
Résultats prévus : Amoindrissement de la menace posée par les ADM pour les Canadiens, renforcement de la non-prolifération sur le plan international, limitation des armements et régime de désarmement, et atteinte des objectifs du Canada en matière de sécurité intérieure et internationale. Protéger les intérêts et assurer la sécurité du Canada, en partenariat avec les Canadiens et d'autres pays, afin de promouvoir les intérêts du Canada, de favoriser la paix et la sécurité nationales et internationales et de projeter les valeurs canadiennes sur la scène internationale. |
|||||
|
Activité de programme : |
Prévisions |
|
|
|
|
|
Sécurité internationale |
107 845 000 |
85 914 000 |
84 662 000 |
138 000 |
|
|
Total des contributions |
107 845 000 |
85 914 000 |
84 662 000 |
138 000 |
|
|
Vérifications et évaluations prévues : Une évaluation formative doit être terminée au 31 mars 2006. Une vérification interne est prévue pour l'exercice 2006-2007. Une vérification des bénéficiaires est prévue pour le programme des sous-marins nucléaires. Des visites de vérifications et de liaison sont prévues auprès des organisations bénéficiaires (Centre international des sciences et de la technologie, Agence internationale de l'énergie atomique, ministère de la Défense du Royaume-Uni, Banque européenne pour la reconstruction et le développement). |
|||||
|
2 |
Nom du programme de paiement de transfert : Agence internationale de l'énergie atomique (AIEA) |
||||
|
Date de début : 19 décembre 1989 |
Date de clôture : s.o. |
||||
|
Description : Le versement la quote-part du Canada pour l'année 2005 pour son adhésion à l'Agence internationale de l'énergie atomique (AIEA) est une obligation juridiquement exigible pour tous les membres. L'AIEA est le centre mondial de la coopération nucléaire et œuvre pour l'utilisation sûre, sécuritaire et pacifique de la technologie nucléaire. Il est important pour le Canada d'être membre de l'AIEA, car nous croyons en l'importance du rôle que joue l'Agence dans la défense des objectifs de non-prolifération du nucléaire, le renforcement de la sécurité, et la promotion de l'industrie canadienne de production nucléaire et de production d'isotopes, vaste industrie à la fine pointe de la technologie, et de notre important secteur de l'uranium. |
|||||
|
Objectif stratégique : FAIRE PROGRESSER LES INTÉRÊTS DU CANADA SUR LA SCÈNE INTERNATIONALE - En partenariat avec les Canadiens, le Ministère se fait le reflet du Canada et de ses valeurs aux yeux du monde entier, aide les Canadiens à mieux interpréter le monde et œuvre pour les intérêts du Canada à l'étranger. |
|||||
|
Résultats prévus : La projection des valeurs canadiennes à l'étranger, la préservation de la sécurité nationale, le renforcement de la sécurité et de la stabilité internationales, la promotion de la croissance et de la prospérité de l'économie mondiale, et l'appui constant pour les institutions et les mécanismes multilatéraux.
|
|||||
|
Activité de programme : |
Prévisions |
|
|
|
|
|
Sécurité internationale |
10 242 000 |
10 950 000 |
10 950 000 |
10 950 000 |
|
|
Total des contributions |
10 242 000 |
10 950 000 |
10 950 000 |
10 950 000 |
|
|
Vérifications et évaluations prévues : Non disponible |
|||||
|
3 |
Nom du programme de paiement de transfert : Organisation du Traité de l'Atlantique Nord (OTAN) - Administration civile (CT 807627) |
||||
|
Date de début : 1er janvier 1989 |
Date de clôture : s.o. |
||||
|
Description : Le versement d'une quote-part annuelle à l'Organisation du Traité de l'Atlantique Nord (OTAN) est une obligation juridiquement exigible de ses membres fondée sur le Traité de Washington de 1949 et le Traité de l'Atlantique Nord. La contribution du Canada au budget administratif de l'OTAN lui permet de faire valoir les objectifs de sa politique étrangère, l'OTAN étant une organisation internationale essentielle dont les buts vont dans le sens des intérêts du Canada, tant en matière de défense que de sécurité. L'OTAN a été conçue pour promouvoir la stabilité dans la région de l'Atlantique Nord ainsi que pour de veiller à la liberté et à la sécurité de la population de cette région par des moyens politiques et militaires, conformément aux principes de la démocratie, de la liberté individuelle et du droit international. Le budget civil de l'OTAN, structuré en fonction d'extrants correspondant à des objectifs énoncés chaque année par le Conseil de l'Atlantique Nord, couvre les activités du Secrétaire général de l'OTAN, du siège de l'OTAN et du personnel international de l'OTAN. L'administration civile de l'OTAN encourage la recherche de consensus et la prise de décisions entre les membres de l'Alliance et gère les relations de l'OTAN avec ses partenaires. Le budget civil de l'OTAN finance également les travaux de divers organismes de l'OTAN dotés de responsabilités particulières. Menée de façon efficace, l'administration civile de l'OTAN aide les membres de l'Alliance à promouvoir la sécurité et la stabilité dans la région de l'Atlantique Nord et à répondre efficacement aux défis qui se posent actuellement à l'égard de la sécurité. Les comptes de l'OTAN font l'objet de vérifications annuelles par le Collège international des commissaires aux comptes de l'OTAN. |
|||||
|
Objectif stratégique : FAIRE PROGRESSER LES INTÉRÊTS DU CANADA SUR LA SCÈNE INTERNATIONALE - En partenariat avec les Canadiens, le Ministère se fait le reflet du Canada et de ses valeurs aux yeux du monde entier, aide les Canadiens à mieux interpréter le monde et œuvre pour les intérêts du Canada à l'étranger. |
|||||
|
Résultats prévus : Le budget civil de l'OTAN sous-tend les activités du Secrétariat l'OTAN et de ses organismes. Les résultats escomptés comprennent un processus de décision efficace mené par l'Alliance dans la poursuite des objectifs de l'OTAN, soit la stabilité et la sécurité dans la région de l'Atlantique Nord et au-delà, soutenir les activités de l'OTAN, la mise en œuvre, en temps opportun, des décisions prises pas le Conseil de l'Atlantique Nord, les réponses adéquates aux défis émergents ou courants en matière de sécurité et de défense, de meilleures relations avec les partenaires de l'OTAN et la coopération avec les autres organismes internationaux, et ainsi qu'une saine gestion des ressources de l'Alliance. |
|||||
|
Activité de programme : |
Prévisions |
|
|
|
|
|
Sécurité internationale |
20 348 000 |
17 222 000 |
17 222 000 |
17 222 000 |
|
|
Total des contributions |
20 348 000 |
17 222 000 |
17 222 000 |
17 222 000 |
|
|
Vérifications et évaluations prévues : Les comptes de l'OTAN sont sujets à des vérifications annuelles par le Collège international des commissaires aux comptes de l'OTAN. |
|||||
|
4 |
Nom du programme de paiement de transfert : Organisation pour la sécurité et la coopération en Europe (OSCE) (CT 820933) |
||||
|
Date de début : 1er janvier 1993 |
Date de clôture : s.o. |
||||
|
Description : Le versement de la quote-part annuelle du Canada à l'Organisation pour la sécurité et la coopération en Europe (OSCE) est une obligation découlant des engagements contractés par le Canada à titre de membre de l'Organisation, qui regroupe 55 États. La contribution du Canada permet de faire progresser les objectifs de sa politique étrangère en finançant des programmes mis en œuvre par les institutions de l'OSCE et ses opérations sur le terrain touchant les secteurs de la politique étrangère les plus importants pour le Canada en matière de sécurité régionale et internationale. L'OSCE est un forum régional ciblé ayant une approche globale et concertée en matière de sécurité. La contribution du Canada au budget unifié de l'Organisation permet de couvrir les coûts liés à la mise en œuvre des programmes de travail et des activités de l'Organisation dans trois sphères : aspects politiques et militaires de la sécurité, coopération économique et environnementale, et coopération sur des enjeux humanitaires et autres. Grâce à cette approche intégrée, l'OSCE est en mesure de faire progresser sensiblement la sécurité européenne et la coopération transatlantique au moyen de mesures non coercitives. La contribution du Canada permet également de renforcer les partenariats avec les Canadiens dans l'élaboration et la mise en œuvre de la politique internationale du Canada en matière de sécurité, grâce à la participation des parlementaires aux travaux de l'Assemblée parlementaire de l'OSCE, au déploiement de Canadiens dans les opérations de l'OSCE sur le terrain et à la contribution d'experts canadiens à l'Organisation. Le budget unifié de l'OSCE, qui repose sur une approche programmatique, est approuvé chaque année par le Conseil permanent de l'OSCE. Les comptes de l'OSCE font l'objet d'un rapport annuel établi par des vérificateurs externes ainsi que d'un rapport annuel de suivi à l'interne; ces rapports peuvent, par la suite, être consultés par les États membres. |
|||||
|
Objectif stratégique : FAIRE PROGRESSER LES INTÉRÊTS DU CANADA SUR LA SCÈNE INTERNATIONALE - En partenariat avec les Canadiens, le Ministère se fait le reflet du Canada et de ses valeurs aux yeux du monde entier, aide les Canadiens à mieux interpréter le monde et œuvre pour les intérêts du Canada à l'étranger. |
|||||
|
Résultats prévus : Le budget de l'OSCE appuie les programmes du secrétariat de l'Organisation à Vienne, ainsi que ses institutions (Bureau des institutions démocratiques et des droits de l'homme, Représentant pour la liberté des médias et Haut-commissaire pour les minorités nationales) ainsi que ses 18 missions sur
le terrain. Parmi les résultats prévus, notons la mise en œuvre efficace et en temps opportun des décisions du Conseil permanent de l'OSCE, la surveillance continue de l'état de la sécurité et de la stabilité en Europe, une programmation concertée afin de contribuer activement à la prévention des conflits, le règlement des conflits et le renforcement des
institutions après conflits, ainsi qu'une gestion adéquate des ressources de l'Organisation. |
|||||
|
Activité de programme : |
Prévisions |
|
|
|
|
|
Sécurité internationale |
17 638 000 |
16 211 000 |
16 211 000 |
16 211 000 |
|
|
Total des contributions |
17 638 000 |
16 211 000 |
16 211 000 |
16 211 000 |
|
|
Vérifications et évaluations prévues : Les comptes de l'OSCE sont sujets à un rapport annuel par des vérificateurs externes ainsi qu'à un rapport annuel interne de suivi. Ces rapports peuvent, par la suite, être consultés par les États membres |
|||||
|
Total de l'activité de programme : Sécurité internationale |
156 073 000 |
130 297 000 |
129 045 000 |
44 521 000 |
|
Total des paiements de transfert |
156 073 000 |
130 297 000 |
129 045 000 |
44 521 000 |
Activité de programme : Enjeux mondiaux
|
1 |
Nom du programme de paiement de transfert : Organisation internationale de la Francophonie (OIF) (CT 709620) |
||||
|
Date de début : 9 mars 1972 |
Date de clôture : s.o. |
||||
|
Description : À titre de membre de l'Organisation internationale de la Francophonie (OIF), le Canada est tenu de contribuer aux coûts d'exploitation de l'Organisation. Ce fonds constitue une contribution prévue par la loi, une fonction de l'OIF. |
|||||
|
Objectif stratégique : FAIRE PROGRESSER LES INTÉRÊTS DU CANADA SUR LA SCÈNE INTERNATIONALE - En partenariat avec les Canadiens, le Ministère se fait le reflet du Canada et de ses valeurs aux yeux du monde entier, aide les Canadiens à mieux interpréter le monde et œuvre pour les intérêts du Canada à l'étranger. |
|||||
|
Résultats prévus : La contribution du Canada à l'OIF permet d'appuyer un large éventail d'initiatives telles que la réalisation de projets particuliers, en réponse à des besoins exprimés par les pays ou les organismes admissibles, la préparation de conférences ou de symposiums, la mise en œuvre des plans d'action adoptés lors des Sommets. Ces initiatives peuvent émaner d'entreprises ou d'organismes canadiens, d'institutions ou d'exploitants de la Francophonie. |
|||||
|
Activité de programme : |
Prévisions |
|
|
|
|
|
Sécurité internationale |
12 738 000 |
12 066 000 |
12 066 000 |
12 066 000 |
|
|
Total des contributions |
12 738 000 |
12 066 000 |
12 066 000 |
12 066 000 |
|
|
Vérifications et évaluations prévues : Une vérification est prévue pour le dernier trimestre de 2010-2011. |
|||||
|
2 |
Nom du programme de paiement de transfert : Secrétariat pour les pays du Commonwealth (CT 646044) |
|||||
|
Date de début : 28 septembre 1965 |
Date de clôture : s.o. |
|||||
|
Description : Le versement d'une quote-part au budget ordinaire du Commonwealth est une obligation juridiquement exigible de tous les membres. Par son adhésion, le Canada entend faire progresser les buts de sa politique étrangère liés à la paix, à la sécurité et au développement internationaux et, à cette fin, renforcer ses relations avec les 53 pays membres du Commonwealth. Pour plus d'information, consultez le site Web http://www.the commonwealth.org. |
||||||
|
Objectif stratégique : FAIRE PROGRESSER LES INTÉRÊTS DU CANADA SUR LA SCÈNE INTERNATIONALE - En partenariat avec les Canadiens, le Ministère se fait le reflet du Canada et de ses valeurs aux yeux du monde entier, aide les Canadiens à mieux interpréter le monde et œuvre pour les intérêts du Canada à l'étranger. |
||||||
|
Résultats prévus : La plus grande partie du budget ordinaire est affectée à l'appui et à la mise en œuvre des décisions prises à l'issue des réunions des chefs de gouvernement du Commonwealth et des nombreuses réunions régulières des ministres sectoriels des États membres, comme le Groupe d'action ministériel du Commonwealth et les ministres des Affaires étrangères, des Finances, de la Santé et de l'Éducation. Les résultats comprennent des interventions diplomatiques sous la forme de missions de bons offices et de pressions publiques effectuées par le Secrétariat ainsi que des mesures coordonnées des ministres du Commonwealth visant à soutenir les institutions et les procédures démocratiques, de programmes de renforcement des capacités dans le domaine des procédures démocratiques et des droits de la personne, ainsi qu'une coopération accrue entre les pays du Commonwealth pour le développement économique, social et politique. |
||||||
|
Activité de programme : |
Prévisions |
|
|
|
||
|
Enjeux mondiaux |
5 632 000 |
5 212 000 |
5 212 000 |
5 212 000 |
||
|
Total des contributions |
5 632 000 |
5 212 000 |
5 212 000 |
5 212 000 |
||
|
Vérifications et évaluations prévues : La prochaine vérification externe annuelle pour 2004-2005 aura lieu à la fin de mars 2006. Le National Audit Office (Royaume-Uni) a récemment remporté la soumission pour faire les vérifications du Secrétariat pour les trois prochaines années. Le Secrétariat exécute régulièrement des vérifications internes par l'entremise de Grant Thornton. |
||||||
|
3 |
Nom du programme de paiement de transfert : Organisation pour l'alimentation et l'agriculture (FAO) (CT 783317) |
||||
|
Date de début : juillet 1982 |
Date de clôture : s.o. |
||||
|
Description : Le versement de la quote-part annuelle du Canada à l'Organisation des Nations Unies pour l'alimentation et l'agriculture (FAO) est une obligation juridiquement exigible de tous les membres. L'objet de cette adhésion est de faire progresser les buts de la politique étrangère du gouvernement du Canada relativement au développement agricole et d'obtenir une tribune internationale pour faire valoir ses points de vue. Pour plus d'information, consultez le site Web http://www.fao.org. |
|||||
|
Objectif stratégique : FAIRE PROGRESSER LES INTÉRÊTS DU CANADA SUR LA SCÈNE INTERNATIONALE - En partenariat avec les Canadiens, le Ministère se fait le reflet du Canada et de ses valeurs aux yeux du monde entier, aide les Canadiens à mieux interpréter le monde et œuvre pour les intérêts du Canada à l'étranger. |
|||||
|
Résultats prévus : Atteindre la sécurité alimentaire pour tous est au cœur des efforts de la FAO, c'est-à-dire faire en sorte que tout le monde dispose d'un accès régulier à une alimentation de haute qualité et en quantité suffisante pour pouvoir être actif et en bonne santé. Le mandat de la FAO consiste à élever les niveaux nutritionnels, à améliorer la productivité agricole, à accroître la qualité de vie des populations rurales et à contribuer à la croissance de l'économie mondiale. Les objectifs de la FAO, énoncés dans sa constitution, visent à :
|
|||||
|
Activité de programme : |
Prévisions |
|
|
|
|
|
Enjeux mondiaux |
13 886 000 |
14 627 000 |
14 627 000 |
14 627 000 |
|
|
Total des contributions |
13 886 000 |
14 627 000 |
14 627 000 |
14 627 000 |
|
|
Vérifications et évaluations prévues : Les comptes de la FAO sont sujets à une vérification et à une évaluation internes ainsi qu'à une vérification externe par des vérificateurs externes sur une base biennale. |
|||||
|
4 |
Nom du programme de paiement de transfert : Organisation internationale du travail (OIT) (CT 812690) |
||||
|
Date de début : 1er janvier 1989 |
Date de clôture : s.o. |
||||
|
Description : La quote-part annuelle du Canada à l'Organisation internationale du travail (OIT), organisme spécialisé de l'ONU, est une obligation juridiquement exigible de ses membres. Par son adhésion, le Canada vise à faire progresser les objectifs de sa politique étrangère liés aux questions de politiques internationales en matière de travail et de politiques sociales internationales, et à les faire valoir auprès de la communauté internationale. Pour plus d'information, consultez le site Web http://www.ilo.org. Quatre objectifs stratégiques orientent le programme et le budget de l'OIT : (i) promouvoir et mettre en œuvre les normes ainsi que les principes et les droits fondamentaux au travail; (ii) accroître les possibilités pour les femmes et les hommes d'obtenir un emploi et un revenu décents; (iii) accroître l'étendue et l'efficacité de la protection sociale pour tous; (iv) renforcer le tripartisme et le dialogue social. |
|||||
|
Objectif stratégique : FAIRE PROGRESSER LES INTÉRÊTS DU CANADA SUR LA SCÈNE INTERNATIONALE - En partenariat avec les Canadiens, le Ministère se fait le reflet du Canada et de ses valeurs aux yeux du monde entier, aide les Canadiens à mieux interpréter le monde et œuvre pour les intérêts du Canada à l'étranger. |
|||||
|
Résultats prévus :
|
|||||
|
Activité de programme : |
Prévisions |
|
|
|
|
|
Enjeux mondiaux |
10 742 000 |
11 108 000 |
11 108 000 |
11 108 000 |
|
|
Total des contributions |
10 412 000 |
11 108 000 |
11 108 000 |
11 108 000 |
|
|
Vérifications et évaluations prévues : Les comptes de l'OIT sont sujets à une vérification et à une évaluation internes ainsi qu'une vérification externe par des vérificateurs externes sur une base biennale. |
|||||
|
5 |
Nom du programme de paiement de transfert : Organisation de coopération et de développement économiques (OCDE) (CT 738356) |
||||
|
Date de début : 20 mars 1975 |
Date de clôture : s.o. |
||||
|
Description : Verser la quote-part du Canada pour son adhésion à l'Organisation de coopération et de développement économiques (OCDE). Cette contribution permet de payer les frais du secrétariat (experts et personnel de soutien qui effectuent des travaux de recherche et d'analyse de haut calibre) et les coûts de fonctionnement du bureau central de l'OCDE à Paris. |
|||||
|
Objectifs : Coordonner, intégrer et diriger la participation pangouvernementale canadienne à l'OCDE d'une manière qui reflète et renforce les priorités nationales. Promouvoir et élaborer les objectifs de politique étrangère du Canada (stabilité économique, conduite des affaires publiques) et une grande variété d'objectifs de politiques d'autres ministères (p. ex. politique commerciale, politique de développement) dans le cadre du programme de travail de l'OCDE en matière de recherche, d'analyse, de développement de politiques, d'examens par les pairs et de coopération avec des pays non-membres. Participer et donner son appui aux travaux de l'OCDE sur la gestion de l'institution. Réformer et renforcer l'OCDE, selon les besoins, pour faire face aux nouveaux enjeux et aux nouvelles dynamiques de pouvoirs. |
|||||
|
Objectif stratégique FAIRE PROGRESSER LES INTÉRÊTS DU CANADA SUR LA SCÈNE INTERNATIONALE - En partenariat avec les Canadiens, le Ministère se fait le reflet du Canada et de ses valeurs aux yeux du monde entier, aide les Canadiens à mieux interpréter le monde et œuvre pour les intérêts du Canada à l'étranger. |
|||||
|
Résultats prévus : Élaboration de programmes de travail et de prise de position politiques propres à l'OCDE qui reflètent les apports de l'ensemble du gouvernement de même que nos priorités nationales; maintien d'une saine gestion de l'OCDE; réformes institutionnelles visant à améliorer la capacité de l'OCDE à faire face à de nouveaux enjeux et à de nouvelles dynamiques de pouvoirs. |
|||||
|
Activité de programme : |
Prévisions |
|
|
|
|
|
Enjeux mondiaux |
13 517 000 |
12 714 000 |
12 714 000 |
12 714 000 |
|
|
Total des contributions |
13 517 000 |
12 714 000 |
12 714 000 |
12 714 000 |
|
|
Vérifications et évaluations prévues : Non disponible |
|||||
|
6 |
Nom du programme de paiement de transfert : Organisation des Nations Unies pour l'éducation, la science et la culture (UNESCO) (CT 809653) |
||||
|
Date de début : 1er janvier 1988 |
Date de clôture : s.o. |
||||
|
Description : La quote-part annuelle du Canada à l'Organisation des Nations Unies pour l'éducation, la science et la culture (UNESCO) est une obligation juridiquement exigible de ses membres. En adhérant à l'UNESCO, le gouvernement du Canada entend faire progresser les buts de sa politique étrangère liés à la culture, à la science et à l'éducation, et les faire valoir auprès de la communauté internationale. |
|||||
|
Objectif : L'objectif de l'UNESCO, comme énoncé dans sa constitution, est de contribuer à la paix et à la sécurité en encourageant la collaboration entre les nations dans les domaines de l'éducation, de la science et de la culture. Pour plus d'information, consultez le site Web http://www.unesco.org. |
|||||
|
Objectif stratégique : FAIRE PROGRESSER LES INTÉRÊTS DU CANADA SUR LA SCÈNE INTERNATIONALE - En partenariat avec les Canadiens, le Ministère se fait le reflet du Canada et de ses valeurs aux yeux du monde entier, aide les Canadiens à mieux interpréter le monde et œuvre pour les intérêts du Canada à l'étranger. |
|||||
|
Résultats prévus :
|
|||||
|
Activité de programme : |
Prévisions |
|
|
|
|
|
Enjeux mondiaux |
12 698 000 |
10 676 000 |
10 676 000 |
10 676 000 |
|
|
Total des contributions |
12 698 000 |
10 676 000 |
10 676 000 |
10 676 000 |
|
|
Vérifications et évaluations prévues : Les comptes de l'UNESCO sont sujets à une vérification et à une évaluation internes ainsi qu'à une vérification externe par des vérificateurs externes sur une base biennale. |
|||||
|
7 |
Nom du programme de paiement de transfert : Organisation des Nations Unies (ONU) (CT 769691) |
||||
|
Date de début : 27 mars 1980 |
Date de clôture : s.o. |
||||
|
Description : Le versement d'une quote-part annuelle au budget ordinaire des Nations Unies est une obligation juridiquement exigible des membres. Par son adhésion, le Canada entend faire progresser les objectifs de sa politique étrangère liés à la paix, à la sécurité et au développement internationaux, et à les faire valoir auprès de la communauté internationale. Les quotes-parts permettent de financer les programmes élaborés par l'Organisation pour atteindre les objectifs fixés par les Nations Unies, comme énoncés dans sa Charte. Objectifs :
|
|||||
|
Objectif stratégique : FAIRE PROGRESSER LES INTÉRÊTS DU CANADA SUR LA SCÈNE INTERNATIONALE - En partenariat avec les Canadiens, le Ministère se fait le reflet du Canada et de ses valeurs aux yeux du monde entier, aide les Canadiens à mieux interpréter le monde et œuvre pour les intérêts du Canada à l'étranger. |
|||||
|
|||||
|
Activité de programme : |
Prévisions |
|
|
|
|
|
Enjeux mondiaux |
88 832 000 |
107 511 000 |
107 511 000 |
107 511 000 |
|
|
Total des contributions |
88 832 000 |
107 511 000 |
107 511 000 |
107 511 000 |
|
|
Vérifications et évaluations prévues : L'ONU a des mécanismes internes ainsi que des vérificateurs externes pour vérifier les états financiers de l'organisation sur une base biennale. |
|||||
|
8 |
Nom du programme de paiement de transfert : Opérations de maintien de la paix de l'ONU (CT 828489) |
||||
|
Date de début : 5 octobre 2000 |
Date de clôture : s.o. |
||||
|
Description : Les quotes-parts du Canada destinées aux opérations de maintien de la paix de l'ONU sont des obligations juridiquement exigibles des membres. Pour plus d'information, consultez le site Web http://www.un.org/Depts/dpko. |
|||||
|
Objectifs : Appuyer le processus de paix, stabiliser la situation sur le plan de la sécurité et combler l'écart entre la sécurité et la consolidation de la paix à long terme dans les pays touchés grâce à l'établissement et au maintien en temps utile des missions de la paix multidisciplinaires et complexes de l'ONU. |
|||||
|
Objectif stratégique : FAIRE PROGRESSER LES INTÉRÊTS DU CANADA SUR LA SCÈNE INTERNATIONALE - En partenariat avec les Canadiens, le Ministère se fait le reflet du Canada et de ses valeurs aux yeux du monde entier, aide les Canadiens à mieux interpréter le monde et œuvre pour les intérêts du Canada à l'étranger. |
|||||
|
Résultats prévus : Accroître les niveaux de sécurité, les services de base et les ordres de gouvernance dans les pays touchés afin de favoriser les perspectives de paix pour mettre sur pied et faire progresser les activités de reconstruction et de développement. |
|||||
|
Activité de programme : |
Prévisions |
|
|
|
|
|
Enjeux mondiaux |
192 323 000 |
211 612 000 |
211 612 000 |
211 612 000 |
|
|
Total des contributions |
192 323 000 |
211 612 000 |
211 612 000 |
211 612 000 |
|
|
Vérifications et évaluations prévues : L'ONU possède des mécanismes internes ainsi que des vérificateurs externes pour vérifier les états financiers de l'organisation sur une base biennale. |
|||||
|
9 |
Nom du programme de paiement de transfert : Organisation mondiale de la santé (OMS) (CT 784857) |
||||
|
Date de début : 1er janvier 1990 |
Date de clôture : s.o. |
||||
|
Description : La quote-part annuelle du Canada à l'Organisation mondiale de la santé (OMS) est une obligation juridiquement exigible des membres. Par son adhésion, le Canada vise à faire progresser les objectifs de sa politique étrangère en matière de santé, et à les faire valoir auprès de la communauté internationale. Pour plus d'information, consultez le site Web http:// www.who.org. |
|||||
|
Objectif stratégique : FAIRE PROGRESSER LES INTÉRÊTS DU CANADA SUR LA SCÈNE INTERNATIONALE - En partenariat avec les Canadiens, le Ministère se fait le reflet du Canada et de ses valeurs aux yeux du monde entier, aide les Canadiens à mieux interpréter le monde et œuvre pour les intérêts du Canada à l'étranger. |
|||||
|
Résultats prévus :
|
|||||
|
Activité de programme : |
Prévisions |
|
|
|
|
|
Enjeux mondiaux |
17 236 000 |
18 314 000 |
18 314 000 |
18 314 000 |
|
|
Total des contributions |
17 236 000 |
18 314 000 |
18 314 000 |
18 314 000 |
|
|
Vérifications et évaluations prévues : Les comptes de l'OMS sont sujets à une vérification et à une évaluation internes ainsi qu'à une vérification externe par des vérificateurs externes sur une base biennale. |
|||||
|
10 |
Nom du programme de paiement de transfert : Organisation mondiale du commerce (OMC) (CT 831054) |
||||
|
Date de début : 1er janvier 1995 |
Date de clôture : s.o. |
||||
|
Description : Verser la quote-part du Canada pour son adhésion à l'Organisation mondiale du Commerce (OMC). |
|||||
|
Objectif stratégique : FAIRE PROGRESSER LES INTÉRÊTS DU CANADA SUR LA SCÈNE INTERNATIONALE - En partenariat avec les Canadiens, le Ministère se fait le reflet du Canada et de ses valeurs aux yeux du monde entier, aide les Canadiens à mieux interpréter le monde et œuvre pour les intérêts du Canada à l'étranger. |
|||||
|
Résultats prévus : En adhérant à l'OMC, le Canada parvient à accéder à des marchés internationaux plus facilement et contribue à l'instauration d'un contexte commercial plus stable, plus prévisible et plus transparent. |
|||||
|
Activité de programme : |
Prévisions |
|
|
|
|
|
Enjeux mondiaux |
6 938 000 |
6 832 000 |
6 832 000 |
6 832 000 |
|
|
Total des contributions |
6 938 000 |
6 832 000 |
6 832 000 |
6 832 000 |
|
|
Vérifications et évaluations prévues : Les comptes de l'Organisation mondiale du commerce sont sujets à une vérification annuelle par des vérificateurs externes. |
|||||
|
11 |
Nom du programme de paiement de transfert : Jeunes professionnels à l'international (JPI) (CT 830375) |
||||
|
Date de début : 20 février 2003 |
Date de clôture : 31 mars 2008 |
||||
|
Description : Le Ministère finance des partenaires des secteurs public et privé situés au Canada qui organisent des placements de travail international de 6 mois avec leurs contacts à l'étranger pour les jeunes diplômés des universités et des collèges canadiens. Le programme permit d'embaucher des jeunes dans le contexte de la mondialisation et la politique étrangère canadienne tout en leur fournissant une expérience internationale reliée à leur carrière pour améliorer leur employabilité. Ce programme fournit également une fonction d'examen en matière de sécurité pour toutes les activités de travail liées à la Stratégie emploi jeunesse (SEJ), y compris celles financées par d'autres ministères afin de réduire les risques consulaires possibles. Objectifs : Réduction des risques tels que les problèmes personnels et matériels pouvant se traduire en un cas relevant des affaires consulaires, liés aux expériences de travail à l'étranger auxquels les jeunes participants canadiens des programmes de la SEJ peuvent être confrontés. |
|||||
|
Objectif stratégique : FAIRE PROGRESSER LES INTÉRÊTS DU CANADA SUR LA SCÈNE INTERNATIONALE - En partenariat avec les Canadiens, le Ministère se fait le reflet du Canada et de ses valeurs aux yeux du monde entier, aide les Canadiens à mieux interpréter le monde et œuvre pour les intérêts du Canada à l'étranger. |
|||||
|
Résultats prévus :
Résultats à long terme :
|
|||||
|
Activité de programme : |
Prévisions |
|
|
|
|
|
Enjeux mondiaux |
5 854 700 |
5 854 700 |
5 854 700 |
5 854 700 |
|
|
Total des contributions |
5 854 700 |
5 854 700 |
5 854 700 |
5 854 700 |
|
|
Vérifications et évaluations prévues : Une vérification a été publiée en 2005, et l'évaluation en cours actuellement doit se terminer d'ici le 1er avril 2006. |
|||||
|
12 |
Nom du programme de paiement de transfert : Organisation des États américains (OEA) (CT 814057) |
||||
|
Date de début : 31 mai 1990 |
Date de clôture : s.o. |
||||
|
Description : Verser la quote-part annuelle du Canada à l'Organisation des États américains (OEA), puisqu'il s'agit d'une obligation des membres en vertu de la Charte. |
|||||
|
Objectif stratégique : FAIRE PROGRESSER LES INTÉRÊTS DU CANADA SUR LA SCÈNE INTERNATIONALE - En partenariat avec les Canadiens, le Ministère se fait le reflet du Canada et de ses valeurs aux yeux du monde entier, aide les Canadiens à mieux interpréter le monde et œuvre pour les intérêts du Canada à l'étranger. |
|||||
|
Résultats prévus :
|
|||||
|
Activité de programme : |
Prévisions |
|
|
|
|
|
Enjeux mondiaux |
12 084 000 |
11 195 000 |
11 195 000 |
11 195 000 |
|
|
Total des contributions |
12 084 000 |
11 195 000 |
11 195 000 |
11 195 000 |
|
|
Vérifications et évaluations prévues : Une évaluation annuelle des ressources du Secrétariat général de l'OEA est menée par le Bureau des vérificateurs externes, un comité de vérificateurs externes chargé d'examiner les comptes du Secrétariat général, y compris le Fonds régulier de l'OEA (auquel sont affectées les quotes-parts des États membres. Le Bureau des vérificateurs externes est formé de trois membres élus qui représentent les États membres de l'OEA, présentent leur rapport au Conseil permanent de l'OEA et à l'Assemblée générale. Un inspecteur général est également chargé d'effectuer des vérifications internes pour assurer le respect des normes et des règlements en vigueur, notamment par un 'examen systématique et sélectif des transactions officielles et des procédures opérationnelles reliés aux ressources administrées par le Secrétariat général. Les rapports de l'inspecteur général sont présentés au Conseil permanent sur une base trimestrielle et annuelle. (Pour plus d'information sur les mécanismes et les procédures de vérification de l'OEA, veuillez consulter ou le site Web http://www.oas.org/legal/english/Standards/GenStandCapIX.htm.) |
|||||
|
13 |
Nom du programme de paiement de transfert : Cour pénale internationale (CPI) |
||||
|
Date de début : 1er avril 2005 |
Date de clôture : s.o. |
||||
|
Description : Verser la quote-part annuelle du Canada à la Cour pénale internationale (CPI). |
|||||
|
Objectifs : Enquêtes et poursuite de personnes soupçonnées de génocide, de crimes de guerre ou crimes contre l'humanité, ou de ces deux types de crimes. Contribuer à régler les problèmes d'impunité, en général par une juridiction complémentaire. Objectif stratégique : FAIRE PROGRESSER LES INTÉRÊTS DU CANADA SUR LA SCÈNE INTERNATIONALE - En partenariat avec les Canadiens, le Ministère se fait le reflet du Canada et de ses valeurs aux yeux du monde entier, aide les Canadiens à mieux interpréter le monde et œuvre pour les intérêts du Canada à l'étranger. |
|||||
|
Résultats prévus : Enquête et poursuite des personnes soupçonnées des crimes internationaux les plus sérieux dans la République démocratique du Congo, au Soudan et dans le nord de l'Ouganda. |
|||||
|
Activité de programme : |
Prévisions |
|
|
|
|
|
Sécurité internationale |
5 572 000 |
7 018 000 |
7 018 000 |
7 018 000 |
|
|
Total des contributions |
5 572 000 |
7 018 000 |
7 018 000 |
7 018 000 |
|
|
Vérifications et évaluations prévues : Le comité du budget et des finances, formé de divers États membres, se rencontre deux fois par année. La prochaine rencontre aura lieu en avril 2006. |
|||||
|
14 |
Nom du programme de paiement de transfert : Projets et activités de développement découlant des sommets de la Francophonie |
||||
|
Date de début : 9 mars 1972 |
Date de clôture : s.o. |
||||
|
Description : Ce fonds fournit du financement pour des programmes de coopération et des activités entreprises par l'Organisation internationale de la Francophonie (OIF). Il fournit également du soutien au gouvernement du Nouveau-Brunswick afin de favoriser sa participation aux activités internationales de la Francophonie. Ce fonds, qui aide à promouvoir les intérêts du Canada, est conforme aux objectifs politiques et économiques du Canada relativement à la Francophonie. En outre, il favorise la participation active du gouvernement du Nouveau-Brunswick aux Sommets, aux conférences ministérielles et aux autres activités liées à la Francophonie. |
|||||
|
Objectifs : Ce fonds reflète l'importance de la Francophonie au sein de la société canadienne. Il indique l'engagement politique du gouvernement du Canada envers la Francophonie et sa participation active dans une organisation multilatérale clé. Le fonds assure également la promotion du développement du Canada et de ses intérêts en matière de politique étrangère dans un contexte multilatéral. |
|||||
|
Objectif stratégique : FAIRE PROGRESSER LES INTÉRÊTS DU CANADA SUR LA SCÈNE INTERNATIONALE - En partenariat avec les Canadiens, le Ministère se fait le reflet du Canada et de ses valeurs aux yeux du monde entier, aide les Canadiens à mieux interpréter le monde et œuvre pour les intérêts du Canada à l'étranger. |
|||||
|
Résultats prévus :
|
|||||
|
Activité de programme : |
Prévisions |
|
|
|
|
|
Enjeux mondiaux |
7 500 000 |
7 500 000 |
7 500 000 |
7 500 000 |
|
|
Total des contributions |
7 500 000 |
7 500 000 |
7 500 000 |
7 500 000 |
|
|
Vérifications et évaluations prévues : Une vérification est prévue pour le dernier semestre de 2010-2011 |
|||||
|
15 |
Nom du programme de paiement de transfert : Contributions au Bureau canadien du mécanisme pour un développement propre et l'application conjointe |
||||
|
Date de début : 2001 |
Date de clôture : 2006 (En attente d'une décision relativement à une prolongation jusqu'à 2006-2007) |
||||
|
Description : Le Bureau canadien du mécanisme pour un développement propre et l'application conjointe encourage et exécute des programmes et des initiatives qui facilitent la participation des entités canadiennes au Mécanisme pour un développement propre (MDP) et à l'Application conjointe et contribue à la capacité du Canada à respecter ses engagements à l'égard du changement climatique, souscrits en vertu du Protocole de Kyoto, au moyen de réductions rentables des émissions de gaz à effet de serre. Les contributions servent principalement à trois activités : à la tenue d'ateliers et de rencontres, aux centres de facilitation de projets et aux initiatives multilatérales et bilatérales visant à réduire les émissions de gaz à effet de serre et donnant lieu à des crédits de carbone. Ce programme constitue une exigence découlant du Protocole de Kyoto, puisque le Bureau agit à titre d'autorité nationale désignée pour le MDP et de point central pour l'Application conjointe et qu'il approuve les projets des participants canadiens. Le Bureau participe au renforcement des capacités canadiennes à élaborer, à présenter et à mettre en œuvre des projets de réduction et d'élimination des émissions, de même que des échanges de droits d'émission reposant sur des projets qui aideront le Canada à atteindre les réductions ciblées. Objectifs : 1) renforcer la capacité du Canada à tirer le plus grand profit des mécanismes de Kyoto, y compris le MDP et l'Application conjointe; 2) encourager et faciliter la participation du Canada dans les mécanismes du marché en augmentant la sensibilisation, en faisant la promotion des débouchés rentables et en assurant des coûts de transaction plus bas, tout en encourageant les pays en développement à faire de même; 3) aider les entreprises canadiennes à obtenir des crédits pour la réduction des émissions en présentant des projets dans le cadre du MDP et de l'Application conjointe, selon les lignes directrices et les règlements internationaux. |
|||||
|
Objectif stratégique : FAIRE PROGRESSER LES INTÉRÊTS DU CANADA SUR LA SCÈNE INTERNATIONALE - En partenariat avec les Canadiens, le Ministère se fait le reflet du Canada et de ses valeurs aux yeux du monde entier, aide les Canadiens à mieux interpréter le monde et œuvre pour les intérêts du Canada à l'étranger. |
|||||
|
Résultats prévus : Les activités du Bureau devraient entraîner plusieurs résultats, dont :
|
|||||
|
Activité de programme : |
Prévisions |
|
|
|
|
|
Enjeux mondiaux |
5 800 000 |
Décision en attente |
0 |
0 |
|
|
Total des contributions |
5 800 000 |
||||
|
Vérifications et évaluations prévues : Deux ont été terminées en 2005-2006. Les conditions des exigences sont ainsi remplies. |
|||||
|
Total de l'activité de programme : Enjeux mondiaux |
411 352 700 |
442 239 700 |
442 239 700 |
442 239 700 |
|
Total des paiements de transfert |
411 352 700 |
442 239 700 |
442 239 700 |
442 239 700 |
Activité de programme : Politique stratégique et diplomatie ouverte
|
1 |
Nom du programme de paiement de transfert : Subventions d'appui aux relations culturelles (CT 829976) |
||||
|
Date de début : 7 août 2002 |
Date de clôture : 31 mars 2007 |
||||
|
Description : Ce programme a pour but :
Objectif : L'atteinte des objectifs de la politique étrangère canadienne grâce à la promotion de la culture canadienne à l'étranger. |
|||||
|
Objectif stratégique : FAIRE PROGRESSER LES INTÉRÊTS DU CANADA SUR LA SCÈNE INTERNATIONALE - En partenariat avec les Canadiens, le Ministère se fait le reflet du Canada et de ses valeurs aux yeux du monde entier, aide les Canadiens à mieux interpréter le monde et œuvre pour les intérêts du Canada à l'étranger. |
|||||
|
Résultats prévus : Création d'une image de marque innovatrice et diversifiée de la culture canadienne à l'étranger; susciter chez les professionnels et les chefs de file étrangers affichant un intérêt soutenu à l'égard du Canada, fondé sur de bonnes connaissances et de bonnes dispositions. À court terme, les artistes professionnels canadiens participeront à des manifestations culturelles de grande qualité à l'étranger, et les agents, les imprésarios, les responsables de publication étrangers seront associés aux expositions et aux festivals artistiques canadiens. Le Canada sera ainsi bien représenté dans le milieu artistique grâce aux activités de promotion à l'étranger. |
|||||
|
Activité de programme : |
Prévisions |
|
|
|
|
|
Politique stratégique et diplomatie ouverte |
4 694 000 |
7 849 000 |
7 849 000 |
7 849 000 |
|
|
Total des subventions |
4 694 000 |
7 849 000 |
7 849 000 |
7 849 000 |
|
|
Vérifications et évaluations prévues : Non disponible |
|||||
|
Nom du programme de paiement de transfert : Subventions d'appui aux relations universitaires (CT810393 ) |
|||||
|
Date de début : 1er janvier 1989 |
Date de clôture : 31 mars 2006 |
||||
|
Description : Les subventions et les contributions en appui aux relations universitaire pour 2006-2007 comprennent des subventions visant :
Ces programmes appuient les stratégies de la diplomatie ouverte dans tout le ministère en assurant la promotion :
Ces programmes favorisent des partenariats plus solides avec les Canadiens, au moyen de partenariats avec les institutions universitaires et de jeunes, les associations, les organisations et les particuliers. Ils permettent de mettre de l'avant la citoyenneté canadienne et contribuent à la modernisation de l'enveloppe de l'assistance internationale grâce à des bourses d'études et à d'autres programmes de coopération universitaire avec les pays en développement en vue de soutenir les objectifs en matière de diplomatie ouverte et de paix et sécurité. Ils contribuent à l'intégration de la diplomatie ouverte et au réalignement des ressources et des programmes au sein du Ministère. Objectif : Accroître les connaissances des enjeux canadiens chez les publics étrangers clés et augmenter la participation des Canadiens et des étrangers aux programmes de la Direction. |
|||||
|
Objectif stratégique : FAIRE PROGRESSER LES INTÉRÊTS DU CANADA SUR LA SCÈNE INTERNATIONALE - En partenariat avec les Canadiens, le Ministère se fait le reflet du Canada et de ses valeurs aux yeux du monde entier, aide les Canadiens à mieux interpréter le monde et œuvre pour les intérêts du Canada à l'étranger. |
|||||
|
Résultats prévus :
|
|||||
|
Activité de programme : |
Prévisions |
|
|
|
|
|
Politique stratégique et diplomatie ouverte |
11 810 000 |
13 500 000 |
13 500 000 |
13 500 000 |
|
|
Total des subventions |
11 810 000 |
13 500 000 |
13 500 000 |
13 500 000 |
|
|
Vérifications et évaluations prévues : Une évaluation de programme a été achevée en juillet 2005. Une vérification financière sera entreprise en 2006-2007. |
|||||
|
Total de l'activité de programme : Politique stratégique et diplomatie ouverte |
11 810 000 |
13 500 000 |
13 500 000 |
13 500 000 |
|
Total des paiements de transfert |
16 504 000 |
21 349 000 |
21 349 000 |
21 349 000 |
Activité de programme : Protocole
|
1 |
Nom du programme de paiement de transfert : Paiements en remplacement des impôts sur les propriétés diplomatiques, consulaires et celles des organisations internationales au Canada (CT n° 826663) |
||||
|
Date de début : 18 janvier 1979 |
Date de clôture : s.o. |
||||
|
Description : Ce protocole d'entente vise à dresser les grandes lignes de la relation entre le ministère des Affaires étrangères et du Commerce international et Travaux publics et Services gouvernementaux Canada, Secteur de la capitale nationale, en vertu du décret sur les subventions pour les propriétés diplomatiques, consulaires et à celles des organisations internationales (C.P. 1979-59, 18 janvier 1979), de la Loi sur les subventions aux municipalités et des décrets et des lois connexes. Ce protocole établit les responsabilités et les procédures qui régissent la fourniture de services liée au paiement des subventions en remplacement des impôts fonciers, des taxes sur la longueur de façade et des taxes régionales relatives aux propriétés diplomatiques. Ces procédures sont conçues pour assurer la responsabilisation sur le plan opérationnel et financier tout en encourageant la prestation efficace des programmes. |
|||||
|
Objectif stratégique : FAIRE PROGRESSER LES INTÉRÊTS DU CANADA SUR LA SCÈNE INTERNATIONALE - En partenariat avec les Canadiens, le Ministère se fait le reflet du Canada et de ses valeurs aux yeux du monde entier, aide les Canadiens à mieux interpréter le monde et œuvre pour les intérêts du Canada à l'étranger. |
|||||
|
Résultats prévus : Remplir les obligations du Canada sur le plan international en matière de missions diplomatique et consulaire conformément à la Convention de Vienne sur les relations diplomatiques et à la Convention de Vienne sur les relations consulaires, de même que les obligations conformes aux accords de siège en vigueur entre le Canada et les organisations internationales. |
|||||
|
Activité de programme : |
Prévisions |
|
|
|
|
|
Protocole |
10 228 779 |
10 575 136 |
10 908 000 |
11 240 000 |
|
|
Total des subventions |
10 228 779 |
10 575 136 |
10 908 000 |
11 240 000 |
|
|
Vérifications et évaluations prévues : Aucune vérification ni aucune évaluation n'est prévue pour ce programme de transfert. |
|||||
|
Total de l'activité de programme : Protocole |
10 228 779 |
10 575 136 |
10 908 000 |
11 240 000 |
|
Total des paiements de transfert |
10 228 779 |
10 575 136 |
10 908 000 |
11 240 000 |
|
Initiative horizontale : Secrétariat de l'Initiative de répresentation accrue aux États-Unis (IRA) |
Ministère(s) responsables(s) : Ministère des Affaires étrangères et du Commerce international |
||||
|
Date de début : 17 septembre 2003 |
Date de clôture : 31 mars 2008 |
||||
|
Total du financement fédéral : 118,2 millions de dollars |
|||||
|
Description : L'IRA est un partenariat composé de huit ministères et organismes fédéraux. L'IRA offre une approche et une orientation coordonnées et intégrées pour gérer et promouvoir les intérêts du Canada aux États-Unis dans les domaines de la défense des intérêts, du commerce, de l'expansion des affaires, de la science et de la technologie et de l'investissement. Cette initiative est menée en collaboration avec les partenaires de l'IRA et en consultation avec d'autres ministères fédéraux, provinciaux et territoriaux ainsi qu'avec d'autres intervenants. Une fois qu'elle sera pleinement mise en œuvre, les partenaires de l'IRA superviseront un réseau de 43 points de contact aux États-Unis par l'intermédiaire de consulats généraux, de consulats, de bureaux commerciaux et des consuls honoraires. |
|||||
|
Résultat(s) commun(s) : Les résultats reflètent l'ensemble des efforts du gouvernement du Canada en ce qui a trait à la défense des intérêts et à la promotion du commerce aux États-Unis qui s'inscrivent dans le contexte économique mondial. Des résultats précis sont définis dans le Cadre de gestion et de responsabilisation axé sur les résultats (CGRR) de l'IRA. Résultats à court terme :
Résultats à moyen terme :
Résultats à long terme :
|
|||||
|
Structure(s) de gouvernance : Le partenariat de l'Initiative de représentation accrue aux États-Unis est géré par une structure de gouvernance officielle, formée d'un comité directeur des sous-ministres, d'un comité des politiques des sous-ministres adjoints, d'un comité des opérations des directeurs généraux et de trois comités permanents constitués de fonctionnaires de l'échelon de directeur : promotion des intérêts du Canada et expansion des affaires, communications, et ressources humaines. Les affaires courantes sont gérées par le secrétariat de l'Initiative - qui relève du partenariat selon la structure de gouvernance - à qui incombent la planification, la mise en œuvre et l'évaluation du plan d'action annuel de l'Initiative de représentation accrue aux États-Unis. D'un point de vue administratif, le secrétariat de l'Initiative est relié au ministère d'accueil, le ministère des Affaires étrangères et du Commerce international (Affaires étrangères), qui lui fournit - comme à toutes les missions - des ressources financières, humaines et matérielles, et des services. |
|||||
|
Partenaires fédéraux participant à chaque programme |
Noms des programmes |
Affectation totale |
Dépenses prévues en 2006-2007 |
Résultats anticipés pour 2006-2007 |
|
|
a. Représentation | 78,070 $ | 20,269 $ | Effectif complet | |
| b. Défense des intérêts et expansion du commerce | 24,837 $ | 7,450 $ | « Approche pangouvernementale » | ||
| c. Corporatif / gouvernance | 8,248 $ | 2,047 $ | Évaluation formative - Terminer et mettre en œuvre les recommandations | ||
| Réserve / non alloué* | 7,045 $ | 11,687 $ | |||
| *devant être alloué aux programmes d'ici le 31 mars 2006 | Total | 118,200 $ | 41,453 $ | ||
|
Personne-ressource : Wolf Nowak |
Approuvé par : |
Date d'approbation : |
|||
|
Initiative horizontale : Fonds pour la paix et la sécurité dans le monde (FPSM) |
Ministère(s) responsables(s) : Ministère des Affaires étrangères et du Commerce international (MAECI) |
||||
|
Date de début : 3 octobre 2003 |
Date de clôture : 31 mars 2010 |
||||
|
Total du financement fédéral : 610 599 000 $ |
|||||
|
Description : Une somme de 100 millions de dollars par année, pour cinq ans, a été allouée au Fonds pour la paix et la sécurité dans le monde (FPSM) afin de soutenir les contributions dont on a besoin de façon urgente pour répondre aux crises. Les divers programmes sont, entre autres :
Le FPSM est financé à partir des éléments de l'Enveloppe de l'aide internationale touchant la paix et la sécurité. Le Fonds permettra de combler un écart financier en affectant des ressources aux activités nécessaires pour répondre rapidement aux pays où risquent de se produire des crises, mais qui ne relèvent pas du ministère de la Défense nationale et qui ne font pas partie des éléments principaux du Programme canadien d'aide publique au développement. Comme exemples de ces activités, notons : • le soutien aux processus de paix et aux efforts de médiation;
Le FPSM contribue à l'atteinte des engagements du Canada dans le cadre du Sommet du G8 de Sea Island qui visent à renforcer les capacités de soutien de la paix mondiale et à fournir des ressources de façon à ce que le Canada respecte ses engagements au chapitre de la sécurité humaine. |
|||||
|
Résultat(s) commun(s) : Le résultat final devrait permettre d'accroître la contribution du Canada à la paix et à la sécurité ainsi qu'au bien-être des personnes qui vivent dans les régions visées. Les résultats précis sont définis dans le Cadre de gestion et de responsabilisation axé sur les résultats (CGAR). Résultats stratégiques :
|
|||||
|
Structure(s) de gouvernance : Le FPSM fait partie du Secteur de la sécurité internationale du MAECI, et relève du Ministère. Il est formé de cadres supérieurs provenant d'un peu partout au Ministère et géré par le secrétariat du Groupe de travail sur la stabilisation et la reconstruction (GTSR). Il est également présidé par le directeur général du secrétariat du GTSR, dans le cadre d'une approche pangouvernementale coordonnée par le Conseil consultatif du GTSR. Le Conseil consultatif du GTSRT est chargé d'élaborer une politique stratégique pangouvernementale, d'établir des priorités et de fournir une orientation en ce qui a trait aux États en défaillance ou fragiles et aux situations d'urgence complexes, dans le cadre des autorités individuelles du Ministère. Il sert également de tribune pour l'échange d'information sur les acvitités liées aux programmes afin d'assurer la conformité et d'éviter le double emploi. Le MAECI est responsable des services financiers, matériels et de ressources humaines du GTSR. |
|||||
|
Partenaires fédéraux participant à chaque programme |
Noms des programmes |
Affectation totale |
Dépenses prévues en 2006-2007 |
Résultats anticipés pour 2006-2007 |
|
|
a. Consolidation de la paix au Soudan | - | 45 500,00 | Mise en œuvre de projets de consolidation de la paix au Soudan | |
| b. Opérations de matien de la paix en Afghanistan | - | 8 344,00 | Soutien aux équipes provinciales de reconstruction à Kandahar | ||
| c. Création du FPSM et de ses programmes (PPSM, PMOMP, PSH), et plein établissement du secrétariat du Groupe de travail sur la stabilisation et la reconstruction (GTSR) | - | 88 156,00 | Mise en œuvre de projets et plein établissement du secrétariat du GTSR | ||
|
Total |
(Nota) | 142 000,00 | |||
| Nota : En attentant l'approbation par le SCT de la deuxième soumission du FPSM demandant l'autorisation financière complète du programme, le total des affectations ne peut être confirmé. | |||||
|
Personne-ressource : Tim Martin Directeur principal |
Approuvé par : Tim Martin |
Date d'approbation : 27 mars 2006 |
|||
|
Initiative horizontale : Team Canada Inc (TCI) |
Ministère(s) responsables(s) : MAECI, Agriculture et Agroalimentaire Canada, Patrimoine canadien, Industrie Canada et Ressources naturelles Canada (membres exécutifs) ainsi que d'autres ministères et organismes fédéraux. |
||||
|
Date de début : 1997 |
Date de clôture : Continue |
||||
|
Total du financement fédéral : Les partenaires fédéraux membres d'Équipe Canada inc versent 50 000 $ par année chacun et les membres exécutifs mentionnés ci-dessus font un apport de 150 000 $ chacun. Les autres partenaires fournissent une vaste gamme de produits et de services qui répondent aux besoins divers des exportateurs canadiens. |
|||||
|
Description : Équipe Canada inc (ECI) est un réseau de ministères et d'organismes fédéraux qui collaborent avec les provinces, les territoires et d'autres partenaires afin d'aider les entreprises canadiennes à réussir dans les marchés étrangers. ECI a pour but de fournir aux entreprises canadiennes un accès centralisé à des services entièrement intégrés, afin d'accroître leur capacité et leur degré de préparation à l'exportation et à l'exploitation des marchés internationaux. Les priorités du gouvernement du Canada visées par ECI sont, entre autres, les suivantes :
|
|||||
|
Résultat(s) commun(s) : D'après le cadre de mesure du rendement général défini par ECI, les résultats communs ou partagés, immédiats ou intermédiaires, sont les suivants : Résultats immédiats :
Résultats intermédiaires :
Les dépenses prévues pour 2006-2007, de 1,3 million de dollars, serviront à appuyer les résultats partagés mentionnés ci-dessus. Étant donné la nature des résultats (c.-à-d. puisque plusieurs activités, réalisées collectivement par plusieurs partenaires, contribuent à un résultat donné), il est impossible d'affecter des fonds précis à chacun d'entre eux. Vous pouvez commander le rapport annuel d'Équipe Canada inc pour l'année se terminant le 31 mars 2005 en téléphonant au 1 888 811-1119. |
|||||
|
Structure(s) de gouvernance : Un conseil de gestion, actuellement présidé par MAECI, est chargé de planifier, de diriger, de gérer et de mettre en œuvre ce programme horizontal. Les affaires courantes d'ECI sont gérées par sa propre Direction, composée de cinq employés à plein temps qui relèvent de la structure de gestion du ministère d'accueil, actuellement MAECI. La Direction d'ECI est responsable de la direction et de la gestion de ses propres ressources humaines et financières et de la mise en œuvre du plan d'action annuel d'Équipe Canada inc. Le conseil de gestion est composé d'un fonctionnaire au niveau de directeur général, ou l'équivalent, pour chacun des organismes membres d'ECI. Il existe également un comité exécutif qui réunit les cinq représentants du Conseil de gestion au niveau de directeur général des cinq principaux membres d'ECI, c'est-à-dire Agriculture et Agroalimentaire Canada, Patrimoine canadien, MAECI, Industrie Canada et Ressources naturelles Canada. Chaque partenaire d'ECI fournit des produits et des services particuliers, selon son mandat, qui peuvent mettre l'accent sur une fonction (p. ex. assurance des exportations), un secteur industriel (p. ex. ressources naturelles) ou une région géographique (p. ex. l'Alberta). |
|||||
|
Partenaires fédéraux participant à chaque programme |
Noms des programmes |
Affectation totale |
Dépenses prévues en 2006-2007 |
Résultats anticipés pour 2006-2007 |
|
| Tous les 16 membres d'ECI contribuent à tous les programmes, et les contributions forment un consortium. | Portail en direct sur les exportations | 450 000 | 450 000 | Voir les résultats mentionnés ci-dessus; toutes ces activités contribuent à l'atteinte des résultats. | |
| Service de renseignements sur les exportations 1 888 | 350 000 | 350 000 | |||
| Produits d'information | 230 000 | 230 000 | |||
| Réseaux commerciaux régionaux | 270 000 | 270 000 | |||
| Total : | 1 300 000 | 1 300 000 | |||
|
Personne-ressource : Michael Calvert, directeur, Équipe Canada inc |
Approuvé par : |
Date d'approbation : |
|||