Secrétariat du Conseil du Trésor du Canada
Symbole du gouvernement du Canada

ARCHIVÉ - Tribunal canadien des relations professionnelles artistes-producteurs

Avertissement Cette page a été archivée.

Information archivée dans le Web

Information archivée dans le Web à  des fins de consultation, de recherche ou de tenue de documents. Cette dernière n’a aucunement été modifiée ni mise à  jour depuis sa date de mise en archive. Les pages archivées dans le Web ne sont pas assujetties aux normes qui s’appliquent aux sites Web du gouvernement du Canada. Conformément à  la Politique de communication du gouvernement du Canada, vous pouvez demander de recevoir cette information dans tout autre format de rechange à  la page « Contactez-nous Â».

PARTIE IV : AUTRES SUJETS D'INTERÊT

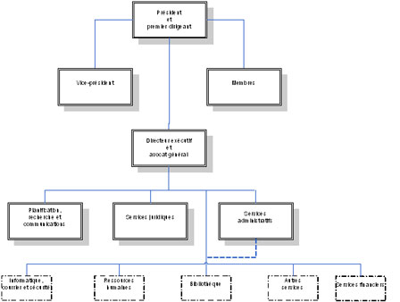
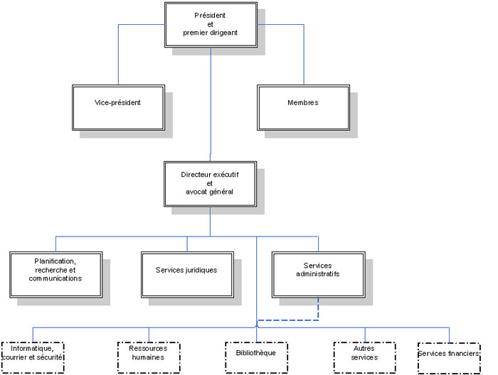
Organisation

Le Tribunal se compose de trois membres, dont le president (qui est egalement le premier dirigeant) et le vice-president. Les trois membres sont nommes a temps partiel, par le gouverneur en conseil.

Le directeur executif et avocat general dirige le secretariat du Tribunal et releve du president. Lorsque l'effectif du secretariat est complet, il comporte dix employes exercant les fonctions d'avocat-conseil ou de greffier ou accomplissant les taches de planification, de recherche, de communication et de soutien administratif. Certains services ministeriels dont le Tribunal n'a pas besoin a temps plein, notamment dans les domaines de l'informatique et des ressources humaines, font l'objet d'une impartition. La figure 2 reproduit l'organigramme du Tribunal.

Figure 2. Organigramme

Organigramme

Services offerts a contrat ou selon d'autres modalites (voir partie II, Gestion financiere et leadership).

Renseignements

Tribunal canadien des relations professionnelles artistes-producteurs
240, rue Sparks, 1er etage Ouest
Ottawa (Ontario) K1A 1A1

Telephone : (613) 996-4052 ou 1-800-263-2787
Telecopieur : (613) 947-4125,
Courrier electronique : info@tcrpap-capprt.gc.ca

Site Web : www.tcrpap-capprt.gc.ca

Loi appliquee et reglements connexes


Loi concernant le statut de l'artiste et regissant les relations professionnelles entre artistes et producteurs au Canada (titre abrege : Loi sur le statut de l'artiste) L.C. 1992, ch. 33, et ses modifications
Reglement sur les categories professionnelles (Loi sur le statut de l'artiste) D.O.R.S./99-191
Reglement concernant les procedures du Tribunal canadien des relations professionnelles artistes-producteurs D.O.R.S./2003-343