Cette page a été archivée.
Information archivée dans le Web à des fins de consultation, de recherche ou de tenue de documents. Cette dernière n’a aucunement été modifiée ni mise à jour depuis sa date de mise en archive. Les pages archivées dans le Web ne sont pas assujetties aux normes qui s’appliquent aux sites Web du gouvernement du Canada. Conformément à la Politique de communication du gouvernement du Canada, vous pouvez demander de recevoir cette information dans tout autre format de rechange à la page « Contactez-nous ».

C'est avec plaisir que je présente, en qualité de ministre des Transports, de l'Infrastructure et des Collectivités, le Rapport sur les plans et les priorités 2008-2009 de Transports Canada, qui fait état de l'orientation générale du Ministère pour les trois prochains exercices.
Transports Canada fait partie du portefeuille des Transports, de l'Infrastructure et des Collectivités, qui contribue à la vitalité de l'économie, à l'assainissement de l'environnement et à la prospérité et à la sécurité des collectivités. Le développement d'un réseau de transport conforme à ces objectifs est essentiel à la réussite future du Canada. L'adoption d'une démarche intégrée pour prendre des décisions en matière de politique et d'infrastructure s'avère donc la voie à suivre à ce chapitre.
Le gouvernement actuel a démontré son engagement ferme à l'égard de la libre circulation des personnes, des biens et des services par nos corridors et nos portes d'entrées. Cet engagement peut se mesurer par le financement sans précédent de l'ordre de 33 milliards de dollars alloué au plan Chantiers Canada, conjugué aux trois initiatives sur les portes d'entrée et les corridors, soit l'Initiative de la porte et du corridor de l'Asie-Pacifique, la Porte continentale et le Corridor de commerce Ontario-Québec ainsi que la Porte d'entrée de l'Atlantique.
Transports Canada continue d'élaborer des cadres stratégiques et législatifs qui visent à améliorer les services de transport au moyen de règles favorisant la concurrence, l'innovation et la prestation de services efficaces aux utilisateurs. À titre d'exemple, le travail se poursuivra pour terminer les modifications proposées à la Loi maritime du Canada, qui renforceront la gouvernance et offriront davantage de souplesse aux administrations portuaires canadiennes afin qu'elles puissent profiter plus rapidement des possibilités économiques.
L'approche traditionnelle à la sécurité et à la sûreté de notre réseau de transport évolue vers une démarche beaucoup plus globale composée de cadres formels conçus pour intégrer la sécurité et la sûreté dans les activités quotidiennes des entreprises de transport. Transports Canada continuera de travailler avec l'industrie pour simplifier la réglementation et mettre en œuvre les systèmes de gestion de la sécurité et de la sûreté. Le Ministère accomplira également des progrès dans un certain nombre de dossiers essentiels à la sûreté, notamment le Programme de sûreté du fret aérien, la mise en œuvre des recommandations du comité d'examen de la Loi sur l'ACSTA, le Programme de contribution pour la sûreté maritime et le Programme Sûreté-transit.
Le Canada doit adopter une vision d'ensemble de son réseau de transport et être attentif aux conséquences environnementales qu'il engendre. Grâce au lancement de projets importants comme la stratégie écoTRANSPORTS, le gouvernement actuel fait preuve d'un véritable leadership afin de favoriser le transport écologique. Reconnaissant le besoin d'aller au-delà des approches volontaires et d'adopter des normes coercitives, j'ai annoncé le 17 janvier dernier la tenue de consultations sur le premier règlement national relatif à la consommation de carburant des véhicules légers. Grâce à ces étapes essentielles, le gouvernement va de l'avant dans sa lutte contre les émissions nocives et les autres répercussions sur l'environnement provenant du secteur des transports.
Compte tenu des défis qui l'attendent, le Ministère est déterminé à soutenir et à développer un réseau de transport qui améliore à la fois notre prospérité, notre sécurité et sûreté, notre environnement et notre qualité de vie.
L'honorable Lawrence Cannon, C.P., député
Ministre des Transports, de l'Infrastructure et des Collectivités
|
Je soumets, en vue de son dépôt au Parlement, le Rapport sur les plans et les priorités (RPP) 2008-2009 de TRANSPORTS CANADA. Le présent document a été rédigé conformément aux principes de présentation des rapports énoncés dans le Guide pour la préparation de la partie III du Budget des dépenses 2008-2009 : Rapports sur les plans et priorités et Rapports ministériels sur le rendement.
__________________________ |
Transports Canada est chargé d'appliquer les politiques et les programmes fixés par le gouvernement du Canada en matière de transport. Le Ministère veille à ce que tous les éléments du réseau de transport fonctionnent de manière efficace et intégrée.
NOTRE VISION
Un réseau de transport au Canada qui est reconnu mondialement
comme étant sûr et sécuritaire, efficace et respectueux de l'environnement
Notre vision d'un réseau de transport durable, à savoir un réseau qui intègre les objectifs sociaux, économiques et environnementaux et qui trouve un juste équilibre entre ces derniers, repose sur les principes suivants :
NOTRE MISSION
Servir l'intérêt public en favorisant un réseau de transport au Canada qui soit sûr et sécuritaire, efficace et
respectueux de l'environnement
Pour accomplir sa mission, Transports Canada est déterminé à être un chef de file mondial qui :
MANDAT LÉGISLATIF
Au Canada, les trois ordres de gouvernement assument certaines responsabilités à l'égard du réseau de transport national. Afin de réaliser sa vision et sa mission, Transports Canada met en œuvre ses programmes et fournit ses services en vertu de nombreux pouvoirs législatifs et constitutionnels.
|
Certaines des lois régissant Transports Canada :
|
Les objectifs de la politique en matière de structure de ressources, de gestion et de résultats (SRGR) du Secrétariat du Conseil du Trésor incluent l'établissement d'une approche gouvernementale globale pour le regroupement, la gestion et les comptes rendus publics des renseignements sur le rendement.Le Ministère a compris que son architecture d'activités de programme (AAP) ne lui permet pas de tirer pleinement profit des objectifs de la politique de SRGR et, de fait, Transports Canada entamera le renouvellement de son AAP afin de renforcer ses capacités à allouer des ressources, à surveiller les résultats obtenus et à réaligner les dépenses sur les programmes prioritaires soutenant les priorités du gouvernement du Canada. La reconfiguration de l'AAP ainsi qu'un nouveau cadre de gestion du rendement seront achevés au cours de l'exercice 2008-2009 et serviront d'architecture sur lequel sera basé le cycle de planification 2009-2010.
Une AAP solide étant le fondement d'une planification et de rapports efficaces, le Ministère met également l'accent sur le renforcement de sa fonction de planification des activités axée sur les résultats et qui assure que les renseignements pertinents et actuels sont disponibles de manière intégrée et efficace afin que les liens horizontaux à travers l'organisation soient plus facilement cernés.
En 2007, Transports Canada a effectué un examen approfondi du financement ainsi que de la pertinence et du rendement de tous ses programmes et dépenses, afin de s'assurer des résultats et de l'optimisation des ressources des programmes prioritaires pour les Canadiens. Les résultats de cet examen stratégique ont été soumis au Conseil du Trésor l'automne dernier et feront l'objet d'un examen subséquent par le Cabinet.Les rapports futurs remis au Parlement reflèteront les résultats de cet examen.
Depuis la création du portefeuille en février 2006, des mesures ont été prises pour optimiser les synergies et améliorer la coordination des activités. En août 2006, il a été placé sous l'égide d'un seul et même sous-ministre. Un comité conjoint des deux ministères a été créé afin de soutenir le nouveau plan Chantiers Canada du gouvernement du Canada. Ce comité est un élément clé de l'intégration des composantes du portefeuille et continuera son travail au cours de la prochaine année.Des mesures seront prises afin de réunir l'expertise nécessaire pour appuyer les efforts désormais mieux intégrés.
PORTEFEUILLE DES TRANSPORTS, DE L'INFRASTRUCTURE ET DES COLLECTIVITÉS
Plusieurs des défis auxquels fait face le Canada interpellent le nouveau portefeuille, notamment la modernisation des infrastructures publiques, la viabilité de l'environnement et la croissance durable. Ces défis constituent des priorités du gouvernement du Canada et continueront de guider une grande part des activités du portefeuille.
Les exportations sont indispensables à la croissance économique et à la prospérité du Canada, d'où l'importance particulière de l'infrastructure qui offre des portes d'accès aux marchés étrangers. Le budget de 2007 comprend d'importants engagements pour la réalisation d'investissements fédéraux dans le secteur des transports et d'autres éléments d'infrastructure. Ces engagements ont été par la suite appuyés par le Discours du trône qui vise à établir des cadres de financement prévisibles et à long terme.
Le portefeuille des Transports, de l'Infrastructure et des Collectivités met également en œuvre des mesures dans les secteurs suivants :
Infrastructure durable : Continuer à travailler vers la mise en œuvre complète de Chantiers Canada,le nouveau plan d'infrastructure du gouvernement du Canada qui engage un montant sans précédent de 33 milliards de dollars sur sept ans pour le financement fédéral à long terme, stable et sûr pour l'infrastructure.
Portes et corridors commerciaux : Mise en œuvre de l'Initiative de la porte et du corridor de l'Asie-Pacifique, du Cadre national pour les portes et les corridors commerciaux, du Fonds pour les portes d'entrée et les passages frontaliers et des protocoles d'entente avec les gouvernements provinciaux de l'Ontario et du Québec sur la porte continentale et le corridor de commerce Ontario‑Québec et avec les quatre provinces atlantiques sur un corridor Atlantique.
Collectivités dynamiques : Mise en œuvre d'initiatives dans le cadre de la stratégie écoTRANSPORTS en vue de favoriser un environnement propre et une meilleure qualité de vie.
Sûreté des transports : Continuer à renforcer le régime de sûreté des transports au Canada au moyen de diverses améliorations et d'initiatives gouvernementales, telles que la sûreté du fret aérien, la mise en œuvre des recommandations du Comité d'examen de la Loi créant l'Administration canadienne de la sûreté du transport aérien (Loi sur l'ACTSA), l'examen réglementaire national de la sûreté aérienne, le Programme de protection des passagers, les initiatives en matière de sûreté maritime et le Programme Sûreté-Transit, en collaboration avec d'autres ministères du gouvernement fédéral, des organisations d'autres pays et des organisations internationales, les syndicats, l'industrie et d'autres parties concernées.
Le portefeuille des Transports, de l'Infrastructure et des Collectivités poursuivra son travail, de concert avec les provinces, territoires, municipalités et autres groupes, pour améliorer la capacité, l'efficience et la viabilité environnementale de notre réseau de transport et le renouvellement de l'infrastructure publique, éléments clés du développement de nos collectivités.
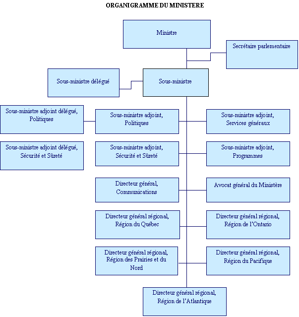
À l'administration centrale de Transports Canada, quatre sous‑ministres adjoints - Politiques, Programmes, Services généraux, Sécurité et Sûreté - et un sous‑ministre adjoint délégué relèvent du sous‑ministre, tout comme l'Administration ministérielle, comprenant le Groupe Communications et les Services juridiques ministériels. Cinq directeurs généraux régionaux - Atlantique, Québec, Ontario, Prairies et Nord, et Pacifique - relèvent également du sous‑ministre.Chacun de ces dirigeants organisationnels est responsable de la gestion de son organisation et de l'atteinte des résultats fixés pour les activités énoncées dans l'architecture des activités de programme.
|
2008-2009 |
|||
|
(en milliers de dollars) |
Élaboration de politiques de transport et programmes d'infrastructure |
Sécurité et sûreté des transports |
Développement du transport durable et l'environnement |
|
Politiques, programmes et infrastructure en appui au cadre de marché |
521 681 |
|
|
|
Politiques, réglementation, surveillance et sensibilisation en appui à un réseau de transport sûr et sécuritaire |
|
612 696 |
|
|
Politiques et programmes en appui au développement durable |
|
|
201 931 |
Transport Canada n'a modifié que les titres des activités de programme. Ce changement n'a aucune incidence sur les ressources financières allouées à chaque activité de programme
|
2008‑2009 |
|||
|
Crédit ou poste législatif |
Libellé tronqué du crédit ou poste législatif |
Budget principal des dépenses 2008‑2009 (en milliers de dollars) |
Budget principal des dépenses 2007‑2008 (en milliers de dollars) |
|
1 |
Dépenses de fonctionnement[1] |
315 257 |
318 413 |
|
5 |
Dépenses en capital |
78 248 |
73 260 |
|
10 |
Subventions et contributions |
471 691 |
313 145 |
|
(L) |
Ministre des Transports, de l'infrastructure et des Collectivités : traitement et allocation pour automobile |
76 |
75 |
|
(L) |
Versements à la Compagnie des chemins de fer nationaux du Canada à l'égard de l'abolition des péages sur le pont Victoria à Montréal et pour la réfection de la voie de circulation du pont |
3 300 |
3 300 |
|
(L) |
Contributions aux régimes d'avantages sociaux des employés |
66 965 |
68 658 |
|
(L) |
Paiements au titre des ententes relatives à la Voie maritime du Saint-Laurent |
41 900 |
26 900 |
|
(L) |
Subventions accordées à l'ouvrage de franchissement du détroit de Northumberland |
54 897 |
55 276 |
|
Total pour le Ministère |
1 032 334 |
859 027 |
|
Les chiffres ayant été arrondis, leur somme peut ne pas correspondre aux totaux indiqués.
(L) : Législatif
_____________________________________
Transports Canada reçoit un financement du Fonds des nouvelles initiatives de recherche et de sauvetage administré par le Secrétariat national de recherche et de sauvetage pour la gestion de programmes qui contribuent à la recherche et au sauvetage au Canada. Le montant total de ce financement sera de 207 752 $ pour l'exercice 2008-2009.
|
(en milliers de dollars) |
Prévision des dépenses 2007‑20081 |
Dépenses prévues 2008‑20092 |
Dépenses prévues 2009‑2010 |
Dépenses prévues 2010‑2011 |
|
373 872 |
513 321 |
420 266 |
413 493 |
|
592 623 |
662 534 |
578 251 |
542 600 |
|
160 238 |
202 079 |
82 789 |
65 199 |
|
Budgétaire du Budget principal des dépenses (brut) |
1 126 734 |
1 377 934 |
1 081 306 |
1 021 292 |
|
Moins : recettes disponibles 3 |
373 066 |
345 600 |
331 930 |
350 282 |
|
Total du Budget principal des dépenses |
753 668 |
1 032 334 |
749 376 |
671 010 |
|
Rajustements : |
|
|
|
|
|
Développement de politiques de transport et programmes d'infrastructure |
|
|
|
|
|
- |
10 000 |
5 000 |
5 000 |
|
- |
(375) |
(375) |
(375) |
|
- |
44 000 |
- |
- |
|
- |
224 135 |
348 949 |
400 949 |
|
- |
9 714 |
142 264 |
93 364 |
|
- |
4 531 |
3 541 |
- |
|
- |
45 |
45 |
45 |
|
- |
130 |
125 |
125 |
|
- |
56 |
48 |
46 |
|
- |
3 663 |
- |
- |
|
- |
8 075 |
2 842 |
- |
|
Total des rajustements |
- |
303 974 |
502 439 |
499 154 |
|
Total des dépenses prévues |
753 668 |
1 336 308 |
1 251 815 |
1 170 164 |
|
Total des dépenses prévues |
||||
|
Moins : recettes non disponibles3 |
33 960 |
33 960 |
33 960 |
33 960 |
|
Plus : coût des services reçus à titre gracieux4 |
65 362 |
66 585 |
62 226 |
61 898 |
|
Total des dépenses du Ministère |
785 070 |
1 368 933 |
1 280 081 |
1 198 102 |
|
Équivalents temps plein |
5 110 |
5 155 |
5 035 |
4 999 |
Les chiffres ayant été arrondis, leur somme peut ne pas correspondre aux totaux indiqués.
La diminution des dépenses prévues sur la période de trois ans s'explique principalement par le fait qu'un grand nombre de nouvelles initiatives et de changements aux programmes actuels devraient avoir lieu durant l'exercice 2008-2009, avec des répercussions moindres au cours des deux exercices suivants. Les nouvelles initiatives comprennent le Programme de remise écoAUTO, les initiatives dans le cadre de la Stratégie écoTRANSPORTS et la mise en œuvre du programme Santé des océans. Les dépenses liées à ces nouvelles initiatives sont contrebalancées par la réduction progressive des programmes ou contributions suivants : le Programme stratégique d'infrastructures routières, le Programme de contribution à la sûreté maritime, le Programme de contribution pour renforcer la sûreté du transport ferroviaire de passagers et du transport et l'entente de contribution entre le gouvernement du Québec et la Commission de la capitale nationale pour certaines routes de l'Outaouais.
1. Reflète les meilleures prévisions de dépenses prévues à la fin de l'exercice d'après les données réelles au 31 décembre 2007.
2. Les dépenses prévues nettes représentent la somme des montants provenant du Budget principal des dépenses et des rajustements prévus pour chacun des exercices.
3. Pour plus d'information, consulter le tableau électronique intitulé Sources des recettes disponibles et des recettes non disponibles, à l'adresse suivante : http ://www.tbs-sct.gc.ca/rpp/2008-2009/templates-gabarits-fra.asp.
4. Pour plus d'information, consulter le tableau électronique intitulé Services reçus à titre gracieux, à l'adresse suivante : http ://www.tbs-sct.gc.ca/rpp/2008-2009/templates-gabarits-fra.asp.
Transports Canada s'est engagé à obtenir des résultats pour les Canadiens et pour ce faire poursuit trois résultats stratégiques alignés sur le programme général du gouvernement fédéral :
Transports Canada est financé en grande partie par le crédit affecté au budget de fonctionnement et par les recettes obtenues durant l'année que le Ministère a le pouvoir de dépenser. Certains de ses programmes sont gérés en vertu de subventions et de contributions dont il doit respecter à la lettre les conditions et modalités. Le Ministère gère également les dépenses en capital en fonction du plan approuvé des investissements à long terme.
|
Ressources financières (en milliers de dollars) |
||
|
2008‑2009 |
2009‑2010 |
2010‑2011 |
|
1 336 308 |
1 251 815 |
1 170 164 |
|
Ressources humaines (équivalent temps plein) |
||
|
2008‑2009 |
2009‑2010 |
2010‑2011 |
|
5 155 |
5 035 |
4 999 |
|
Priorités de programme du Ministère |
|
|
Nom |
Type |
|
Cadre stratégique axé sur le marché |
Continu |
|
Infrastructure, portes et corridors commerciaux |
Continu |
|
Innovation |
Continu |
|
Politiques et programmes renforcés en matière de sûreté |
Continu |
|
Réglementation rationalisée |
Continu |
|
Systèmes de gestion de la sécurité et de la sûreté |
Continu |
|
Changement climatique et assainissement de l'air |
Continu |
|
Évaluation environnementale |
Continu |
|
Résultat stratégique : un réseau de transport efficace qui contribue à la réalisation des objectifs du Canada en matière de croissance économique et de commerce |
|||||
|
Activité de programme |
Résultats prévus |
Dépenses prévues (milliers de dollars) |
Contribue aux priorités suivantes |
||
|
2008-2009 |
2009-2010 |
2010-2011 |
|||
|
Élaboration de politiques de transport et programmes d'infrastructure |
|
521 681 |
640 304 |
612 404 |
|
|
Résultat stratégique : un réseau de transport sûr et sécuritaire qui contribue à la réalisation des objectifs du Canada en matière de développement social et de sûreté |
|||||
|
Sécurité et sûreté des transports |
|
612 696 |
528 769 |
492 648 |
|
|
Résultat stratégique :un réseau de transport respectueux de l'environnement qui contribue à la réalisation des objectifs du Canada en matière de développement durable |
|||||
|
Développement du transport durable et l'environnement |
|
201 931 |
82 742 |
65 112 |
|
La vision de Transports Canada à l'égard d'un réseau de transport durable, qui intègre et équilibre les objectifs sociaux, économiques et environnementaux, est basée sur trois résultats stratégiques : un réseau de transport efficace contribuant à la réalisation des objectifs du Canada en matière de croissance économique et de commerce, un réseau de transport sûr et sécuritaire contribuant à la réalisation des objectifs du Canada en matière de développement social et de sûreté, et un réseau de transport respectueux de l'environnement contribuant à la réalisation des objectifs du Canada en matière de développement durable.
Ces trois résultats stratégiques s'inscrivent dans le cadre des huit priorités de programme, présentées ci-dessous :
Le cadre stratégique axé sur le marché, l'infrastructure, les portes et corridors commerciaux et les programmes d'innovation contribuent de façon significative à 4 des 13 résultats stratégiques du gouvernement du Canada, notamment un Canada prospère grâce au commerce mondial, une forte croissance économique, un marché juste et sécuritaire, et une économie basée sur l'innovation et le savoir.
Transports Canada continue d'élaborer des cadres stratégiques et législatifs qui visent à améliorer de façon permanente les services de transport au moyen de règles qui permettent aux entreprises de transport de s'adapter, d'innover, de rester concurrentielles et de servir le public. Par exemple, on continue de travailler à une nouvelle loi sur les aéroports au Canada visant à renforcer la gouvernance, la transparence et la responsabilisation dans les principaux aéroports canadiens.
La forte croissance économique et le succès concurrentiel du Canada sur le marché mondial dépendent d'un réseau de transport moderne, intégré et efficace.Transports Canada est responsable de la mise en œuvre du Fonds pour les portes d'entrée et les passages frontaliers et de l'Initiative de la porte et du corridor de l'Asie-Pacifique, qui sont des composantes du plan Chantiers Canada doté d'un financement de l'ordre de 33 milliards de dollars. De plus, le Ministère travaillera étroitement avec Infrastructure Canada pour la mise en œuvre des éléments concernant le transport dans le Fonds Chantiers Canada et l'Initiative de financement de base des provinces et des territoires.
L'innovation est primordiale pour les objectifs du Ministère et surtout pour harmoniser les trois résultats stratégiques de la vision d'un réseau de transport durable en fournissant une base de connaissances et de technologies afin d'appuyer un rendement accru du réseau. De plus, Transports Canada continuera d'accélérer le rythme de la recherche, du développement, du déploiement et de l'intégration des Systèmes de transport intelligents.
L'activité de programme Sécurité et sûreté des transportsenglobe les politiques, l'élaboration des règlements, la surveillance et l'application des règlements ainsi que les activités de communication venant appuyer un réseau de transport sûr, sécuritaire et respectueux de l'environnement. En ce qui concerne la planification pour la période 2008-2009, l'emphase sera sur trois priorités : un renforcement des politiques et programmes qui répondent aux questions d'actualité relatives au contexte de la sécurité des transports au Canada et à l'échelle internationale, une réglementation simplifiée qui appuie l'engagement du gouvernement à protéger et à faire progresser les intérêts du public grâce à un système de réglementation plus efficace, efficient et fiable, et des systèmes de gestion de la sécurité et de la sûreté (SGS/SGSu) conçus pour provoquer un changement culturel vers une compréhension et une gestion systématiques des risques et des menaces à la fois pour l'industrie et pour Transports Canada.
L'activité de programme Développement durable de transport et l'environnement vise à accroître la durabilité environnementale du réseau de transport au Canada et des activités de Transports Canada, à sensibiliser les Canadiens et à les encourager à choisir des modes de transport respectueux de l'environnement. Ses programmes de contribution sont complexes et font appel à une gestion axée sur le risque, avec la surveillance efficace et continue que cela comporte. Les priorités en matière de changement climatique et l'assainissement de l'air ainsi que l'évaluation environnementale, contribuent à la réalisation d'un réseau de transport soucieux de l'environnement qui contribue aux objectifs de développement durable du Canada. Les priorités pour le changement climatique et l'assainissement de l'air incluent des politiques et des programmes conçus pour réduire les émissions de gaz à effet de serre et améliorer la qualité de l'air en s'attaquant aux problèmes du smog, des particules et aux autres problèmes de pollution de l'air qui ont des effets néfastes sur la santé des Canadiens. Les évaluations environnementales incitent fortement les responsables des politiques, des programmes et des projets du Ministère à tenir compte des répercussions sur l'environnement à l'étape de la planification.
Comme l'illustre le diagramme ci‑dessous, les activités du programme du Ministère appuient les neuf priorités du programme qui elles‑mêmes soutiennent plus d'un résultat stratégique, d'une façon intégrée[2].

|
Activités du programme |
||
|
Sécurité et sûreté des transports |
Développement de politiques de transport et programmes d'infrastructure |
Développement du transport durable et l'environnement |
Les priorités de gestion de Transports Canada ont été élaborées à partir de deux grandes considérations : la mise en œuvre des engagements énoncés dans le Rapport sur les plans et les priorités précédent, et les évaluations internes et externes, en utilisant les éléments du Cadre de responsabilisation de gestion, pour cerner des occasions d'améliorer les pratiques de gestion au Ministère.
Les priorités de gestion établies pour la période 2008-2009 tableront sur les réalisations antérieures et continueront de renforcer les capacités de gestion dans les domaines des personnes, des valeurs et de l'éthique, de la gouvernance et de la gérance.
Au cours du dernier exercice, Transports Canada a connu de nombreux succès grâce à la mise en œuvre initiale de la Loi sur la modernisation de la fonction publique. Par conséquent, en 2008‑2009, on assistera, dans tout le Ministère, à un apprentissage organisationnel qui mènera à un accroissement de l'usage proactif de stratégies de dotation ministérielle et interministérielle. En outre, le soutien continu de Transports Canada pour le Plan d'action sur le renouvellement de la fonction publique du Greffier du Conseil privé sera mis en évidence par des engagements de recrutement de diplômés postsecondaires plus importants, des efforts de formation, de perfectionnement et de rétention plus importants, spécialement pour les postes professionnels et techniques.Le renforcement de l'infrastructure des ressources humaines (RH), par l'élaboration et la mise en œuvre de nombreux outils habilitants, l'accroissement des capacités de la collectivité des RH et l'amélioration des programmes de reconnaissance ministériels seront également ciblés.
L'amélioration de l'infrastructure du système d'apprentissage de Transports Canada permettra l'intégration des systèmes existants et facilitera également la gestion des plans d'apprentissage, y compris la capacité d'effectuer le suivi des taux de réussite et d'améliorer la corrélation entre la formation planifiée et la formation effectivement reçue.
L'élaboration de plans uniformes de ressources humaines dans chaque direction générale et chaque région a donné lieu à d'importants progrès. En 2007-2008, le Ministère a terminé et intégré un plan des RH pour Transports Canada. Ce plan précisera davantage les enjeux ministériels dans l'organisation, mettra en place une stratégie de gestion de l'apprentissage et permettra l'intégration d'objectifs opérationnels en 2008-2009 pour les plans de dotation proactifs, les plans de formation et les stratégies de changement organisationnel au sein des régions et des groupes. Les améliorations additionnelles au système d'information de gestion des ressources humaines résulteront en une efficacité accrue des processus ainsi qu'une meilleure adéquation dans la mise en œuvre des plans des ressources humaines.
Le Ministère veillera à ce que la dualité linguistique soit respectée à Transports Canada afin de continuer d'offrir aux Canadiens des services de grande qualité dans la langue de leur choix et de renforcer le leadership (chez les cadres, les gestionnaires et les superviseurs) dans le but de promouvoir l'utilisation des deux langues officielles dans les régions bilingues.
En 2008-2009, la diversité demeurera une priorité à Transports Canada. Un nouveau plan d'action triennal (2007-2010) a été mis en œuvre au cours de l'exercice 2007-2008. Ce plan vise d'abord à intégrer d'autres thèmes importants (langues officielles, valeurs et éthique, etc.) pour en arriver à une véritable culture organisationnelle d'inclusion et d'intégration.L'assimilation de ces principes se poursuivra dans le cadre d'une conférence sur la gestion axée sur les personnes à l'automne 2008, destinée aux cadres intermédiaires. Cette conférence mettra l'accent sur les outils et les renseignements permettant aux cadres d'assumer leurs responsabilités en matière de RH dans des domaines comme la diversité, les langues officielles, la formation, les valeurs et l'éthique.
|
Indicateurs de performance
|
Ayant mis en place une structure de gouvernance des valeurs et de l'éthiqueen 2007‑2008, Transports Canada intensifiera et étendra cette initiative en 2008, afin de s'assurer que les valeurs et l'éthique de la fonction publique sont intégrées dans ses pratiques de gestion et qu'elles sont reflétées dans le comportement de ses employés et sa culture organisationnelle. Le Ministère fera une promotion intensive d'une nouvelle approche à guichet unique pour offrir des services de conseils en matière de valeurs et d'éthique, en plus d'élaborer et de lancer une stratégie de sensibilisation et de formation aux valeurs et à l'éthique.
Le Ministère amorcera le travail d'élaboration d'un code de conduite pour Transports Canada. Ce code de conduite interne sera inspiré par le futur Code de conduite de la fonction publique et traitera des questions de valeurs et d'éthique uniques à Transports Canada.
Avec l'entrée en vigueur dans l'ensemble du secteur public de la Loi sur la protection des fonctionnaires dénonciateurs d'actes répréhensibles (LPFDAR) modifiée par la Loi fédérale sur la responsabilité,Transports Canada veillera à ce que les employés se familiarisent avec la nouvelle législation, ses objectifs et la protection qu'elle leur offre. Poursuivant sa collaboration étroite avec l'Agence de la fonction publique du Canada (AFPC), Transports Canada s'assurera que les employés sont informés de leurs droits et responsabilités conformément à la LPFDAR en diffusant de la documentation, en participant à des séances d'information et en encourageant la participation aux cours en ligne parrainés par l'AFPC qui seront offerts par l'École de la fonction publique du Canada.
L'objectif en bout de ligne consiste à renforcer la capacité de surveillance de Transports Canada en matière de valeurs et d'éthique, et à établir les priorités du Ministère en ce qui a trait aux valeurs et à l'éthique d'ici à la fin de l'exercice 2008-2009.
|
Indicateurs de performance
|
Tel qu'il a été mentionné précédemment, 2008-2009 sera une année de transition en raison de la reconfiguration de l'architecture des activités de programme, du projet de planification intégrée et de la mise en œuvre des décisions prises dans le cadre de l'examen stratégique. Transports Canada évaluera les résultats selon les indicateurs de performance suivants.
|
Indicateurs de performance
|
Transports Canada collabore avec des centaines d'autres organismes qui s'intéressent aux questions de transport.
Autres organismes fédéraux dont les programmes et les services peuvent être touchés par les activités de transport. Par exemple : Agriculture et Agroalimentaire Canada, l'Agence des services frontaliers du Canada, l'Agence canadienne d'évaluation environnementale, l'Agence canadienne d'inspection des aliments, les Administrations portuaires canadiennes, l'Administration canadienne de la sûreté du transport aérien, la Commission canadienne de sûreté nucléaire, le Service canadien du renseignement de sécurité, l'Office des transports du Canada, le Tribunal d'appel des transports du Canada, Environnement Canada, Pêches et Océans Canada et la Garde côtière canadienne, Affaires étrangères et commerce international, Santé Canada, Affaires indiennes et du Nord Canada, Industrie Canada (p. ex. le Bureau de la concurrence), Infrastructure Canada, Justice Canada, Défense nationale, l'Office national de l'énergie, le Conseil national de recherches Canada, Ressources naturelles Canada, les Administrations de pilotage, Sécurité publique Canada, Travaux publics et Services gouvernementaux Canada, la Gendarmerie royale du Canada, Service Canada, le Bureau de la sécurité des transports et la Diversification de l'économie de l'Ouest Canada.
Provinces, territoires et administrations municipales, surtout en ce qui concerne les investissements en matière d'infrastructures, l'élaboration de réseaux de transport urbains, l'élaboration d'un cadre stratégique sur les portes et les corridors commerciaux, la promotion et le renforcement de la sécurité routière et de la navigation de plaisance ainsi que la coexécution du programme de Transport des marchandises dangereuses.
Institutions scolaires : universités, collèges et institutions de formation canadiens actifs dans la recherche en politiques, la recherche et développement (R et D), la formation et les programmes éducationnels qui contribuent à bâtir la base des connaissances en matière de R et D au Canada ainsi que la capacité fonctionnelle et opérationnelle liée au réseau de transport.
Entreprises du secteur des transports qui dépendent toutes de l'application équitable des règlements et de l'élaboration de politiques pour renforcer la sûreté, la sécurité, l'efficacité et le respect de l'environnement du réseau des transports. Par exemple : les transporteurs aériens (p. ex. Air Canada, WestJet), les aéroports, les sociétés de camionnage et de transport par autobus, Algoma Central Marine, la Compagnie des chemins de fer nationaux du Canada, Canada Steamship Lines, le Canadien Pacifique Limitée, NAV CANADA, la Fédération maritime du Canada, les conseils consultatifs régionaux sur les interventions en cas de déversements d'hydrocarbures, les exploitants ferroviaires, les exploitants de services de transport en commun et VIA Rail.
Organismes et associations qui ont un intérêt direct dans les infrastructures de transport, le régime de réglementation, la sécurité et les questions de main-d'œuvre. Par exemple : l'Association du transport aérien du Canada, l'Association du transport urbain du Québec, l'Association des administrations portuaires canadiennes, l'Association des fabricants internationaux d'automobiles du Canada, l'Association des compagnies de chemin de fer régionales du Canada, l'Association québécoise de transport et des routes, la Chambre de commerce de la C.-B., le Conseil canadien de la sécurité, l'Association canadienne des chefs de pompier, l'Association canadienne des producteurs pétroliers, le Conseil des aéroports du Canada, l'Association canadienne de l'autobus, l'Association canadienne de l'aviation d'affaires, l'Association canadienne des fabricants de produits chimiques, le Conseil canadien des administrateurs en transport motorisé, l'Association canadienne des opérateurs de traversiers, les Fabricants canadiens d'équipements d'aviation, le Conseil consultatif maritime canadien, l'Association canadienne des manufacturiers de produits nautiques, l'Association canadienne de droit maritime, la Canadian Owners and Pilots Association, l'Association des armateurs canadiens, l'Association canadienne des exploitants aériens gouvernementaux, l'Alliance canadienne du camionnage, l'Association canadienne du transport urbain, l'Association canadienne des constructeurs de véhicules, la Chambre de commerce maritime, le Council of Marine Carriers, le Canadien Pacifique Limitée, la Fédération canadienne des municipalités, la Société de systèmes de transports intelligents du Canada, l'Opération Gareautrain, l'Association des chemins de fer du Canada, la Fédération maritime du Canada, la Société de développement économique du Saint-Laurent, l'Association des armateurs du Saint-Laurent, le Conseil canadien des normes, le Tribunal d'appel des transports du Canada, l'Association des transports du Canada, le Comité consultatif sur la politique générale relative au transport des marchandises dangereuses, les associations de constructeurs de véhicules et les syndicats ainsi que le Western Transportation Advisory Council et divers conseils sectoriels pour le transport.
Organisations internationales, afin d'échanger des renseignements et d'harmoniser les règlements sur les transports. Par exemple : l'Association américaine des transports publics, le Conseil de l'Arctique, la Coopération économique Asie-Pacifique, le Centre de documentation de recherche et d'expérimentations sur les pollutions accidentelles des eaux (Cedre) France, la Conférence européenne des ministres des transports et le Forum international du transport, les Autorités européennes conjointes de l'aviation, le Groupe des huit (G8), l'Agence internationale de l'énergie atomique, le Forum international du transport, l'Association internationale du transport aérien, l'Organisation de l'aviation civile internationale, l'Organisation internationale du Travail, l'Organisation maritime internationale, le Fonds international d'indemnisation des dommages dus à la pollution par les hydrocarbures, le Groupe de travail international sur la sécurité des transports terrestres, la Réunion d'aviation trilatérale de l'Amérique du Nord, l'Organisation du Traité de l'Atlantique Nord, l'Organisation de coopération et de développement économiques, l'Organisation des États américains, le Sous‑comité d'experts de l'Organisation des Nations Unies en matière de transport des marchandises dangereuses, la Commission économique des Nations Unies pour le forum mondial en Europe pour l'harmonisation de la réglementation des véhicules, la Commission des Nations Unies pour le droit commercial international, la Conférence européenne de l'aviation civile, l'Organisation mondiale du commerceet l'Organisation mondiale de la santé.
Autres gouvernements afin de faire avancer des intérêts bilatéraux avec des contreparties d'autres pays, y compris plusieurs agences fédérales des États-Unis. Par exemple : l'administration nationale pour la sécurité du trafic routier, l'administration fédérale de l'aviation des É.-U., l'agence fédérale de gestion des urgences des É.-U. (FEMA), l'administration fédérale des transports routiers des É.-U., l'administration fédérale des transports ferroviaires des É.-U. et l'administration pour la sécurité des transports des É.-U..
Le transport a toujours été synonyme de possibilités pour le Canada, établissant un lien entre les travailleurs et leurs emplois, les produits et les marchés ainsi que les voyageurs et leurs destinations. Étant une petite économie ouverte et dépendante du commerce, notre capacité de transporter des marchandises et des personnes de façon fiable et efficace dans les chaînes d'approvisionnement mondiales sera, dans une large mesure, la clé de voûte du succès futur du Canada. Alors que les États‑Unis demeurent le partenaire commercial le plus important du Canada, les économies émergentes comme la Chine, l'Inde et l'Asie du Sud-Est représentent, désormais, des possibilités significatives pour les produits et services canadiens.
En vue d'optimiser l'efficacité et la productivité du réseau de transport national, le gouvernement du Canada doit adopter une approche globale et intégrée des systèmes qui combinerait des politiques novatrices avec de nouvelles sources de financement ciblé.L'un des exemples plus importants et concrets de la façon dont le gouvernement du Canada met en œuvre une telle approche dans le domaine des transports est l'Initiative de la porte et du corridor de l'Asie‑Pacifique. Cette initiative comporte des mesures d'investissements et de politiques intégrées pour accroître la capacité et l'efficacité de la porte et du corridor de l'Asie-Pacifique ainsi que la capacité du Canada à tirer avantage des réalités du XXIe siècle, comme la croissance économique rapide de la Chine.
La nécessité d'une approche « systématique » exige que le gouvernement fédéral fasse preuve de leadership. Une nouvelle génération de politiques d'encadrement peut donner lieu à une approche cohérente en ce qui a trait aux questions interreliées en matière d'investissements, de politiques, de réglementation et de législation, et permettre de déployer ces divers instruments de manière à ce qu'ils s'appuient mutuellement. Le cadre national pour les portes et corridors commerciaux stratégiques est un instrument essentiel de la politique nationale qui oriente le choix et le développement futur de portes et de corridors commerciaux stratégiques pour appuyer les volumes d'échanges commerciaux de grande importance.
L'élaboration de portes et de corridors à l'échelle nationale requiert un niveau élevé de coordination des effortsentre les gouvernements, de même qu'entre le secteur public et le secteur privé ainsi qu'un rigoureux processus d'établissement des priorités stratégiques.Transports Canada a conclu des protocoles d'entente avec l'Ontario et le Québec ainsi qu'avec les provinces de l'Atlantique afin de fournir un effort intergouvernemental intégré et approprié en vue de l'élaboration d'une porte et d'un corridor commercial continental Ontario-Québec d'une part, et d'une stratégie de porte de l'Atlantique d'autre part. Transports Canada et ses partenaires pour les deux portes reconnaissent qu'une participation active du secteur privé est essentielle au succès de l'élaboration des stratégies de portes et ils travailleront avec les parties prenantes pour trouver des solutions qui contribueront à la prospérité économique et à la compétitivité du Canada sur l'échiquier international ainsi qu'au développement durable d'un réseau de transport intégré et stratégique du pays.
Le transport ferroviaire contribue à la compétitivité nationale grâce au rôle qu'il joue en matière de développement de portes et de corridors commerciaux stratégiques en Amérique du Nord. Le Ministère et d'autres intervenants des secteurs public et privé se consacrent de plus en plus à l'examen des défis liés à la capacité de transport afin de tenir compte des échanges commerciaux sans cesse croissants. La prestation de services ferroviaires passagers, notamment dans les régions éloignées du pays, est également un domaine d'intérêt pour le Ministère.
Le transport par camion est le mode le plus répandu de la plupart des formes d'intégration du transport des marchandises. Les camions partagent les autoroutes, les routes urbaines et les passages frontaliers avec tous les autres véhicules, et dans les trois cas, le transport par camion est concentré là où la circulation est la plus dense.Par conséquent, ce mode de transport est celui qui profite le plus des politiques et des investissements qui appuient des portes stratégiques, des corridors commerciaux efficaces et des points de transfert modaux qui sont essentiels à leur bon fonctionnement.
L'industrie du transport aérien a toujours eu deux volets importants, l'un national et l'autre international. La compétitivité et l'accès aux débouchés sont aussi importants que la prise en compte de l'intérêt public national grâce à une offre raisonnable de services. Le rôle fédéral à l'égard de ce secteur largement privatisé des transports consiste à assurer la défense de l'intérêt public par voie de mise en œuvre de politiques économiques et de cadres législatifs adéquats, tout en facilitant l'offre de débouchés en termes de services dans un environnement mondial qui évolue rapidement. Les enjeux à traiter à court terme sont : la présentation de nouveau d'une loi sur les aéroports du Canada, la poursuite de la mise en œuvre de la politique aérienne internationale, « ciel bleu », y compris la négociation d'une entente plurilatérale sur le transport aérien avec l'Union européenne et la participation à des délibérations à l'échelle nationale et internationale sur les émissions provenant du transport aérien.
Transports Canada reconnaît qu'un monde davantage connecté offre au Canada de nombreuses possibilités et l'oblige à mettre en place des processus afin d'assurer la sécurité et la sûreté du réseau de transport. En 2007, Transports Canada a publié Allons de l'avant - Changer la culture de sécurité et de sûreté - Orientation stratégique pour une gestion de la sécurité et de la sûretéafin de préciser la direction que le Ministère prendra pour aller de l'avant et changer la culture de sécurité et de sûreté au sein des organisations de transport. Au moyen de l'adoption d'une démarche plus globale à la sécurité et la sûreté, Transports Canada a élaboré un cadre stratégique à long terme. Protéger une société ouverte : la politique canadienne de sécurité nationale fournit un modèle d'intervention sur les enjeux nationaux en matière de sécurité, y compris en ce qui a trait aux mesures prises dans le secteur des transports. La politique atteste du fait qu'il incombe à chacun de contribuer à la sécurité et à la sûreté publique en soulignant la nature essentielle de la collaboration, ce qui inclut les mécanismes permettant d'entretenir cette collaboration.
Transports Canada continuera également d'élaborer un programme de sécurité du transport multimodal amélioré et intégré à l'appui des Jeux olympiques et paralympiques d'hiver qui se tiendront à Vancouver-Whistler en 2010. Ce travail comprendra l'élaboration d'un concept d'opération du transport pour assurer que les réseaux de transport aérien, maritime, ferroviaire et routier de la région touchée sont sûrs, sécuritaires et efficaces pendant la durée des Jeux. La planification en prévision de cet important événement est coordonnée tant à l'administration centrale que dans les régions de Transports Canada.
La sûreté est un enjeu mondial et une collaboration entre le Canada et les autres pays est essentielle. Le Ministère représente le gouvernement du Canada à l'étranger sur les questions internationales liées à la sûreté des transports en cherchant à obtenir un appui international par la coordination, le maintien de liens et le soutien envers les objectifs de politique étrangère du gouvernement du Canada. Par l'intermédiaire de ses programmes de renseignements et d'évaluation, le Ministère travaille en collaboration avec les agences de renseignements canadiennes et leurs partenaires à l'étranger pour recueillir et analyser des renseignements sur les menaces à la sécurité dans tous les modes de transport.
Le gouvernement fédéral croît qu'un cadre de réglementation efficace est vital pour assurer un réseau de transport durable et efficace. C'est pourquoi la Directive du Cabinet sur la rationalisation de la réglementation du Ministère est maintenant mise en œuvre à toutes les étapes du cycle de vie de la réglementation : élaboration, mise en application, évaluation et examen. La rationalisation des règlements permettra de ne préserver que les règlements essentiels à la sûreté et à la sécurité. Des évaluations seront effectuées à l'aide des mesures de rendement et des cadres de gestion.
Le gouvernement du Canada est appelé à relever un défi important pour maximiser les répercussions des dépenses fédérales dans l'infrastructure. La stratégie fédérale sur les sciences et les technologies, Réaliser le potentiel des sciences et de la technologie au profit du Canada, lancée en 2007, souligne l'importance de l'innovation pour renforcer les avantages économiques et sociaux à long terme du Canada. Tout comme c'est le cas pour la recherche avancée en matière de politiques, la recherche et le développement ciblés de façon stratégique sont essentiels à la planification et au fonctionnement d'un système d'infrastructures de transport sûr, sécuritaire et efficace qui répond aux besoins actuels pendant que le Canada se positionne stratégiquement pour bien réussir sur le marché international.
Pour améliorer la compétitivité économique du Canada et accroître la viabilité des villes et des collectivités canadiennes, on doit se préoccuper des répercussions des transports sur l'environnement et agir. Le secteur des transports reconnaît que l'augmentation des activités de transport et la modernisation de notre infrastructure de transport nécessitent une approche durable en matière d'environnement. Les politiques de transport durable devraient intégrer systématiquement les facteurs environnementaux et reconnaître que la santé des Canadiens ainsi que leur bien-être social et économique sont fondamentalement liés à la qualité de l'environnement. Les transports publics jouent un rôle de plus en plus important dans la réduction de la congestion et la promotion de modes de transport plus respectueux de l'environnement dans nos villes et nos collectivités. Un transport en commun efficace et efficient peut aider à optimiser les réseaux de transport urbains, facilitant ainsi la croissance économique et la croissance de la population.
La mondialisation des échanges commerciaux et des transports est un contexte important qui incite le Canada à porter une attention particulière à l'amélioration de la compétitivité. C'est la raison pour laquelle Transports Canada doit continuer à élaborer des politiques et des programmes pour appuyer une infrastructure de transport de grande qualité et moderne qui permet le transport des personnes et des marchandises de façon responsable du point de vue de la sécurité, de l'efficacité et dans une mesure qui est conforme à une responsabilité environnementale. Cela est essentiel pour la prospérité économique et la qualité de vie à long terme des Canadiens.