This page has been archived.
Information identified as archived on the Web is for reference, research or recordkeeping purposes. It has not been altered or updated after the date of archiving. Web pages that are archived on the Web are not subject to the Government of Canada Web Standards. As per the Communications Policy of the Government of Canada, you can request alternate formats on the "Contact Us" page.
I am pleased to present to Parliament and Canadians the Departmental Performance Report of the Canadian Artists and Producers Professional Relations Tribunal for the fiscal year ending March 31, 2011.
The Canadian Artists and Producers Professional Relations Tribunal administers a collective bargaining regime for professional self-employed artists and producers in federal jurisdiction. Under Part II of the Status of the Artist Act, the Tribunal defines sectors of artistic and cultural activity for collective bargaining, certifies artists’ associations to represent artists working in those sectors, and deals with complaints of unfair labour practices and other matters brought forward by parties under the Act.
Parliament passed the Status of the Artist Act in 1992 as part of a commitment to recognize and stimulate the contribution of the arts to the cultural, social, economic and political enrichment of the country. The Act reflects the recognition that constructive professional relations in the arts and culture sector are an important element of a vibrant Canadian culture and heritage.
Since its inception, the Tribunal has defined 26 sectors of artistic activity and certified 24 artists’ associations to represent them. Certified artists’ associations have concluded nearly 180 scale agreements with producers, including government producers and broadcasting undertaking, since their certification.
The Tribunal has a single strategic outcome: constructive professional relations between self-employed artists and producers under its jurisdiction. In working towards its strategic outcome, the Tribunal in the past focused most of its work on certification. Most sectors are now defined, and artists’ associations are certified to represent them. The work of the Tribunal is now more related to complaints and determinations, changes in the definition of sectors and in representation, and assisting parties in the bargaining process.
In addition, the Tribunal continues its efforts to ensure that its stakeholders have access to timely information about the Act and its implications for them, and to pertinent research resources in support of the collective bargaining process. The Tribunal focuses much of its effort on fully informing and assisting artists, artists’ associations, and producers of their rights and responsibilities under the Act and of the services that the Tribunal can make available to them.
The Tribunal’s outreach role, and the careful disposition of matters brought before it, help to promote productive professional relations in the cultural sector, and contribute to a thriving Canadian culture.
Elaine Kierans
Acting Chairperson and Chief Executive Officer
Parliament created the Canadian Artists and Producers Professional Relations Tribunal to administer the professional relations provisions of the Status of the Artist Act for self-employed artists and producers in federal jurisdiction. The Tribunal’s fulfilment of its mandate contributes to the development of constructive professional relations between artists and producers.
The Canadian Artists and Producers Professional Relations Tribunal is an independent, quasi-judicial agency that administers Part II of the Status of the Artist Act, which governs professional relations between self-employed artists and federally regulated producers. The Tribunal reports to Parliament through the Minister of Labour. The Minister of Canadian Heritage also has responsibilities pursuant to Part II of the Act.
The Tribunal is one of four federal agencies that regulate labour relations. The other three are the Canada Industrial Relations Board, which deals with labour relations between private sector employers in federal jurisdiction and their employees, the Public Service Labour Relations Board, which deals with labour relations between federal government institutions and their employees, and the Public Service Staffing Tribunal, which deals with complaints from federal public service employees related to internal appointments and lay-offs.
The Tribunal’s jurisdiction over producers is set out in the Status of the Artist Act, and covers federal government institutions, including government departments and the majority of federal agencies and Crown corporations (such as the National Film Board and the national museums), and broadcasting undertakings under the jurisdiction of the Canadian Radio-television and Telecommunications Commission. Roughly 1,200 broadcasters and 165 federal government institutions come under the Act.
The Tribunal’s jurisdiction over self-employed artists is also set out in the Status of the Artist Act, and includes artists covered by the Copyright Act (such as writers, photographers, and music composers), performers (such as actors, musicians, and singers), directors, and other professionals who contribute to the creation of a production, such as those doing camera work, lighting and costume design. Some 100,000 artists in Canada fall within the ambit of the Act.
The Tribunal has the following statutory responsibilities:
An artists’ association certified under the Status of the Artist Act as a bargaining agent for a specific sector has the exclusive right to negotiate scale agreements with producers. A scale agreement specifies the minimum terms and conditions under which producers engage the services of, or commission a work from, a self-employed artist in a specified sector, as well as other related matters. Twenty-four artists’ associations have been certified as bargaining agents under the Act, representing 26 sectors of cultural activity.
The Status of the Artist Act and the Tribunal’s regulations, decisions, and reports to Parliament and central agencies can be found on the Tribunal’s Web site at www.capprt-tcrpap.gc.ca.
Figure 1 illustrates the Tribunal’s responsibilities and the key processes under the Status of the Artist Act, Part II.
Figure 1. Tribunal Responsibilities and Key Processes

Under subsection 10(1) of the Status of the Artist Act, the Tribunal is composed of a Chairperson (who is also the chief executive officer), a Vice-chairperson, and not less than two or more than four other full-time or part-time members. Members are appointed by the Governor in Council on the recommendation of the Minister of Labour in consultation with the Minister of Canadian Heritage. Currently, the position of the Chairperson of the Tribunal is vacant, and the Vice-Chairperson acts as the Chairperson. The Tribunal has two other members at present. Under subsection 13(2) of the Act, three members constitute a quorum for meetings or proceedings of the Tribunal. The Vice-chairperson and the other members are part-time appointees.
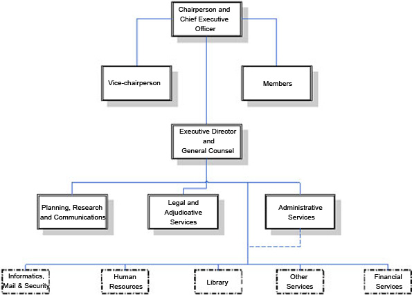
The Executive Director and General Counsel heads the Tribunal Secretariat and reports to the Chairperson. Ten staff members (when the Secretariat is fully staffed) carry out the functions of legal counsel, registrar, planning, research, communications, and administrative services. The Tribunal has service agreements with larger federal departments for some standard corporate services that are not required full-time, such as informatics and human resources. Figure 2 illustrates the Tribunal’s organizational structure.
Organization Chart

Provided through service agreements or other arrangements (Please see Section II for more detail)
The Tribunal administers the following legislation and associated regulations:
The chart below illustrates the Tribunal’s single strategic outcome program activities and the program activities that contribute to it.

Exceeded: More than 100 percent of the expected level of performance (as evidenced by the indicator and target or planned activities and outputs) for the expected result or priority identified in the corresponding Report on Plans and Priorities (RPP) was achieved during the fiscal year.
Met all: 100 percent of the expected level of performance (as evidenced by the indicator and target or planned activities and expected outputs) for the expected result or priority identified in the corresponding RPP was achieved during the fiscal year.
Mostly met: 80 to 99 percent of the expected level of performance (as evidenced by the indicator and target or planned activities and expected outputs) for the expected result or priority identified in the corresponding RPP was achieved during the fiscal year.
Somewhat met: 60 to 79 percent of the expected level of performance (as evidenced by the indicator and target or planned activities and outputs) for the expected result or priority identified in the corresponding RPP was achieved during the fiscal year.
Not met: Less than 60 percent of the expected level of performance (as evidenced by the indicator and target or planned activities and outputs) for the expected result or priority identified in the corresponding RPP was achieved during the fiscal year.
| Priority | Type1 | Strategic Outcome(s) and/or Program Activity(ies) |
|---|---|---|
| Deal with matters brought before Tribunal with high quality service | Ongoing | Certification, Complaints and Determination Program |
| Status: Met | ||
|
||
| Priority | Type | Strategic Outcome(s) and/or Program Activity(ies) |
|---|---|---|
| Fully inform and assist stakeholders | Ongoing | Certification, Complaints and Determination Program |
| Status: Mostly met | ||
|
||
| Priority | Type | Strategic Outcome(s) and/or Program Activity(ies) |
|---|---|---|
| Improve management practices | Ongoing | Certification, Complaints and Determination Program |
| Status: Met | ||
|
||
The nature of the Tribunal’s mandate and its business environment makes the organization relatively risk averse. The same observation could be made of any quasi-judicial organization. Accordingly, the Tribunal has in place numerous management strategies to mitigate potential risks.
Like any court or administrative tribunal, the Tribunal must be prepared to deal with highs and lows of case volume. Its services must be available to artists and producers as and when the need arises. The Tribunal has certified artists’ associations to represent most sectors under its jurisdiction, so its certification work is relatively predictable. Complaints under the Act and references from arbitrators are less predictable and can arise at any time.
Continuing uncertainty in the world economy and rapid, unpredictable transformations in the broadcasting industry, an important area of the Tribunal’s jurisdiction, potentially could have implications for the Tribunal. If economic problems result in parties having difficulty meeting their obligations under the Act or reaching agreements under it, there may be an increase in demand for the Tribunal’s services. Even certification work could increase, if unstable economic circumstances give rise to challenges to representation.
The Tribunal has traditionally been able to manage the unpredictability of caseloads by judicious planning and budgeting within its existing appropriation levels for both human and financial resources. In years where its total appropriations have not been used, the Tribunal has returned funds to the Consolidated Revenue Fund.
| Planned Spending | Total Authorities | Actual Spending |
|---|---|---|
| 2,066 | 2,110 | 1,200 |
| Planned | Actual | Difference |
|---|---|---|
| 10 | 7 | 3 |
| Performance Indicators | Targets | 2010-11 Performance |
|---|---|---|
| Average time to process cases | Not to exceed 200 days | 100% of cases met the target. |
| Fairness in case processing | 75% of decisions upheld in judicial review | An application for judicial review was filed; Tribunal’s decision was upheld. |
| Prompt response to requests for Information | Within 2 working days | 100% of responses met the target. |
| Timely information bulletins | Within 60 days of decisions | One bulletin missed the target by 2 weeks. Information Bulletins issued on a monthly basis since that time. |
| Stakeholder satisfaction | Support for Tribunal and Act | Continued stakeholder support but frustration with limitations of the Tribunal and the Act. |
| Program Activity | 2009-10 Actual Spending ($ millions) |
2010-11 ($ millions)2 |
Alignment to Government of Canada Outcomes | |||
|---|---|---|---|---|---|---|
| Main Estimates |
Planned Spending |
Total Authorities |
Actual Spending |
|||
| Certification, Complaints and Determination Program | 702 | 1,199 | 1,199 | 1,593 | 801 | Vibrant Canadian culture and heritage |
| Program Activity | 2009-10 Actual Spending ($ millions) |
2010-11 ($ millions) | |||
|---|---|---|---|---|---|
| Main Estimates |
Planned Spending |
Total Authorities |
Actual Spending |
||
| Internal Services | 413 | 869 | 869 | 517 | 399 |
Tribunal Spending Trend
($ 000s)

For information on our organizational votes and/or statutory expenditures, please see the 2010–11 Public Accounts of Canada (Volume II) publication. An electronic version of the Public Accounts is available on the Public Works and Government Services Canada website.3