Treasury Board of Canada Secretariat
Symbol of the Government of Canada

ARCHIVED - Canadian Artists and Producers Professional Relations Tribunal


Warning This page has been archived.

Archived Content

Information identified as archived on the Web is for reference, research or recordkeeping purposes. It has not been altered or updated after the date of archiving. Web pages that are archived on the Web are not subject to the Government of Canada Web Standards. As per the Communications Policy of the Government of Canada, you can request alternate formats on the "Contact Us" page.

Section III – Supplementary Information

Organizational Information

The Tribunal is currently composed of a chairperson (who is also the chief executive officer), a vice-chairperson and two other members. Members are appointed by the Governor in Council. All four members are part-time appointees.

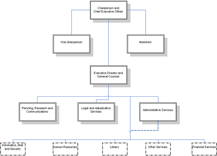
The executive director and general counsel heads the Tribunal Secretariat and reports to the chairperson. Ten staff members (when the Secretariat is fully staffed) carry out the functions of legal counsel, registrar, planning, research, communications, and administrative services. The Tribunal outsources some standard corporate services that are not required full time, such as informatics and human resources. Figure 2 illustrates the Tribunal’s organizational structure.

Figure 2. Organization Chart

Organization Chart

Services provided on contract or by other arrangements (Please see Section II, Financial Management and Comptrollership, for more detail)

Contact for Further Information

Canadian Artists and Producers Professional Relations Tribunal
240 Sparks Street, 1st Floor West
Ottawa, Ontario K1A 1A1

Telephone: (613) 996-4052 or 1-800-263-2787
Fax: (613) 947-4125
E-mail: info@capprt-tcrpap.gc.ca

Web site: www.capprt-tcrpap.gc.ca

Legislation Administered and Associated Regulations


An Act respecting the status of the artist and professional relations between artists and producers in Canada (Short Title: Status of the Artist Act) S.C. 1992, c.33, as amended
Status of the Artist Act Professional Category Regulations SOR 99/191
Canadian Artists and Producers Professional Relations Tribunal Procedural Regulations SOR/2003-343



Table 1: Comparison of Planned to Actual Spending (including FTEs)
($ thousands) 2004-05 Actual 2005-06 Actual 2006-2007
Main Estimates Planned Spending Total Authorities Total Actuals
Processing of cases 1,430 1,086 1,929 1,929 1,900 1,341
Total 1,430 1,086 1,929 1,929 1,900 1,341
Less: Non-respendable revenue            
Plus: Cost of services received without charge* 389 397 405 405 405 405
Total Departmental Spending 1,819 1,483 2,334 2,334 2,305 1,746
Full-time Equivalents 10 10   10   10



Table 2: Resources by Program Activity
2006-2007
($ 000s)
Program Activity
Budgetary   Total
Operating Total: Gross Budgetary Expenditures Total: Net Budgetary Expenditures  
Processing of cases        
Main Estimates 1,929 1,929 1,929 1,929
Planned Spending 1,929 1,929 1,929 1,929
Total Authorities 1,900 1,900 1,900 1,900
Actual Spending 1,341 1,341 1,341 1,341



Table 3: Voted and Statutory Items
($ 000s) Vote or
Statutory Item
Truncated Vote  or Statutory Wording 2006–07  
Main 
Estimates
Planned 
Spending
Total 
Authorities
Total Actuals
15 Operating expenditures 1,757 1,757 1,773 1,214
(S) Contributions to employee benefit plans 172 172 127 127
  Total 1,929 1,929 1,900 1,341



Table 4: Services Received Without Charge
($ 000s) 2006–2007 Actual Spending
Accommodation provided by Public Works and Government Services Canada 333
Contributions covering employers’ share of employees’ insurance premiums and expenditures paid by Treasury Board of Canada Secretariat (excluding revolving funds) 72
Salary and associated expenditures of legal services provided by the Department of Justice Canada 0
Total 2006–2007 Services received without charge 405