Cette page a été archivée.
Information archivée dans le Web à des fins de consultation, de recherche ou de tenue de documents. Cette dernière n’a aucunement été modifiée ni mise à jour depuis sa date de mise en archive. Les pages archivées dans le Web ne sont pas assujetties aux normes qui s’appliquent aux sites Web du gouvernement du Canada. Conformément à la Politique de communication du gouvernement du Canada, vous pouvez demander de recevoir cette information dans tout autre format de rechange à la page « Contactez-nous ».
Le rapport sur les plans et les priorités de 2011-2012 vient confirmer à nouveau l'engagement du Service administratif des tribunaux judiciaires (le " Service ") à assurer des services de grande qualité aux quatre cours supérieures distinctes et indépendantes, soit la Cour d'appel fédérale, la Cour fédérale, la Cour d'appel de la cour martiale du Canada et la Cour canadienne de l'impôt (les " cours "), ainsi qu'à leurs clients, et ce, tout en préservant l'indépendance de la magistrature à l'égard du pouvoir exécutif.
En cette période de restrictions budgétaires, comme c'est aussi le cas pour d'autres ministères et organismes gouvernementaux, le Service est aux prises avec d'importantes pressions financières qui pourront avoir des répercussions sur la façon dont il remplit sa mission principale.
Au cours de la dernière année, le Service a entrepris des travaux formels d'évaluation des risques, d'établissement des priorités et de planification. De tous les risques relevés dans le profil de risque de l'organisation, les pressions financières avec lesquelles le Service est actuellement aux prises constituent la source de risque la plus importante. Elles ont des répercussions sur les quatre cours et minent la capacité du Service combler les lacunes et à éliminer les risques importants en ce qui concerne la sécurité, la continuité des activités et, en particulier, en ce qui a trait à ses systèmes et à son infrastructure informatiques essentiels.
Le Service continuera de collaborer avec les organismes centraux, les cours, les partenaires et les intéressés en 2011-2012 en vue d'élaborer pour l'avenir un modèle de financement plus solide, plus stable et plus durable. Cette démarche est essentielle si l'on veut continuer à assurer un accès rapide et équitable au système judiciaire, un élément qui est essentiel de la gouvernance constitutionnelle.
La planification des cadres et des pratiques de gestion du risque améliorée élaborée au cours de la dernière année assurera l'affectation des ressources limitées dont nous disposons aux secteurs les plus prioritaires. Le Service profitera de l'arrivée du nouvel administrateur en chef pour poursuivre, en collaboration avec les quatre juges en chef, la révision de l'actuelle allocation interne des ressources en tenant compte de ces priorités. Le Service sera alors en meilleure position de régler ses problèmes de financement à plus long terme.
J'aimerais profiter de cette occasion pour féliciter l'équipe de gestion et tous les employés du Service pour leur travail acharné et leur dévouement ainsi que pour l'engagement soutenu dont ils font preuve à l'égard des cours et de leurs clients. Le Service a su conserver un niveau d'excellence très remarquable, surtout vu les défis auxquels il fait face à l'heure actuelle. Nous pouvons tous être fiers de ce que nous avons accompli.
Le Service administratif des tribunaux judiciaires a été créé le 2 juillet 2003, au moment de l’entrée en vigueur de la Loi sur le Service administratif des tribunaux judiciaires, L.C. 2002, ch. 8 (la Loi). La Loi a fusionné les anciens greffes et des services internes de la Cour fédérale du Canada et de la Cour canadienne de l’impôt. Les Cours ont été créées par le Parlement du Canada en vertu du pouvoir d’établir des tribunaux « pour la meilleure administration des lois du Canada », pouvoir conféré par l’article 101 de la Loi constitutionnelle de 1867.
Le rôle du Service est de fournir, de manière efficace, des services de greffe, des services judiciaires et des services internes à quatre cours supérieures d’archives, soit à la Cour d’appel fédérale, à la Cour fédérale, à la Cour d’appel de la cour martiale du Canada et à la Cour canadienne de l’impôt. La Loi améliore l’indépendance judiciaire en rendant les juges indépendants du gouvernement fédéral, tout en créant une obligation de rendre compte plus contraignante quant à l’utilisation des fonds publics.
La fourniture de services d’administration et de greffe consolidés à plusieurs tribunaux par une entité autonome face au pouvoir exécutif – est reconnue sur le plan international comme une pratique exemplaire.
Le Service reconnaît l’indépendance des cours dans la conduite de leurs affaires et vise à fournir à chacune des services administratifs et des services de greffe de qualité.
Les fonctions du Service
Pour faciliter l’accessibilité des parties aux tribunaux, le Service compte environ 610 employés répartis dans 10 bureaux permanents en Nouvelle‑Écosse, au Nouveau‑Brunswick, au Québec, en Ontario, au Manitoba, en Alberta et en Colombie‑Britannique. En plus, des partenaires provinciaux et territoriaux avec qui nous avons conclu des ententes fournissent des services de greffe et des salles d’audience dans d’autres régions à Terre‑Neuve‑et‑Labrador, à l’Île‑du‑Prince‑Édouard, au Nouveau‑Brunswick, en Saskatchewan, au Nunavut, dans les Territoires du Nord‑Ouest et au Yukon.
Planification et obligation de rendre compte
La gestion a appuyé une approche intégrée pour la planification et pour l’affectation des ressources. Les initiatives actuelles comprennent le renouvellement de la fonction de vérification interne et l’établissement d’un comité de vérification interne, amélioration du cadre de gestion du risque établi l’année dernière, et le renforcement continu de la planification opérationnelle intégrée. Il en résultera un meilleur processus de prise de décisions fondées sur des données probantes et une meilleure imputabilité dans tout le Service.
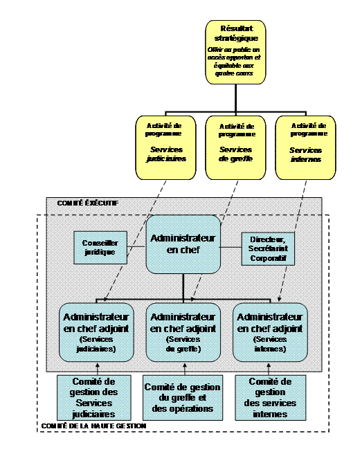
Dans son architecture d’activités de programme (AAP), le Service n’a qu’un résultat stratégique appuyé par trois activités de programme. Elles reflètent la structure organisationnelle du Service.

Le Service, pour 2011‑2012, vise principalement à maintenir ses activités principales et à atténuer les risques importants afin de pouvoir s’acquitter adéquatement de son mandat.
Le Service a été créé afin de fournir un soutien administratif efficace aux quatre cours fédérales; à accroître l’indépendance judiciaire de ces tribunaux en chargeant un organisme indépendant du gouvernement fédéral d’assurer les services administratifs et à confirmer le rôle des juges en chef et des juges en ce qui concerne l’administration des tribunaux et à accroître la responsabilité à l’égard de l’utilisation des deniers publics pour l’administration de ces tribunaux. Cela garantit un accès rapide et équitable au système judiciaire, ce qui est essentiel à la gouvernance constitutionnelle.
Les quatre cours bénéficiant du soutien du Service sont des cours itinérantes dont les audiences se tiennent dans plusieurs endroits au pays. Ces endroits comprennent les locaux du Service, des salles d’audience provinciales empruntées, et, au besoin, des locaux loués. Par conséquent, les juges doivent être capables de préparer des dossiers, de tenir des audiences et de rédiger des décisions n’importe où n’importe quand et ils ont besoin de l’accès à distance au réseau informatique ainsi que de l’accès électronique aux dossiers des cours.
Afin de fournir des services rapides et efficaces aux parties, les cours s’attendent à disposer :
Tel que décrit dans le présent document, l’emphase en 2011‑2012 sera de maintenir les activités principales du Service. En raison d’un cadre efficace de planification et d’attribution de ressources, le Service sera en mesure de prendre avantage des opportunités qui se présenteront lorsque des fonds additionnels seront disponibles.
Le public a accès de façon rapide et équitable aux processus judiciaires de la Cour d’appel fédérale, de la Cour fédérale, de la Cour d’appel de la cour martiale du Canada et de la Cour canadienne de l’impôt.

TROIS ACTIVITÉS DE PROGRAMME
|
Services du greffe |
Services judiciaires |
|---|---|
|
Direction fonctionnelle des politiques et des procédures du greffe pour la Cour d'appel fédérale et de la Cour d'appel de la cour martiale du Canada, la Cour fédérale et de la Cour canadienne de l'impôt |
Services des cadres judiciaires |
|
Services internes |
|
|
Services de gestion et de surveillance |
|
| 2011-2012 | 2012-2013 | 2013-2014 |
|---|---|---|
| 65,4 | 62,7 | 62,8 |
| 2011-2012 | 2012-2013 | 2013-2014 |
|---|---|---|
| 635 | 620 | 620 |
Note : Inclus les ETP pour mettre en application le projet de loi C‑11, Loi modifiant la Loi sur l’immigration et la protection des réfugiés (Loi sur des mesures de réforme équitables concernant les réfugiés) et la Loi sur les Cours fédérales.
La diminution des ETP en 2012‑2013 et les années suivantes est due au financement prenant fin en 2011‑2012 visant à gérer les cas d'immigration comportant de l'information classifiée en vertu de la section 9 de la Loi sur l'immigration et la protection des réfugiés.
| Indicateurs de rendement | Objectifs |
|---|---|
| Le taux de satisfaction à l'égard du SATJ concernant l'accès des parties participant au processus judiciaire est de 80 p. 100 ou plus | Taux de satisfaction de 85 p. 100 |
| Activité de programme 1 | Dépenses projetées 2010-2011 |
Dépenses prévues | Concordance avec les résultats du gouvernement du Canada | ||
|---|---|---|---|---|---|
| 2011-2012 | 2012-2013 | 2013-2014 | |||
| Services du greffe | 26,1 | 26,8 | 25,7 | 25,7 | Des institutions démocratiques fortes et indépendantes |
| Services judiciaires | 20,4 | 20,3 | 20,1 | 20,1 | |
| Services internes | 18,3 | 18,3 | 16,9 | 17,0 | |
| Total des dépenses prévues | 64,8 | 65,4 | 62,7 | 62,8 | |
1 Pour une description de l’activité de programme, veuillez consulter le budget principal des dépenses en ligne à l’adresse http://www.tbs-sct.gc.ca/est-pre/index-fra.asp .
Toutes les priorités du Service contribuent à l'atteinte du seul résultat stratégique
| Priorités opérationnelles | Type | Description |
|---|---|---|
| Préserver les activités essentielles | Nouveau |
Le Service a comme résultat stratégique de fournir un accès rapide et équitable aux processus judiciaires des cours. Cette année, la gestion des risques, la planification et l’allocation des ressources viseront toutes la préservation des activités essentielles.
|
| Priorités en matière de gestion | Type | Description |
|---|---|---|
| Investir dans nos employés | Déjà établie |
Le SATJ est une organisation vouée à la prestation de services qui est tributaire d’un effectif stable, qualifié et d’expérience afin de garantir la plus haute qualité de ses services à l’intention de la magistrature et du public. Par conséquent, il s’avère essentiel, voire même vital, que les problèmes liés au milieu de travail et à l’effectif soient réglés. Le Service doit gérer une compression importante en fonds affectés aux salaires en 2011‑2012 découlant en partie de la réaffectation des ressources visant à couvrir certains postes judiciaires non budgétés. Il doit également absorber en 2011‑2012 des coûts importants liés aux augmentations de salaire consenties dans le cadre de négociation collective. Un cadre efficace de planification et d’attribution des ressources permettra au Service de continuer à mettre en oeuvre des éléments clés de son plan d’action en réponse aux résultats du Sondage auprès des fonctionnaires fédéraux de 2008. Les deux volets importants identifiés dans le plan d’action sont : 1. Leadership et gestion du rendement. La haute direction s’engage à appuyer les employés et à voir à leur perfectionnement, individuellement et collectivement. En utilisant une approche axée sur la gestion des talents, le Service continuera à appuyer les cadres et les gestionnaires afin de leur permettre d’appuyer de façon proactive leurs employés et de les gérer de façon efficace. 2. Priorités en matière de milieu de travail et de personnel. Le Service doit gérer efficacement ses ressources humaines en accordant la priorité à la planification, à la diversité, aux valeurs, à l’éthique, à la planification de la relève ainsi qu’à l’apprentissage et au perfectionnement professionnel, le tout dans un milieu inclusif et avec un effectif dévoué. |
| Priorités en matière de gestion | Type | Description |
|---|---|---|
| Garantir la viabilité financière du soutien fourni aux cours par le Service | Nouvelle |
En collaboration avec les cours, les organismes centraux ainsi que d'autres partenaires et intervenants clés, le Service doit élaborer et envisager des solutions lui permettant d'établir un modèle de financement adapté, stable et durable. En général, le Service n'a aucun contrôle sur la plupart de ses dépenses, étant donné qu'elles dépendent du nombre d'audiences fixées par les cours. Le financement accordé au Service est généralement lié aux nominations judiciaires qui ne sont peut-être pas faites, ou financées, en temps opportun. Cette réalité peut poser quelques problèmes quant à la planification efficace à moyen et à court terme des investissements à faire dans les nouvelles technologies et les mesures d'amélioration des services. S'il établit un nouveau modèle de financement, le Service sera davantage à même de gérer les pressions financières à court terme et d'élaborer des plans à long terme pour la prestation efficace de services à l'intention des cours et des plaideurs. |
Environnement opérationnel
Les usagers des cours ont un certain niveau d’attente en ce qui a trait aux services offerts, aux méthodes de dépôt et de réception des documents et à l’accès à la technologie élémentaire dans les salles d’audience. Les quatre cours sont en retard à cet égard par rapport aux autres tribunaux canadiens.
Au cours des dernières années, le Service a affecté des ressources limitées afin de commencer le travail sur des initiatives comme la gestion électronique des dossiers des cours, le dépôt électronique, la numérisation des dossiers des cours, l’enregistrement audionumérique et d’autres projets connexes qui
répondront aux attentes des cours et des plaideurs. L’objectif visé est de favoriser un processus judiciaire efficace, depuis le dépôt jusqu’au prononcé de la décision finale. Les attentes minimales des cours sont énoncées dans la section intitulée « Un soutien et des services aux cours accrus » qui se
trouve dans la première section du rapport.
Le Service prévoit éprouver d’importantes contraintes de ressources en 2011‑2012. Par conséquent, la priorité sera de continuer à utiliser au maximum les ressources actuelles et de les réattribuer à l’interne afin de conserver le niveau de service essentiel à l’intention des cours et de leurs clients.
Le Service a consacré beaucoup de temps et d’efforts en 2010‑2011 à renforcer ses cadres de planification, de gestion du risque et de prise de décisions. L’organisation est donc en mesure d’utiliser le plus efficacement possible les ressources limitées dont elle dispose. Le plan d’atténuation du risque établi pour le
Service permettra, dans la mesure où les ressources le permettent, de traiter les risques les plus importants cernés dans le profil de risque de l’organisation (PRO).
Les principaux objectifs du plan sont les suivants :
Pressions sur les ressources
Grâce à ses exercices de gestion du risque et d’établissement des priorités, le Service a constaté que les pressions financières auxquelles l’organisation est présentement confrontée constitue le risque le plus important auquel elle est exposée en ce qui a trait aux plans, aux priorités, au rendement et à la
prise de décision.
Plusieurs facteurs ont contribué à la situation actuelle. Le principal facteur est l’exigence que le Service finance les coûts de quatre officiers de justice, et des juges suppléants pour lesquels aucune source de financement permanent à été identifiée. Cela représenta une dépense non discrétionnaire non budgétée de plus de 4 millions de dollars en 2010‑2011. Ainsi des ressources ont été enlevées à d’autres priorités importantes et d’autres secteurs de risque pour être réaffectées ailleurs.
Les mesures du gouvernement visant à limiter les coûts, annoncées dans le budget 2010, en vertu desquelles les ministères doivent absorber les augmentations de salaire négociées avec leurs employés, ont également eu des répercussions importantes sur des organismes de prestation de services tel que le Service. Ceux-ci ont des budgets salariaux qui représentent la majorité de leurs niveaux de référence. Le déficit que cela a occasionné pour le Service s’élèvera à environ un million de dollars en 2011‑2012.
Enfin, pas moins de 80 p. 100 des frais d’exploitation et d’entretien du Service sont des coûts de contrat de service visant des services principalement non discrétionnaires qui soutiennent le processus judiciaire. Ces services comprennent la traduction, les sténographes judiciaires et les transcriptions, les commissionnaires, les services de protection, les achats pour la bibliothèque, les abonnements et les télécommunications. Ces frais augmentent environ de 2,3 p. 100 par année en raison de l’inflation; ce phénomène diminue de façon constante le pouvoir d’achat des montants consacrés aux secteurs importants.
L’objectif fondamental du Service pour le prochain exercice financier est de continuer à travailler avec les cours, les organismes centraux, les autres ministères et les partenaires en vue de s’occuper du problème des pressions financières actuelles et d’élaborer un modèle de financement solide et viable. Ce modèle tiendra compte de la nature non discrétionnaire de plusieurs des frais associés au soutien des quatre cours supérieures fédérales et permettra une planification à long terme afin de rencontrer les besoins et les attentes des cours et de plaideurs.

NOTES:
En 2008‑2009, les dépenses du Service par rapport à l’exercice précédent ont augmenté de 7,5 M$. Le projet de loi C‑3 a établi de nouvelles procédures en matière de certificat de sécurité et prévoit notamment la nomination d’avocats spéciaux qui représenteront les intérêts de personnes visées par un certificat de sécurité. Un financement de 1,8 M$ en 2008‑2009 et de 3,6 M$ en 2009‑2010 a été accordé afin d’appuyer cette initiative. Le Service a dépensé en 2008‑2009 un montant de 1,6 M$ afin de déménager les employés du greffe de la région de la capitale nationale au 90, rue Sparks, Ottawa. Enfin, les dépenses salariales ont été plus élevées en 2008‑2009 en raison de paiements de salaire rétroactifs et de primes à la signature découlant de la convention collective conclue au cours de cet exercice.
En 2009‑2010, les dépenses du Service par rapport à l’exercice précédent ont diminué d’environ 1,9 M$. Il a été mis fin au financement temporaire visant à régler le problème de l’intégrité des programmes. Les répercussions négatives de cette baisse de financement sur les activités du Service sont énumérées dans le présent document.
En 2010‑2011, les dépenses du Service par rapport à l’exercice précédent ont diminué de 1,4 M$. Cette baisse et les mesures visant à limiter les coûts annoncées dans le budget fédéral de 2010 ont engendrés des préoccupations croissantes à l’égard de l’intégrité des programmes. Le financement relatif au projet de loi C‑3 a été renouvelé en 2010‑2011 pour deux autres années.
En 2011‑2012, les dépenses du Service par rapport à l’exercice précédent augmentent de 0,6 M$. En 2010, le projet de loi C-11, la Loi sur des mesures de réforme équitables concernant les réfugiés a modifié la Loi sur l’immigration et la protection des réfugiés afin d’apporter des modifications au processus de détermination du statut de réfugié et à la Loi sur les Cours fédérales afin d’augmenter la composition de la Cour fédérale. Par conséquent, les dépenses prévues comprennent un montant de 3 M$ pour subvenir aux besoins de six juges de la Cour fédérale. It est important de souligner que le Service ne peut bénéficier de ce financement supplémentaire que lorsque le gouverneur en conseil nomme des juges, et ce, en fonction de la charge de travail et du travail en souffrance. Cette source de financement ne règle pas la question de l’intégrité des programmes qui empêche le Service d’adresser les écarts et les risques significatifs et urgents comme il est décrit dans le présent RPP.
Pour obtenir plus de renseignements sur nos crédits organisationnels et/ou dépenses législatives, veuillez consulter le Budget principal des dépenses 2011‑2012. Vous trouverez une version électronique du budget principal des dépenses sur le site : http://www.tbs-sct.gc.ca/est-pre/20112012/me-bpd/toc-tdm-fra.asp.