Cette page a été archivée.
Information archivée dans le Web à des fins de consultation, de recherche ou de tenue de documents. Cette dernière n’a aucunement été modifiée ni mise à jour depuis sa date de mise en archive. Les pages archivées dans le Web ne sont pas assujetties aux normes qui s’appliquent aux sites Web du gouvernement du Canada. Conformément à la Politique de communication du gouvernement du Canada, vous pouvez demander de recevoir cette information dans tout autre format de rechange à la page « Contactez-nous ».
Le présent Rapport sur les plans et priorités pour l'exercice 2010-2011 démontre l'engagement continu du Service administratif des tribunaux judiciaires (le Service) à fournir un excellent service aux quatre cours supérieures fédérales d'archives distinctes qu'il soutient ainsi qu'à leurs clients, tout en préservant l'indépendance de ces tribunaux envers la branche exécutive du gouvernement.
Le Service continue à concentrer ses énergies sur les personnes, la technologie et les pratiques de saine gestion. Ces éléments sont importants pour maintenir le niveau et les types de soutien à la magistrature et aux plaideurs canadiens qui ont valu au Service d'être reconnu sur le plan international pour sa qualité et son efficacité. Nos partenaires internationaux, y compris les tribunaux et leurs représentants de pays comme l'Ukraine, ont également profité de l'investissement que nous avons fait dans l'excellence au nom des Canadiens.
Le Service continue de répondre aux attentes en évolution des plaideurs et de la magistrature en renouvelant sa prestation de services et en tirant avantage des nouvelles technologies dans la mesure du possible. Les clients et les juges s'attendent de plus en plus à disposer d'outils automatisés : les clients pour interagir avec les cours, et les juges pour s'acquitter de leurs fonctions judiciaires.
Pour satisfaire ces attentes, le Service continue à prendre des initiatives en vue de l'amélioration des services, à adopter les technologies courantes, à établir des normes de haut niveau et à investir dans l'infrastructure afin d'appuyer ces initiatives. Il est important d'investir dans les personnes qui fournissent les services à nos clients; nous devons continuer à attirer, à former et à retenir ceux qui possèdent les compétences et l'expérience nécessaires pour remplir notre mandat. Enfin, afin de s'assurer que nous gérons de façon efficace et responsable, le Service renforce ses cadres de planification et de reddition de comptes et ajoute de nouvelles capacités.
En ce début d'une autre étape de notre développement, les défis auxquels est confronté le Service sont anciens et nouveaux. Nous devons maintenir le niveau élevé des services que nous offrons habituellement aux juges, aux usagers des cours et au public, tout en modernisant en même temps nos processus et nos technologies avec des ressources limitées. Nos effectifs hautement compétents et mobilisés relèvent ce défi avec un effort accru – les résultats accomplis ont été vraiment remarquables. Les nouvelles technologies posent même de plus grands défis en changeant la façon dont nous fournissons des services, ce qui exige que nous mettions à jour nos connaissances à mesure que nous appliquons ces initiatives.
Je loue le dévouement des employés qui constituent le Service et je présente à la population canadienne les plans et les priorités du Service administratif des tribunaux judiciaires pour l'exercice 2010-2011.
Raymond P. Guenette
Le Service administratif des tribunaux judiciaires a été créé le 2 juillet 2003, au moment de l'entrée en vigueur de la Loi sur le Service administratif des tribunaux judiciaires, L.C. 2002, ch. 8 (la Loi). La Loi a opéré à la fusion des anciens greffes et des services internes de la Cour fédérale du Canada et de la Cour canadienne de l'impôt. Les Cours ont toutes été créées par le Parlement du Canada en vertu du pouvoir d'établir des tribunaux « pour la meilleure administration des lois du Canada », pouvoir conféré par l'article 101 de la Loi constitutionnelle de 1867.
Le rôle du Service est de fournir, de manière efficace, des services de greffe, des services judiciaires et des services internes à quatre cours supérieures d'archives, soit à la Cour d'appel fédérale, à la Cour fédérale, à la Cour d'appel de la cour martiale du Canada et à la Cour canadienne de l'impôt. La Loi améliore l'indépendance judiciaire en rendant les juges indépendants du gouvernement fédéral, tout en créant une obligation de rendre compte plus contraignante quant à l'utilisation des fonds publics.
La fourniture de services d'administration et de greffe consolidés à plusieurs tribunaux par une entité autonome face au pouvoir exécutif – est reconnue sur le plan international comme une pratique exemplaire. Le Service a participé activement à plusieurs programmes d'échanges internationaux en matière d'administration de la justice et accueille régulièrement des délégations étrangères désirant bénéficier de l'expérience du Canada.
Tout en harmonisant les services administratifs et les services de greffe où c'est possible de le faire, le Service reconnait l'indépendance dont jouit chaque tribunal dans la conduite de ses affaires. L'administrateur en chef travaille en étroite collaboration avec les quatre juges en chef dans le but d'établir un équilibre convenable.
Les fonctions du Service
Pour faciliter l'accessibilité des parties aux tribunaux, le Service compte environ 630 employés répartis dans 10 bureaux permanents en Nouvelle‑Écosse, au Nouveau‑Brunswick, au Québec, en Ontario, au Manitoba, en Alberta et en Colombie‑Britannique. En plus, des partenaires provinciaux et territoriaux avec qui nous avons conclu des ententes fournissent des services de greffe et des salles d'audience dans d'autres endroits à Terre‑Neuve‑et‑Labrador, à l'Île‑du‑Prince‑Édouard, au Nouveau‑Brunswick, en Saskatchewan, au Nunavut, dans les Territoires du Nord‑Ouest et au Yukon.
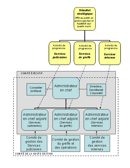
Dans son architecture d'activités de programme (AAP), le Service n'a qu'un résultat stratégique appuyé par trois activités de programme. Elles reflètent la structure organisationnelle du Service.

RÉSULTAT STRATÉGIQUE |
|
|---|---|
Le public a accès de façon rapide et équitable aux processus judiciaires de la Cour d'appel fédérale, de la Cour fédérale, de la Cour d'appel de la cour martiale du Canada et de la Cour canadienne de l'impôt. |
|
|
|
TROIS ACTIVITÉS DE PROGRAMME |
|
Services du greffe |
Services judiciaires |
Prestation de services de greffier - Cour d'appel fédérale et Cour d'appel de la cour martiale
du Canada, Cour fédérale et Cour canadienne de l'impôt |
Services des cadres judiciaires |
Services internes |
|
Services de gestion et de surveillance |
|
| 2010-2011 | 2011-2012 | 2012-2013 |
|---|---|---|
| 59,7 | 59,7 | 59,7 |
| 2010-2011 | 2011-2012 | 2012-2013 |
|---|---|---|
| 615 | 615 | 615 |
| Indicateurs de rendement | Objectifs |
|---|---|
Taux de satisfaction à l'égard du SATJ, quant à l'accès, exprimée par les parties participant au processus judiciaire |
Sondages auprès de la clientèle et des juges – taux de satisfaction de 85 p. 100 |
| L'évaluation des indicateurs commencera en 2010-2011 (En millions de dollars) |
| Activité de programme 1 | Dépenses projetées 2009-2010 |
Dépenses prévues | Concordance avec les résultats du gouvernement du Canada | ||
|---|---|---|---|---|---|
| 2010-2011 | 2011-2012 | 2012-2013 | |||
| Services du greffe | 26,3 | 29,6 | 24,6 | 24,6 | Le Service appuie la magistrature fédérale qui constitue un élément essentiel du système fédéral de gouvernance. Ainsi, nos travaux ont une incidence sur plusieurs domaines généraux de résultats, notamment en matière d'affaires économiques, sociales, internationales et gouvernementales. |
| Services judiciaires | 19,3 | 20,6 | 18,9 | 18,9 | |
| Services internes | 15,5 | 16,3 | 16,2 | 16,2 | |
| Dépenses totales prévues | 66,5 | 59,7 | 59,7 | 59,7 | |
Veuillez vous référer au tableau Tendance relative aux dépenses de l'organisation, pour les changements d'un exercice à l'autre.
1. Pour une description de l'activité de programme, veuillez accédez au Budget principal des dépenses en ligne à http://www.tbs-sct.gc.ca/est-pre/20092010/me-bd/JUS-fra.asp#bm05.
| Priorités opérationnelles | Type | Liens avec les résultat stratégique | Description |
|---|---|---|---|
| Initiatives relatives à l'amélioration des services | Déjà établie | Cette priorité contribue directement à l'atteinte du seul résultat stratégique du Service
: Le public a accès de façon rapide et équitable aux processus judiciaires de la Cour d'appel fédérale, de la Cour fédérale, de la Cour d'appel de la cour martiale du Canada et de la Cour canadienne de l'impôt. |
Le Service continuera de poursuivre une gamme d'initiatives axées sur les changements
et améliorations d'importance quant à la manière dont il fournit des services à ses clients, aux juges et aux plaideurs. |
Investissement dans nos gens |
Nouvelle |
Cette priorité contribue directement à l'atteinte du seul résultat stratégique du Service
: |
Le Service examine et évalue constamment ses effectifs et ses pratiques en milieu de
travail pour atteindre son objectif d'avoir un personnel averti, bien formé, mobilisé et productif – offrant aux
Canadiens un niveau élevé de services afin de s'assurer de leur confiance et de leur satisfaction continues. |
| Priorités en matière de gestion | Type | Liens avec les résultats stratégiques | Description |
|---|---|---|---|
Faciliter la planification et renforcer l'obligation de rendre compte |
Déjà établie |
Cette priorité contribue directement à l'atteinte du seul résultat stratégique du Service
: |
Le Service a révisé sa capacité relativement à la planification et à l'obligation de
rendre compte et a entrepris un processus visant à officialiser et à renforcer certaines pratiques clés de gestion
interne, y compris l'amélioration du processus de décision fondé sur des données probantes, de l'établissement de
rapports et de la reddition de compte. |
Contexte organisationnel
Comme les technologies électroniques deviennent la norme dans la plupart des environnements opérationnels, y compris dans
le contexte judiciaire, le Service reconnaît qu'il est nécessaire de répondre aux attentes des juges et des plaideurs. L'investissement
requis pose un défi important pour le Service, qui doit rationaliser les ressources existantes pour les activités courantes,
tout en trouvant et en affectant de nouvelles ressources pour changer le modèle de prestation des services. Tout au long
de cette période de transition importante, le Service continuera de se concentrer sur l'excellence des services offerts
à la magistrature et à la population. Pour réussir, il sera essentiel de disposer d'un environnement de travail positif
qui appuie les gens possédant les bonnes compétences ainsi que l'expérience.
Gestion du risque
Le Service est en train d'élaborer un cadre formel de gestion du risque pour la planification et la prise de décisions pour
toutes ses activités. L'analyse du risque et les stratégies connexes d'atténuation sont prêtes à être communiquées dans
l'ensemble de l'organisation, et elles seront révisées et mises à jour régulièrement.
Sécurité physique et des technologies de l'information (TI)
Un niveau de sécurité adéquat est fondamental pour le fonctionnement efficace du système de justice. La sécurité physique
des locaux et la protection des juges, du personnel et des autres participants au processus judiciaire impliquent la prise
de mesures à l'égard des risques importants et croissants. Il est essentiel pour le Service d'offrir des mesures de sécurité
normalisées partout au pays, non seulement pour les installations dédiées aux cours, mais aussi pour les installations empruntées
ou louées pour les audiences se tenant dans des agglomérations plus petites. Le Service a élaboré une stratégie de sécurité
nationale pour répondre à ses exigences ainsi qu'à un éventail d'autres exigences en matière de sécurité, dont la sécurité
du réseau TI. Le Service a défini comme priorité l'obtention des ressources nécessaires à la mise en œuvre de cette stratégie.
Gestion de l'information
La gestion des documents papier et électroniques du Service constitue un défi important en raison de la nature de l'organisation
et des cours qu'elle appuie. Les dossiers judiciaires sont de grande ampleur et exigent des ressources considérables pour
les créer, les gérer et les entreposer. Le Service procède actuellement à la rationalisation de ses calendriers de rétention
et de disposition, en conformité avec les lignes directrices du gouvernement du Canada, et à la numérisation des dossiers
en fonction de sa capacité et de ses ressources. L'élaboration d'un modèle de gestion de l'information plus solide est en
cours; cela comprendra des stratégies pour la garde des dossiers en lieu sûr, une composante de base essentielle dans le
cadre de l'utilisation accrue des technologies de l'information au greffe et dans les salles d'audience.
Le personnel
Attirer et retenir des employés représente un défi important pour le Service. L'organisation repose sur des employés hautement
spécialisés, qualifiés et mobilisés. Bon nombre des compétences requises appartiennent exclusivement à l'environnement judiciaire
ou quasi judiciaire, et les employés doivent répondre à beaucoup de demandes. Le personnel de gestion lutte contre les problèmes
clés dégagés dans le plus récent sondage effectué auprès des fonctionnaires fédéraux par une série d'initiatives visant
à améliorer le milieu de travail et valoriser les effectifs – elles sont décrites dans la section ci‑dessus des priorités
en matière de gestion. Elles comprennent une concentration sur les gestionnaires et leur capacité à appuyer et valoriser
efficacement les employés, notamment par l'apprentissage et le développement de carrière, ainsi que l'examen de questions
liées au milieu de travail en rapport avec le harcèlement et la discrimination, la diversité, de même que les valeurs et
l'éthique.
Ressources/Capacité
Le Service est confronté à des défis importants quant à sa capacité et quant aux ressources requises pour offrir l'infrastructure
nécessaire à la poursuite d'une gamme d'initiatives. Des investissements à cet égard ont été qualifiés comme essentiels
au renforcement de cette capacité. Des plans dégageant clairement les exigences, les résultats attendus et les calendriers
ont été élaborés pour s'assurer que l'on répond aux priorités en fonction des ressources. Le Service tentera d'obtenir le
financement requis pour ces importantes initiatives, mais mettra ses plans en place pour garantir le maintien de l'excellence
opérationnelle des cours.
Possibilités
Sécurité et intégrité des cours dans la RCN
Le Service continuera de poursuivre son objectif qui consiste à centraliser la majorité de ses bureaux dans la région de
la capitale nationale (la RCN), dans l'immeuble Thomas D'Arcy McGee (TDM) au cours des prochaines années, à mesure que l'espace
se libérera. Travaux publics et Services gouvernementaux Canada a déterminé que l'immeuble TDM était une solution d'emplacement
à long terme pour le Service.
Cette initiative améliorera l'efficacité des activités des cours et du greffe, facilitera leur modernisation, aidera à garantir
la continuité des activités des cours, contribuera à l'amélioration de la sécurité du personnel, des juges et des plaideurs,
de même qu'à l'amélioration du moral des employés.
Technologies / amélioration des services
Comme il a été mentionné dans des documents budgétaires et des rapports annuels antérieurs, le Service poursuit ses initiatives
d'amélioration des services par la mise en place et l'intégration de nouvelles technologies. La mise à niveau de l'infrastructure
technologique et de la capacité de gestion de l'information facilitera le recours accru à l'enregistrement audionumérique,
à la vidéoconférence, au dépôt électronique, ainsi qu'à la numérisation et à l'entreposage de documents. Le but final est
d'offrir aux juges et au personnel du greffe un accès électronique à tous les documents contenus dans un dossier de la cour
en particulier. Un autre but est d'établir des « salles d'audience électroniques » faisant une pleine utilisation des ordinateurs,
de l'accès Internet, des logiciels de gestion de la preuve et d'autres technologies connexes aux tribunaux.
Le Service ira de l'avant vers l'atteinte de cet objectif ambitieux d'une manière planifiée et mesurée, en s'assurant que
l'infrastructure TI physique est en place, et que les ressources fonctionnelles et ministérielles connexes sont disponibles
pour soutenir la mise en place de ces technologies. La consolidation des locaux à bureaux dans l'immeuble TDM fournit l'occasion
d'apporter des améliorations aux salles d'audience existantes pour permettre la mise en place de l'infrastructure technique
nécessaire.
Planification et obligation de rendre compte
Pour renforcer la planification partout dans l'organisation, le personnel de gestion a appuyé une approche intégrée. Les
initiatives actuelles comprennent le renouvellement de la fonction de vérification interne, la finalisation de la mise en
œuvre d'un cadre de gestion du risque, le renforcement de la planification opérationnelle, l'intention de créer un Bureau
de projet, de même que l'offre d'une formation en gestion de projets dans toute l'organisation. Il en résultera un meilleur
processus de décision fondé sur des données probantes et une meilleure reddition de compte dans tout le Service.
Tendances au chapitre des dépenses ministérielles

Notes :
Certains écarts importants entre les années sont expliqués de manière plus détaillée ci‑dessous. Toutefois, d'autres éléments
causent des écarts d'une année à l'autre, dont : les augmentations et diminutions des reports à un exercice ultérieur dans
le cadre du budget annuel d'exploitation, les déficits au chapitre de la rémunération, les taux applicables pour le régime
d'avantages sociaux des employés (le RASE), certaines questions relatives au financement pour l'intégrité des programmes,
de même que les compressions à l'échelle du gouvernement découlant de la réforme du régime d'approvisionnement et de la
rémunération prévue dans les conventions collectives nouvellement signées.
2007-2008
Les écarts importants entre les années 2007-2008 et 2006-2007 sont principalement dus à :
- la diminution de 4,5 M$ dans le financement prenant fin pour les exigences d'aménagement relatives au Centre judiciaire
fédéral (CJF) du SATJ à Toronto
- la diminution de 0,3 M$ dans le financement prenant fin pour faire face aux pressions d'immigration à court terme afin
de réduire le nombre des demandes pendantes d'octroi et de preuve de citoyenneté, de même que des demandes en instance de
parents et de grands‑parents parrainés
2008-2009
Les écarts importants entre les années 2008-2009 et 2007-2008 sont principalement dus à :
+ l'augmentation de 3,5 M$ dans le financement de la rémunération relative aux conventions collectives
+ l'augmentation de 2,2 M$ dans le financement pour la mise en application du projet de loi C-3, Loi modifiant la Loi
sur l'immigration et la protection des réfugiés
+ l'augmentation de 1,3 M$ dans le financement pour la réinstallation des employés dans la région de la capitale nationale
au 90, rue Sparks, à Ottawa
- la diminution de 0,8 M$ dans le financement pour les questions relatives à l'intégrité des programmes
2009-2010
Les écarts importants entre les années 2009-2010 et 2008-2009 sont principalement dus à :
- la diminution de 2,3 M$ dans le financement pour les questions relatives à l'intégrité des programmes
- la diminution de 1,3 M$ dans le financement prenant fin pour la réinstallation des employés dans la région de la capitale
nationale au 90, rue Sparks, à Ottawa
- la diminution de 0,3 M$ dans le financement prenant fin pour la mise en application de la Loi sur la modernisation
de la fonction publique
+ l'augmentation de 0,3 M$ dans le financement de la rémunération relative aux conventions collectives
+ l'augmentation de 1,5 M$ dans le financement pour la mise en application du projet de loi C-3, Loi modifiant la Loi
sur l'immigration et la protection des réfugiés
2010-2011
Les écarts importants entre les années 2010-2011 et 2009-2010 sont principalement dus à :
- la diminution de 3,7 M$ dans le financement prenant fin pour la mise en application du projet de loi C-3, Loi modifiant
la Loi sur l'immigration et la protection des réfugiés
- la diminution de 2,2 M$, du fait qu'aucun montant n'est inclus pour les reports à un exercice ultérieur dans le cadre
du budget d'exploitation
- la diminution de 1,3 M$, du fait qu'aucun montant n'est inclus pour les déficits au chapitre de la rémunération
- la diminution de 0,3 M$, du fait qu'aucun montant relatif à la rémunération prévue dans les conventions collectives nouvellement
signées n'est inclus dans les dépenses prévues
| Poste voté ou législatif (L) | Libellé tronqué du poste voté ou législatif | 2009-2010 Budget principal des dépenses |
2010-2011 Budget principal des dépenses |
|---|---|---|---|
30 |
Dépenses de fonctionnement |
55,0 | 53,3 |
| (L) | Contributions aux régimes d'avantages sociaux des employés | 6,1 | 6,4 |
| Total | 61,1 | 59,7 | |
L'écart de 1,4 M$ entre les deux années est due à :
- une diminution de 3,6 M$ en financement temporaire en 2009-2010 pour mettre en oeuvre le projet de loi C-3, Loi modifiant
la Loi sur l'immigration et la protection des réfugiés
+ un ajout de 2,5 M$ pour la négociation collective et les régimes d'avantages sociaux connexes