Cette page a été archivée.
Information archivée dans le Web à des fins de consultation, de recherche ou de tenue de documents. Cette dernière n’a aucunement été modifiée ni mise à jour depuis sa date de mise en archive. Les pages archivées dans le Web ne sont pas assujetties aux normes qui s’appliquent aux sites Web du gouvernement du Canada. Conformément à la Politique de communication du gouvernement du Canada, vous pouvez demander de recevoir cette information dans tout autre format de rechange à la page « Contactez-nous ».

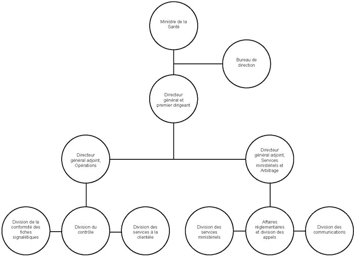
Le Bureau de direction constitue la clé de voûte de la structure de gouvernance du Conseil, agit comme organe consultatif et fournit des conseils et une orientation stratégiques. Il est composé de 18 membres : deux représentent les travailleurs, un les fournisseurs et un les employeurs, tandis qu’un autre représente le gouvernement fédéral et de quatre à 13 membres représentent les gouvernements provinciaux et territoriaux. Chaque membre du Bureau de direction est nommé par le gouverneur en conseil pour un mandat maximal de trois ans. Le Bureau de direction est présidé par un de ses membres que ceux-ci choisissent pour un mandat d’un an. Il est chargé de formuler diverses recommandations au ministre de la Santé, notamment les amendements aux règlements concernant la grille de droits du Conseil et les changements aux modalités d’examen des demandes de dérogation et aux modalités d’appel.
La plupart des membres du Bureau de direction représentent des organismes de santé et de sécurité au travail et la composition du Bureau de direction reflète donc le réseau pancanadien de santé et de sécurité au travail.
Le directeur général et premier dirigeant est nommé par le gouverneur en conseil et il a l’autorité et la responsabilité de superviser et de diriger le travail du Conseil. Il relève du Parlement par l’intermédiaire du ministre de la Santé.
Le directeur adjoint de la direction des Opérations dirige le travail des divisions de la Conformité des fiches signalétiques, du Contrôle et des Services à la clientèle.
La directrice générale adjointe de la direction des Services ministériels et d’Arbitrage dirige le travail des divisions des Services ministériels, des Affaires réglementaires et des Appels, ainsi que des Communications.
| (milliers $) | Dépenses budgétaires | Total - Budget principal des dépenses |
Total des dépenses prévues | ||
|---|---|---|---|---|---|
| Dépenses de fonctionnement | Dépenses budgétaires brutes | Dépenses budgétaires nettes | |||
| Résultat stratégique : Dérogations touchant les secrets commerciaux au sein du SIMDUT qui concilient le droit de l'industrie de protéger les renseignements commerciaux véritablement confidentiels et le droit des employeurs et des travailleurs d'obtenir de l'information complète et précise sur les dangers liés à la santé et à la sécurité que posent les produits chimiques en milieu de travail. | |||||
| Processus des demandes de dérogation | 3 506 | 3 506 | 3 506 | 3 506 | 3 506 |
| Total | 3 506 | 3 506 | 3 506 | 3 506 | 3 506 |
Le processus des demandes de derogation contribue à la realisation du secteur de résultat du gouvernement du Canada « Des Canadiens en santé ».
| (milliers $) | Prévisions des dépenses 2006–2007 | Dépenses prévues 2007–2008 | Dépenses prévues 2008–2009 | Dépenses prévues 2009–2010 |
|---|---|---|---|---|
| Processus des demandes de dérogation | 3 512 | 3 506 | 3 506 | 3 506 |
| Dépenses budgétaires du Budget principal des dépenses (brutes) | 3 512 | 3 506 | 3 506 | 3 506 |
| Total du Budget principal des dépenses | 3 512 | 3 506 | 3 506 | 3 506 |
| Rajustements | ||||
| Budget supplémentaire des dépenses | ||||
| Report du budget de fonctionnement | 145 | – | – | – |
| Autres | ||||
| Crédit 15 du CT | 61 | – | – | – |
| Régime d'avantages sociaux des employés | 12 | – | – | – |
| Total des rajustements | 218 | – | – | – |
| Total des dépenses | 3 730 | 3 506 | 3 506 | 3 506 |
| Total des dépenses | 3 730 | 3 506 | 3 506 | 3 506 |
| Moins : Revenus non disponibles | (570) | (570) | (570) | (570) |
| Plus : Coût des services reçus à titre gracieux | 743 | 723 | 723 | 723 |
| Total dépenses pour le Conseil | 3 903 | 3 659 | 3 659 | 3 659 |
| Équivalents temps plein | 35 | 35 | 35 | 35 |
| Poste voté ou législatif | Libellé tronqué pour le poste voté ou législatif | Budget principal 2007–2008 |
Budget principal 2006–2007 |
|---|---|---|---|
| 25 | Dépenses du programme | 3 024 | 3 019 |
| (L) | Contributions aux avantages sociaux des employés | 482 | 493 |
| Total pour le Conseil | 3 506 | 3 512 |
La différence entre le Budget principal 2007–2008 et le Budget principal 2006–2007 résulte du financement provenant des conventions collectives.
| (milliers $) | 2007–2008 |
|---|---|
| Locaux fournis par Travaux publics et Services gouvernementaux Canada | 541 |
| Contributions de l'employeur aux primes du régime d'assurance des employés et dépenses payées par le Secrétariat du Conseil du Trésor du Canada (sauf les fonds renouvelables) | 182 |
| Traitements et dépenses connexes liés aux services juridiques fournis par le ministère de la Justice Canada | – |
| Total des services reçus à titre gracieux en 2007–2008 | 723 |
| (milliers $) | Prévisions des revenus 2006–2007 | Revenus prévus 2007–2008 | Revenus prévus 2008–2009 | Revenus prévus 2009–2010 |
|---|---|---|---|---|
| Processus des demandes de dérogation | ||||
| Droits d'enregistrement des demandes de dérogation | 570 | 570 | 570 | 570 |
| Total des revenus non disponibles | 570 | 570 | 570 | 570 |
Il s’agit des revenus estimés pour les droits versés par les fabricants et les distributeurs canadiens et internationaux de produits chimiques pour l’enregistrement et l’examen des demandes de dérogation en vertu du SIMDUT et de sa législation connexe.
| (milliers $) | Processus des demandes de dérogation | Total des dépenses prévues |
|---|---|---|
| Traitement des demandes | 3 331 | 3 331 |
| Prévention des différends/Appels | 175 | 175 |
| Total | 3 506 | 3 506 |
Les besoins en ressources pour les services ministériels sont inclus dans les besoins en ressources identifiées dans les secteurs Traitement des demandes et Prévention des différends/Appels.