Cette page a été archivée.
Information archivée dans le Web à  des fins de consultation, de recherche ou de tenue de documents. Cette dernière n’a aucunement été modifiée ni mise à  jour depuis sa date de mise en archive. Les pages archivées dans le Web ne sont pas assujetties aux normes qui s’appliquent aux sites Web du gouvernement du Canada. Conformément à  la Politique de communication du gouvernement du Canada, vous pouvez demander de recevoir cette information dans tout autre format de rechange à  la page « Contactez-nous ».
Vérification interne et évaluation (VIE) a mené une vérification de la conformité des congés et des heures supplémentaires. L'objet de la vérification était d'évaluer l'efficacité et le caractère adéquat des contrôles internes liés à l'administration des congés et des heures supplémentaires. En ce qui concerne l'approche et la méthodologie de la vérification, on a respecté la Politique sur la vérification interne du Conseil du Trésor et les Normes de l'Institut des vérificateurs internes pour la pratique de la vérification interne professionnelle.
L'examen, qui a été effectué d'avril à juin 2008, a porté sur les transactions de congés et d'heures supplémentaires traitées durant l'exercice terminé le 31 mars 2007.
Dans le cadre de cette vérification, on a mené un examen des autorisations applicables, une revue des processus, des entrevues et un examen des transactions d'heures supplémentaires et de congés en utilisant une méthodologie d'échantillonnage statistique au hasard fondée sur les risques. Les éléments probants de la vérification recueillis sont suffisants pour donner à la haute direction une assurance raisonnable quant aux résultats de la présente vérification.
Nous avons conclu avec un degré élevé d'assurance que, dans l'ensemble, les dépenses au titre des congés et des heures supplémentaires de l'exercice terminé le 31 mars 2007 au Secrétariat du Conseil du Trésor ont été gérées conformément aux lois, aux politiques et aux conventions collectives en vigueur. Toutefois, il est possible d'améliorer les pratiques et les processus existants. Vous trouverez dans le rapport détaillé une évaluation de chaque critère de vérification.
De l'opinion professionnelle du dirigeant principal de la vérification, des procédures de vérification suffisantes et pertinentes ont été suivies et des éléments probants ont été recueillis pour étayer l'exactitude de l'opinion donnée dans le présent rapport. Cette opinion repose sur une comparaison de la situation au moment de la vérification par rapport aux critères de vérification préétablis. Elle ne s'applique qu'aux entités examinées et à la période précisée.
La vérification des congés et des heures supplémentaires est une mission d'assurance, qui fait partie du Plan triennal de vérification fondé sur le risque (exercices 2007-2008 à 2009-2010) approuvé du Secrétariat du Conseil du Trésor du Canada (Secrétariat).
On définit les congés comme étant des absences autorisées du travail. Les conventions collectives et la Politique sur les conditions d'emploi en vigueur précisent les congés payés et non payés auxquels les employés ont droit. Les heures supplémentaires désignent les heures durant lesquelles un employé travaille en sus des heures de travail journalières ou hebdomadaires et pour lesquelles il pourrait avoir droit à une rémunération.
La gestion des congés et des heures supplémentaires est régie par la Loi sur l'emploi dans la fonction publique, la Loi sur la gestion des finances publiques (LGFP) et un ensemble de politiques du Conseil du Trésor (CT) et de conventions collectives. La circulaire 1977-37 du CT, Administration de la paye, énonce les responsabilités d'ensemble en matière d'administration de la paye; ainsi, il appartient aux ministères d'assurer l'intégrité globale du processus de la paye. De même, tous les paiements et règlements doivent être vérifiés et attestés en application de l'article 34 (article 34) de la LGFP, en conformité avec la Politique sur la vérification des comptes du Conseil du Trésor.
Au mois de novembre 2007, le Secrétariat avait un effectif de 1 199 employés à temps plein (ETP) répartis dans environ treize groupes professionnels représentés par sept conventions collectives différentes. Les états financiers ministériels non vérifiés de 2006-2007 faisaient état de salaires et d'avantages sociaux des employés totalisant 105 488 000 $ à titre de dépenses de fonctionnement. Le montant total (net) de la rémunération tenant lieu de congé s'élevait à 466 762 $. Les heures supplémentaires payées et celles donnant lieu à un congé compensatoire s'élevaient à 1 068 892 $ et à 4 620 heures, respectivement.
L'objet de la vérification était d'évaluer l'efficacité et le caractère adéquat des contrôles internes liés à l'administration des congés et des heures supplémentaires. Plus précisément, la vérification a évalué la mesure dans laquelle les cadres de contrôle assurent un traitement efficace des congés et des heures supplémentaires.
Il s'agissait principalement de mener une vérification de la conformité axée sur la pertinence et l'efficacité du cadre de gestion en place à appuyer les activités relatives aux congés et aux heures supplémentaires, ainsi que sur la conformité aux règlements et aux politiques ministérielles en vigueur.
La vérification a porté sur l'exercice 2006-2007 et l'examen a été effectué d'avril à juin 2008.
La vérification a permis de constater que le Secrétariat administre les congés et les heures supplémentaires conformément aux lois, aux politiques et aux conventions collectives en vigueur. Toutefois, il est possible de renforcer le cadre de contrôle de gestion afin de préciser les rôles et les responsabilités en matière de gestion des congés et des heures supplémentaires et d'inclure un exercice de contrôle et d'évaluation des risques. En outre, il serait avantageux d'adopter une approche plus cohérente et inclusive concernant les coûts des heures supplémentaires et les prévisions s'y rattachant, d'apporter des améliorations à la gestion et à l'autorisation des congés et des heures supplémentaires, de changer les fonctions des utilisateurs dans le Système de gestion des ressources humaines (SGRH) PeopleSoft et d'élaborer des lignes directrices officielles et approuvées sur l'administration des congés et des heures supplémentaires.
La vérification des congés et des heures supplémentaires fait partie du Plan de vérification fondé sur le risque (exercices 2007-2008 à 2009-2010) du Secrétariat qui a été approuvé.
Cette vérification a été choisie en se fondant sur les risques liés à la complexité du contexte réglementaire – lois, politiques, directives et conventions collectives – qui s'appliquent aux congés et aux heures supplémentaires. Les employés du Secrétariat ne sont assujettis à des conventions collectives que depuis le 1er avril 2005. En outre, on mentionnait dans le Rapport sur l'état de préparation des états financiers (phase II) que les vérificateurs externes n'ont pas été en mesure d'évaluer la pertinence des contrôles des processus opérationnels ayant trait aux congés et aux heures supplémentaires, étant donné que l'on n'avait pas désigné de contrôles clés manuels et automatisés. Enfin, il n'y a pas eu auparavant de vérification interne des congés et des heures supplémentaires.
Les heures supplémentaires désignent les heures autorisées durant lesquelles un employé travaille en sus des heures de travail journalières ou hebdomadaires et pour lesquelles il pourrait avoir droit à une rémunération conformément aux dispositions de la convention collective visée ou d'un texte réglementaire du Conseil du Trésor. [1] Aux termes de ces modalités, les heures supplémentaires doivent avoir préalablement été approuvées. Une fois les heures supplémentaires travaillées, l'employé remplit un formulaire de Demande de rémunération des heures supplémentaires et du travail par postes (GC179) pour demander la rémunération des heures travaillées. L'employé a le choix entre un paiement en argent ou un congé compensatoire. Le gestionnaire authorisé à exercer un pouvoir de signature au titre de l'application de l'article 34 de la LGFP signe le formulaire. La demande est ensuite transmise à Rémunération et avantages sociaux (RAS), à la Directorat des ressources humaines (DRH) de la Direction des services ministériels (DSM), pour être vérifiée et saisie dans le Système régional de paye (SRP), afin d'être payée ou d'être saisie dans le SGRH PeopleSoft en vue d'un congé compensatoire.
On définit les congés comme étant des absences autorisées du travail. [2] Les conventions collectives et la Politique sur les conditions d'emploi en vigueur précisent les congés payés et non payés auxquels les employés ont droit. Les employés et superviseurs ministériels utilisent le Système de gestion de l'information sur les ressources humaines, soit le SGRH de PeopleSoft, pour le traitement et la saisie des congés. Les congés non payés et les paiements au titre des congés doivent être autorisés par écrit et approuvés par un gestionnaire authorisé à exercer un pouvoir de signature au titre de l'application de l'article 34 de la LGFP. Les demandes sont ensuite transmises à RAS pour vérification et saisie dans le SRP.
La Loi sur l'emploi dans la fonction publique, la LGFP et un ensemble de politiques du Conseil du Trésor et de conventions collectives régissent la gestion des congés et des heures supplémentaires. La circulaire 1977-37 du CT, Administration de la paye, précise les responsabilités d'ensemble en matière d'administration de la paye; ainsi, il appartient aux ministères d'assurer l'intégrité globale du processus de la paye. De même, tous les paiements et règlements doivent être vérifiés et attestés en application de l'article 34 de la LGFP, en conformité avec la Politique sur la vérification des comptes du Conseil du Trésor.
RAS administre les congés et les heures supplémentaires, donne des conseils et a la responsabilité fonctionnelle de s'assurer de la saisie et du traitement exacts des demandes d'heures supplémentaires, alors que la Directorat de la gestion financière (DGF) de la DSM a la responsabilité fonctionnelle de s'assurer de la comptabilisation et des déclarations financières exactes relativement à ces dépenses.
L'objet de la vérification était d'évaluer l'efficacité et le caractère adéquat des contrôles internes liés à l'administration des congés et des heures supplémentaires. Plus précisément, la vérification a permis d'évaluer la mesure dans laquelle le cadre de contrôle assure le traitement efficace des congés et des heures supplémentaires.
Il s'agissait principalement d'une vérification de la conformité axée sur la pertinence et l'efficacité du cadre de gestion en place à appuyer les activités relatives aux congés et aux heures supplémentaires et sur la conformité aux règlements et aux politiques ministérielles en vigueur.
La vérification a porté sur l'exercice 2006-2007 et l'examen a été effectué d'avril à juin 2008.
La portée de la vérification ne comprenait pas d'évaluation de l'utilisation efficace des congés et des heures supplémentaires. La vérification n'a pas porté non plus sur les congés de maternité et parentaux, car ils font partie de la vérification interne en cours de RAS. En outre, la vérification n'a pas validé les contrôles internes des applications de gestion connexes. Comme les congés des cadres supérieurs sont régis par un ensemble d'autorisations distinctes, ils n'étaient pas non plus visés par la portée.
Les critères de vérification et les contrôles par sondage ont été élaborés en se fondant sur les politiques, les procédures, les conventions collectives et le Guide des contrôles de gestion de base du Bureau du contrôleur général, qui met l'accent sur le Cadre de responsabilisation de gestion (CRG) du gouvernement fédéral dans les trois catégories suivantes :
Ces critères de vérification ont servi à évaluer la pertinence et l'efficacité du cadre de contrôle de gestion du Secrétariat et sont présentés à l'annexe 1.
L'approche et la méthodologie de la vérification se fondent sur les risques et sont conformes aux Normes de l'Institut des vérificateurs internes pour la pratique de la vérification interne professionnelle et à la Politique sur la vérification interne du Conseil du Trésor.Aux termes des normes en question, la vérification doit être planifiée et menée de façon à pouvoir obtenir une assurance raisonnable au sujet de l'atteinte de l'objectif visé. La vérification a été menée conformément à un programme de vérification qui définissait les tâches de vérification permettant d'évaluer chaque critère.
L'approche utilisée pour mener la vérification comprenait ce qui suit :
La DSM fournit des services et un soutien au Secrétariat en matière de ressources humaines, de gestion financière et administrative, de gestion de l'information, de technologie de l'information et de sécurité.
Au mois de novembre 2007, le Secrétariat avait un effectif de 1 199 employés à temps plein (ETP) répartis dans environ 13 groupes professionnels représentés par sept conventions collectives différentes. Les états financiers ministériels non vérifiés de 2006-2007 faisaient état de salaires et d'avantages sociaux des employés totalisant 105 488 000 $ à titre de dépenses de fonctionnement.
Voici les dépenses du Secrétariat au titre des congés et des heures supplémentaires en 2006-2007 :
| SCT : Dépenses au titre des congés et des heures supplémentaires en 2006-2007 | |
|---|---|
| Rémunération tenant lieu de congé (montant total net) (employés nommés pour une période indéterminée) | 423 113 $ |
| Rémunération tenant lieu de congé (montant total net) (employés nommés pour une période déterminée, occasionnels, à temps partiel) | 43 649 $ |
| Total | 466 762 $ |
| Heures supplémentaires (employés nommés pour une période indéterminée) – payées en argent | 1 068 892 $ |
| Heures supplémentaires donnant lieu à un congé compensatoire (employés nommés pour une période indéterminée) [3] | 4 620 |
| Salaires et avantages sociaux des employés selon les états financiers non vérifiés du Secrétariat [4] | 105 488 000 $ |
| Pourcentage des heures supplémentaires précédentes [5] | 1,01 % |
On n'a pas pu calculer avec précision la proportion des salaires que représentent les heures supplémentaires, car le numérateur utilisé n'inclut pas les heures supplémentaires donnant lieu à des congés compensatoires. La DSM ne convertit pas ces heures en montants en numéraire pour l'établissement des rapports financiers. De plus, le dénominateur comprend les traitements, les salaires et les avantages sociaux des employés qui ne sont pas admissibles à déclarer des heures supplémentaires conformément à leurs conditions d'emploi. Par conséquent, la proportion des salaires que représentent les heures supplémentaires est sous-estimée.
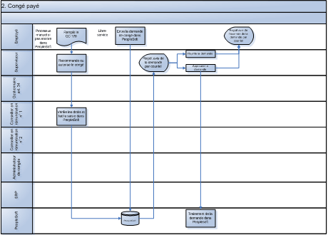
Les données sur les congés et les heures supplémentaires sont traitées dans les systèmes suivants (voir le flux des travaux illustré à l'annexe 2) :
Il existe un cadre de gestion global des congés et des heures supplémentaires, mais les obligations redditionnelles, les rôles et les responsabilités ne sont pas clairement définis.
Dans tout programme ou toute activité, une définition claire et connue des pouvoirs, des responsabilités et des obligations constitue une mesure de contrôle clé.
La vérification indique qu'il n'y a pas de description complète des obligations de rendre compte, des rôles et des responsabilités. Bien que chacune des unités opérationnelles de la DSM connaisse ses propres rôles et responsabilités, il ya peu d'intégration des responsabilités opérationnelles au sein de la DSM concernant la gestion des congés et les heures supplémentaires, et la documentation des processus.
En outre, les représentants de la DSM et des secteurs du Secrétariat interviewés n'ont pas fait mention des rôles et des responsabilités associés à la gestion des congés et des heures supplémentaires. Par exemple, les responsables de RAS ont indiqué que ce sont les gestionnaires du secteur qui sont chargés de la surveillance et de l'analyse des congés et des heures supplémentaires dans leur sphère de responsabilité alors que les gestionnaires du secteur estiment que ces fonctions relèvent de RAS. En fait, RAS n'effectue cet examen qu'au niveau organisationnel ou ministériel.
Recommandation :
Bien qu'il existe un cadre définissant le programme officiel de formation des conseillers en rémunération, il n'est ni complet ni officiellement adopté.
Les personnes qui participent à l'administration des congés et des heures supplémentaires doivent recevoir une formation suffisante pour être en mesure de veiller au respect absolu des politiques et des exigences. Un programme de formation sur la rémunération et les avantages sociaux est offert aux employés et ceux-ci sont censés le terminer en 48 semaines. Toutefois, il manque au programme certains éléments nécessaires, notamment sur les procédures de bureau, qui permettraient aux conseillers en rémunération d'acquérir toutes les connaissances dont ils ont besoin.
Les auteurs de la vérification ont également constaté qu'il y a un roulement de personnel élevé à RAS parmi les employés qui connaissent les responsabilités de chacun et le fonctionnement du processus. À titre d'exemple, mentionnons que quatre des six conseillers principaux en rémunération ont quitté le Ministère durant l'exercice 2006-2007. Les cinq nouveaux employés engagés en septembre et octobre 2006 étaient partis avant juin 2007.
Il n'existait aucune procédure écrite concernant le traitement des congés et des heures supplémentaires au moment de la planification de la présente vérification : il n'y avait que des outils, des listes de vérification et des feuilles de calcul. Les procédures de bureau sont en voie d'élaboration. Des procédures de bureau officielles et un programme de formation complet atténueront les effets du taux de roulement élevé chez les employés qui possèdent les connaissances organisationnelles et qui font partie d'un groupe professionnel dont les membres sont très mobiles.
Recommandation :
Rapports sur les heures supplémentaires
Le coût total et l'incidence des heures supplémentaires des employés sont inconnus.
Le coût des heures supplémentaires, que celles-ci donnent lieu à un versement en argent ou à un congé compensatoire, doit être déclaré pour rendre compte du véritable coût des opérations (réel ou implicite).
Actuellement, les rapports sur les coûts des heures supplémentaires sont incohérents. Les heures supplémentaires font partie des coûts de fonctionnement. Lorsqu'elles sont payées en argent, le calcul et la déclaration des coûts sont simples : c'est le montant versé à l'employé. Lorsqu'elles donnent lieu à un congé, elles sont déclarées par unité de temps et non converties en un équivalent en argent aux fins de comparaison. Durant l'exercice 2006-2007, le nombre de congés compensatoires acquis et utilisés représentait quelque 4 620 et 4 050 heures respectivement.
L'aspect qui suit dépasse la portée de la présente vérification, mais les auteurs ont signalé que dans certains cas les heures supplémentaires n'étaient pas déclarées et qu'elles n'étaient pas gérées de manière cohérente au Secrétariat. Les heures supplémentaires non déclarées représentent les heures travaillées qui ne sont pas déclarées au moyen du formulaire GC 179 ni inscrites dans le SGRH de PeopleSoft et pour lesquelles l'employé a le droit d'être rémunéré en vertu d'une convention collective. Les heures supplémentaires non déclarées ne font pas allusion à la disponibilité à laquelle on s'attend normalement des professionnels.
Les heures supplémentaires non déclarées ne laissant aucune trace, elles sont difficiles à déceler et, par conséquent, à mesurer. Il est impossible d'estimer le volume d'heures supplémentaires non déclarées faute de renseignements objectifs, quantifiables et vérifiables. Selon les résultats du Sondage de 2005 auprès des fonctionnaires fédéraux, 57 % des 450 répondants ont mentionné qu'ils ne pouvaient pas toujours terminer leur travail durant les heures normales, 44 % ont répondu qu'ils avaient été rémunérés en partie ou pas du tout pour les heures supplémentaires travaillées durant l'année précédente et 37 % ont dit avoir l'impression qu'ils ne pouvaient pas déclarer d'heures supplémentaires.
Traditionnellement, les heures supplémentaires acquises et donnant lieu à un congé compensatoire durant l'exercice en cours ne sont pas considérées dans le coût des opérations. Les vérificateurs estiment que cette façon de faire fausse le portrait réel de ces coûts et peut nuire à la capacité des gestionnaires de bien comprendre l'incidence des heures supplémentaires et de prévoir les besoins liés à la charge de travail. En outre, on considère généralement que les centres de financement qui paient en argent les heures supplémentaires acquises durant l'exercice ont une gestion moins efficace et moins économique que ceux où les heures supplémentaires donnent lieu à des congés compensatoires. Cette situation pourrait avoir des répercussions négatives sur la notion d'équité des gestionnaires et des employés et se traduire par des taux élevés de roulement du personnel.
Recommandation :
L'utilisation faite du système de prévisions salariales manque d'uniformité, ce qui cause d'importants écarts dans les rapports de système entre les dépenses prévues et les dépenses réelles au chapitre des heures supplémentaires.
L'un des objectifs de la Stratégie d'information financière est de fournir en temps opportun des renseignements de haute qualité aux décideurs des ministères et des organismes centraux. Il est essentiel d'avoir des données de bonne qualité pour produire des rapports exacts et des prévisions budgétaires fiables et pour assurer l'efficacité du processus décisionnel.
L'équipe de vérification a constaté que les prévisions annuelles relatives aux activités et coûts liés aux heures supplémentaires, ayant été consignées dans le système de prévisions salariales, ont été largement sous-estimées au cours des deux derniers exercices financiers. Il faudrait mentionner que la prévision pour l'exercice 2007-2008 semblait être également sous-estimée. Cet écart est imputable en grande partie au fait que certaines organisations contrôlent les heures supplémentaires ne relevant pas du système officiel.
Les gestionnaires de centre financier interviewés ont expliqué qu'ils se fiaient aux estimations des heures supplémentaires et aux dépenses réellement engagées de l'année précédente pour prévoir les exigences en matière d'heures supplémentaires pour l'exercice à venir. La DGF reconnaît cette façon de faire. On affirme également qu'il sera toujours difficile d'évaluer les charges de travail non planifiées ou inhabituelles pouvant survenir dans le cadre d'événements, tels que l'adoption de la Loi fédérale sur la responsabilité, qui exige beaucoup de la part des employés, ainsi que les exigences des parlementaires et du Cabinet.
Les employés interrogés ont affirmé que les heures supplémentaires étaient liées à la nature spécialisée d'une activité et nécessaires pour satisfaire aux demandes et aux horaires des parlementaires et elles sont également effectuées pendant des périodes de pointe cycliques où la charge de travail est plus élevée et les délais serrés.
Les gestionnaires interrogés ont expliqué que des efforts étaient faits pour réduire les heures supplémentaires et les répartir de manière équitable pour favoriser la conciliation des responsabilités professionnelles et personnelles. L'équipe de vérification a constaté que la direction recourt à de l'aide contractuelle, occasionnelle et temporaire au besoin. Cependant, comme bien des postes requièrent des connaissances spécialisées, les heures supplémentaires sont inévitables.
Les outils permettant de prévoir avec exactitude les heures supplémentaires ne sont pas utilisés de manière appropriée. Les prévisions relatives aux heures supplémentaires ne sont pas toutes consignées dans le système de prévisions salariales. Les prévisions d'heures supplémentaires dont le suivi est assuré séparément ne sont pas circulées à l'échelle ministérielle, ce qui donne lieu à des prévisions globales qui ne permettent pas de prévoir avec exactitude les coûts réels des heures supplémentaires à la fin de l'exercice.
Recommandation :
Les erreurs commises en remplissant les formulaires d'heures supplémentaires pourraient être évitées.
Les crédits d'heures supplémentaires accumulés devraient être utilisés en conformité avec les autorisations pertinentes. Les préoccupations ou les différends entourant les politiques devraient être soulevés de manière appropriée, réglés selon une procédure officielle et communiqués par les personnes responsables de façon claire et en temps opportun.
L'équipe de vérification a constaté que les formulaires d'heures supplémentaires sont préparés manuellement par les employés et, dès qu'ils sont approuvés, ils sont soumis à RAS pour être traités. Un administrateur des congés (ou un conseiller stagiaire en rémunération) examine ensuite manuellement les formulaires d'heures supplémentaires pour s'assurer qu'ils sont bien remplis, exacts et conformes aux conventions collectives. Pour les paiements en espèces, l'administrateur des congés consigne les heures supplémentaires accumulées dans le SRP au taux de rémunération s'appliquant, ainsi que les renseignements salariaux de l'employé. À partir de ces renseignements, le SRP calcule automatiquement le paiement d'heures supplémentaires. En ce qui concerne les congés compensatoires, les heures supplémentaires accumulées sont consignées dans PeopleSoft sous le code pertinent. Un autre conseiller en rémunération vérifie que les opérations ont bien été effectuées et, finalement le traitement et le paiement est autorisé par un gestionnaire visé à l'article 33.
On estime que l'administration des congés ou le conseiller en rémunération qui consigne ou vérifie les formulaires ont dû apporter au moins une correction aux données inscrites par les employés dans 26 des 40 formulaires d'heures supplémentaires examinés (65 %). Ces erreurs peuvent notamment être faites dans les dates de travail, les droits ou les calculs ou découler d'approbations imprécises des gestionnaires.
Des erreurs mineures ont été constatées dans trois des 40 demandes de paiement d'heures supplémentaires ayant été examinées. Un des formulaires de demande de paiement ayant fait l'objet d'un examen contenait une erreur de saisie faite par RAS et les deux autres étaient des erreurs commises par les employés n'ayant pas été corrigées par RAS.
La plupart des personnes ayant soumis des demandes de paiement d'heures supplémentaires interrogées étaient à l'aise avec le formulaire d'heures supplémentaires, bien que certains estimaient qu'il pourrait être plus facile à comprendre. De manière générale, aucune formation officielle n'était donnée sur les droits en matière d'heures supplémentaires et sur la façon de remplir le formulaire. L'équipe de vérification a constaté que plusieurs employés n'étaient pas informés de leurs droits à une indemnité de repas après avoir travaillé en continu pendant un nombre donné d'heures de travail après leur journée normale de travail.
Les employés et les gestionnaires reçoivent occasionnellement seulement des appels des conseillers en rémunération pour clarifier certains renseignements des demandes relatives aux heures supplémentaires. Selon les gestionnaires interrogés, les questions concernant l'interprétation des politiques sont rares. Cependant, lorsqu'une question d'interprétation se pose, les gestionnaires consultent les conventions collectives et RAS.
D'après les entrevues effectuées, les heures supplémentaires sont majoritairement approuvées au préalable, et ce, dans la mesure du possible. Ces approbations préalables sont généralement données verbalement, certaines sont données par courriel. Un petit nombre d'employés sont visés par une approbation préalable permanente en raison de la nature de leur travail.
Comme les formulaires et les procédures manuels seront toujours à la merci des erreurs humaines, il est important que les conseillers en rémunération continuent de revoir en profondeur leur travail entre eux pour assurer l'exactitude des demandes de paiement d'heures supplémentaires traitées. Par ailleurs, il est important que les employés et les gestionnaires remplissent les formulaires d'heures supplémentaires avec exactitude pour éviter d'avoir à corriger des erreurs sur les formulaires soumis ou à fournir des renseignements omis.
Voir la recommandation 6.
Les contrôles pour assumer la responsabilité prévue aux article 33 et 34 de la Loi sur la gestion des finances publiques ne sont pas suffisants.
La Politique sur la délégation du pouvoir décisionnel prévoit que le pouvoir de payer (article 33) doit être délégué aux postes d'agent financier afin qu'ils puissent vérifier de façon indépendante la façon dont les autres agents exercent leur pouvoir de dépenser (article 34). De plus, les ministères doivent établir un système de contrôle adéquat pour s'assurer qu'un document de spécimen de signature est établi aussitôt qu'un nouvel employé est assigné à un poste auquel des pouvoirs décisionnels ont été délégués. Ce document spécimen de signature ainsi que les documents de délégation doivent être disponibles à tous les endroits où les signatures doivent être authentifiées et honorées.
À RAS, les conseillers en rémunération qui traitent les demandes de paiement d'heures supplémentaires ne valident pas les signatures visées à l'article 34 par rapport aux cartes de signature des gestionnaires autorisant les demandes d'heures supplémentaires. L'équipe de vérification a examiné 40 demandes de paiement traitées et a été en mesure de vérifier 83 % des signatures à l'aide du système en ligne de la délégation du pouvoir de signer des documents financiers. Il a été impossible de retracer les autres signatures (17 %) dans les centres financiers affectés aux opérations et donc de les vérifier.
De plus, les signatures des superviseurs et/ou les signatures visées à l'article 34 approuvant et autorisant les demandes de paiement d'heures supplémentaires n'étaient pas toujours lisibles. Ces signatures n'étaient pas non plus accompagnées du nom en lettres moulées du superviseur ou du gestionnaire pour permettre de valider la signature, étant donné que le formulaire ne prévoit pas d'espace à cet égard.
Sans accès à des cartes de signature, les conseillers en rémunération ne peuvent pas valider les autorisations en vertu de l'article 34 avant d'effectuer les paiements. Il existe un risque que la délégation de pouvoir ait été retirée ou que les demandes de paiement soient approuvées et imputées à un centre financier où le superviseur n'a pas d'autorisation en vertu de l'article 34. Par ailleurs, l'absence d'authentification de la signature visée par l'article 34 par rapport aux documents de délégation va à l'encontre de la procédure prévue dans la Politique sur la délégation du pouvoir décisionnel du Conseil du Trésor, ainsi que des dispositions sur l'attestation des articles 33 et 34 de la Loi sur la gestion des finances publiques.
De plus, la Politique sur la vérification des comptes comprend des lignes directrices prévoyant que les ministères doivent élaborer et publier des politiques et procédures que les employés doivent suivre lorsqu'ils vérifient des comptes aux termes de l'article 34 et dans le cadre de l'examen de l'assurance de la qualité pour évaluer le caractère adéquat de la vérification de comptes en vertu de l'article 34.
L'examen de 40 opérations de paiement d'heures supplémentaires effectué par l'équipe de vérification indique que les demandes de remboursement de frais reliés aux heures supplémentaires et les renseignements sur les paiements étaient versés comme il se doit au dossier de l'employé et étaient disponibles aux fins de révision. Cependant, les demandes de paiement d'heures supplémentaires comme telles contenaient des renseignements erronés aux fins de vérification des comptes. En voici quelques exemples :
Recommandation :
SGRH de PeopleSoft
Les contrôles prévus dans le SGRH de PeopleSoft pour gérer les opérations de congé en conformité avec les politiques et exigences existantes sont faibles.
Le Secrétariat utilise PeopleSoft, système automatisé de gestion des ressources humaines, pour gérer les activités de congé. Il fonctionne dans un environnement libre-service dans lequel les employés peuvent saisir et mettre à jour les opérations relatives à leurs congés et vérifier l'exactitude de leur solde.
L'équipe de vérification a relevé plusieurs inquiétudes liées au contrôle et au traitement des données dans la version actuelle de PeopleSoft qui compromettent la fiabilité des congés et des soldes.
La version de PeopleSoft du gouvernement du Canada a été adaptée à l'environnement de la fonction publique fédérale, mais cette adaptation est limitée. L'unité de la gestion de l'information sur les ressources humaines (GIRH), de la DRH, a apporté d'autres modifications au SGRH de PeopleSoft (version 8.0) à l'usage du regroupement des organismes centraux. Les modifications apportées à la version 8.0 étaient limitées en raison de la mise à niveau imminente pour passer à une nouvelle version de PeopleSoft. Par conséquent, les employés peuvent demander et obtenir des congés auxquels ils n'ont pas droit en vertu de leur convention collective. Il existe aussi un risque que les superviseurs approuvent des congés alors que le solde est nul ou négatif parce qu'ils n'ont pas accès aux renseignements sur les résumés ou les soldes des congés des employés.
Recommandation :
Lignes directrices
Un ensemble complexe de lois, de conventions collectives et de politiques du Conseil du Trésor régissent les congés. Il n'existe aucun mécanisme pour communiquer clairement et facilement la manière dont les gestionnaires et les employés du Secrétariat gèrent les droits en matière de congés.
Les processus opérationnels et les contrôles servant à saisir, consigner, autoriser, activer et signaler les opérations relatives aux congés devraient être explicites, cohérents et faire l'objet d'une approbation officielle.
Les crédits de congés devraient être accumulés et utilisés en conformité avec les politiques de l'organisme central ou du ministère et les conventions collectives. Les problèmes, les préoccupations ou les différends soulevés par les politiques doivent être transmis aux paliers appropriés, être réglés selon une procédure officielle et être communiqués par les personnes responsables de façon claire et en temps opportun. Les paiements au titre des congés devraient être dûment autorisés et étayés par des documents et des données appropriés aux fins de vérification des comptes et de versement des fonds.
Il n'existe pas de ligne directrice ministérielle officielle et uniforme pour assurer la conformité aux règlements et aux exigences en matière de congés. L'équipe de vérification n'a pas été en mesure d'établir l'existence d'un répertoire unique des politiques, procédures et outils portant sur les congés, ni d'un mécanisme pour communiquer clairement et facilement la manière dont les gestionnaires et les employés du Secrétariat gèrent les droits en matière de congés.
L'approbation des congés est déléguée aux superviseurs. Cependant, il n'existe pas de ligne directrice commune pour expliquer les droits des employés. Certains superviseurs interrogés ne savaient pas avec certitude quand ils doivent exercer leur pouvoir discrétionnaire lorsqu'ils accordent des congés pour des absences liées notamment à des obligations familiales et au deuil.
Les employés et les gestionnaires ne sont pas informés de leurs droits. Certains superviseurs et employés interrogés, en outre, ne connaissaient pas l'existence de la Politique sur le congé payé qui permet des congés médicaux ou des rendez-vous chez le dentiste.
Un échantillon de 59 cas de congés a été sélectionné pour un examen approfondi. En se fondant sur l'évaluation des risques et les commentaires des clients, l'échantillon comprenait des employés comptant un nombre élevé de congés de maladie avec ou sans certificat médical, de congés pour obligations familiales, de congés non payés, d'autres congés payés, de paiements en argent des congés et de congés de mariage.
L'examen des cinq dossiers personnels des employés comptant un nombre élevé de congés de maladie (856 à 2 183 heures) pour la période visée par la vérification a révélé que moins de la moitié (deux dossiers personnels) contenaient des certificats médicaux. Le risque lié au congé de maladie avec certificat médical est limité en l'occurrence étant donné que la convention collective ne fait plus de distinction entre les congés de maladie avec ou sans certificat médical et que la direction peut demander à sa discrétion à l'employé de produire un certificat médical. Cependant, lorsqu'un congé de maladie avec certificat médical est prévu, il est prudent de consigner une attestation dans PeopleSoft ou que le superviseur délégué dépose une copie du certificat médical au dossier personnel de l'employé.
L'équipe de vérification a également constaté que deux des cinq congés de maladie sans certificat médical comptant entre 60 et 300 heures par demande n'étaient pas justifiés. Il est indiqué pour assurer une saine gestion d'avoir un certificat médical pour les congés de maladie d'une telle durée.
Des congés de mariage ont été accordés à cinq employés après que leur nouvelle convention collective respective a remplacé les dispositions sur le « congé de mariage » par un « congé annuel unique », leur accordant ainsi des droits en trop.
Recommandation :
La gestion des risques liés aux congés et aux heures supplémentaires est absente aux niveaux des secteurs du Secrétariat et de la DSM.
La Politique sur la gestion des risques est fondée sur le raisonnement qu'une gestion efficace des risques permet d'assurer la continuité des activités du gouvernement. Comme différents risques sont présents à toutes les étapes des activités du gouvernement, l'exécution efficace d'un programme est tributaire des contrôles efficaces et cohérents pour gérer ces risques.
La Politique sur la surveillance active du Conseil du Trésor prévoit que les ministères doivent surveiller activement et en continu leurs pratiques et contrôles de gestion à l'aide d'une approche axée sur les risques.
Les ministères doivent mettre au point et maintenir leur capacité de déceler les risques importants, ainsi que les défaillances potentielles et réelles en matière de contrôle. Ils doivent également prendre des mesures rapides et efficaces pour régler ces lacunes.
Ni les gestionnaires, ni les chefs des secteurs interrogés ne surveillent périodiquement les paiements d'heures supplémentaires qu'ils ont approuvés afin de s'assurer que ces paiements sont corrects. En général, les chefs de secteur et les gestionnaires estimaient qu'une fois qu'un gestionnaire avait signé une demande de paiement d'heures supplémentaires, il incombait alors à la DSM d'en vérifier l'exactitude et la validité et de procéder au rapprochement de ces dépenses individuelles.
Les gestionnaires examinent les heures supplémentaires, mais seulement par rapport à l'enveloppe de gestion salariale dans le cadre du processus annuel de budgétisation ou à des fins de paiements en espèces. RAS surveille et analyse l'activité liée aux heures supplémentaires telle que l'établissement des rapports annuels sur les congés, les heures supplémentaires et les congés compensatoires aux fins de paiements en espèces et des dépenses salariales à l'exercice. Cette activité, cependant, est effectuée seulement au niveau ministériel.
Les gestionnaires interrogés étaient conscients que des heures supplémentaires excessives pouvaient être attribuables à des problèmes de santé. Ils ont également indiqué que la nouvelle génération de fonctionnaires avait des valeurs fondamentales différentes. Compte tenu de leurs attentes au chapitre de la flexibilité et de la conciliation des obligations personnelles et professionnelles, ainsi que de leur niveau accru de mobilité, il faut gérer et surveiller les risques et les tendances associés à la charge de travail pour prendre des mesures appropriées dans des délais opportuns.
L'équipe de vérification a constaté une surveillance limitée des congés des employés enregistrés dans le SGRH de PeopleSoft. Les gestionnaires n'ont pas à leur disposition des outils de surveillance de congés individuels et des tendances connexes. Par ailleurs, la DRH a une capacité de surveillance et d'examen périodique des congés limitée, sauf en ce qui concerne les paiements de fin d'exercice.
En général, les gestionnaires ne peuvent pas avoir un « portrait global » des congés dans leurs secteurs. PeopleSoft comporte plusieurs restrictions qui empêchent les gestionnaires et les secteurs d'assumer leurs responsabilités en matière de surveillance des congés. Les superviseurs et les gestionnaires ont une aptitude limitée à surveiller l'état des congés des personnes relevant directement d'eux. Aucun rapport sur les congés n'est produit automatiquement à partir de la surveillance officielle; les rapports sont seulement produits par l'unité de la gestion de l'information sur les ressources humaines (GIRH) lorsqu'une demande précise lui est adressée.
La surveillance est généralement perçue comme une activité à faible rendement, tout particulièrement en raison du rôle de RAS pour déceler les erreurs et de la surveillance par les employés de leurs propres congés et demandes de paiement d'heures supplémentaires, ainsi que de la valeur monétaire relativement faible de ces demandes qui pose des risques minimaux. Néanmoins, ces contrôles de gestion incomplets peuvent entraîner notamment l'octroi de paiements en trop ou de droits en trop et la facturation des paiements d'heures supplémentaires aux mauvais centres financiers.
Compte tenu des faiblesses inhérentes du processus, il serait utile d'établir des mécanismes de contrôle, comme demander aux employés de confirmer leur accord à l'égard des soldes de congés indiqués dans PeopleSoft, afin d'éviter les différends éventuels.
Recommandation :
En général, les dépenses liées aux congés et aux heures supplémentaires pour l'exercice se terminant le 31 mars 2007 ont été gérées en conformité avec les lois, politiques et conventions collectives en vigueur. Cependant, on pourrait faire davantage pour améliorer et renforcer les contrôles et les orientations afin de réduire les risques de non-conformité, les erreurs importantes et les abus. Voici quelques exemples :
Les améliorations dans ces domaines permettraient d'avoir une gestion globale plus efficace des heures supplémentaires et des congés, de réduire le risque de non-conformité et, plus important encore, d'avoir une incidence positive sur la productivité des employés, la gestion de la charge de travail et le maintien en poste du personnel.
| Champs d'enquête | Critères de vérification [*] |
|---|---|
| Gouvernance et gestion des ressources humaines | Les modalités redditionnelles, les rôles et les responsabilités ayant trait à la gestion des congés et des heures supplémentaires sont bien définis, complets, à jour et communiqués comme il se doit. |
| La formation des gestionnaires et des employés ayant des responsabilités en matière de congés et d'heures supplémentaires, et la sensibilisation des employés ministériels aux politiques et pratiques en matière d'heures supplémentaires, contribuent au traitement efficace des opérations relatives aux congés et aux heures supplémentaires. | |
| La direction ministérielle structure son effectif et sa charge de travail de manière à réduire le plus possible le nombre d'heures supplémentaires requis. | |
| La planification et les activités sur le recrutement et le maintien en poste permettent de doter les postes ministériels clés en vue de pouvoir assumer la charge de travail à accomplir. | |
| Contrôle interne et respect des politiques | Les processus opérationnels et les contrôles servant à saisir, consigner, autoriser, activer et signaler les opérations relatives aux congés et aux heures supplémentaires sont établis officiellement, sont complets et uniformes, et ils font l'objet d'une approbation officielle. |
| Les congés accumulés et les heures supplémentaires travaillées sont utilisés en conformité avec les politiques, la réglementation, les directives et les conventions collectives en vigueur de l'organisme central ou du ministère. Les problèmes, les différends et les questions soulevées par les politiques sont transmis aux paliers appropriés, sont réglés selon une procédure officielle et sont communiqués par les personnes responsables de façon claire et en temps opportun. | |
| Les paiements au titre des heures supplémentaires sont dûment autorisés et étayés par des documents et des données appropriés aux fins de vérification des comptes et de versement des fonds. | |
| Gestion des risques | Il existe des processus de surveillance pour repérer et signaler les problèmes et questions d'ordre opérationnel et administratif concernant les heures supplémentaires à l'échelle ministérielle, y compris la présentation de rapports clairs et complets en temps opportun à l'intention de la direction. |
| Des mécanismes sont prévus pour repérer, évaluer et atténuer les risques administratifs et opérationnels associés aux congés et aux heures supplémentaires à l'échelle ministérielle. |

Graphique 1 : afficher l'image pleine dimension
Graphique 1 : afficher la version texte

Graphique 2 : afficher l'image pleine dimension
Graphique 2 : afficher la version texte
| Classement des priorités | Recommandation | Mesures prises par la direction | Date de réalisation | Bureau de première responsabilité (BPR) |
|---|---|---|---|---|
| Élevée | Recommandation 1 : Le secrétaire adjointe du Secteur des services ministériels (SSM), en consultation avec les fonctionnaires du Secrétariat, devrait s'assurer que les obligations redditionnelles, les rôles et les responsabilités sont clairement définis et officiellement communiqués aux gestionnaires, aux employés et aux intervenants clés qui participent au processus de gestion des congés et des heures supplémentaires. | Examiner la politique du CT sur les congés | Terminé | DRH et RAS |
| Consulter le centre stratégique du SCT | Terminé | |||
| Effectuer une analyse des lacunes | Automne 2008 | |||
| Élaborer un cadre de responsabilisation | Automne 2008 | |||
| Présenter un nouveau cadre de responsabilisation à la haute direction pour approbation | Hiver 2009 | |||
| Moyenne | Recommandation 2 : Le secrétaire adjointe du SSM devrait veiller à ce que des procédures écrites concernant le traitement des congés et des heures supplémentaires soient élaborées, approuvées et intégrées au programme de formation actualisé des nouveaux conseillers en rémunération de RAS. | Rédiger des procédures de traitement en ce qui touche les congés et les heures supplémentaires. |
Automne 2008 | DRH et DGF |
Mettre à jour le programme de formation sur la rémunération et les avantages sociaux en conséquence. |
||||
| Pratique exemplaire | Recommandation 3 : Le secrétaire adjointe du SSM, en consultation avec le Secrétariat, devrait envisager la mise au point d'une démarche cohérente et inclusive qui servirait à établir les rapports ministériels sur les heures supplémentaires et qui ferait état de la valeur réelle du coût total des opérations. | Cette recommandation a trait au calcul et à la déclaration de la valeur pécuniaire des heures supplémentaires converties en congés pendant l'année. La portée de ce type de congé est équivalente au travail de trois années-personnes réparties dans les 20 organisations et plus qui sont dirigées par les SMA du SCT. La DSM effectuera deux fois l'an une analyse du coût organisationnel des congés pris au titre d'heures supplémentaires et rendra compte à la haute direction de tout aspect posant problème. | Octobre 2008 | DGF |
| Moyenne | Recommandation 4 : Le Secrétariat, en consultation avec la DGF, devrait prévoir les besoins en heures supplémentaires à l'aide du système de prévisions salariales, en tenant compte des tendances historiques, de la probabilité que des événements inhabituels se produisent au cours de chaque année et des leçons retenues à partir des écarts enregistrés dans les prévisions des années antérieures. | Cette recommandation découle du manque d'uniformité dans l'utilisation du système de prévisions salariales concernant le coût des heures supplémentaires. La DSM veillera à ce que les gestionnaires du SCT sachent que l'emploi du système de prévisions salariales est obligatoire et que les heures supplémentaires doivent faire partie des prévisions. Les conseillers en gestion financière aideront les gestionnaires à déterminer les stratégies requises pour produire des prévisions précises. | Septembre 2008 | DGF |
| Élevée | Recommandation 5 : L'agent principal des finances du Secrétariat devrait s'assurer que les conseillers en rémunération ont accès au système approprié de délégation du pouvoir de signer des documents financiers de sorte à pouvoir vérifier les signatures visées à l'article 34 avant d'autoriser le paiement en vertu de l'article 33. | Les conseillers en rémunération des RH auront accès à la base de données relatives aux pouvoirs de signer des documents financiers et obtiendront une formation à cet égard. | Terminé | DGF |
| La base de données relatives aux pouvoirs de signer des documents financiers deviendra désormais un outil standard des conseillers en rémunération. | Automne 2008 | DRH | ||
| Le formulaire de demande d'heures supplémentaires (GC179) sera modifié pour inclure les cases « nom en lettre moulées » du gestionnaire (pour l'application de l'article 34) et « centre financier », de manière à simplifier les recherches et à gagner du temps. | Automne 2008 | DRH | ||
| Moyenne | Recommandation 6 : Le secrétaire adjointe du SSM devrait veiller à l'élaboration de lignes directrices pour remplir des formulaires d'heures supplémentaires. Ce document d'orientation devrait préciser les rôles et responsabilités, ainsi que les définitions et les conditions, et inclure des exemples communs pour aider les cadres de direction et le personnel. | Rédiger des lignes directrices internes pour aux fins de remplir les formulaires d'heures supplémentaires. |
Printemps 2009 | RAS |
Énoncer, dans les lignes directrices, des rôles et des responsabilités qui concordent avec la recommandation 1. |
||||
Vérifier par recoupement les lignes directrices pour assurer l'uniformité avec les procédures élaborées conformément à la recommandation 2. |
||||
| Élevée | Recommandation 7 : Le secrétaire adjointe du SSM devrait s'assurer que les modifications apportées aux fonctions d'utilisateur dans PeopleSoft sont indiquées, évaluées, classées, documentées et approuvées selon une procédure officielle. Dans l'intervalle, des contrôles temporaires devraient être mis en place pour assurer la conformité aux exigences en matière de congés. | Cerner les problèmes concernant la liste des codes dans le programme libre-service des congés et les fonctions ajoutées. | Terminé | SGRH |
| Mettre en œuvre, vérifier et documenter les modifications, de sorte que les congés pris par les employés ne dépassent pas la somme de congés auxquels ils ont droit. | Terminé | |||
| Retirer la fonction de calculatrice des congés du système pour éviter que les employés demandent des congés alors qu'ils n'ont plus de congés accumulés. | Terminé | |||
| Créer des outils destinés à surveiller les soldes négatifs tous les mois. | Terminé | |||
| Analyser la question des restrictions entourant l'approbation de congés une fois que la mise à niveau de PeopleSoft 8.9 sera mise en œuvre, et formuler des recommandations à l'intention de la haute direction. | Été 2009 | |||
| Moyenne | Recommandation 8 : Le secrétaire adjointe du SSM devrait instaurer des séances d'information officielles avec les employés du Secrétariat pour faire le point sur les droits en matière de congés et clarifier ces droits afin de renforcer l'observation des politiques. | Préparer des séances de formation pour les gestionnaires et les employés en faisant appel à des spécialistes en la matière. |
Printemps 2009 | DRH |
Offrir les cours en ligne ou dans le cadre de la formation d'orientation initiale (camp de formation du SCT). |
||||
La séance de formation et le matériel de cours incluront les points que les gestionnaires doivent prendre en considération dans l'exercice de leur pouvoir discrétionnaire pour ce qui est de demander des certificats médicaux dans les cas de demandes de congés de maladie. |
||||
| Élevée | Recommandation 9 : Le Secrétariat devrait élaborer et mettre en œuvre un processus de gestion des risques pour déterminer, évaluer, régler, surveiller et communiquer les risques associés à l'administration des congés et des heures supplémentaires. | La DRH devra produire des rapports trimestriels sur l'utilisation des congés (à l'intention des superviseurs) et des congés compensatoires (à l'intention des gestionnaires des centres financiers). Le nouveau système de prévisions salariales (OPS SAP), qui a été mis en place en avril 2008, fournit à la direction la capacité de revoir ses dépenses au titre des heures supplémentaires par employé et par opération. |
Printemps 2009 | DRH/DGF |
La DRH devra offrir des conseils et un soutien aux superviseurs et aux gestionnaires des centres financiers aux fins de l'analyse des rapports. |