Treasury Board of Canada Secretariat
Symbol of the Government of Canada

ARCHIVED - RPP 2006-2007
Hazardous Materials Information Review Commission


Warning This page has been archived.

Archived Content

Information identified as archived on the Web is for reference, research or recordkeeping purposes. It has not been altered or updated after the date of archiving. Web pages that are archived on the Web are not subject to the Government of Canada Web Standards. As per the Communications Policy of the Government of Canada, you can request alternate formats on the "Contact Us" page.


Section III Supplementary Information

Organizational Information

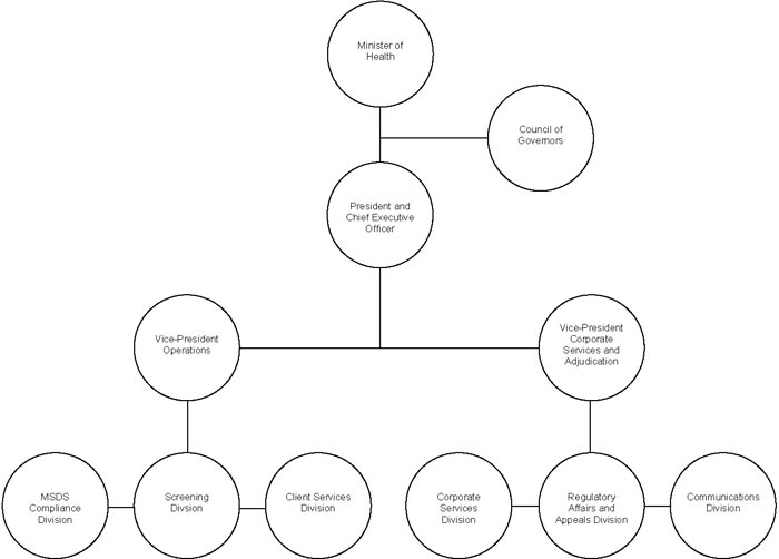
Accountability

The President and CEO is appointed by the Governor in Council and has the authority and responsibility to supervise and direct the organization's work on a day-to-day basis. The President is accountable to Parliament through the Minister of Health.

The Council of Governors constitutes the key element of the Commission's governance structure, acts as an advisory body and provides strategic advice and guidance to the Commission. The Council consists of 18 members: two representing workers, one representing suppliers and one representing employers, one representing the federal department of Labour, and not fewer than four and not more than 13 governors to represent the governments of the 10 provinces and the three territories as specified in subsection 28(2) of the Hazardous Materials Information Review Act. Each governor is appointed by the Governor in Council to hold office for up to a three-year term. The Council is headed by a chairperson chosen by the governors for a term of one year. The Council is responsible for making various recommendations to the Minister of Health, including changes to the regulations respecting the Commission's fee structure, the procedures for reviewing claims for exemption and the appeal procedures.

Most Council members concurrently represent other occupational and safety organizations, and thus are part of the existing multi-jurisdictional occupational health and safety network.

The Vice-President of Operations directs the work of the MSDS Compliance, Screening and Client Services divisions.

The Vice-President of Corporate Services and Adjudication directs the work of the Corporate Services, Regulatory Affairs and Appeals, and Communications divisions.

HMIRC's Organizational Chart

HMIRC's Organizational Chart

Table 1: Planned Spending and Full-Time Equivalents


($ thousands) Forecast Spending 2005–2006 Planned Spending 2006–2007 Planned Spending 2007–2008 Planned Spending 2008–2009
Claims Exemption Process 3,391 3,512 3,518 3,518
 
Budgetary Main Estimates (gross) 3,391 3,512 3,518 3,518
 
Non-Budgetary Main Estimates (gross)
 
Less: Respendable revenue
Total Main Estimates 3,391 3,512 3,518 3,518
Adjustments:
Governor General Special Warrant
3rd period:
Refund of fees1 84
Collective Agreements 94
 
Total Adjustments 178
Total Planned Spending 3,569 3,512 3,518 3,518
 
Total Planned Spending 3,569 3,512 3,518 3,518
Less:   Non-respendable revenue2 (570) (570) (570) (570)
Plus:   Cost of services received without charge 895 1,215 875 875
Net cost of Program 3,894 3,823 3,823 4,148
Full-Time Equivalents 35 35 35 35

1 These are refunds of fees collected in prior years from Canadian and international chemical manufacturers and distributors that have since withdrawn their claims for exemption to regulatory requirements of the Workplace Hazardous Materials Information System (WHMIS).
2 These are estimated revenues for fees paid by Canadian and international chemical manufacturers and distributors for the registration and review of claims for exemption under WHMIS and its related legislation.

Table 2: Program by Activity


2006–2007
($ thousands) Budgetary
Program Activity Operating Gross Net Total Main Estimates Adjustments (planned spending not in Main Estimates) Total Planned Spending
Claims Exemption Process 3,512 3,512 3,512 3,512 3,512
Total 3,512 3,512 3,512 3,512 3,512

Table 3: Voted and Statutory Items Listed in Main Estimates


2006–2007
($ thousands) Truncated Vote or Statutory Wording Current Main Estimates Previous Main Estimates
Vote or Statutory Item
25 Program expenditures 3,019 2,897
(S) Contributions to employee benefit plans 493 494
Total Agency   3,512 3,391

Note: The difference between current and previous estimates results from the collective agreement funding.

Table 4: Net Cost of the Program for the Estimates Year


($ thousands) 2006–2007
Total Planned Spending 3,512
Plus: Cost of Services Received without Charge  
Accommodation provided by Public Works and Government Services Canada (PWGSC) 1,020
Contributions covering employers' share of employees' insurance premiums and expenditures paid by TBS (excluding revolving funds) 195
Worker's compensation coverage provided by Social Development Canada 0
Salary and associated expenditures of legal services provided by Justice Canada 0
Less: Non-respendable Revenue 4,727
(570)
2006–2007 Net cost of the Program 4,157

Table 5: Sources of Non-Respendable Revenue


($ thousands) Forecast Revenue 2005–2006 Forecast Revenue 2006–2007 Forecast Revenue 2007–2008 Forecast Revenue 2008–2009
Hazardous Materials Information Review Commission        
Claim Registration Fees 570 570 570 570
Total Non-respendable Revenue 570 570 570 570

Note: These are estimated revenues for fees paid by Canadian and international chemical manufacturers and distributors for the registration and review of claims for exemption under WHMIS and its related legislation.

Table 6: Resource Requirement by Branch or Sector


2006–2007
($ thousands) Program Activity Title Total Planned Spending
Claims Processing Claims Exemption Process 3,336
Dispute Prevention/Appeals Claims Exemption Process 176
Total   3,512