This page has been archived.
Information identified as archived on the Web is for reference, research or recordkeeping purposes. It has not been altered or updated after the date of archiving. Web pages that are archived on the Web are not subject to the Government of Canada Web Standards. As per the Communications Policy of the Government of Canada, you can request alternate formats on the "Contact Us" page.
Since 1995, the Canadian Artists and Producers Professional Relations Tribunal has administered Part II of the Status of the Artist Act, which governs professional relations (labour relations) between self-employed artists and federally regulated producers. The Tribunal is a quasi-judicial, independent federal agency, whose ultimate aim is to encourage constructive professional relations between these parties.
The Tribunal is one of three agencies that regulate labour relations in the federal jurisdiction. The other two are the Canada Industrial Relations Board, which deals with labour relations mainly between private sector employers in the federal jurisdiction and their employees, and the Public Service Staff Relations Board, which deals with labour relations between most federal government institutions and their employees. Under the Canadian Constitution, provincial legislatures are responsible for regulating labour relations between the vast majority of workers and employers. The federal government has the authority to regulate labour relations in a small number of industry sectors which include: broadcasting, telecommunications, banking, interprovincial transportation and federal government institutions.
The Tribunal's jurisdiction covers broadcasting undertakings regulated by the Canadian Radio-television and Telecommunications Commission, federal government departments, and the majority of federal agencies and Crown corporations (such as the National Film Board and the national museums).
The self-employed artists within the Tribunal's jurisdiction include artists covered by the Copyright Act (such as writers, photographers and music composers), performers (such as actors, musicians and singers), directors, and other professionals who contribute to the creation of a production, such as those doing camera work, lighting and costume design.
The Tribunal has the following statutory responsibilities:
By following the procedures specified in the Act, certified associations have the exclusive right to negotiate scale agreements with producers. A scale agreement specifies the minimum terms and conditions under which producers engage the services of, or commission a work from, a self-employed artist in a specified sector.
The Tribunal reports to Parliament through the Minister of Labour.
The Tribunal is currently composed of a chairperson, vice-chairperson and four other members. Members are appointed by the Governor in Council, and all six members are part-time appointees.
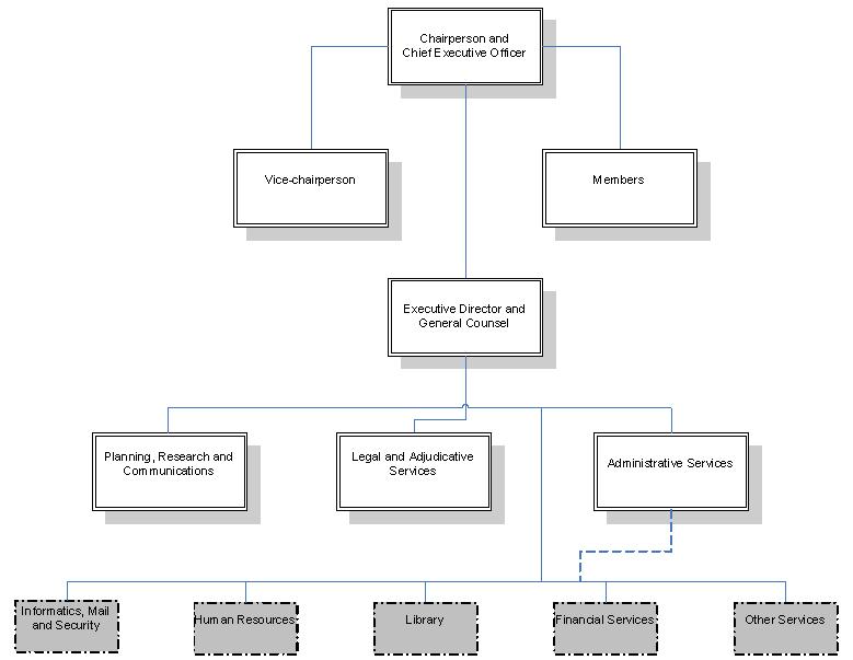
The Tribunal has a straight-forward organizational structure which permits it to carry out its mandate with a minimum of staff. The part-time chairperson is the chief executive officer of the Tribunal. The daily management of staff and operations of the Tribunal is the responsibility of the executive director and general counsel who reports to the chairperson. Ten staff members carry out the functions of legal counsel, registrar, planning, research, communications and administrative services. Staff are multi-skilled in order to take on various kinds of tasks as required. Also, the Tribunal outsources some corporate services that are not required on a full time basis; for example, it contracts with Canadian Heritage for human resources services, and with Industry Canada for informatics, security and mail services. It has arrangements with the other two federal labour boards to use their hearing rooms and library services.
Figure 2 illustrates the Tribunal's organizational structure.
Figure 2. Organization Chart

| ($ millions) | Forecast Spending 2005-2006 | Planned Spending 2006-2007 | Planned Spending 2007-2008 | Planned Spending 2008-2009 |
|---|---|---|---|---|
| Processing of Cases | ||||
| Budgetary Main Estimates | 1.8 | 1.9 | 1.9 | 1.9 |
| Non-Budgetary Main Estimates | 0 | 0 | 0 | 0 |
| Less: Respendable revenue | 0 | 0 | 0 | 0 |
| Total Main Estimates | 1.8 | 1.9 | 1.9 | 1.9 |
| Adjustments | ||||
| Other | ||||
| Year-end lapse | 0(.7)* | |||
| Total adjustments | (.7) | 0 | 0 | 0 |
| Total Planned Spending | 1.1** | 1.9 | 1.9 | 1.9 |
| Less: Non-respendable revenue | 0 | 0 | 0 | 0 |
| Plus: Cost of services received without charge*** | 0.4 | 0.4 | 0.4 | 0.4 |
| Total Departmental Spending | 1.5 | 2.3 | 2.3 | 2.3 |
| Full Time Equivalents | 10 | 10 | 10 | 10 |
* Total Planned Spending is the actual spending for the year
** The Year-end Lapse was due to a lower volume of cases received during the year Tribunal to the office of Environmental
Protection Review Canada
*** Includes the cost of accommodation provided by the Tribunal to the office of Environmental Protection Review Canada
The planned spending does not vary over the next three years. For the Tribunal, it is business as usual. New initiatives, such as those related to management improvement, will be financed out of the reallocation of existing resources.
| 2006 -2007 ($ millions) | |||
|---|---|---|---|
| Budgetary | |||
| Processing of Cases | |||
| Total | 1.9 | 1.9 | 1.9 |
| ($ millions) | 2006-2007 |
|---|---|
| Accommodation provided by Public Works and Government Services Canada* | 0.3 |
| Employer's contribution to employees' insured benefit plans and expenditures paid by the TBS | 0.1 |
| Workers' compensation coverage provided by Human Resources and Social Development | 0 |
| Total 2006-2007 Services received without charge | 0.4 |
* Includes the cost of accommodation provided by the Tribunal to the office of Environmental Protection Review Canada
Canadian Artists and Producers Professional Relations Tribunal
240 Sparks Street, 1st Floor West
Ottawa, Ontario
K1A 1A1
Telephone: (613) 996-4052 or 1 800 263-2787
Facsimile: (613) 947-4125
Email: info@capprt-tcrpap.gc.ca
Website: http://www.capprt-tcrpap.gc.ca/
| Status of the Artist Act | S.C. 1992, c.33, as amended |
|---|---|
| Status of the Artist Act Professional Category Regulations | SOR 99/191 |
| Canadian Artists and Producers Professional Relations Tribunal Procedural Regulations | SOR/2003-343 |
The Status of the Artist Act requires or permits the Tribunal to undertake the following activities:
1 Available on the Internet at: www.pch.gc.ca/progs/em-cr/eval/2002/2002_25/tdm_e.cfm
2 All are available on the Tribunal's web site: http://www.capprt-tcrpap.gc.ca/