This page has been archived.
Information identified as archived on the Web is for reference, research or recordkeeping purposes. It has not been altered or updated after the date of archiving. Web pages that are archived on the Web are not subject to the Government of Canada Web Standards. As per the Communications Policy of the Government of Canada, you can request alternate formats on the "Contact Us" page.
I am pleased to present to Parliament and Canadians the Departmental Performance Report of the Canadian Artists and Producers Professional Relations Tribunal for the fiscal year ending March 31, 2009.
The Canadian Artists and Producers Professional Relations Tribunal administers a collective bargaining regime for professional self-employed artists and producers in federal jurisdiction. Under Part II of the Status of the Artist Act, the Tribunal defines sectors of artistic and cultural activity for collective bargaining, certifies artists' associations to represent artists working in those sectors, and deals with complaints of unfair labour practices and other matters brought forward by parties under the Act.
Parliament passed the Status of the Artist Act in 1992 as part of a commitment to recognize and stimulate the contribution of the arts to the cultural, social, economic and political enrichment of the country. The Act reflects the recognition that constructive professional relations in the arts and culture sector are an important element of a vibrant Canadian culture and heritage.
Since its inception, the Tribunal has defined 26 sectors of artistic activity and certified 24 artists' associations to represent them. Certified artists' associations have concluded over 160 scale agreements with producers, including government producers and broadcasting undertaking, since their certification. Over 14 percent of these are the first agreements that the parties have ever concluded.
The Tribunal has a single strategic outcome: constructive professional relations between self-employed artists and producers under its jurisdiction. In working towards its strategic outcome, the Tribunal in the past focused most of its work on certification. Most sectors are now defined, and artists' associations are certified to represent them. The work of the Tribunal is now more related to complaints and determinations, changes in the definition of sectors and in representation, and assisting parties in the bargaining process.
In addition, the Tribunal now places greater emphasis on outreach to its stakeholders and on research to support Tribunal decisions. The Tribunal needs to ensure that the Act is widely known and well understood, and that its services are understood and known by the stakeholder community. It focuses much of its effort on fully informing and assisting artists, artists' associations, and producers of their rights and responsibilities under the Act and of the services that the Tribunal can make available to them.
The Tribunal's outreach role, and the careful disposition of matters brought before it, will help to promote productive professional relations in the cultural sector, and contribute to a thriving Canadian culture.
Elaine Kierans
Acting Chairperson and Chief Executive Officer
Parliament created the Canadian Artists and Producers Professional Relations Tribunal to administer the labour relations provisions of the Status of the Artist Act for self-employed artists and producers in federal jurisdiction. The Tribunal defines sectors of artistic activity for collective bargaining, certifies artists' associations to represent self-employed artists working in those sectors, and deals with matters such as complaints of unfair labour practices from artists, artists' associations and producers. The Tribunal's fulfilment of its mandate contributes to the development of constructive labour relations between artists and producers.
The Canadian Artists and Producers Professional Relations Tribunal is an independent, quasi-judicial agency that administers Part II of the Status of the Artist Act, which governs professional relations between self-employed artists and federally regulated producers. The Tribunal reports to Parliament through the Minister of Labour. The Minister of Canadian Heritage also has responsibilities pursuant to Part II of the Act.
Labour relations between the vast majority of workers and employers in Canada fall under provincial jurisdiction. Federal jurisdiction over labour relations is limited to a small number of sectors, including broadcasting, telecommunications, banking, interprovincial transportation, and federal government institutions. The Tribunal is one of four federal agencies that regulate labour relations. The other three are the Canada Industrial Relations Board, which deals with labour relations between private sector employers in federal jurisdiction and their employees, the Public Service Labour Relations Board, which deals with labour relations between federal government institutions and their employees, and the Public Service Staffing Tribunal, which deals with complaints from federal public service employees related to internal appointments and lay-offs.
The Tribunal's jurisdiction over producers is set out in the Status of the Artist Act, and covers federal government institutions, including government departments and the majority of federal agencies and Crown corporations (such as the National Film Board and the national museums), and broadcasting undertakings under the jurisdiction of the Canadian Radio-television and Telecommunications Commission.
The Tribunal's jurisdiction over self-employed artists is also set out in the Status of the Artist Act, and includes artists covered by the Copyright Act (such as writers, photographers, and music composers), performers (such as actors, musicians, and singers), directors, and other professionals who contribute to the creation of a production, such as those doing camera work, lighting and costume design.
The Tribunal has the following statutory responsibilities:
Artists' associations certified under the Status of the Artist Act have the exclusive right to negotiate scale agreements with producers. A scale agreement specifies the minimum terms and conditions under which producers engage the services of, or commission a work from, a self-employed artist in a specified sector, as well as other related matters.
The Status of the Artist Act and the Tribunal's regulations, decisions, and reports to Parliament and central agencies can be found on the Tribunal's Web site.
Figure 1 illustrates the Tribunal's responsibilities and the key processes under the Status of the Artist Act, Part II.
Under subsection 10(1) of the Status of the Artist Act, the Tribunal is composed of a Chairperson (who is also the chief executive officer), a Vice-chairperson, and not less than two or more than four other full-time or part-time members. Members are appointed by the Governor in Council. Currently, the position of the Chairperson of the Tribunal is vacant, and the Vice-Chairperson acts as the Chairperson. The Tribunal has only one other member at present. Under subsection 13(2) of the Act, three members constitute a quorum for meetings or proceedings of the Tribunal. Both the Vice-chairperson and the member are part-time appointees.
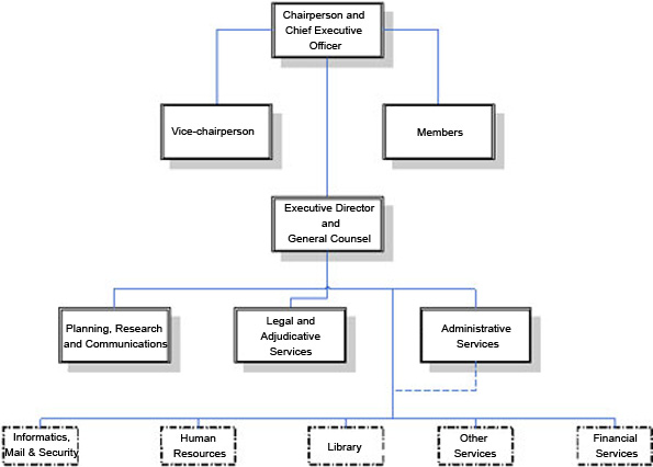
The Executive Director and General Counsel heads the Tribunal Secretariat and reports to the Chairperson. Ten staff members (when the Secretariat is fully staffed) carry out the functions of legal counsel, registrar, planning, research, communications, and administrative services. The Tribunal outsources some standard corporate services that are not required full-time, such as informatics and human resources. Figure 2 illustrates the Tribunal's organizational structure.

Services provided
on contract or by other arrangements (Please see Section II, Financial Management and Comptrollership,
for more detail)
The Tribunal administers the following legislation and associated regulations:
| An Act respecting the status of the artist and professional relations between artists and producers in Canada (Short Title: Status of the Artist Act) | S.C. 1992, c.33, as amended |
| Status of the Artist Act Professional Category Regulations | SOR 99/191 |
| Canadian Artists and Producers Professional Relations Tribunal Procedural Regulations | SOR/2003-343 |
The Tribunal seeks to achieve the following single strategic outcome:
The rights of artists and producers under Part II of the Status of the Artist Act are protected and respected.
The chart below illustrates the Tribunal's program activities, which contribute to its strategic outcome.

| Planned Spending | Total Authorities | Actual Spending |
|---|---|---|
| 1,973 | 2,061 | 1,015 |
| Planned | Actual | Difference |
|---|---|---|
| 10 | 7 | 3 |
The Tribunal's spending and human resource levels are relatively stable, as its plans and priorities are generally stable from year to year and involve no major new initiatives. This reflects the strict quasi-judicial adjudicative mandate of the Tribunal, as set out in the Status of the Artist Act.
| Program Activity | 2007-08 Actual Spending |
2008-09 | Alignment to Government of Canada Outcomes | |||
|---|---|---|---|---|---|---|
| Main Estimates |
Planned Spending |
Total Authorities |
Actual Spending |
|||
| Certification, Determination and Complaints Program |
1,055 | 1,973 | 1,973 | 2,061 | 1,015 | Vibrant Canadian culture and heritage |
| Total | 1,055 | 1,973 | 1,973 | 2,061 | 1,015 | |
| Operational Priorities | Type | Status | Links to Strategic Outcome |
|---|---|---|---|
| Deal with matters brought before the Tribunal with high quality service | Ongoing | Met | Providing high quality service in dealing with applications for certification, review, determination, consent to prosecute, and revocation of certification, and with complaints of unfair practices, ensures that the rights of the parties before the Tribunal are respected and protected. |
| Fully inform and assist stakeholders | Ongoing | Met | In support of its adjudicative function, the Tribunal informs artists and producers about the Status of the Artist Act, in order to permit them to fully exercise their rights and fulfil their responsibilities under the Act. The Tribunal assists the parties in the bargaining process, ensuring that they are fully informed and can take advantage of all the elements of the collective bargaining structure set up under the Act. It provides ready access to information and mediation assistance when parties need it. |
| Management Priorities | Type | Status | Links to Strategic Outcome |
|---|---|---|---|
| Improve management practices | Ongoing | Met | In the interest of providing better service to its stakeholders and to Canadians, the Tribunal seeks continuous improvement of its management practices, focusing on implementing the Public Service Modernization Act and the various initiatives of Treasury Board and other central agencies. |
The nature of the Tribunal's mandate and business environment makes the organization relatively risk averse. The same observation could be made of any quasi-judicial organization.
The Tribunal has numerous management strategies to mitigate potential risks. Like any administrative tribunal or court, it must be prepared to deal with highs and lows of case volume. Its services must be available to artists and producers as and when the need arises. Its certification work is relatively predictable, since it has certified artists' associations to represent most sectors under its jurisdiction. Complaints under the Act and references from arbitrators are less predictable and can arise at any time.
The economic crisis has begun to affect the arts and culture sector, and the impact is expected to become more severe. If economic problems result in parties having difficulty meeting their obligations under the Act or reaching agreements under it, there may be an increase in demand for the Tribunal's services.
The Tribunal has traditionally been able to manage the unpredictability of caseloads by judicious planning and budgeting within its existing appropriation levels for both human and financial resources. In years where its total appropriations have not been used, it has returned funds to the Consolidated Revenue Fund.
The most important risk to the Tribunal is an insufficient number of members to assure quorum for hearings. The Tribunal, when it lacks quorum, cannot process cases before it.
The strict statutory mandate of the Tribunal means that resources are relatively steady from year to year. Planned and authorized spending increased somewhat due to increases in salaries and benefits pursuant to collective agreements signed by Treasury Board that impacted on the salaries of Tribunal employees. In addition, like all government departments, the Tribunal's operating budget carry forward (5 percent of base budget) from 2007-2008 was added to its authorities. The Tribunal plans for likely maximum use of its services but it has no control over its actual case load and level of activity. The Act allows parties to bring cases to the Tribunal but nothing guarantees how many will do so and how often. In short, the Tribunal's caseload is not predictable. Although 2008-2009 actual spending was significantly lower than what had been planned and authorized, it changed only 4 percent from 2007-2008. Like all government departments, the Tribunal returns its unused resources to the Consolidated Revenue Fund.

The Tribunal has a single strategic outcome, that the rights of artists, artists' associations and producers under the Status of the Artist Act are protected and respected. Its single program activity, the Certification, Determination and Complaints Program, contributes to this strategic outcome. Its overall performance is equivalent to its "performance by strategic outcome," reported in Section II. As will be seen in Section II, the Tribunal continues to make progress in achieving its strategic outcome.
Culture and the arts contribute significantly to Canada's economy. According to a 2008 analysis1 by the Conference Board of Canada, the cultural sector generated about $46 billion in real value-added gross domestic product (GDP) in 2007. This constituted 3.8 percent of Canada's real GDP. The cultural sector also created 616,000 jobs.
Moreover, the arts and cultural industries enhance economic performance more generally and act, in the words of the Conference Board, as "a catalyst of prosperity," attracting talent and spurring creativity across all sectors of the economy. The Conference Board analysis found that when the effects on other sectors of the economy were considered, the economic footprint of the arts and cultural industries amounted to about $84.6 billion in 2007, or 7.4 percent of total real GDP, and contributed 1.1 million jobs to the economy.
The earnings of Canadian artists, however, do not reflect their contributions to the country. Findings2 from a study of the 2006 census reveal that artists overall work for near-poverty-level wages, with average annual earnings in 2005 of just $22,731, compared with $36,301 for all Canadian workers – a wage gap of 37 percent. And while average earnings for the overall labour force rose by almost 10 percent from 1990 to 2005, artists' incomes slid by 11 percent.
Besides having lower earnings, many artists are self-employed. In the study referred to above, forty-two percent of the artists analyzed described themselves as self-employed, compared with seven percent of workers in the economy as a whole. While selfemployment has some advantages, self-employed workers do not have advantages typically available to employees, such as employment insurance, training benefits and pension funds. An estimated 135,000 self-employed artists fall under the Tribunal's jurisdiction.
The federal government has various institutions, programs and policies to recognize and support artists and producers. The Status of the Artist Act and the Tribunal are part of the federal support system for Canadian arts and culture.
The impact of the Act is limited by its application to a small jurisdiction. Most work in the cultural sector, including the bulk of film and television production, sound recording, art exhibitions, theatrical production and book publishing, falls under the jurisdiction of the provinces. To date, Quebec is the only province with legislation granting collective bargaining rights to self-employed artists. The need for provincial legislation was recognized by the Standing Committee on Canadian Heritage in its ninth report in 1999, and by the Department of Canadian Heritage in its 2002 evaluation3 of the provisions and operations of the Status of the Artist Act. The Tribunal supports the adoption of collective bargaining legislation for self-employed artists working in provincial jurisdiction, and will continue to provide information to policy makers and others interested in the benefits of such legislation.
The Act's effectiveness is also limited because few federal government institutions – one of the class of producers covered by the Act – have entered into scale agreements with artists' associations. Artists' associations are typically hard-pressed for time and resources, and they would rather negotiate with producers' associations than with individual producers. Similarly, many government producers would prefer to designate one department as their lead negotiator. One of the recommendations from the Department of Canadian Heritage's 2002 evaluation report was that the government consider establishing a single bargaining authority for all departments. The Tribunal supports this recommendation, as it would facilitate the bargaining process and make it more cost-effective.
The Tribunal also supports the recommendation, in the 2002 evaluation, for a number of amendments to the Act, such as adding provisions for arbitration in cases where bargaining has failed to result in a first agreement between a certified artists' association and a producer.
Its specific legislation and unique stakeholder base aside, the Tribunal is like any other federal government department: it must exercise care and restraint in the spending of public funds, and provide Parliament and Canadians with transparent and accountable reporting. At its creation in 1993, the Tribunal adopted efficient business practices, with clear statements of objectives, high standards for service delivery, a comprehensive performance measurement framework, and transparent reporting on its activities and results. Its management team embraced this framework at its inception and has been guided by it as it evolves.
As a very small agency, the Tribunal faces a particular operating challenge, with its small staff responsible for a myriad of tasks. This is compounded by the fact that the workload is unpredictable and changing, since parties themselves decide whether to bring cases to the Tribunal. To meet these particular challenges, the Tribunal follows flexible practices such as contracting-out and sharing of accommodation, as described in Section II under "Priority 3: Improve Management Practices."